此文档对应仓库路径:src/mini-react-fiber-v1。 覆盖文件:
index.jscreateNestedFiberjs
目标:把 mini-react-fiber-v1 中的实现拆解成非常详细的学习笔记,包含每个函数的逐行解释、流程图(Mermaid 文本)、算法伪码、可能的坑与改进建议,确保小白也能循序渐进理解 fiber + time-slicing 的核心思想。
1. 目标与契约
- 输入:一个以 fiber 结构表示的工作根(root fiber),在本示例里由
createNestedFibers(depth)生成并赋值给nextWorkOfUnit。 - 输出:对应的真实 DOM 节点被逐步创建并挂载到页面(优先挂到父 fiber 的
dom,若无则回退到#root)。 - 成功条件:浏览器不会被长期阻塞,渲染能被分片执行(time-slicing),在多个空闲时间片内完成全部节点创建与挂载。
- 错误模式:找不到
#root时不会报错但也不会挂载;属性处理简单导致事件/样式等行为缺失;回退挂载策略会破坏原始 DOM 结构。
实现契约(简明)
- 输入数据形状(Fiber 节点):{ type, props, parent, child, sibling, dom }
- 主循环:浏览器空闲时调用
workLoop(deadline),每次处理一个或多个performWorkOfUnit,时间不够时保存nextWorkOfUnit并等待下一次空闲回调。
2. 高层运行流程
总体步骤:
- 构造测试用 fiber 树(
createNestedFibers(depth))。 - 启动调度器:
requestIdleCallback(workLoop)。 - 当浏览器空闲时运行
workLoop(deadline),在时间允许内循环调用performWorkOfUnit,创建 DOM 并挂载。 - 当
deadline.timeRemaining() < 1时让出 CPU,等待下一次空闲回调继续从nextWorkOfUnit处恢复。 - 当
performWorkOfUnit返回null(没有更多任务)时,说明所有工作已完成。
这是一个简单、教学性的协作式调度(cooperative scheduling)示例,强调"把大任务拆成很多小任务并在空闲时段逐个执行"。
3. fiber 数据结构详解
在本实现中,每个 fiber 是一个普通的 JavaScript 对象,字段:
type:节点类型,例如'div'或'TEXT_ELEMENT'。props:属性对象,例如{ id: 'node-1', children: [] }。parent:指向父 fiber(或null)。child:指向第一个子 fiber(或null)。sibling:指向下一个兄弟 fiber(或null)。dom:对应的真实 DOM 节点(或null,当还没创建时)。
性质与设计意图:
- 使用 child/sibling/parent 指针可以在不使用 JavaScript 调用栈(函数递归)的情况下遍历整棵树,这在处理深层嵌套时能避免栈溢出风险。
props.children在这里并不是 DOM 属性,而用于原始虚拟树或构建树的占位(updateProperties会跳过children字段)。
示例(轻量化展示,depth=3):

4. 逐函数详解
下面按文件中的函数逐一详细讲解每个实现细节与边界情况。
4.1 createDom(fiber)
作用:根据 fiber 创建真实 DOM 节点(但不设置属性/内容)。
核心实现要点:
- 如果
fiber.type === 'TEXT_ELEMENT',调用document.createTextNode('')创建文本节点(先留空字符串)。 - 否则,调用
document.createElement(fiber.type)创建元素节点。
细节与解释:
- 文本节点内容是在
updateProperties中通过dom.nodeValue = props.nodeValue写入的,因此createTextNode('')是可行的。把创建与赋值分离是一种职责分离的做法。 - 优化点:可以直接用
document.createTextNode(fiber.props.nodeValue || '')一步完成创建并赋值,减少一次写操作。
可能的问题:
- 如果
fiber.type不是合法的 DOM 元素名称(例如自定义 React 组件),createElement会抛出错误(本示例只考虑字符串类型的 DOM 元素)。
4.2 updateProperties(dom, props)
作用:把 props 应用到 DOM 节点(简单版)。
实现要点:
- 先过滤掉
children(isProperty = key => key !== 'children')。 - 对其余每个 key 执行
dom[key] = props[key]。
示例:
- 对于
{ id: 'node-1' },执行dom.id = 'node-1',等价于设置了元素的 id。 - 对于文本节点,会对
nodeValue做dom.nodeValue = '...'。
局限性与注意:
- 直接
dom[key] = value对许多属性是可行的(id, className, nodeValue),但对事件属性(onClick)或 style 对象需特殊处理。 - 真实框架会在 update 时做差分(patch)而不是每次都直接覆盖属性。
扩展建议:
- 为
style做特殊分支:如果props.style是对象,逐键设置dom.style[key] = value。 - 对以
on开头的事件名,使用addEventListener/removeEventListener管理。
4.3 appendDomToContainer(domNode, parentFiber)
作用:把当前节点挂载到合适的容器。
挂载策略(代码逻辑):
- 先查找根容器
document.querySelector('#root')作为兜底。 - 如果
parentFiber存在且parentFiber.dom存在,则调用parentFiber.dom.appendChild(domNode)。 - 如果
parentFiber存在但parentFiber.dom还没创建,则直接把节点挂到#root(演示用简化策略)。 - 如果没有
parentFiber,也挂到#root。
为什么这样设计:
- 在 time-slicing 场景中,父节点可能还没被处理完但我们已经创建了子节点。为了尽量让用户看到逐步产生的内容(提高感知性能),演示代码把子节点回退挂载到根节点而不是等待父节点。
缺点与边界情况:
- 回退到根会破坏 DOM 的层级结构和样式依赖(例如依赖父元素 layout 的子元素会变形)。
- 更严谨的实现会缓存这些"待挂载"节点,在父 DOM 创建好后进行正确的插入。
扩展改进:
- 为父 fiber 添加
pendingChildren队列,在父 DOM 可用时批量插入,以保证结构正确且减少 reflow(或使用 DocumentFragment)。
4.4 performWorkOfUnit(fiber)
这是核心:对单个 fiber 执行工作并返回下一个要执行的 fiber。
步骤(与伪码高度一致):
- 若
fiber为 null,返回 null(没有工作)。 - 若
fiber.dom不存在:fiber.dom = createDom(fiber)updateProperties(fiber.dom, fiber.props)
appendDomToContainer(fiber.dom, fiber.parent)- 寻找下一个要处理的 fiber:
- 如果
fiber.child存在,返回fiber.child(进入下一层) - 否则,从当前 fiber 向上(
nextFiber = fiber)循环:- 若
nextFiber.sibling存在,返回nextFiber.sibling - 否则
nextFiber = nextFiber.parent(继续回溯)
- 若
- 如果到达根还没有发现兄弟,返回 null(任务完成)
- 如果
算法说明(行为)
- 这是一个非递归的前序深度优先遍历: 当前节点 -> 子节点 -> 兄弟节点 -> 回溯 -> 继续。
- 返回值是下一个要处理的 fiber,这使得
workLoop可以在每个时间片内多次处理节点并在时间耗尽时保存nextWorkOfUnit。
复杂度:
- 每个 fiber 在首次被处理时会创建 DOM,后续若不再创建则不会重复 DOM 构建 -> 总体 O(n)。
- 空间 O(1)(除 fiber 树本身)。
边界与注意:
- 如果
appendDomToContainer把子节点回退挂载到 root,最终可能需要一次"commit 调整"来把子节点插回正确位置------演示代码没有这一步。
4.5 workLoop(deadline) 与 requestIdleCallback
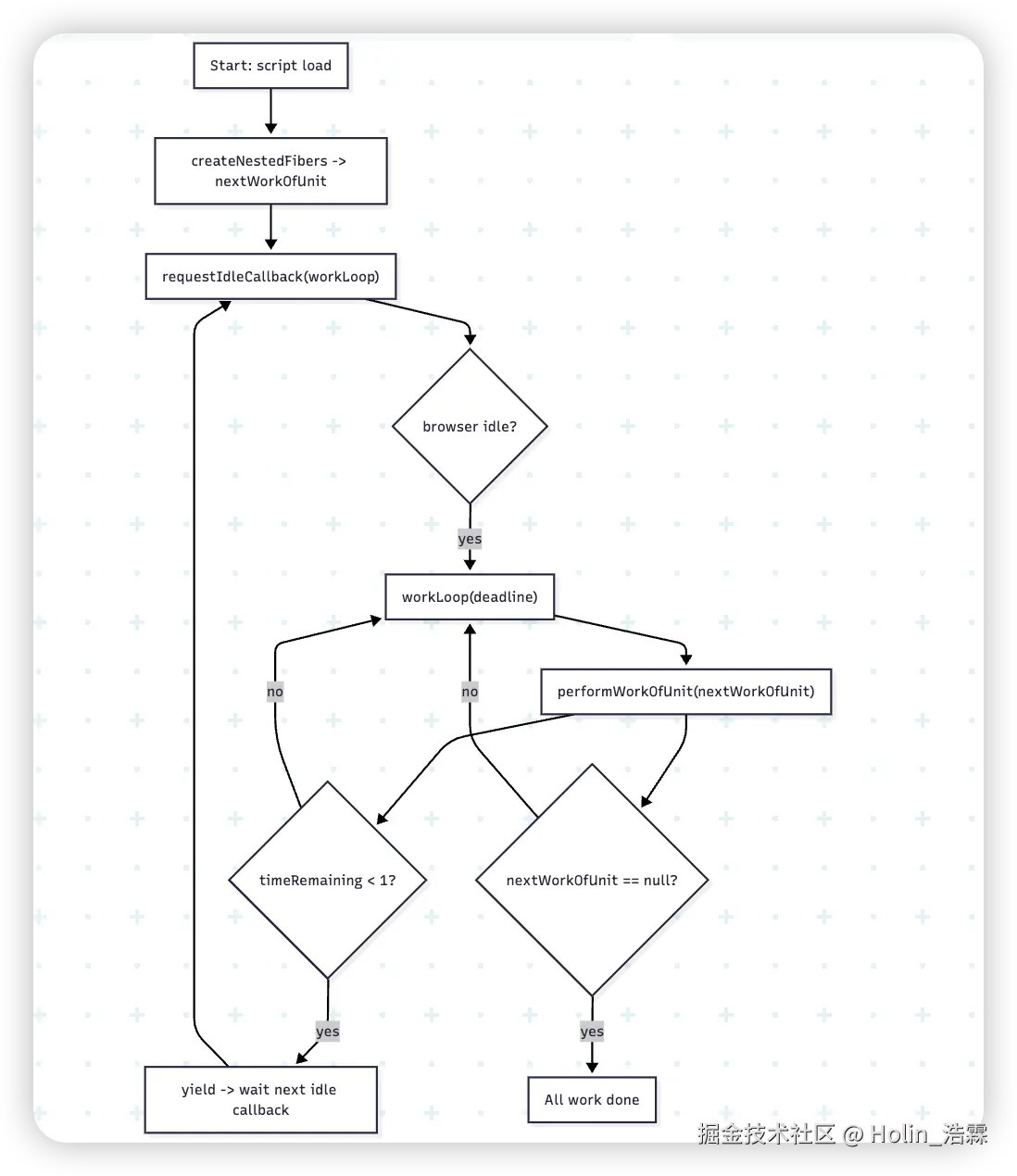
目的:使用浏览器的空闲回调实现时间切片(time-slicing),每次空闲都只做少量工作以避免长时间阻塞主线程。
实现要点:
workLoop会循环执行performWorkOfUnit(nextWorkOfUnit)并在每次循环后检查deadline.timeRemaining()。- 当
deadline.timeRemaining() < 1时,设置shouldYield = true并中止循环,随后再次调用requestIdleCallback(workLoop)以在下一次空闲时继续工作。
解释 deadline.timeRemaining():
- 由浏览器传入,表示当前空闲回调还能使用的大概毫秒数。
- 这个 API 的精确行为取决于浏览器实现;它提供了一个让出窗口来避免与渲染/交互冲突的简单手段。
兼容性与替代实现:
requestIdleCallback并非在所有浏览器中都可用(部分 Safari/移动浏览器历史上未支持或支持不完全)。- 可使用 polyfill(基于
requestAnimationFrame+setTimeout)或直接使用requestAnimationFrame实现每帧工作(但无法获得精确的"剩余空闲时间")。
阈值选择:
- 本示例使用
< 1ms作为让出阈值,保守但可能导致更多轮次切换。可根据实际体验将阈值增大(例如< 5ms)来减少切换次数但可能增加单次阻塞。
5. createNestedFibers(depth)
作用:构造一个深度为 depth 的测试用 fiber 树,交替生成 TEXT_ELEMENT 和 div,并设置 parent/child/sibling 指针,返回根节点。
实现策略(优点):
- 使用循环而非递归来构建指针关系,更高效且对于大 depth 不会触发 JS 栈溢出。
- 每次创建
textFiber与divFiber,把parent.child = textFiber,textFiber.sibling = divFiber,然后把parent = divFiber进入下一层。
示例(depth = 3 的视觉结构):
scss
root(div#test-root)
└ child -> TEXT(level1)
└ sibling -> div#node-1
└ child -> TEXT(level2)
└ sibling -> div#node-2
└ child -> TEXT(level3)
└ sibling -> div#node-3
用途:用于在浏览器中触发大量 DOM 创建,观察 time-slicing 的效果与性能影响。
6. 算法伪码与复杂度
workLoop 的伪码:
ini
function workLoop(deadline):
shouldYield = false
while not shouldYield:
nextWorkOfUnit = performWorkOfUnit(nextWorkOfUnit)
shouldYield = deadline.timeRemaining() < 1
requestIdleCallback(workLoop)
performWorkOfUnit 的伪码:
kotlin
function performWorkOfUnit(fiber):
if fiber == null:
return null
if fiber.dom == null:
fiber.dom = createDom(fiber)
updateProperties(fiber.dom, fiber.props)
appendDomToContainer(fiber.dom, fiber.parent)
if fiber.child:
return fiber.child
nextFiber = fiber
while nextFiber != null:
if nextFiber.sibling:
return nextFiber.sibling
nextFiber = nextFiber.parent
return null
复杂度:
- 时间复杂度(单次完整渲染):O(n),每个 fiber 创建 dom 时被访问一次。
- 空间复杂度:O(n)(fiber 树);运行时额外空间近似 O(1)。
7. 流程图
工作循环与调度:

performWorkOfUnit 的遍历流程:
Fiber 节点关系示意:
8. 常见问题、陷阱与改进建议
常见问题(FAQ):
-
为什么使用
createTextNode('')而不是直接给文本?- 答:实现把"创建"和"赋值"分开;
updateProperties会写入nodeValue。可优化为一步创建并赋值。
- 答:实现把"创建"和"赋值"分开;
-
把子节点回退挂载到
#root会有什么风险?- 答:会破坏 DOM 结构和样式依赖,真实实现不会这样做。更好的方法是缓存并在父 DOM 准备好时插回。
-
updateProperties直接dom[key] = value有什么限制?- 答:对简单属性可用,但对事件、style、dataset 等要特殊处理。生产代码需要区分属性类型并做差分更新。
改进建议(可作为下一步工作):
- 实现挂载占位机制:当父 DOM 未准备时缓存子节点,父准备好后批量插入。
- 对
updateProperties做更完整的 patch(支持 style 对象、事件处理、移除旧属性等)。 - 为
requestIdleCallback添加兼容 polyfill(使用requestAnimationFrame+setTimeout)。 - 实现 reconciliation(diff)来支持更新而不是每次重建 DOM。
- 将"构建阶段"(创建 fiber tree)与"提交阶段"(一次性插入 DOM)分离,减少中间不一致状态。
9. 实验与调试步骤(如何在本仓库运行)
下面给出在本仓库中运行和调试该示例的建议步骤:
- 安装依赖(如果项目使用 pnpm):
bash
pnpm install
- 启动开发服务器(如果项目使用 Vite):
bash
pnpm dev
-
打开浏览器访问开发服务器地址(通常是
http://localhost:5173),并打开 DevTools 的 Console/Performance 面板观察渲染和主线程活动。 -
在
src/mini-react-fiber-v1/index.js文件底部调整深度:
js
nextWorkOfUnit = createNestedFibers(100); // 改为 10 / 500 试验不同规模
-
在
workLoop中调整让出阈值(deadline.timeRemaining() < 1)为< 5或< 8,观察流畅度与总耗时之间的变化。 -
增加日志以追踪进度:
js
console.log('processing: ', fiber && fiber.type, 'remaining:', deadline.timeRemaining());
- 如果需要对没有
requestIdleCallback的浏览器做兼容测试,可临时替换:
js
// 简单 polyfill(示意):
window.requestIdleCallback = window.requestIdleCallback || function(cb) {
return setTimeout(function(){
cb({ timeRemaining: function(){ return 50 } })
}, 1)
}
(注意:这是示意 polyfill,不精准。生产 polyfill 需要更复杂的调度逻辑。)