以下 Spring Security 的版本是 6.1.0
UserDetails
UserDetails 是一份静态的用户数据模型,提供了用户信息,回答了"用户是谁"的问题。它不参与认证的过程,只为认证过程提供数据,比如:用户名、密码、权限列表、帐号状态。
请注意:UserDetails 和项目中自定义的 "User" 不能直接划等号,这里会存在一个转换的过程,自定义的用户数据模型往往包含更多或更少的信息,UserDetails 是 Spring Security 官方定义的数据规范,在构建 UserDetials 对象时需要遵循规范来保证认证过程符合预期,比如:账号是否可用、是否锁定、用户有哪些权限等等。
java
public interface UserDetails extends Serializable {
/**
* 用户权限集合,用于构建认证主体的权限集合
*/
Collection<? extends GrantedAuthority> getAuthorities();
String getPassword();
String getUsername();
/**
* 账号是否过期,如果是,在认证阶段会抛出 AccountExpiredException
*/
boolean isAccountNonExpired();
/**
* 账号是否锁定,如果是,在认证阶段会抛出 LockedException
*/
boolean isAccountNonLocked();
/**
* 账号凭证(一般指密码)是否过期,如果是,在认证阶段会抛出 CredentialsExpiredException
*/
boolean isCredentialsNonExpired();
/**
* 账号是否可用,如果不可用,在认证阶段会抛出 DisabledException
*/
boolean isEnabled();
}
UserDetailsService
UserDetailsService 是 Spring Security 提供的查询 UserDetails 的规范,里面只有一个方法:loadUserByUsername,其中这个 Username 不一定真的对应我们自定义用户的 username,它可以是任意的用户唯一标识,比如在以手机号码为主体的认证系统中,这个 username 就可以是用户的手机号码
java
public interface UserDetailsService {
UserDetails loadUserByUsername(String username) throws UsernameNotFoundException;
}
在实际开发中,我们需要实现这个接口,来完成用户数据的查询并封装成 UserDetails 格式返回
Authentication
Authentication 是一个动态的认证上下文对象,回答了"请求主体是谁?是否通过认证?拥有哪些权限?"的问题。这是它和 UserDetails 最本质的区别,一个是用户数据模型,而它是 Spring Security 中实际流动和使用的核心对象。
在认证阶段,认证前它仅封装了用户提交的登录凭证(比如用户名和密码);认证成功后它会被再次填充为一个包含用户信息的对象,来证明这个用户已经通过了认证。
在授权阶段,其中 authorization 属性是授权决策的直接数据来源。
java
public interface Authentication extends Principal, Serializable {
/**
* 认证主体的权限集合,用于鉴权
*/
Collection<? extends GrantedAuthority> getAuthorities();
/**
* 认证前:用户凭证(密码)
* 认证后:出于安全考虑,会对其进行擦除,返回 null
*/
Object getCredentials();
Object getDetails();
/**
* 认证前:用户名
* 认证后:通过认证的用户对象
*/
Object getPrincipal();
/**
* 声明认证主体是否已经通过了认证
*/
boolean isAuthenticated();
void setAuthenticated(boolean isAuthenticated) throws IllegalArgumentException;
}
SecurityContext
SecurityContext 翻译为安全上下文,在用户通过认证后,认证信息会被包含在 Authentication 对象中,而 Authentication 会存储到 SecurityContext 上下文中。
简单理解为:存放认证信息的容器
java
public interface SecurityContext extends Serializable {
Authentication getAuthentication();
void setAuthentication(Authentication authentication);
}
SecurityContextHolder
SecurityContextHolder 从名字中不难看出他是用于获取 SecurityContext 的组件,但是细看源码,它并不直接负责存储,而是提供存储的策略,实际的存储工作由不同的 SecurityContextHolderStrategy 来实现。
SecurityContextHolder 会调用当前使用的 SecurityContextHolderStrategy 来获取或修改 SecurityContext。有 3 种存储策略:
MODE_THREADLOCAL:底层使用ThreadLocal来实现存储,SecurityContext存储在当前线程中(默认存储策略)MODE_INHERITABLETHREADLOCAL:底层使用InheritableThreadLocal来实现存储,在MODE_THREADLOCAL基础上,可以在开启的子线程中获取SecurityContextMODE_GLOBAL:底层使用静态变量来实现存储,SecurityContext始终只有一份会被全局读写
自定义 SecurityContextHolderStrategy
如果 3 种默认的存储策略都不满足使用的话,可以自定义存储策略
- 实现
SecurityContextHolderStrategy接口,并实现接口方法 - 在
spring.security.strategy配置值中指定自定义的SecurityContextHolderStrategy的全限定类名
java
public class SecurityContextHolder {
public static final String SYSTEM_PROPERTY = "spring.security.strategy";
private static String strategyName = System.getProperty(SYSTEM_PROPERTY);
private static SecurityContextHolderStrategy strategy;
private static void initializeStrategy() {
if (MODE_PRE_INITIALIZED.equals(strategyName)) {
Assert.state(strategy != null, "When using " + MODE_PRE_INITIALIZED
+ ", setContextHolderStrategy must be called with the fully constructed strategy");
return;
}
if (!StringUtils.hasText(strategyName)) {
// Set default
strategyName = MODE_THREADLOCAL;
}
// 按官方提供的存储策略初始化
if (strategyName.equals(MODE_THREADLOCAL)) {
strategy = new ThreadLocalSecurityContextHolderStrategy();
return;
}
if (strategyName.equals(MODE_INHERITABLETHREADLOCAL)) {
strategy = new InheritableThreadLocalSecurityContextHolderStrategy();
return;
}
if (strategyName.equals(MODE_GLOBAL)) {
strategy = new GlobalSecurityContextHolderStrategy();
return;
}
// Try to load a custom strategy
try {
// 关键:按类名加载你的自定义 SecurityContextHolderStrategy
Class<?> clazz = Class.forName(strategyName);
Constructor<?> customStrategy = clazz.getConstructor();
strategy = (SecurityContextHolderStrategy) customStrategy.newInstance();
}
catch (Exception ex) {
ReflectionUtils.handleReflectionException(ex);
}
}
}
AuthenticationProvider
AuthenticationProvider 是实际负责认证工作的核心组件,前面提到过:Authentication 中的数据会在认证前后产生变化,就是 AuthenticationProvider 来实现的。
java
public interface AuthenticationProvider {
/**
* 执行核心的认证逻辑
*/
Authentication authenticate(Authentication authentication) throws AuthenticationException;
/**
* 决定当前 Provider 实现类是否支持认证这个认证主体
*/
boolean supports(Class<?> authentication);
}
AbstractUserDetailsAuthenticationProvider
以用户名密码登录的机制为例,它的实现类是 AbstractUserDetailsAuthenticationProvider,它的 supports 方法是这样子的:
java
@Override
public boolean supports(Class<?> authentication) {
return (UsernamePasswordAuthenticationToken.class.isAssignableFrom(authentication));
}
判断当前 authentication 是否和 UsernamePasswordAuthenticationToken 类相同,显然用户名密码登录时的 Authentication 会使用 UsernamePasswordAuthenticationToken 作为实现类
接下来看 authenticate 方法(仅列出关键代码):
java
@Override
public Authentication authenticate(Authentication authentication) throws AuthenticationException {
// 第一步校验参数...
// 第二步从 cache 中获取用户,如果没有启用 cache 的话,默认是 NullUserCache 实现 cache(不做任何的缓存操作)
UserDetails user = this.userCache.getUserFromCache(username);
if (user == null) {
try {
// 如果 cache 中无法查询到用户,那么使用 retrieveUser 方法来获取用户
// 其中 retrieveUser 方法是子类实现的,最终把 user 查询出来
user = retrieveUser(username, (UsernamePasswordAuthenticationToken) authentication);
}
catch (UsernameNotFoundException ex) {
// 查不到 user 会抛出 UsernameNotFoundException,进而被封装成 BadCredentialsException
throw new BadCredentialsException(this.messages
.getMessage("AbstractUserDetailsAuthenticationProvider.badCredentials", "Bad credentials"));
}
}
try {
// 第三步做的校验包括:isAccountNonLocked、isEnabled、isAccountNonExpired
// 如果不满足以上条件,那么会抛出各类型的异常
this.preAuthenticationChecks.check(user);
// 第四步执行子类中实现的额外校验
// 一般是密码校验
additionalAuthenticationChecks(user, (UsernamePasswordAuthenticationToken) authentication);
}
catch (AuthenticationException ex) {
// ...
}
// 第五步做的校验是:isCredentialsNonExpired
this.postAuthenticationChecks.check(user);
// ...
// 可以看到 principalToReturn 被指定为整个 user
Object principalToReturn = user;
// ...
// 最终给 Authenticatoin 注入用户信息,实现认证前后的数据转换,其中 Authentication 的 principal 会填充 user 信息
return createSuccessAuthentication(principalToReturn, authentication, user);
}
DaoAuthenticationProvider
DaoAuthenticationProvider 是 AbstractUserDetailsAuthenticationProvider 的实现类,负责了上面提到的 retrieveUser、additionalAuthenticationChecks 等重要工作
首先看 retrieveUser,主要的工作还是去查询用户,另外还有一个防攻击的额外步骤:
java
@Override
protected final UserDetails retrieveUser(String username, UsernamePasswordAuthenticationToken authentication)
throws AuthenticationException {
prepareTimingAttackProtection();
try {
// getUserDetailsService 方法去获取我们实现 UserDetailsService 接口的实现类来调用 loadUserByUsername 方法
UserDetails loadedUser = this.getUserDetailsService().loadUserByUsername(username);
if (loadedUser == null) {
throw new InternalAuthenticationServiceException(
"UserDetailsService returned null, which is an interface contract violation");
}
return loadedUser;
}
catch (UsernameNotFoundException ex) {
// 非常精妙的一个设计:即使无法查询到用户,依然去对一个默认的密码做密码校验
// 目的:填充密码校验的时间,让攻击者无法通过响应时间来破解用户名是否存在
mitigateAgainstTimingAttack(authentication);
throw ex;
}
//...
}
然后看 additionalAuthenticationChecks 方法,就是通过 passwordEncoder 来校验密码:
java
@Override
@SuppressWarnings("deprecation")
protected void additionalAuthenticationChecks(UserDetails userDetails,
UsernamePasswordAuthenticationToken authentication) throws AuthenticationException {
// 参数校验...
String presentedPassword = authentication.getCredentials().toString();
if (!this.passwordEncoder.matches(presentedPassword, userDetails.getPassword())) {
this.logger.debug("Failed to authenticate since password does not match stored value");
throw new BadCredentialsException(this.messages
.getMessage("AbstractUserDetailsAuthenticationProvider.badCredentials", "Bad credentials"));
}
}
AuthenticationManager
AuthenticationManager 接口的结构和 AuthenticationProvider 结构很类似,都是有一个 authenticate 方法,但是它们扮演的角色却大不相同。
核心功能是指派之前提到的 supports 方法是 true 的 AuthenticationProvider 来执行真正的认证工作
java
public interface AuthenticationManager {
Authentication authenticate(Authentication authentication) throws AuthenticationException;
}
ProviderManager
ProviderManager 是 Spring Security 中使用到的实现类,里面的逻辑更证实了他只是一个委派者角色
java
@Override
public Authentication authenticate(Authentication authentication) throws AuthenticationException {
// ...
Class<? extends Authentication> toTest = authentication.getClass();
for (AuthenticationProvider provider : getProviders()) {
// 验证 supports 方法是否返回 true,true 的情况才满足认证的条件
if (!provider.supports(toTest)) {
continue;
}
// 打印日志...
try {
result = provider.authenticate(authentication);
if (result != null) {
copyDetails(authentication, result);
break;
}
}
catch (AccountStatusException | InternalAuthenticationServiceException ex) {
// 异常处理...
}
catch (AuthenticationException ex) {
// 异常处理...
}
}
// ...
}
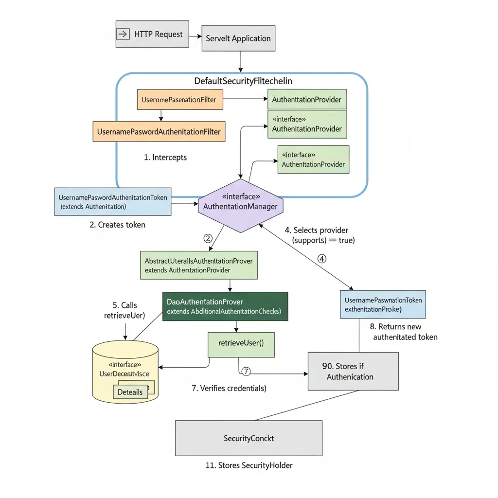
DefaultSecurityFilterChain
Spring Security 对 Servlet 应用增加是基于 Servlet Filter 实现的,常见的包括处理 csrf 的过滤器、校验权限的过滤器、处理登录的过滤器等等,它们通常会被组织成一个 FilterChain 的形式来工作,我们可以理解为一个 FilterChain 包含了多个相同模块但不同功能的 Filter。比如 Spring Security 提供的 FilterChain 就叫 DefaultSecurityFilterChain,我们引入了 Spring Security 的依赖并启动应用后,控制台会输出这一段信息:
txt
2023-06-14T08:55:22.321-03:00 INFO 76975 --- [ main] o.s.s.web.DefaultSecurityFilterChain : Will secure any request with [
org.springframework.security.web.session.DisableEncodeUrlFilter@404db674,
org.springframework.security.web.context.request.async.WebAsyncManagerIntegrationFilter@50f097b5,
org.springframework.security.web.context.SecurityContextHolderFilter@6fc6deb7,
org.springframework.security.web.header.HeaderWriterFilter@6f76c2cc,
org.springframework.security.web.csrf.CsrfFilter@c29fe36,
org.springframework.security.web.authentication.logout.LogoutFilter@ef60710,
org.springframework.security.web.authentication.UsernamePasswordAuthenticationFilter@7c2dfa2,
org.springframework.security.web.authentication.ui.DefaultLoginPageGeneratingFilter@4397a639,
org.springframework.security.web.authentication.ui.DefaultLogoutPageGeneratingFilter@7add838c,
org.springframework.security.web.authentication.www.BasicAuthenticationFilter@5cc9d3d0,
org.springframework.security.web.savedrequest.RequestCacheAwareFilter@7da39774,
org.springframework.security.web.servletapi.SecurityContextHolderAwareRequestFilter@32b0876c,
org.springframework.security.web.authentication.AnonymousAuthenticationFilter@3662bdff,
org.springframework.security.web.access.ExceptionTranslationFilter@77681ce4,
org.springframework.security.web.access.intercept.AuthorizationFilter@169268a7]
可以看到这个 FilterChain 里面包含的多个 Filter,一旦看见这些 Filter,说明 Spring Security 已经成功接管了项目的认证授权模块
UsernamePasswordAuthenticationFilter
UsernamePasswordAuthenticationFilter 是 Spring Security 过滤器链上关于认证的过滤器,它是发起认证流程的起点,所有的组件都将由它来组织并发起工作
回顾 Filter 的工作流程,核心方法就是 doFilter,拦截请求,完成拦截的逻辑后会递归地调用同一 FilterChain 上的 Filter,我们看 UsernamePasswordAuthenticationFilter 父类中实现的 doFilter 方法:
java
@Override
public void doFilter(ServletRequest request, ServletResponse response, FilterChain chain)
throws IOException, ServletException {
doFilter((HttpServletRequest) request, (HttpServletResponse) response, chain);
}
private void doFilter(HttpServletRequest request, HttpServletResponse response, FilterChain chain)
throws IOException, ServletException {
// ...
try {
// attemptAuthentication 是执行认证的核心方法
Authentication authenticationResult = attemptAuthentication(request, response);
// 认证成功后存储 session 信息,这里不展开
this.sessionStrategy.onAuthentication(authenticationResult, request, response);
// ...
// 认证通过后的处理
successfulAuthentication(request, response, chain, authenticationResult);
}
catch (InternalAuthenticationServiceException failed) {
this.logger.error("An internal error occurred while trying to authenticate the user.", failed);
// 认证失败的处理
unsuccessfulAuthentication(request, response, failed);
}
catch (AuthenticationException ex) {
// 认证失败的处理
unsuccessfulAuthentication(request, response, ex);
}
}
可以看到 doFilter 方法中的核心逻辑还是执行 attemptAuthentication 方法,认证成功后做某些处理,认证失败又会做另外的处理,我们具体看它会做什么处理:
java
protected void successfulAuthentication(HttpServletRequest request, HttpServletResponse response, FilterChain chain,
Authentication authResult) throws IOException, ServletException {
// 这里使用 SecurityContextHolderStrategy 来创建 SecurityContext
SecurityContext context = this.securityContextHolderStrategy.createEmptyContext();
// 为 SecurityContext 存储 Authentication 对象
context.setAuthentication(authResult);
// 更新 SecurityContext 到 SecurityContextHolder 中,方便后续使用
this.securityContextHolderStrategy.setContext(context);
this.securityContextRepository.saveContext(context, request, response);
if (this.logger.isDebugEnabled()) {
this.logger.debug(LogMessage.format("Set SecurityContextHolder to %s", authResult));
}
this.rememberMeServices.loginSuccess(request, response, authResult);
if (this.eventPublisher != null) {
this.eventPublisher.publishEvent(new InteractiveAuthenticationSuccessEvent(authResult, this.getClass()));
}
this.successHandler.onAuthenticationSuccess(request, response, authResult);
}
protected void unsuccessfulAuthentication(HttpServletRequest request, HttpServletResponse response,
AuthenticationException failed) throws IOException, ServletException {
// 认证失败先清除 SecurityContext
this.securityContextHolderStrategy.clearContext();
this.logger.trace("Failed to process authentication request", failed);
this.logger.trace("Cleared SecurityContextHolder");
this.logger.trace("Handling authentication failure");
this.rememberMeServices.loginFail(request, response);
this.failureHandler.onAuthenticationFailure(request, response, failed);
}
最后看 attemptAuthentication 方法,核心的工作依然是调用 AuthenticationManager 进而去委派实际的 AuthenticationProvider 来完成实际的认证工作
java
@Override
public Authentication attemptAuthentication(HttpServletRequest request, HttpServletResponse response)
throws AuthenticationException {
// ...
// 参数处理
String username = obtainUsername(request);
username = (username != null) ? username.trim() : "";
String password = obtainPassword(request);
password = (password != null) ? password : "";
// 把用户名密码封装到 Authentication 中
UsernamePasswordAuthenticationToken authRequest = UsernamePasswordAuthenticationToken.unauthenticated(username, password);
// 这里主要把 IP地址、sessionId 信息添加到 Authentication 中
setDetails(request, authRequest);
// 调用 AuthenticationManager 来完成认证
return this.getAuthenticationManager().authenticate(authRequest);
}
Spring Security 认证流程简易流程图
