
LED灯的光照越强,流过三极管的电流越大


光耦(充当电子开关)能实现的三极管基本都能实现,可实现电气隔离

3V电压即可控制220V的大马达工作
继电器

在很多场合继电器(靠机械传动开关,动作很慢)可代替光耦(靠半导体材料的特性)


开关频率不同
驱动能力



光耦(光电隔离器,Optocoupler)
光耦是一种利用光信号实现电气隔离的器件。它内部包含:
-
一颗 LED(输入端)
-
一个光敏三极管(输出端)
当输入侧 LED 发光时,输出侧三极管导通;当 LED 熄灭时,输出侧三极管截止。
👉 输入与输出之间通过光耦的塑料体隔离,电气上完全不直接相连。
用途:
-
隔离 MCU 与高压/噪声电路
-
抗干扰
-
不同地参考(如 GND vs PGND)之间安全传输信号
-
保护微控制器
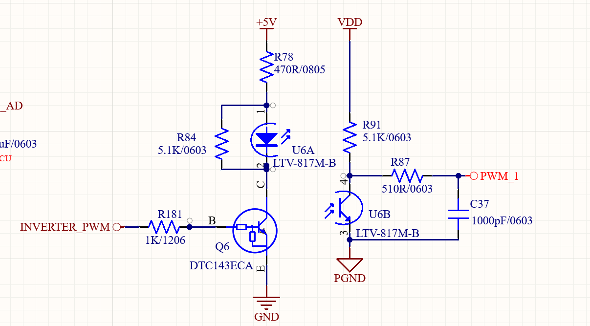
图中的 U6A/U6B(LTV-817M-B) 就是光耦。
光耦输入侧发光二极管并联电阻作用:光耦的输入端,有寄生电容的存在,并联一个电阻,就会将电荷迅速泄放,就达不到二极管两端的开启电压

1、VF光耦输入二极管的导通压降,我们取最大值1.4V;
2、CTR(电流传输比,太低,驱动能力不足,太高,开关速度降低),它是一个范围:50%~600%。也就是放大倍数在0.5~6倍。我们计算的时候,按照最低的50%使用。
3、Vce,副边三极管导通后的压降,我们取最大值0.2V。
副边电流IC:
IC=(VCC2-Vce) / R3=(12-0.2) / 4.7=2.51mA
根据CTR= ic / if x 100%,得:if= ic / CTR =2.51 / 0.5=5.02mA
再计算R1的电流IR1=(VCC1-VF) / R1= (3.3-1.4) / 330=5.76mA
所以R2阻值为R2=UR2/IR2=1.4/ (5.76-5.02) =1.89K
所以这个电阻R2的阻值一定要>1.89K,可以取2K。