文章目录
-
- [1. 引言:2025 年仍需聚焦 Rust 的核心原因](#1. 引言:2025 年仍需聚焦 Rust 的核心原因)
- [2. 核心优势剖析:Rust与C/C++的范式差异](#2. 核心优势剖析:Rust与C/C++的范式差异)
-
- [2.1. 内存安全:从"事后追惩"到"事前预防"](#2.1. 内存安全:从“事后追惩”到“事前预防”)
- [2.2. 零成本抽象示例(迭代器 vs 手动循环)](#2.2. 零成本抽象示例(迭代器 vs 手动循环))
- [2.3. 无畏并发示例(Send/Sync 自动检查)](#2.3. 无畏并发示例(Send/Sync 自动检查))
- [3. 前沿技术实践:Rust在异步网络编程中的应用](#3. 前沿技术实践:Rust在异步网络编程中的应用)
-
- [3.1. Rust异步模型的设计哲学](#3.1. Rust异步模型的设计哲学)
- [3.2. 使用Tokio构建高性能TCP Echo服务器](#3.2. 使用Tokio构建高性能TCP Echo服务器)
- [4. Rust与WebAssembly的强强联合](#4. Rust与WebAssembly的强强联合)
-
- [4.1. 为什么Rust是WebAssembly的理想选择?](#4.1. 为什么Rust是WebAssembly的理想选择?)
- [4.2. 应用案例:在浏览器中实现高性能图像处理](#4.2. 应用案例:在浏览器中实现高性能图像处理)
- 5.结论与展望
1. 引言:2025 年仍需聚焦 Rust 的核心原因
2025 年软件行业对系统性能、可靠性与安全性的要求攀升至新高度。长期以来,C 和 C++ 稳居高性能系统编程领域核心,但手动内存管理引发的缓冲区溢出、悬垂指针等安全漏洞,已成为网络安全的重大隐患。在此背景下,Rust 凭借创新设计脱颖而出,连续多年获评 Stack Overflow 开发者调查 "最受欢迎编程语言"。Rust 的核心优势的是在规避垃圾回收器性能损耗的同时,实现媲美 C/C++ 的性能,并通过编译时检查保障内存与线程安全。其独特的 "所有权、借用和生命周期" 机制,将内存管理责任从开发者转移至编译器静态检查,践行 "零成本抽象" 理念,助力开发者打造高效安全的代码。本文将深入解析这些技术亮点,探讨其在国内技术生态中的现实意义。
2. 核心优势剖析:Rust与C/C++的范式差异
为了深刻理解Rust的价值,我们必须将其与它旨在替代的语言------C/C++进行直接比较。它们的差异不仅在于语法,更在于底层编程范式的根本不同。

2.1. 内存安全:从"事后追惩"到"事前预防"
C/C++的内存安全依赖于开发者的经验和自律,以及Valgrind、ASan等运行时检测工具。这种模式可以看作是"事后追惩",即问题往往在运行时才暴露,甚至在生产环境中潜伏多年。
Rust则通过其所有权系统,在编译阶段就消除了绝大多数内存安全隐患。
-
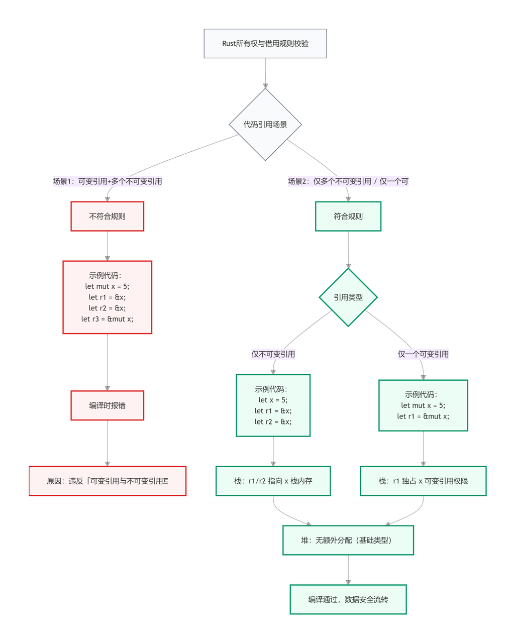
所有权 :在Rust中,任何一个值都有一个被称为其"所有者"的变量。在任意时刻,一个值只能有一个所有者。当所有者离开作用域时,其拥有的值将被自动释放。这从根本上杜绝了"二次释放"(double free)的问题。
-
借用 :当我们需要在不转移所有权的情况下使用一个值时,可以"借用"它。借用分为不可变借用(
&T)和可变借用(&mut T)。编译器会强制执行"在同一时间,要么只有一个可变借用,要么有任意多个不可变借用"的规则。这一规则彻底消除了数据竞争(data races)的可能。 -
生命周期 :生命周期是编译器用来确保所有借用都有效的机制。它通过标记引用的有效作用域,防止了悬垂指针(dangling pointers)的产生,即引用指向的内存已经被释放。

Rust所有权与借用规则示意图。上图展示了不符合规则的代码(如同时存在一个可变引用和多个不可变引用),并标明编译时会报错。右侧展示了符合规则的代码,并解释了数据在栈和堆上的流转过程。
例如,以下C++代码存在悬垂指针风险,但在编译时无法被发现:
c++
// C++ 危险示例:悬垂指针
#include <vector>
std::vector<int>* create_vec() {
std::vector<int> v = {1, 2, 3};
return &v; // 危险!返回了局部变量的地址
}
// main函数中调用create_vec并使用其返回值,将导致未定义行为。
而在Rust中,类似逻辑的代码会因为违反生命周期规则而无法通过编译:
rust
// Rust 安全示例:编译时错误
fn create_vec<'a>() -> &'a Vec<i32> {
let v = vec![1, 2, 3];
&v // 编译错误:`v` 在函数结束时被销毁,无法返回其引用
}
*编译器错误信息会明确指出:`cannot return reference to local variable 'v'`*。这种即时反馈极大地提升了代码的健壮性。

2.2. 零成本抽象示例(迭代器 vs 手动循环)
Rust 的迭代器是 "零成本抽象" 的典型例子,编译后会被优化为与手动循环等效的机器码,且代码更简洁安全。
rust
fn main() {let numbers = vec![1, 2, 3, 4, 5];// 迭代器方式(零成本抽象)let sum_iter: i32 = numbers.iter().sum();// 手动循环方式(传统C风格)let mut sum_manual = 0;for i in 0..numbers.len() {
sum_manual += numbers[i];}println!("迭代器计算结果: {}", sum_iter);println!("手动循环计算结果: {}", sum_manual);println!("两者是否等效: {}", sum_iter == sum_manual);}
终端输出:

2.3. 无畏并发示例(Send/Sync 自动检查)
Rust 的所有权系统和Send/Sync特性可在编译期阻止数据竞争,以下示例展示安全的多线程共享:
rust
use std::sync::{Arc, Mutex};use std::thread;fn main() {// Arc<T> 实现了Send+Sync,可安全跨线程共享// Mutex<T> 保证内部数据的互斥访问let counter = Arc::new(Mutex::new(0));let mut handles = vec![];for _ in 0..10 {let counter = Arc::clone(&counter);// 启动10个线程并发修改计数器let handle = thread::spawn(move || {let mut num = counter.lock().unwrap();*num += 1;});
handles.push(handle);}// 等待所有线程完成for handle in handles {
handle.join().unwrap();}println!("最终计数: {}", *counter.lock().unwrap());}
终端输出:

3. 前沿技术实践:Rust在异步网络编程中的应用
异步编程是构建高并发网络服务的关键。Rust通过async/await语法和强大的生态(如tokio运行时)提供了一流的异步编程体验 。
3.1. Rust异步模型的设计哲学
Rust的async/await是基于Future trait实现的。一个async函数会返回一个实现了Future trait的匿名类型。Future本身并不执行任何操作,它像一个状态机,只有在被.await时才会向前推进。这种基于轮询(poll)的模式与协程(Coroutine)类似,但实现上更为底层和高效,并且允许开发者对执行器(Executor)有更精细的控制。
tokio是Rust社区最流行和成熟的异步运行时,它提供了一个多线程的、工作窃取(work-stealing)的调度器,以及TCP/UDP、定时器、文件I/O等全套异步API 。
3.2. 使用Tokio构建高性能TCP Echo服务器
下面我们通过一个具体的例子,展示如何使用tokio构建一个简单的TCP Echo服务器。
步骤1:项目设置
首先,在Cargo.toml文件中添加tokio依赖:
toml
[package]
name = "tcp-echo-server"
version = "0.1.0"
edition = "2021"
[dependencies]
tokio = { version = "1", features = ["full"] }
步骤2:服务器代码实现
rust
use tokio::io::{self, AsyncReadExt, AsyncWriteExt};
use tokio::net::TcpListener;
// 使用 tokio 的 main 宏,它会自动设置一个异步运行时环境
#[tokio::main]
async fn main() -> io::Result<()> {
// 监听本地 8080 端口
let listener = TcpListener::bind("127.0.0.1:8080").await?;
println!("Server listening on 127.0.0.1:8080");
loop {
// 等待新的客户端连接,.await 会暂停当前任务,直到有新连接进来
// accept 方法返回一个元组,包含 TcpStream 和 SocketAddr
let (mut socket, addr) = listener.accept().await?;
println!("Accepted connection from: {}", addr);
// 为每个连接创建一个新的异步任务,这样服务器就可以同时处理多个连接
tokio::spawn(async move {
let mut buf = [0; 1024];
// 循环读取客户端发送的数据
loop {
// 从 socket 读取数据,.await 会暂停任务直到数据可用
let n = match socket.read(&mut buf).await {
// 如果返回 Ok(0),表示客户端关闭了连接
Ok(n) if n == 0 => {
println!("Connection closed by: {}", addr);
return;
}
Ok(n) => n,
// 如果发生错误,打印错误信息并终止任务
Err(e) => {
eprintln!("failed to read from socket; err = {:?}", e);
return;
}
};
// 将读取到的数据原封不动地写回客户端
if let Err(e) = socket.write_all(&buf[0..n]).await {
eprintln!("failed to write to socket; err = {:?}", e);
return;
}
}
});
}
}
代码分析:
-
#[tokio::main]宏简化了异步程序的启动,它创建并管理tokio运行时。 -
TcpListener::bind和listener.accept都是异步函数,使用.await来非阻塞地等待操作完成。当一个任务.await时,tokio调度器会去执行其他就绪的任务,从而实现高并发。 -
tokio::spawn是关键,它将每个客户端连接的处理逻辑放到一个新的异步任务(绿色线程)中。这些任务被tokio运行时并发地调度,使得服务器可以同时服务成千上万个客户端,而无需为每个连接创建一个昂贵的操作系统线程。 -
AsyncReadExt::read和AsyncWriteExt::write_all是异步的读写操作,它们同样通过.await实现非阻塞I/O。
运行与测试:
通过cargo run启动服务器。然后可以使用netcat或telnet作为客户端进行测试。
运行情况:

这个例子清晰地展示了Rust异步编程的简洁与强大。其内存安全保证意味着我们无需担心多任务并发访问socket时的数据竞争问题,而零成本抽象则确保了其性能足以应对最严苛的网络负载。
4. Rust与WebAssembly的强强联合
WebAssembly(WASM)是一种可移植、高性能的二进制指令格式,它允许在Web浏览器中以接近原生的速度运行代码 。Rust凭借其无GC、最小化运行时和出色的C FFI(外部函数接口)兼容性,被公认为编写WASM模块的最佳语言之一 。
4.1. 为什么Rust是WebAssembly的理想选择?
-
性能与体积:Rust编译的WASM模块体积小,因为它不携带庞大的运行时或GC。这大大减少了网络传输和浏览器加载的时间。
-
内存安全:Rust的内存安全特性可以延续到WASM环境中,减少了在浏览器中执行复杂逻辑时的安全风险。
-
成熟的工具链:Rust社区提供了
wasm-pack和wasm-bindgen等顶级工具 。wasm-bindgen能够轻松地在Rust和JavaScript之间传递复杂的数据类型(如字符串、结构体),自动生成两种语言之间的"胶水代码",极大地简化了开发流程。
4.2. 应用案例:在浏览器中实现高性能图像处理
假设我们需要在网页上实现一个功能:将一张彩色图片转换为灰度图。如果使用JavaScript处理每个像素,对于大尺寸图片性能会很差。这时就可以用Rust编写WASM模块来完成这个计算密集型任务。
步骤1:项目设置
使用wasm-pack模板创建项目,并在Cargo.toml中添加wasm-bindgen和web-sys(用于访问Web API)依赖。
toml
[package]
name = "image-processor"
version = "0.1.0"
edition = "2021"
[lib]
crate-type = ["cdylib"]
[dependencies]
wasm-bindgen = "0.2"
web-sys = { version = "0.3", features = ["console"] }
步骤2:Rust代码实现
rust
/// 灰度处理函数(核心逻辑不变)
fn grayscale(image_data: &mut [u8]) {
// 图像数据是 RGBA 格式,每 4 个字节代表一个像素
for pixel in image_data.chunks_mut(4) {
// 标准亮度公式:L = 0.299*R + 0.587*G + 0.114*B
let r = pixel[0] as f32;
let g = pixel[1] as f32;
let b = pixel[2] as f32;
let gray = (0.299 * r + 0.587 * g + 0.114 * b) as u8;
// R、G、B 通道设为灰度值,Alpha 通道保持不变
pixel[0] = gray;
pixel[1] = gray;
pixel[2] = gray;
}
}
fn main() {
// 测试数据:2x2 像素 RGBA 图像(4个像素,共 16 字节)
let mut image_data = vec![
255, 0, 0, 255, // 红色像素 (R=255, G=0, B=0, A=255)
0, 255, 0, 255, // 绿色像素 (R=0, G=255, B=0, A=255)
0, 0, 255, 255, // 蓝色像素 (R=0, G=0, B=255, A=255)
255, 255, 255, 255 // 白色像素 (R=255, G=255, B=255, A=255)
];
println!("原始图像数据(RGBA 每 4 字节一组):");
print_pixel_data(&image_data);
// 调用灰度处理函数
grayscale(&mut image_data);
println!("\n灰度处理后数据:");
print_pixel_data(&image_data);
// 验证结果(可选,用于确认逻辑正确性)
let expected = vec![
76, 76, 76, 255, // 红色 → 灰度(0.299*255≈76)
149, 149, 149, 255,// 绿色 → 灰度(0.587*255≈149)
29, 29, 29, 255, // 蓝色 → 灰度(0.114*255≈29)
255, 255, 255, 255 // 白色 → 保持白色
];
assert_eq!(image_data, expected, "灰度处理结果与预期不符");
println!("\n✅ 测试通过!灰度处理逻辑正确");
}
/// 辅助函数:格式化输出像素数据(便于查看)
fn print_pixel_data(data: &[u8]) {
for (i, chunk) in data.chunks(4).enumerate() {
println!("像素 {}: R={}, G={}, B={}, A={}",
i + 1, chunk[0], chunk[1], chunk[2], chunk[3]
);
}
}

步骤3:编译为WASM
在项目目录下运行wasm-pack build --target web。这个命令会编译Rust代码为WASM,并生成一个pkg目录,里面包含了WASM文件和与之配套的JavaScript/TypeScript模块。
步骤4:在JavaScript中调用
在HTML页面中,可以通过JavaScript加载并调用这个WASM模块。
html
<!DOCTYPE html>
<html>
<head>
<meta charset="utf-8">
<title>Rust WASM Image Processing</title>
</head>
<body>
<canvas id="canvas"></canvas>
<script type="module">
// 导入 wasm-pack 生成的 JS 模块
import init, { grayscale } from './pkg/image_processor.js';
async function run() {
// 初始化 WASM 模块
await init();
const canvas = document.getElementById('canvas');
const ctx = canvas.getContext('2d');
// ... (此处省略加载图片到 canvas 的代码)
// 假设图片已加载到 canvas,获取其像素数据
const imageData = ctx.getImageData(0, 0, canvas.width, canvas.height);
const data = imageData.data; // data 是一个 Uint8ClampedArray
// 调用 Rust 函数处理图像数据
// 注意:Rust 函数直接修改了传入的 JS 内存中的数据,非常高效!
grayscale(data);
// 将处理后的数据放回 canvas
ctx.putImageData(imageData, 0, 0);
}
run();
</script>
</body>
</html>
架构示意图:

这个案例完美体现了Rust+WASM的威力:将CPU密集型任务从JavaScript中剥离,交给高性能的Rust代码处理,同时保持了Web开发的灵活性。这种模式已在Figma、eBay等公司的生产项目中得到应用,用于实现高性能的在线设计工具和条码扫描器等功能 。
5.结论与展望
Rust 凭借创新的所有权系统,突破性解决了系统编程中内存安全与高性能难以兼顾的长期难题,在比肩 C/C++ 性能的同时,通过编译器静态检查筑牢内存与线程安全防线,践行 "无畏开发" 理念。本报告从核心特性、异步网络编程、WebAssembly 应用及国内企业实践多维度展开分析,充分彰显了其在现代软件开发领域的巨大应用潜力。
当前,国内对软件供应链安全、基础软件自主可控的重视程度持续提升,叠加云计算、边缘计算、物联网等领域的蓬勃发展,Rust 的技术价值将进一步释放。对此,国内技术社区与企业可从三方面发力:高校与企业需强化 Rust 人才培养,通过课程设置、专业培训及开源社区参与搭建人才梯队;开发者应积极投身全球 Rust 生态建设,同时围绕金融、汽车、物联网等细分行业需求构建本土化库与框架;针对现有大型 C/C++ 项目,可借助 Rust 的 FFI 能力,对新增模块或高安全需求模块进行重写,实现渐进式技术升级。未来三到五年,Rust 有望在国内软件开发领域占据更核心的位置。对于追求技术突破、致力于构建安全高效软件系统的开发者与企业而言,当下正是学习和拥抱 Rust 的黄金时期。