摘要: Cursor 生成 SQL 设计执行流程图
关键词: #数据治理 #数据开发 #人工智能 #Cursor #SQL
整体说明
Cursor 生成 SQL 设计执行流程图,记录经验步骤如下:

一、背景
不知道做数据开发的朋友,有没有这样的问题!
那就是做开发评审的时候,要画自己的开发脚本设计图,开发半小时,画设计图 2 小时!!
那一个个框框推来拖去,还得把条件都写清楚,对于我这种写文档痛苦综合征来说,实在是太痛苦了!
我记得很久之前没有大模型的时候,是用的 Visio 画图,真的累!
现在!!!大模型来了,再也不用手工去画了!
二、前置条件
-
Cursor 已安装完成: 需要安装 Cursor 和 配置好相关配置,如果不知道怎么配置,可以参考我的另一篇文章
-
SQL 脚本已开发完成:也就是我们在开发完成 SQL 之后的文档,不是你在做开发设计时候的文档
三、生成 Promt
由于不太方便把所有的 promt 贴上来,暂且截图如下,如果需要完整的 Promt ,可以私我!

四、结果查看
使用 Ctrl + L 打开 Chat 窗口,在 Chat 窗口 如下执行触发这个文档生成即可
其中要 @SQL 流程图生成 promt 和 @SQL 代码,表示引用

生成结果如下,这个是 Mermaid 语法

预览 Markdown 如下:
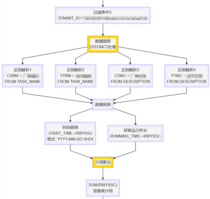
第一个图比较简单


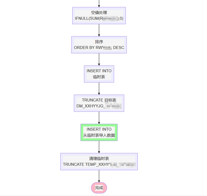
第二个稍微复杂一点



五、总结
最后总结一下,人工智能真的可以极大的简化我们的工作,让数据开发,不用再写这种繁琐的文档!
能够把自己的工作成功更好的展现!和别人沟通也能更加的顺畅!
但是模型设计还有脚本开发设计的过程还是少不了了的!