Node.js学习
- [1. Node.js介绍](#1. Node.js介绍)
- [2. Node.js特点](#2. Node.js特点)
-
- [2.1 单线程](#2.1 单线程)
- [2.2 非阻塞的I/O](#2.2 非阻塞的I/O)
- [2.3 事件驱动](#2.3 事件驱动)
- [3. Node.js实践](#3. Node.js实践)
- [4. Express](#4. Express)
-
- [4.1 Express介绍](#4.1 Express介绍)
- [4.2 Express---get请求接口](#4.2 Express—get请求接口)
- [4.3 Express---网络请求其他方式](#4.3 Express—网络请求其他方式)
- [5. 静态文件托管](#5. 静态文件托管)
- [6. 路由模块配置](#6. 路由模块配置)
- [7. 参数传递](#7. 参数传递)
-
- [7.1 参数传递基本实现](#7.1 参数传递基本实现)
- [7.2 过滤参数数据](#7.2 过滤参数数据)
- [8. 前后端交互及其补充内容](#8. 前后端交互及其补充内容)
1. Node.js介绍

(ES6语法已学,这里不加补充,node基础略过,有空再补充)
本节内容介绍(后续补上连接数据库 的内容)
Node.js、Express、Koa2 三者的关系:
现在有些公司,①用node写服务器端的内容,有些公司则②用node作中间件,不纯写后端,
而是前后端取数据的时候, 用node去做衔接。
node是一个名词,它的技术是用JS来实现的,node里面都是大量的JS,它的底层是用JS写的,
里面有大量的JS封装的事件和方法,不断地实现函数的一种回调。
Nodejs是什么
装完node之后,启动node自己的电脑就成了一台服务器。
2. Node.js特点
所谓的特点,就是Node.js是如何解决服务器高性能瓶颈问题的。
2.1 单线程
因为JS是单线程的,而Node是利用JS里面的事件(回调函数事件)去做的。
2.2 非阻塞的I/O
非阻塞的I/O:异步执行
(连接数据库、操作数据库,都是异步执行)
2.3 事件驱动
事件驱动:
三个特点的联系:
总结:Node.js最大的特点是做高并发访问的网站。Node.js缺点:计算能力比较弱,因为它是单线程的。
应用场景:聊天室、微博(博客)
学习Node需达到的效果:自己能用Node搭建服务器,能去做前后端交互,给自己写接口,自己用。
3. Node.js实践
官网复制代码下来:
详细解析代码:
4. Express
4.1 Express介绍
Express官网介绍:
通过 npm init 命令为你的应用创建一个 package.json 文件
安装 Express 并将其保存到依赖列表中
复制这段代码
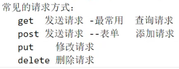
4.2 Express---get请求接口
最常用的就是get请求
学生信息太少了,可以自己写一个本地数据。 (后两个的id忘记改了)
4.3 Express---网络请求其他方式
ps。路由:访问的页面地址
url地址只能模拟get请求,不能模拟post请求?ps:post请求多用于表单。把表单数据发送出去
解决方案:安装PostMan
实操
以此类推:
注意:教程给了网页版的,postman网页版我还没看。
5. 静态文件托管
一些在线的css/js/img文件,都可以匹配成为一个网址,这个网址,就是我们的资源的托管。
资源托管 本质是:把你的文件(CSS/JS/ 图片等)放到别人的服务器上,然后通过服务器提供的网址来访问这些文件,而不用自己搭建服务器存储。
我们想要访问图片地址,怎么访问
实操:
多静态资源目录
根目录。访问路径要匹配命名的路径
6. 路由模块配置
问题所在:
可以:把所有的页面跳转专门配置成一个JS文件。
自己创建的数据文件,也可以这样
还可以多路由模块:
但还是得匹配所写的路径
7. 参数传递
7.1 参数传递基本实现
现在写的是后端的内容,是前端发起req请求,后端res响应给前端
怎么进行参数传递呢?查看Express官网
实操:在地址栏传递参数,req.query就是参数,而后打印在控制台上(Vscode的终端是打印台,因为这是nodejs)地址栏是字符串,控制台直接打印字符串
补充:原生的url属性,里面就有query
同样,打印code也是一样:参数里的code
也可以显示在页面上
也可以用变量来接收
post请求则需要一个中间件转一下。
实操:然后去PostMan,但没有显示什么
因为要去PostMan内的请求头内传递参数:
7.2 过滤参数数据
网上还有请求方法是不一样的:
①一般是这样的
②但还有类似知乎这样的
一种新的传递方式
接下来,我们来写一些本地数据,做一个新闻列表:

可不可以根据id值显示对应的信息呢?(筛选其中一条)
法一:for循环
法二:
8. 前后端交互及其补充内容
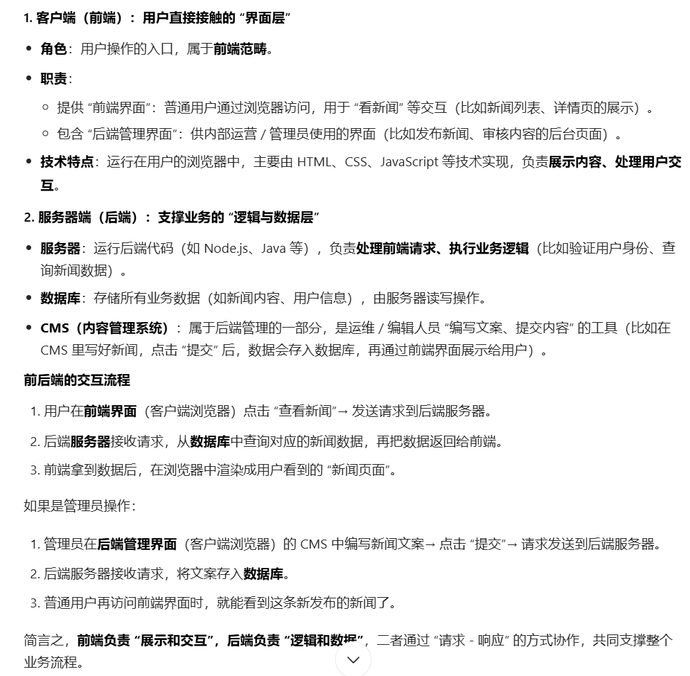
(1)前后端交互
前面写的都是后端的部分,现在我们来看前后端交互。
建立index.html
因为要调用网络请求,得写ajax,所以引个在线的jquery。
操作:
复制JavaScript标签
调用:
但是报错了→跨域(接口不允许访问,因为跨域了。)解决跨域的方法?
解决方案:
效果:
请求2同理
前端页面:
但是这样写很冗余,解决方案:抽象成一段代码:
在接收的最上方,加入下面这段代码。
(2)前后端补充内容
前后端攻城狮需要写的页面 的介绍
补充知识点:后端还会做一个页面给专门的运维人员,每天更新信息这里的 "运维人员" 可以理解为广义上的内容运营 / 编辑人员



























































