前言
MiniMax 发布M2模型已有一些天了,一直没有时间体验,今天打开MiniMax官网看到截止 2025年11月7日 上午 08:00 官方就停止Minimax M2 API调用的限免活动了,还好还有时间能赶上一趟末班车。之前也使用过MiniMax的MCP和语音服务,感兴趣的小伙伴也可以看往期内容:
优势
- 截止 2025年11月7日 上午 08:00 之前限时免费
- 兼容 OpenAI 和 Anthropic 接口协议,可接入 CC 或 Codex CLI等工具使用
- API成本仅为Anthropic Claude Sonnet 4.5的8%,推理速度为其2倍
- 最大token 0.2M
限制
- M2为文本模型,非多模态模型
- 目前调用的人多,有时会有些慢
简介
MiniMax M2是一款人工智能大模型,专为Agent(智能体)和代码编程任务打造,具有顶级代码能力和强大的Agentic表现,是代码开发和工具自动化领域的重要创新。
官网国际版地址:www.minimax.io
官网国内版地址:www.minimaxi.com

截止到 2025年11月7日 上午 08:00 还能赶上一趟末班车

在全球权威的模型评测榜单Artificial Analysis里,MiniMax-M2排名全球前五,开源模型里排名第一。
Artificial Analysis官网地址:artificialanalysis.ai/models/gpt-...

开源地址:github.com/MiniMax-AI/...

模型特点
- 复杂编程:擅长处理复杂开发工作,包括多文件编辑和基于测试的修复。
- Agentic能力:出色地规划并执行复杂工具链,协同调用多种工具。
- 更高效:提供更低延迟和更高吞吐量,带来更灵敏的Agent体验。
申请API Key
国际版:platform.minimax.io/user-center...
国内版:platform.minimaxi.com/user-center...
进入MiniMax后台管理系统,左侧选择【API Keys】打开API Keys列表

点击【Create new secret Key】创建一个新的API

创建完成后复制API Key保存,请妥善保存API Key只会展示一次,后续将无法查看

基本使用
接入Claude Code CLI
注意:这里是以国际版进行的配置
官方提供了各大AI编程工具的接入方式
官方文档地址:platform.minimaxi.com/docs/guides...
这里以macOS为例,在命令行终端导出环境变量
ini
export ANTHROPIC_BASE_URL="https://api.minimax.io/anthropic"
export ANTHROPIC_AUTH_TOKEN="your-api-key"
export ANTHROPIC_SMALL_FAST_MODEL="MiniMax-M2"
export ANTHROPIC_DEFAULT_SONNET_MODEL="MiniMax-M2"
export ANTHROPIC_DEFAULT_OPUS_MODEL="MiniMax-M2"
export ANTHROPIC_DEFAULT_HAIKU_MODEL="MiniMax-M2"
也可以在项目 .claude/settings.json 文件中进行配置

保存配置文件,重启Claude Code CLI,看到如下提示就已经配置好MiniMax-M2模型了

在交互式命令中输入任意提示词即可正常对话

接入Codex CLI
注意:这里是以国际版进行的配置
MiniMax M2支持接入Codex CLI,直接修改Codex CLI全局配置 ~/.codex/config.toml,新增配置如下:
ini
profile = "m2"
[profiles.m2]
model = "codex-MiniMax-M2"
model_provider = "minimax"
[model_providers.minimax]
name = "MiniMax Chat Completions API"
base_url = "https://api.minimax.io/v1"
env_key = "MINIMAX_API_KEY"
wire_api = "chat"
requires_openai_auth = false
request_max_retries = 4
stream_max_retries = 10
stream_idle_timeout_ms = 300000
以mamcOS为例,在命令行终端导出环境变量
ini
$ export MINIMAX_API_KEY="your-api-key"
重启Codex CLI,输入 codex 或者 codex --profile m2 启动,看到以下信息表示已经成功配置MiniMax M2模型了

同样输入任意提示词即可进行对话

基本对话
听说M2与Codex CLI搭配不易谄媚,我这里就以Codex CLI为例进行演示,M2模型支持深度思考,可以看到M2模型在执行任务前都会进行思考,在Codex CLI中会直接输出思考信息,我们也可以从think内容学习AI的思考过程

M2模型支持工具调用,添加上下文文件要求AI输出文件内容
css
@index.py 输出文件内容

从官网得知M2模型是文本模型,不支持图片操作,在Codex CLI中添加图片上下文出现无响应的报错,且报错后无法继续使用需要重启Codex CLI,经本人尝试在Claude Code CLI中不会报错。

M2模型也支持自定义命令调用及MCP服务调用


创建API服务
接下来我们尝试使用Codex CLI搭载M2全新的Minimax Agent来看一下日常编程编程能力
css
@index.py 在当前文件创建一个简单的基于fask api的接口服务示例,不需要过多功能,注意使用uv管理项目
通过思考过程,我们看到M2模型先是根据需求列举了任务的具体实现步骤

然后开始创建项目管理文件和示例代码,任务完成后,最终我们得到了如下的项目结构

还是老套路不会运行项目也不用担心,直接让AI运行,不幸的是M2执行到一半的时候就中断了,无法运行项目

手动执行了一下发现 uv sync 报错了(大致问题就是M2首次创建的文件结构不符合UV管理的项目结构),将问题丢给M2模型进行处理

修复完成后,再次运行还是无法启动项目,连报错信息也没有直接中断了😳

同样的提示词,在Claude Code CLI中使用虽然也有问题但是经过自动错误处理,最终服务还是跑起来了


所以具体M2模型和哪个CLI工具配合更合适还是看个人使用体验吧🤣
复刻MiniMax官网
还是先在Codex CLI中复刻一下MiniMax官网效果

M2模型在获取网页信息后开始实现代码编写

由于时间比较晚了,到了下班也没有完成,就放置了一夜,打算第二天早上来验收一下效果,最后放了一夜也没有完成服务启动🤣

再试试Claude Code CLI上的效果,通过命令 claude --dangerously-skip-permissions 启动Claude Code CLI,任务执行很快就执行完了,抛开相似度来说,看着还不错🤣,配色布局看着也挺舒服

数据采集整理
这次直接使用Claude Code CLI来完成,输入提示词内容
css
调研近6个月AI领域模型动态,按总揽、优势对比、不足分析及核心能力给出对比,使用HTML格式输出,风格使用你喜欢的风格
我们要求了近6个月的时间范围,M2模型并没有获取当前最新时间,这里应该是以模型训练时间为基准了,检索获取的都是2024年的数据

完成后的效果如下,个人感觉效果上还算美观

3D效果
这是之前的一个 threejs 的案例,这次拿来再用一下
ruby
https://threejs.org/docs/
https://threejs.org/manual/
这是three.js文档,根据文档参考,使用 HTML 和 three.js 实现一个太阳系运行的3D动画效果
- 关键元素可以使用中文标签标记
- 根据场景可以使用阴影、高光、反射等增强视觉效果
第一版实现的效果很差,轨迹图和行星都没有完整呈现

让M2又重新修复了一版后,有了行星轨迹,仍然没有展示不出其他行星,最终又让M2修复了几个版本也没有完成效果

MiniMax Agent
官方也提供了Agent功能,使用上有点类似Manus
官网国际版地址:agent.minimax.io
官网国内版地址:agent.minimaxi.com

MiniMax Agent官网提供了 高效 和 专业 2种模式:
-
高效:适合需要快速响应的简单任务
-
专业:具有更强的Agent能力,面对多步骤、高复杂度或专业领域任务时,能表现出明显的全栈能力
高效模式仅支持上传文件,专业模式不仅支持上传文件,还支持创建、管理MCP以及集成Supabase和管理环境变量


同样使用上面的示例提示词复刻一下MiniMax官网,首先使用【高效】模式,高效模式会先进行思考,然后开始执行任务,任务执行全程在虚拟机上完成,每一步执行的内容和结果都提供了查看入口

执行完成后,可以在右侧窗口查看完整项目结构和内容

提供了Markdown、H5页面的效果预览模式,打开文件可以直接查看效果,高效模式还可以使用Pro模式继续对话,高效模式的最终效果如下,观点就不发表了

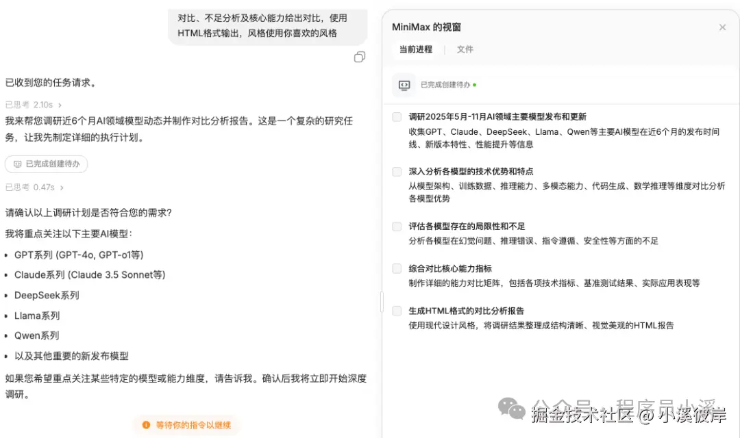
切换到【专业模式】再次尝试,专业模式会先提供详细的执行计划并要求确认

我们回复 继续 让Agent继续执行,每次执行完一个机会后都会对任务进行标记

并提供具体的内容规划、设计文档

可以明显感觉到这次执行时间更长,经过漫长的等待,MiniMax Agent终于完成了任务并实现了网站的部署

这里我就不贴预览效果也不评价了,感兴趣的小伙伴自行查看
预览链接:bziv8hvc7sc2.space.minimax.io/
过程回溯:agent.minimax.io/share/33080...
其实到这里,我已经不想继续了,但是理智告诉我再试试,可能只是一时的,于是又试了第二个示例

看到MiniMax Agent给出了准确的时间范围和待办事项,我决定再观察一下。最终效果如下,看着和CLI中得到的相差不大

产品定价

总结
本人体验的国际版,整体体验下来,M2模型在前端UI表现上还是不错的,但是不知道是不是使用的人太多导致的模型降智,集成到Claude Code CLI和Codex CLI的M2给我的感觉是一个新型的自带Agent中规中矩的文本模型,具备主流大模型的思考和工具调用能力,无论是编码能力、任务处理还是工具调用都没有很惊艳,在Claude Code CLI中M2的表现比Codex CLI要好一些,也可能是个人测试场景和使用的"姿势"不对导致的结果因人而异,我个人而言会考虑再观望一段时间。
友情提示
本文同步自微信公众号 "程序员小溪" ,这里只是同步,想看及时消息请移步我的公众号,不定时更新我的学习经验。友情提示友情提示