一、单片机电源电路设计时用到的芯片:
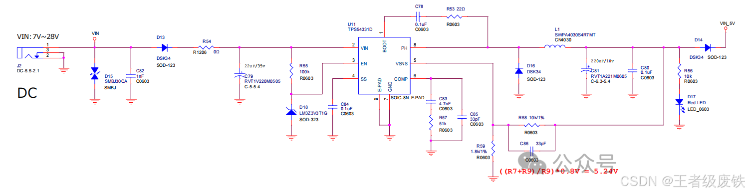
1、TPS54331(降压)
2、TP4057(充放电管理)
3、BQ27220YZFR(电池监测)
4、AP2007(升压)
5、SY8088(降压)
单片机整个系统结构图:

电路图:





二、一款稳定的单片机系统电源
即使其他电路设计的再出色,如果没有一个稳定的电源供给,导致单片机系统无法工作或工作不正常,也是一个失败的作品。因此在进行单片机系统设计之前,需要认真仔细的研究电源系统。下面给出单片机系统常用、性价比高的电源电路设计方案,也是本人常用的设计方法,仅供各位参考。
单片机系统中常用的电源主要有:9V,5V,4V,3.3V,2.5V,1.8V,同时不同的电压下,负载需要的电流也不同,因此需要考虑多个方案。以电压12V/2A作为总电源,单片机电源电路系统的整体架构如下图:

下面分别给出上面的电源设计电路图:
1、MP1584EN-LF-Z(稳压电路),12V输入,输出5V/3A(BUCK_5V为输出端标识),EN_BUCK_5V作为使能控制端。特点:开关频率可调

2、TPS54331D(稳压电路),12V输入,输出3.3V/3A(BUCK_3V3为输出端标识),EN_BUCK_3V3作为使能控制端。优势:关断静态电流可达1uA

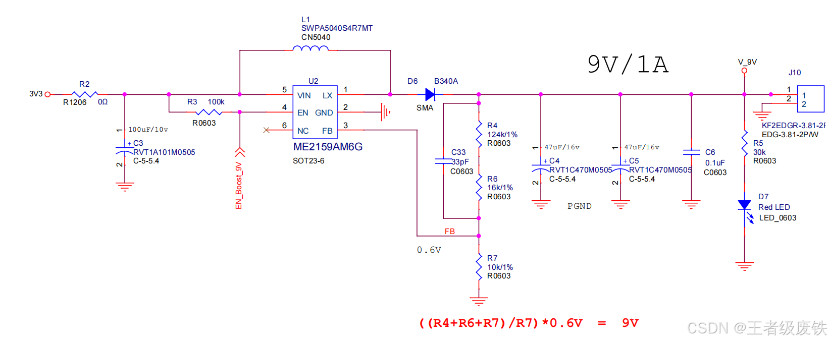
3、ME2159AM6G(升压),3V3输入,输出9V/1A(V_9V为输出端标识),EN_Boost_9V作为使能控制端。用途:可以用于电池升压

4、RT9018A(降压),5V输入,输出4V/3A(LDO_4V为输出端标识),EN_LDO_4V作为使能控制端。4V电源用的地方较少,但也有需要,比如GPRS模组SIM800C的供电电源需要4V/2A才可以正常工作。特点:压差低可输出大电流

5、AP2127K-ADJTRG1(降压),5V输入,输出2.5V/0.4A(LDO_2V5为输出端标识),EN_LDO_2V5作为使能控制端。特点:输出可调

6、ME6211C18M5G-N(降压),5V输入,输出1.8V/0.5A(LDO_1V8为输出端标识),EN_LDO_1V8作为使能控制端。特点:简单,使用方便,稳定

7、HT7333-3(降压),5V输入,输出3.3V/0.5A(LDO_3V3为输出端标识)。特点:简单,使用方便,性价比高,静态电流可达1uA

注意:以上电源电路设计方案仅供参考。