关注我的公众号:【编程朝花夕拾】,可获取首发内容。

01 引言
在日常Java开发中,你是否曾为寻找一个Maven依赖而反复切换浏览器?是否曾为字段的命名而耗费大量时间?
今天,就为大家介绍两款能彻底解决这些痛点的IDEA神器------Maven Search与Easy Naming。它们能从"依赖管理"和"命名生成"两个维度,极大提升你的开发效率与代码规范性,让你从此告别重复劳动,将精力专注于核心业务逻辑。
02 Maven Search
2.1 简介

Maven Search 是一款专门用于在 IDEA 内部快速搜索和添加 Maven 依赖的插件。它消除了开发者在"项目 -> 浏览器 -> 搜索 -> 复制 -> 粘贴"这个繁琐流程中的多个步骤,让你无需离开 IDE 就能完成依赖查找和添加。
Maven Search内置的连接:mvn.coderead.cn/

中央仓库地址:central.sonatype.com/
2.2 使用
直接在 IDEA 的插件市场(Plugins)中搜索 "Maven Search" 并安装即可。

工具窗口使用

快捷键
Ctrl+Shift+M即可出现搜索窗口:

03 Easy Naming
3.1 简介
官网地址:www.icanshock.fun/
Easy Naming是一款专为开发者设计的智能变量命名工具。告别命名烦恼,一键生成驼峰、下划线等多种风格的规范命名,提升代码可读性与团队协作效率。它的核心功能非常简单纯粹:快速、准确地在不同命名风格(如蛇形命名、驼峰命名)之间进行转换。

底层通过接入大模型,区别于传统的机器翻译。还可以配置属于自己的大模型。

同时提供IDEA插件,简直是变量命名困难症程序员的福音。
插件地址:plugins.jetbrains.com/plugin/2760...

3.2 使用
直接在插件市场搜索Easy Naming即可。

安装完之后,就会出现var这样的图标。点开之后,就可以输入变量,回车即可查看结果。

通过点击格式转化可以切换不同的命名风格:

从插件的配置可以看出,默认的模型是deepseek:
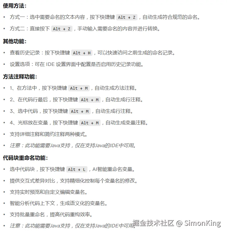
除了命名之后,还可以生成方法的注释等。其他的使用方式,详见插件的使用说明:

04 小结
Maven Search和Easy Naming是每一位Java开发者工具箱中都应配备的"效率双雄"。Maven Search让你在IDE内一键搜索和添起来非常发更方便加依赖,告别手动输入的繁琐与错误;Easy Naming告别命名烦恼,取变量名有更多的选择。
类似的Idea插件还有很多,但是这两款解决小编的燃眉之急,也很与意思,就分享给大家一起玩!你还用了什么还玩的插件,评论区秀一秀!