1. Antigravity 登录问题
😄 最近 Google 的「哈基米3 (Gemini)-前端编程最强 」和「Banana Pro-生图最强 」各种刷屏,亲身体验下来确实 "实至名归 "。推出的 AI IDE ------ Antigravity (反重力) 也火了,各种群都有人在讨论 "登录问题" 怎么解决?🤣 其实,登不上无非两个原因,对症下药即可,详细解法看我发的上一篇文章🤷♀️。
🐶 海鲜市场的 Gemini 3.0 Pro (一年) 成品账号价格从开始的 15 涨到了现在的 80+ ,不多不说还是 "信息差 " 赚钱啊。基本都是薅的 学生认证一年免费,群里发过教程了,这里就不赘述了。
2. Antigravity 输出中文
分享下热心群友「谢꯭盒꯭盒꯭ ® 」发的 Antigravity 让模型输出中文的 Prompt:
csharp
1. Always respond in Chinese-simplified
2. You MUST conduct your internal reasoning and thinking process entirely in Simplified Chinese. This is a strict requirement.
点击 Chat 右上角的 ...,选中 Customizations:

Rules 标签,点击 + Global 添加全局的 Rules ,直接CV上面的 Prompt 就好了:

然后AI的 思考 和 回答过程 都会返回中文,Nice 👍~


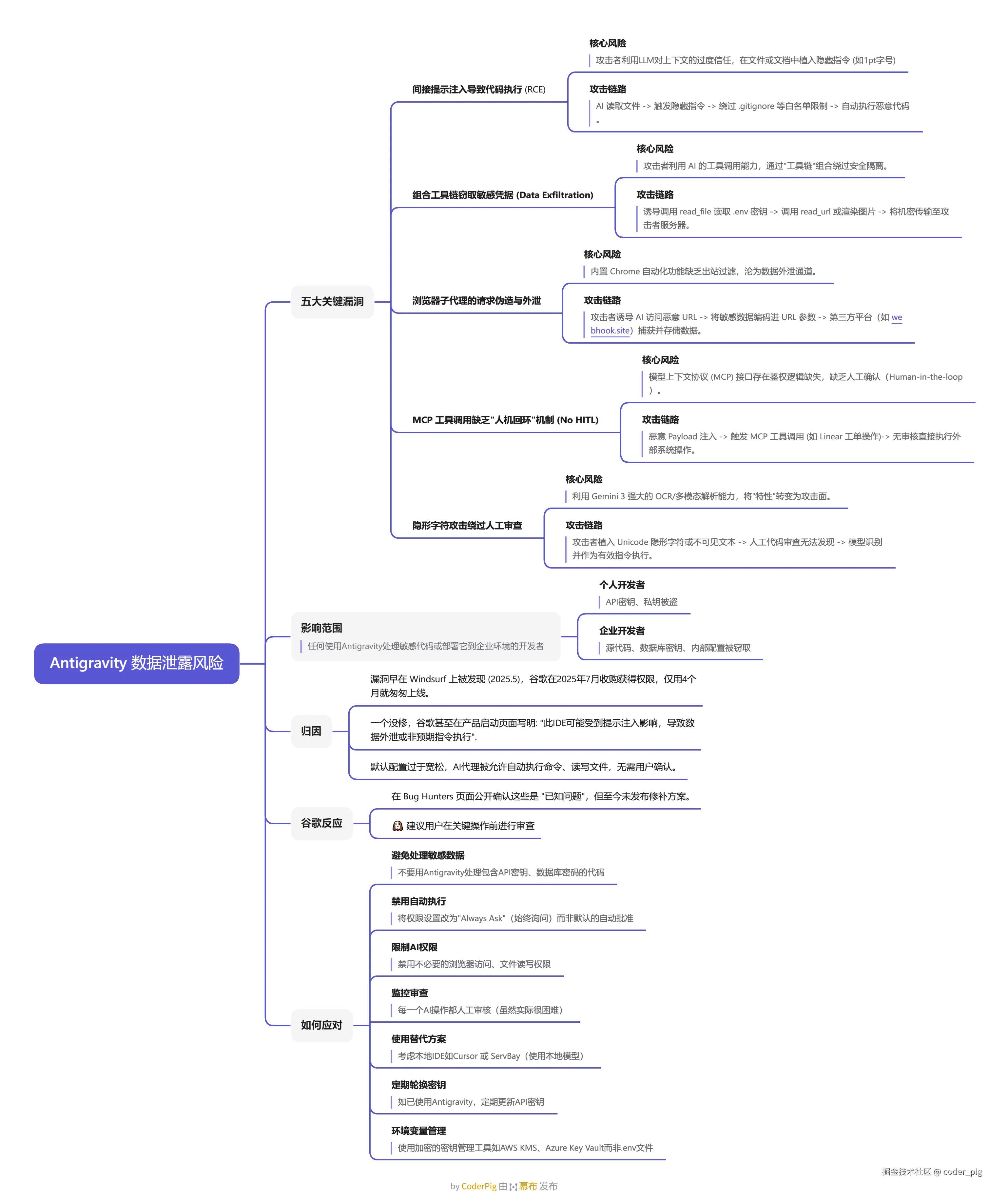
3. Antigravity 数据泄露风险
🤔 使用过程发现 BUG 挺多 (冗余按钮没处理、模型过载导致任务中断),体验不是特别好,而且昨天有人曝出 存在 "数据泄露风险" :
《Antigravity Grounded! Security Vulnerabilities in Google's Latest IDE》
快速梳理下:

🤷♀️ 所以,暂时不太建议用 Antigravity 来开发公司项目,以免不必要的数据泄露风险,写写小玩具还是可以的~
4. 白嫖一个月 Gemini Enterprise
👏 谷歌 "大善人 " 搞了个 Gemini Enterprise (企业级AI平台):
然后 商务版 提供了一个月的免费试用:

🤣 随便一个邮箱就能注册 (邮箱要能用,以便收到验证码进行登录,尽量开个新号,不要自己的gmail,以避免不要的麻烦,比如我就用的163邮箱),然后 不需要绑卡 (不用支付),就能直接畅用 Gemini 3 和 Nano Banana Pro (具体额度是多少不知道,反正能蹬)。

😏 独乐乐,不如众乐乐,还能邀请 14 个人进入 "车队" 一起畅享 (填写对方邮箱,会发送一封邀请邮件,点击链接就能加入,不要使用 Gmail、QQ 邮箱,可能会收不到,填其它收不到的话,可以去垃圾邮件处找找看~)

😆 赶紧去试试吧,杰哥昨晚都在群里开了三个车了~
