致决策者
企业数字化转型不是推翻重来,也不是盲目追求最新技术,而是让已有的系统和资源像齿轮一样精准咬合、协同运转。我们建议采用**"心脏与血管"** 的模型:将ERP系统视为企业运营的"心脏" ,负责核心资源的调度与循环;将OA、CRM、MES等周边系统视为"专业器官" ,各司其职;而系统间的集成就是连接它们的**"血管神经网络"**,确保数据血液畅通无阻。
企业微信,则扮演了与客户、员工连接最紧密的**"智能感官与触手"**,将外部的客户需求与内部的高效协同无缝衔接。
一、 总体蓝图:ERP为心脏,业务全线贯通
我们的目标是打造一个核心强大、末端灵活的数字机体。所有业务都在核心平台上规范运转,所有数据都向心脏汇聚并从中获取能量。企业微信作为统一的入口,让一切协同在指尖完成。

二、 七大集成场景详解:让专业系统对接到位

**1.**集成审批,就抓OA系统
ERP中发起的费用报销、采购订单、销售合同等流程,全部无缝推送到OA系统进行审批流转。审批结果自动回写至ERP,驱动业务下一步动作。管理者只需在熟悉的OA界面或企业微信推送中,即可完成所有业务审批,实现**"一个入口,审批所有"**。
**2.**集成销售与客户,就抓CRM与企业微信
企业微信是您接触客户的第一线,它与CRM系统深度打通。销售员在企业微信上与客户的每一次沟通都被安全存档,客户画像、跟进记录在CRM中一目了然。一但成交,商机自动转为ERP中的销售订单,触发后续生产与发货流程。同时,ERP的库存数据也能反向提供给销售,让他们在面对客户时报价更精准。
思泉8CRM,还可以保存企业微信与客户微信的聊天记录,供销售领导查阅,转交。

思泉8CRM,还可以把企业销售人员的企微好友自动导入到CRM系统中,统一管理客户。

**3.**集成生产与车间,就抓MES系统
ERP负责制定主生产计划,而MES系统负责在车间精准执行。ERP向MES下发"生产什么"的指令,MES实时反馈"生产得怎么样"的进度数据。这使得管理者能像看滴滴打车地图一样,透明地看到每一个生产订单的实时状态,实现精细化管控。
**4.**集成仓储与物流,就抓WMS系统
ERP管理库存账目,WMS管理仓库实物。通过集成,WMS的每一次入库、上架、拣货、出库操作都实时更新ERP中的库存数量,实现**"账实同步"**。销售发货时,ERP的订单直接驱动WMS进行拣货打包,并联动物流系统生成运单,效率大幅提升。
**5.**集成采购与供应商,就抓SRM系统
ERP的采购需求自动传递给SRM系统,SRM据此执行供应商选择、询价比价、订单发送等协同工作。供应商的发货、质量信息再回传给ERP,形成闭环。这不仅能降低采购成本,更能构建稳定可靠的供应链体系。
**6.**集成产品与设计,就抓PLM系统
对于有设计环节的企业,PLM系统是产品的诞生地。产品设计定型后,物料清单、工艺路线等核心数据直接从PLM同步至ERP,无需手动录入,确保了生产部门 "按正确的图纸生产施工",从源头避免错误与浪费。
**7.**集成人力与组织,就抓HR系统
员工是企业的基础。HR系统中的组织架构、员工信息、考勤薪资数据,与ERP系统中的财务、成本、项目模块实时同步。这确保了"人"的成本与贡献能被精确衡量,支撑起企业的精细化核算与绩效管理。
三、 企业微信的角色:统一的协同门户与客户触点
企业微信在这个集成体系中,扮演着至关重要的前台角色。它不仅是移动的OA审批门户 ,还是销售的CRM智能工作台 ,更是连接客户的官方统一通道。
通过企业微信,您可以:
对于管理者和员工:随时随地处理OA待办、查看ERP报表、接收MES的生产预警、跟进CRM的客户提醒。
对于销售和客服:在聊天侧边栏直接调用CRM数据与话术库,利用AI助手快速响应客户,服务记录自动归档。
对于客户:他们感受到的是一个专业、响应迅速的品牌服务,从咨询、下单到售后,体验无缝衔接。
四、 成功的关键:不在于最长板,而在于最短板
多系统集成好比组装一个木桶,最终能承载多少水,不取决于最长的木板,而取决于最短的那一块。我们的实施重点,正是通过专业的业务梳理、可靠的集成技术、周密的场景设计,找到并补上您企业的**"数字短板"**,确保整个系统协同体稳固、高效。
结语:
老板不必关心复杂的技术接口,只需明确一个愿景:**让数据跑起来,让效率提上来,让成本降下去。**本方案正是基于这一愿景,通过以ERP为核心的务实集成策略,将您的企业打造成一个反应敏捷、协同顺畅的数字化有机体,从而在市场竞争中赢得先机。
希望这份面向决策者的方案,能为您与客户的沟通提供有力的支持。
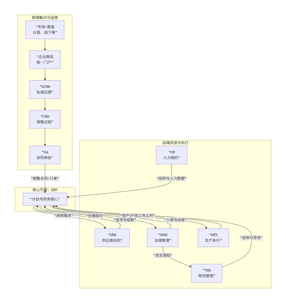
附:全流程核心图解读
**1.**全流程核心图
此图展示了从市场到售后,各系统如何围绕ERP核心,在业务全流程中协同工作。
2. 流程阶段解读
配合上图,您可以这样向客户解读:
【左侧 前端触点与运营】:这是业务的"先锋部队"。
企业微信是统一前台,客户从这里进来。
SCRM 与CRM 在此协同,负责从引流、互动到成交的全过程。
OA负责处理此过程中所有需要"审批"的环节。
【中央 核心引擎:ERP】:这是业务的"总指挥部"。
它接收来自前端的"销售订单"。
然后统一指挥后方:该买什么、生产什么、发什么货。
所有后勤部门的执行结果,最终都汇聚于此,形成财务闭环。
【右侧 后端资源与执行】:这是业务的"后勤保障军团"。
SRM、MES、WMS、TMS各司其职,分别负责采购、生产、仓储和物流。
它们接收ERP的指令,并将执行结果实时反馈给ERP。
**3.**数据闭环与价值
此全景图的核心价值在于,它展示了一个完全打通的、双向的数据流:
正向流动是"指令流":从客户需求开始,驱动企业内部各个环节。
反向流动是"反馈流":后勤部门的执行数据(如入库、完工)实时反馈回核心,让管理决策有据可依。
这样,企业就不再是一个个孤立的部门,而是一个高效协同的数字化整体。