全面掌握Dubbo服务调用失败的排查技巧,构建稳定的微服务架构
文章目录
-
- 引言
- 一、Dubbo服务调用架构与常见故障点
-
- [1.1 Dubbo调用流程全景图](#1.1 Dubbo调用流程全景图)
- [1.2 常见故障点分类](#1.2 常见故障点分类)
- 二、服务注册与发现问题排查
-
- [2.1 "No Provider Available"错误深度排查](#2.1 "No Provider Available"错误深度排查)
-
- [2.1.1 排查步骤详解](#2.1.1 排查步骤详解)
- [2.1.2 配置检查清单](#2.1.2 配置检查清单)
- [2.2 注册中心连接异常](#2.2 注册中心连接异常)
- 三、网络通信问题排查
-
- [3.1 连接失败与超时问题](#3.1 连接失败与超时问题)
-
- [3.1.1 连接超时配置](#3.1.1 连接超时配置)
- [3.1.2 网络连通性测试](#3.1.2 网络连通性测试)
- [3.2 连接池与资源耗尽](#3.2 连接池与资源耗尽)
- 四、序列化与参数传递问题
-
- [4.1 序列化失败排查](#4.1 序列化失败排查)
- [4.2 上下文传递问题](#4.2 上下文传递问题)
- 五、负载均衡与集群容错问题
-
- [5.1 负载均衡失效排查](#5.1 负载均衡失效排查)
- [5.2 集群容错策略选择](#5.2 集群容错策略选择)
- 六、实用调试工具与技巧
-
- [6.1 DUBBO-POSTMAN可视化调试](#6.1 DUBBO-POSTMAN可视化调试)
- [6.2 日志调试技巧](#6.2 日志调试技巧)
- [6.3 使用Arthas进行在线调试](#6.3 使用Arthas进行在线调试)
- 七、典型场景故障排查实战
-
- [7.1 场景一:服务调用超时](#7.1 场景一:服务调用超时)
- [7.2 场景二:内存泄漏与GC问题](#7.2 场景二:内存泄漏与GC问题)
- [7.3 场景三:版本兼容性问题](#7.3 场景三:版本兼容性问题)
- 八、预防与最佳实践
-
- [8.1 健康检查与监控](#8.1 健康检查与监控)
- [8.2 故障演练](#8.2 故障演练)
- [8.3 编码规范](#8.3 编码规范)
- 总结
- [参考资料 📖](#参考资料 📖)
引言
在微服务架构中,Dubbo服务调用失败就像交通系统中的信号中断,一旦发生就会引发连锁反应 。想象一下:电商平台的订单服务无法调用用户服务验证身份,支付服务无法访问账户服务扣款,这种雪崩效应会瞬间瘫痪整个系统。
作为一名资深开发者,我清楚地记得刚接触Dubbo时面对服务调用失败的手足无措。随着经验积累,我总结出了一套系统化的调试方法论。本文将分享这些实战经验,帮助你快速定位和解决Dubbo服务调用问题。
一、Dubbo服务调用架构与常见故障点
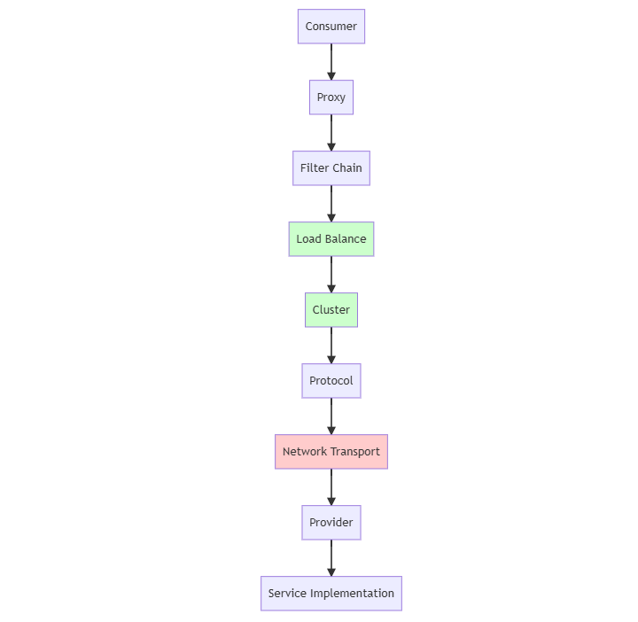
1.1 Dubbo调用流程全景图

1.2 常见故障点分类
| 故障类别 | 具体表现 | 影响范围 |
|---|---|---|
| 服务注册发现 | No provider available | 整个服务不可用 |
| 网络通信 | 连接超时、连接拒绝 | 跨节点调用失败 |
| 序列化 | 序列化异常、数据损坏 | 参数传递失败 |
| 负载均衡 | 负载不均、单点故障 | 性能下降 |
| 线程模型 | 线程池耗尽、资源不足 | 并发能力下降 |
二、服务注册与发现问题排查
2.1 "No Provider Available"错误深度排查
这是Dubbo中最常见的错误之一,表明消费者找不到可用的服务提供者。
2.1.1 排查步骤详解
步骤一:检查注册中心状态
bash
# 检查Zookeeper连接
telnet zookeeper-server 2181
# 检查Nacos连接
curl http://nacos-server:8848/nacos/v1/ns/instance/list?serviceName=your-service-name
步骤二:验证服务注册状态
通过Dubbo Admin控制台检查服务注册状态:
- 访问Dubbo Admin控制台
- 进入"服务查询"模块
- 搜索目标服务名称
- 确认提供者列表是否包含预期实例
步骤三:检查订阅模式
Dubbo 3.x支持三种订阅模式,需要确认配置是否正确:
properties
# 应用级服务发现(Dubbo 3.x推荐)
dubbo.application.service-discovery.migration=APPLICATION_FIRST
# 接口级服务发现(Dubbo 2.x兼容)
dubbo.application.service-discovery.migration=FORCE_INTERFACE
检查服务日志,搜索[DUBBO] Succeed Migrated to关键字确认当前订阅模式。
2.1.2 配置检查清单
yaml
# 提供者端配置检查
dubbo:
application:
name: user-service # 应用名必须唯一
registry:
address: zookeeper://192.168.1.100:2181 # 注册中心地址正确
protocol:
name: dubbo
port: 20880 # 端口未被占用
# 消费者端配置检查
dubbo:
application:
name: order-service
registry:
address: zookeeper://192.168.1.100:2181 # 与提供者相同注册中心
consumer:
check: false # 启动时不检查提供者可用性
2.2 注册中心连接异常
注册中心连接问题会导致服务无法注册或发现。
问题现象:
- 服务提供者启动时注册失败
- 消费者无法发现任何服务提供者
- 服务列表为空或过时
解决方案:
java
@Configuration
public class RegistryConfig {
@Bean
public RegistryConfig registryConfig() {
RegistryConfig config = new RegistryConfig();
config.setAddress("zookeeper://192.168.1.100:2181?backup=192.168.1.101:2181,192.168.1.102:2181");
config.setTimeout(30000);
config.setCheck(true);
return config;
}
}
三、网络通信问题排查
3.1 连接失败与超时问题
网络问题是分布式系统中最常见的故障源。
3.1.1 连接超时配置
xml
<!-- 消费者端超时配置 -->
<dubbo:reference id="userService" interface="com.example.UserService"
timeout="5000" retries="2" cluster="failover"/>
<!-- 提供者端超时配置 -->
<dubbo:service interface="com.example.UserService" ref="userService"
timeout="3000" retries="0"/>
3.1.2 网络连通性测试
bash
# 测试网络连通性
ping provider-host
# 测试端口连通性
telnet provider-host 20880
# 使用tcpdump分析网络包(Linux)
tcpdump -i any -n host provider-host and port 20880
# 检查防火墙规则
iptables -L -n
3.2 连接池与资源耗尽
问题现象:
- 频繁的
RejectedExecutionException - 响应时间逐渐变长
- 最终完全无法响应
解决方案:
yaml
# 连接池优化配置
dubbo:
protocol:
name: dubbo
port: 20880
threadpool: fixed
threads: 500
iothreads: 8
queues: 0
provider:
dispatcher: message
accepts: 1000
四、序列化与参数传递问题
4.1 序列化失败排查
Triple协议序列化失败是常见问题。
错误日志特征:
Serialize triple request failed, service=%s method=%s
Triple Client received remote reset errorCode=xxx
Meet Exception on ClientResponseHandler, status code is:xxx
排查步骤:
-
检查自定义序列化类:
javapublic class UserDTO implements Serializable { private static final long serialVersionUID = 1L; // 确保所有字段都是可序列化的 private String name; private Integer age; // 避免循环引用 // private UserDTO parent; } -
验证接口一致性:
java// 提供者与消费者接口必须完全一致 public interface UserService { // 方法名、参数类型、返回类型必须匹配 UserDTO getUserById(Long id); }
4.2 上下文传递问题
在Dubbo RPC调用中,用户上下文传递经常出现问题。
解决方案:使用Filter机制传递上下文
java
@Activate(group = {CommonConstants.CONSUMER, CommonConstants.PROVIDER})
public class DubboContextFilter implements Filter {
@Override
public Result invoke(Invoker<?> invoker, Invocation invocation) throws RpcException {
// 消费者端设置上下文
if (RpcContext.getContext().isConsumerSide()) {
RpcContext.getContext().setAttachment("userInfo", getCurrentUserInfo());
}
// 提供者端获取上下文
if (RpcContext.getContext().isProviderSide()) {
String userInfo = RpcContext.getContext().getAttachment("userInfo");
setCurrentUserInfo(userInfo);
}
try {
return invoker.invoke(invocation);
} finally {
// 清理线程局部变量,避免内存泄漏
if (RpcContext.getContext().isProviderSide()) {
clearCurrentUserInfo();
}
}
}
}
五、负载均衡与集群容错问题
5.1 负载均衡失效排查
当消费者和提供者在同一个服务中时,负载均衡可能失效。
问题分析:
- 本地优先策略导致总是调用本地服务
- 负载均衡配置不一致
- 服务实例健康状态异常
解决方案:
xml
<!-- 显式配置负载均衡策略 -->
<dubbo:reference id="userService" interface="com.example.UserService"
loadbalance="roundrobin" cluster="failover"/>
<!-- 禁用本地优先 -->
<dubbo:provider scope="remote"/>
5.2 集群容错策略选择
根据业务场景选择合适的容错策略:
| 容错策略 | 配置值 | 适用场景 | 注意事项 |
|---|---|---|---|
| 故障转移 | failover |
读操作、查询服务 | 不适用于非幂等写操作 |
| 快速失败 | failfast |
非幂等写操作 | 失败立即报错,不重试 |
| 安全失败 | failsafe |
日志记录、非关键操作 | 忽略异常,记录日志 |
| 定时重试 | failback |
消息通知 | 失败后后台定时重试 |
java
@Reference(cluster = "failfast", retries = 0)
private OrderService orderService; // 非幂等操作使用快速失败
@Reference(cluster = "failover", retries = 2)
private UserService userService; // 查询操作可重试
六、实用调试工具与技巧
6.1 DUBBO-POSTMAN可视化调试
DUBBO-POSTMAN提供了Web UI界面,可以零代码测试Dubbo接口。
核心功能:
- 🚀 一键创建Dubbo Consumer
- 💡 自动生成DTO参数配置
- 📋 测试用例管理
- 🛠️ 复杂场景测试构建
快速开始:
bash
# 克隆项目
git clone https://gitcode.com/gh_mirrors/du/dubbo-postman
cd dubbo-postman
# 安装依赖
npm install
# 启动前端
npm run dev
# 启动后端
mvn clean package
java -jar target/dubbo-postman.jar
访问 http://localhost:9528 即可开始使用。
6.2 日志调试技巧
启用Dubbo调试日志:
properties
# application.properties
logging.level.org.apache.dubbo=DEBUG
logging.level.com.alibaba.dubbo=DEBUG
# 启用调用跟踪
dubbo.protocol.accesslog=true
dubbo.provider.accesslog=/logs/dubbo-access.log
关键日志信息:
# 服务注册成功日志
[DUBBO] Export dubbo service ... , dubbo version: ...
# 服务订阅成功日志
[DUBBO] Subscribe ... , dubbo version: ...
# 调用开始和结束日志
[DUBBO] The connection of ... is established
[DUBBO] Invoke ... elapsed ... ms
6.3 使用Arthas进行在线调试
Arthas是阿里巴巴开源的Java诊断工具,非常适合Dubbo调试。
常用命令:
bash
# 监视Dubbo接口调用
watch com.example.UserService getUserById '{params,returnObj,throwExp}' -n 5 -x 3
# 跟踪调用链路
trace com.example.UserService getUserById
# 查看方法执行统计
dashboard
七、典型场景故障排查实战
7.1 场景一:服务调用超时
问题现象:调用某个服务经常超时,但服务提供者监控显示正常。
排查步骤:
-
检查网络延迟:
bash# 测试网络延迟 ping provider-host mtr provider-host -
分析线程堆栈:
bash# 获取Java进程PID jps -l # 生成线程dump jstack PID > thread-dump.log # 分析阻塞线程 grep -A 10 -B 10 "BLOCKED" thread-dump.log -
调整超时配置:
xml<!-- 方法级超时配置 --> <dubbo:reference interface="com.example.UserService"> <dubbo:method name="complexQuery" timeout="10000"/> <dubbo:method name="simpleQuery" timeout="1000"/> </dubbo:reference>
7.2 场景二:内存泄漏与GC问题
问题现象:服务运行一段时间后响应变慢,最终OOM。
排查步骤:
-
监控内存使用:
bash# 实时监控GC jstat -gc PID 1000 # 生成堆dump jmap -dump:live,format=b,file=heap.hprof PID -
分析Dubbo资源使用:
java// 检查Filter中的ThreadLocal使用 public class CustomFilter implements Filter { private ThreadLocal<Context> contextThreadLocal = new ThreadLocal<>(); @Override public Result invoke(Invoker<?> invoker, Invocation invocation) { try { contextThreadLocal.set(new Context()); return invoker.invoke(invocation); } finally { // 必须清理ThreadLocal,避免内存泄漏 contextThreadLocal.remove(); } } }
7.3 场景三:版本兼容性问题
问题现象:升级Dubbo版本后服务调用失败。
排查步骤:
-
检查版本兼容性:
xml<!-- 确保所有依赖版本兼容 --> <properties> <dubbo.version>3.0.8</dubbo.version> <spring-boot.version>2.5.5</spring-boot.version> </properties> -
逐步升级策略:
- 先升级测试环境
- 验证核心功能
- 逐步灰度发布生产环境
八、预防与最佳实践
8.1 健康检查与监控
建立完善的监控体系:
-
应用监控:
- 服务调用量、成功率、响应时间
- 线程池使用情况
- 内存和GC状态
-
业务监控:
- 关键业务流程监控
- 异常业务码监控
- 数据一致性检查
8.2 故障演练
定期进行故障演练,验证系统的容错能力:
- 网络分区演练
- 注册中心故障演练
- 依赖服务不可用演练
8.3 编码规范
Dubbo服务设计规范:
-
接口设计原则:
java// 良好的接口设计 public interface UserService { // 明确的接口契约 UserResult<UserDTO> getUserById(Long userId); // 合适的超时时间 @Method(timeout = 3000, retries = 0) Boolean updateUser(UserDTO user); } -
异常处理规范:
java// 统一的异常处理 public class DubboExceptionHandler { @Reference(mock = "com.example.UserServiceMock") private UserService userService; public UserDTO getUserSafe(Long userId) { try { return userService.getUserById(userId); } catch (RpcException e) { if (e.isTimeout()) { // 超时降级策略 return getDefaultUser(); } else if (e.isNetwork()) { // 网络异常降级 return getCachedUser(userId); } throw e; } } }
总结
Dubbo服务调用失败的调试是一个系统性的工程,需要从服务注册发现 、网络通信 、序列化机制 、负载均衡等多个维度进行全面排查。
关键调试心法:
- 🔍 从日志入手:Dubbo的日志信息非常丰富,是排查问题的第一手资料
- 🛠️ 善用工具:DUBBO-POSTMAN、Arthas等工具能极大提升调试效率
- 📊 监控先行:建立完善的监控体系,防患于未然
- 🔄 循序渐进:按照从简单到复杂的顺序排查,避免盲目调试
记住,预防胜于治疗。通过良好的架构设计、规范的编码习惯和完善的监控体系,可以大幅减少Dubbo服务调用故障的发生概率。
架构师视角:Dubbo服务调试不仅是技术问题,更是系统工程。理解Dubbo的内在原理,建立系统化的排查思路,才能真正掌握微服务架构的稳定性保障。
参考资料 📖
- Dubbo RPC调用中用户上下文传递问题的解决
- Dubbo3.1.2经常找不到服务的提供者
- DUBBO-POSTMAN:Dubbo接口测试Web界面工具终极指南
- Address not found exception官方排查指南
最佳实践提示:建议建立团队内部的Dubbo调试知识库,积累常见问题的解决方案,形成系统化的排查流程,这样可以大幅提高故障排查效率。
标签 : Dubbo 微服务 服务调用 故障排查 调试技巧 性能优化