一、引言
Spring AI API 涵盖了广泛的功能。每个主要功能都在其专属章节中有详细说明。为提供概览,以下关键功能可供使用:
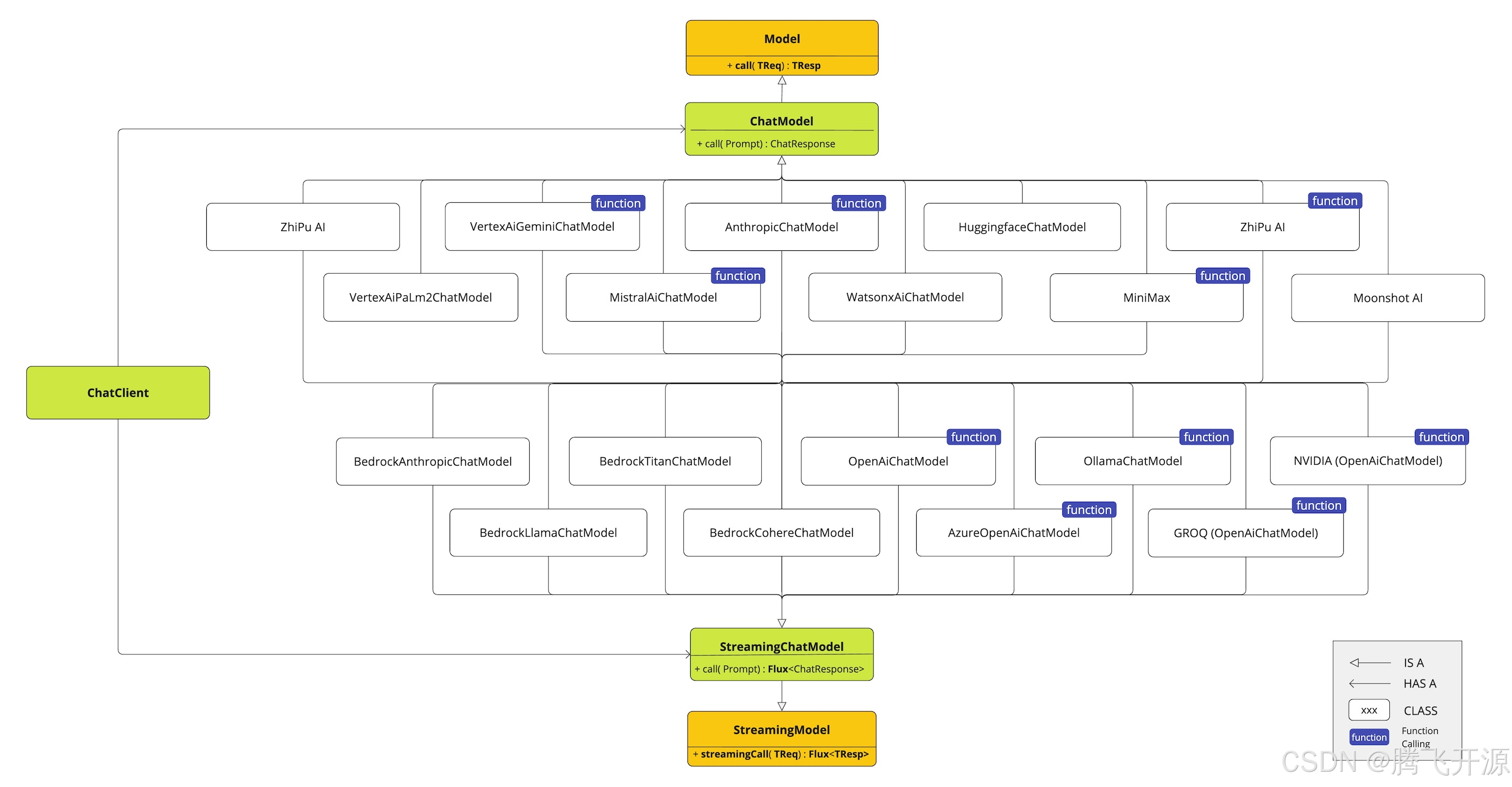
1.1 AI 模型 API
跨 AI 供应商的可移植模型 API,支持对话、文生图、语音转录、文本转语音和嵌入模型。同时支持同步和流式 API 选项。也支持深入使用模型特定功能。

支持来自 OpenAI、Microsoft、Amazon、Google、Amazon Bedrock、Hugging Face 等厂商的 AI 模型。

1.2 向量存储 API
跨多个供应商的可移植向量存储 API,包含同样可移植的创新类 SQL 元数据过滤 API。支持 14 种向量数据库。
1.3 工具调用 API
Spring AI 使得 AI 模型能够轻松调用您的服务,这些服务可以是带有 @Tool 注解的方法或 POJO java.util.Function 对象。

请查阅 Spring AI 工具调用文档。
1.4 自动配置
为 AI 模型和向量存储提供 Spring Boot 自动配置和启动器。
1.5 ETL 数据工程
用于数据工程的 ETL 框架。这为将数据加载到向量数据库提供了基础,有助于实现检索增强生成模式,使您能够将自有数据提供给 AI 模型并整合到其响应中。

二、反馈与贡献
发送反馈地方在该项目的 GitHub讨论区。