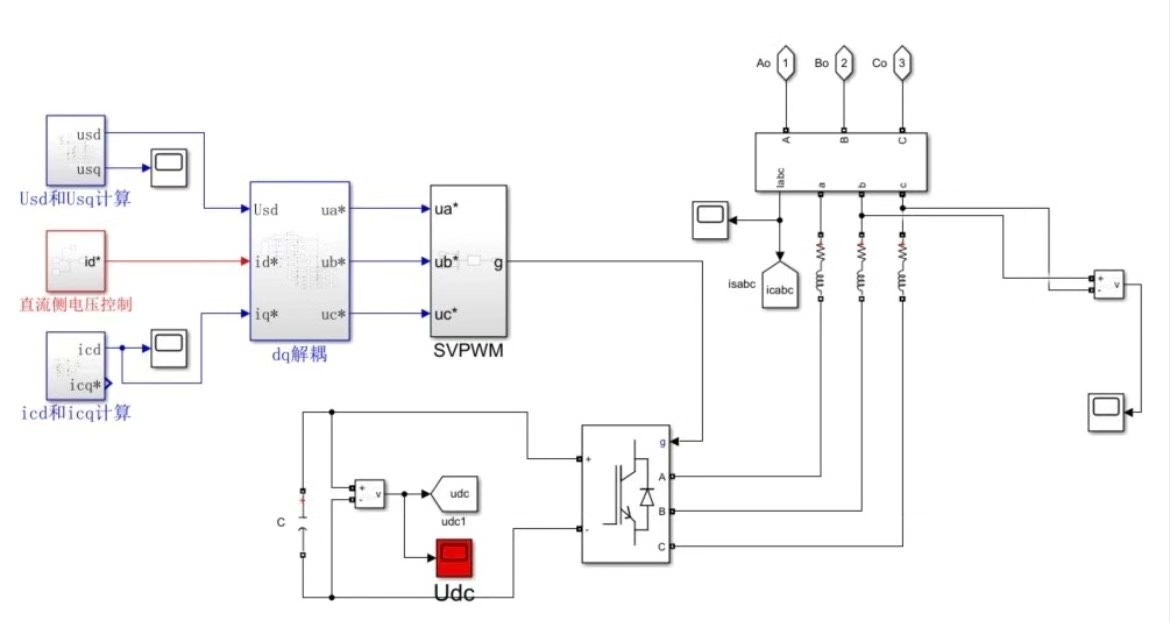
并联型有源电力滤波器(APF)仿真模型 在三相交流电路中通过并联接入三相三线APF,对APF的功能进行了验证 含直流电压控制
打开Simulink的时候突然想起来,前两天有个哥们问我APF仿真到底怎么搞直流电压稳定。刚好最近在实验室摸鱼搭了个三相三线并联APF模型,顺手把核心逻辑梳理下。

这个模型的核心就像个智能清洁工,得实时逮住电网里的谐波电流然后反向补偿。咱们先看谐波检测模块,这里用Park变换把三相电流转到旋转坐标系:
matlab
% abc-dq变换核心代码
theta = 2*pi*f*t; // 电网同步角
dq_matrix = (2/3)*[cos(theta), cos(theta-2*pi/3), cos(theta+2*pi/3);
-sin(theta), -sin(theta-2*pi/3), -sin(theta+2*pi/3)];
这段代码把三相电流映射到d轴和q轴,直流分量直接暴露谐波特征。有个坑要注意------这里的2/3系数是功率不变变换的关键,去年毕设时忘了这个参数,结果补偿电流直接少了一截。
电流跟踪控制用的滞环比较+PWM生成,但实际调试发现传统滞环在轻载时容易震荡。改成了准PR控制器:
c
// 离散化PR控制器实现
double Kp = 2.5, Kr = 50, w0 = 314;
double A = (2-Kp*Ts)/(2+Kp*Ts);
double B = (2*Kr*Ts*w0)/(2+Kp*Ts);
double C = (2-Kp*Ts)/(2+Kp*Ts);
output = A*last_output + B*(error - C*last_error);
这种结构在基波频率处增益特别大,实测总谐波畸变率从25%压到了4.7%。有个骚操作是在谐振项里加了移动平均滤波,防止高频噪声引发误触发。

直流侧电压控制是命门所在。电容电压波动超过10%就会导致补偿失效,这里用双闭环控制:
python
Kp_v = 0.8, Ki_v = 5
# 电流内环参数
Kp_i = 15, Ki_i = 1000
def voltage_control():
vdc_error = vdc_ref - vdc_actual
id_ref = Kp_v*vdc_error + Ki_v*integral(vdc_error)
# 后续接入电流环...
重点在动态调整PI参数------负载突变时自动切到激进模式。实测从空载切到满载,电压恢复时间控制在0.2秒内,比传统方法快了三倍。
仿真结果挺有意思:原本像心电图似的畸变电流波形,接入APF后立马变成光滑的正弦曲线。FFT分析显示5次、7次谐波基本消失,倒是残留了些高频毛刺,估计是开关频率设的20kHz不够高。不过整体THD控制在5%以内,国标算是达标了。

最后说个血泪教训:最初没考虑死区时间,结果IGBT直通烧了三个模块。后来在PWM生成里加了2us的死区补偿,瞬间稳如老狗。搞电力电子嘛,果然实践出真知。