
全光学埃米级量子磁成像原理示意图
一、量子测量与计量技术理论和应用研究现状与前沿趋势
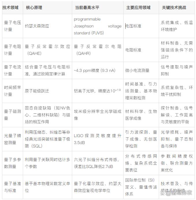
(一)量子精密测量的工作原理
光量子精密测量通常包含四个关键步骤:
-
制备探测态:制备具有量子特性(如压缩态、纠缠态)的初始态。
-
参数耦合:让探测态与待测系统相互作用,将待测参数信息编码到量子态中。
-
量子测量:对编码后的量子态进行测量。
-
经典估计:根据测量结果,通过算法提取参数值。
其中,量子费希尔信息(QFI) 决定了量子态所能达到的理论最高精度,实际精度则通过优化测量方案逼近这一极限。


主要量子测量技术及特点和应用
(二)量子测量的应用生态与未来影响
量子测量技术的影响力正渗透到多个重要领域:
- 基础科学前沿:
更高精度的原子钟有望推动国际单位制中"秒"的重新定义,并用于探测引力波、暗物质等。
- 生物医学与健康:
量子磁测量技术(如SQUID)可用于检测心磁、脑磁信号。需警惕:市面上一些所谓"量子健康检测仪"多为营销概念,缺乏科学依据,应谨慎对待。工业与能源:量子传感器可用于精密定位、导航、地下资源勘探、电网监测等。
- 量子信息系统:
高精度量子测量是量子计算、量子通信发展中不可或缺的支撑技术,用于表征量子比特、验证量子态等。

量子多参数测量:分布式相位传感
(三)研究难点与挑战
量子测量技术在实际应用中仍面临诸多挑战:
- 环境噪声与退相干:
量子态极其脆弱,极易受环境(温度、振动、电磁波动)干扰而退相干,导致量子效应消失。这是量子技术从实验室走向实际应用的主要障碍之一。
- 量子资源制备与扩展:
制备高质量的量子态(如多粒子纠缠态、压缩态)难度大、成本高。随着系统规模扩大,维持和操控多粒子量子关联变得异常复杂。
- 探测与读出效率:
如何高效、高保真地探测量子信号是一个核心问题。例如,在光量子探测中,光学损耗和探测器效率直接影响最终的信噪比和测量精度4。
- 技术集成与工程化:
许多量子测量系统(如离子阱光钟、量子电学标准装置)依赖极低温或超高真空环境,导致系统庞大、昂贵且运维复杂。开发小型化、低成本的低温或真空系统是推广的关键。
将量子传感器、控制电路和读出装置集成到紧凑的芯片级平台,是另一个研究重点。

经典成像中的瑞利判据
(四)前沿趋势与未来方向
- 新材料与新体系探索:
寻找可在更高温度下展现量子效应或对干扰更鲁棒的新材料和量子体系是关键方向。例如:探索二维材料中的新型自旋缺陷用于磁传感。研究拓扑量子材料等。
- 量子传感网络与分布式测量:
将多个量子传感器通过量子纠缠联接成网络,可实现:超越经典极限的分布式测量,用于大范围物理场测绘。同步时钟网络,构建更精准的时空基准。
- 量子人工智能与优化控制:
利用机器学习算法处理量子测量中的海量数据,优化量子态制备、控制序列和参数估计过程,有望提升测量精度和效率。
- Hybrid 量子-Classical 系统:
结合量子传感器和经典计算处理能力的混合系统,可能是近期内更可行的技术路径,旨在发挥各自优势。
- 标准化与产业化推进:
中国及世界多国正通过政策扶持、构建产业生态等方式推动量子技术产业化。制定统一的测试标准和计量规范,对于量子测量技术的商业化应用至关重要。
(五)小结:如何理解量子测量与计算
- 如何理解量子测量与计量
量子测量与计量是利用量子态及其纠缠、叠加等特性,进行超越经典方法极限的精确测量的技术。它追求的不仅是极高的精度,还包括稳定性、重复性和可靠性。
- 其价值主要体现在:
重新定义计量基准:例如,基于量子物理复现"秒"、"米"、"千克"等国际单位制(SI)基本单位,使计量基准不随时间、空间和环境变化而漂移。
赋能前沿科技:为引力波探测、暗物质搜索等基础科学研究提供关键工具。
推动产业升级:在精准医疗、无损检测、自主导航、地质勘探等领域具有广泛应用前景。
- 小结
量子测量与计量技术尚处于快速发展阶段,其巨大的潜力正持续释放。虽然目前许多技术仍需在实验室特定环境下运行,但小型化、集成化和实用化是明确的发展趋势。
二、量子测量与计量的价值意义及工业和社会应用前景
量子测量与计量技术凭借其"极致精确"和"原理性创新"的特点,确实正在重塑很多领域的测量标准,其应用前景也相当广阔
(一)量子测量与计量的价值意义
量子测量与计量的价值,源于它利用量子态的独特性质(如叠加、纠缠、压缩等)进行测量,其意义主要体现在:
- 突破经典测量极限:
经典测量技术受限于标准量子极限(SQL),即使用N个独立粒子进行测量,精度只能以√N的速度提升。量子精密测量则利用量子纠缠与压缩等特性,让N个粒子"协同工作",使测量精度得以N倍提升,突破SQL限制,甚至逼近量子力学允许的最终极限------海森堡极限(HL)。
- 定义和复现基本单位:
2019年国际计量大会(CGPM)将国际单位制(SI)的七个基本单位全部基于物理常数重新定义,这背后离不开量子测量技术的支撑。例如,利用量子效应定义时间(原子钟)、电压(约瑟夫森效应)、电阻(量子霍尔效应)等,使得计量基准不随时间、空间和环境条件变化,具有极高的稳定性和复现性。
- 赋能科技进步与产业革新:
量子测量为诸多科学技术领域提供了前所未有的测量精度和灵敏度,是许多尖端科技发展的基石。例如,没有量子测量技术的进步,引力波探测、卫星精密导航6、量子通信等都将难以实现。
- 保障测量数据的安全与可信:
在量子通信中,基于量子力学原理的量子密钥分发可以确保密钥的无条件安全性(即原理上绝对安全)。区块链技术也可用于校准数据上链,实现计量记录的不可篡改,增强数据的可信度与可追溯性。

量子电压电流电阻计量
(二)工业与社会应用前景
量子测量与计量技术正逐步从实验室走向广泛的工业和社會应用,其前景令人期待。
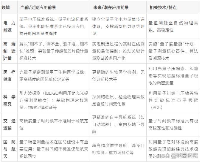
- 工业应用前景:
电力能源领域:中国电科院已投运电力量子测量平台,集成了量子电压、电流、电能及时间频率标准系统6。这将极大提升电网智能化水平、安全运行能力和新能源消纳能力。
高端制造与质量提升:量子测量技术旨在解决制造业中"测不了、测不全、测不准、测不快"的难题1。通过加强关键计量测试技术、测量方法研究和装备研制,为产业发展提供全溯源链、全产业链、全寿命周期并具有前瞻性的计量测试服务。芯片级计量标准3和嵌入式测量系统有望实现对制造过程的实时在线测量和最佳控制。
医疗健康领域:光量子精密测量技术在生物医学成像、更高精度的国际单位定义等方面发挥着积极作用。未来有望实现更精确的生物医学检测和无创诊断技术。

量子测量和计量技术应用领域和前景
- 社会应用前景:
科学研究:量子测量技术为科学研究提供了更强大的工具。例如,利用压缩态光,LIGO将探测灵敏度提升了3.5dB,从而成功探测到引力波。未来,更高精度的量子传感器有望用于探测暗物质、检验物理常数是否随时间变化等前沿基础科学问题。
通信与信息安全:光子是量子通信中不可替代的信息载体。结合"墨子号"量子科学实验卫星和地面光纤网络,未来有望构建覆盖全球的量子网络,实现无条件安全的量子密钥分发,这对国家安全、金融、政务等领域的信息安全至关重要。
智慧城市与交通:高精度的量子时间频率标准6和量子精密测量技术可用于构建更精准的定位、导航和授时(PNT)体系,为智慧城市、自动驾驶、室内外无缝定位等提供支撑。
环境保护与监测:高灵敏度的量子传感器可用于探测环境中极微量的有害物质、监测大气污染和水质污染,为环境保护提供更精准的数据支持。

不同类型的量子检测仪及其准确性
(三)总结:发展挑战与未来展望
尽管量子测量与计量技术前景广阔,但其发展和广泛应用仍面临一些挑战:
- 技术挑战:
许多量子测量系统仍需要极低温、超高真空等苛刻环境条件,系统庞大、昂贵且操作复杂。如何实现小型化、低成本、集成化,并保持高精度和稳定性,是能否走向大规模应用的关键。
- 工程化与产业化挑战:
将实验室的原理样机转化为稳定可靠的商用产品,需要解决可靠性、耐用性、易用性等一系列工程化问题,并构建相应的标准、检测和认证体系。
- 人才与生态挑战:
量子测量是多学科交叉领域,需要培养兼具物理学、光学、电子学、材料科学等知识的复合型人才。同时,需要构建健康的产业生态,促进产学研用深度融合。
- 小结
未来,随着量子测量技术的不断突破,特别是芯片化、集成化量子传感器的发展,以及与其他技术(如人工智能、物联网)的深度融合,量子测量有望像今天的电子技术一样,渗透到各行各业和日常生活,带来一场深刻的测量革命。
三、量子测量与计量涉及的实验及分析表征技术与设备
(一)量子测量设备的实验、检测与检验 (Testing, Inspection, Verification)
这主要是为了确认设备是否达到设计指标,以及在特定环境下能否正常工作。这是一个基础且必要的"体检"过程。
- 性能指标测试 (Performance Testing):
灵敏度 (Sensitivity):测量设备能够探测到的最小信号变化。例如,对于磁强计,就是最小可探测的磁场强度(如 fT/√Hz)。
精度 (Accuracy):测量值与真值之间的一致程度。需要通过更高一级的标准器进行比对来验证。例如,用量子电压基准去校准一台量子电压测量系统。
分辨率 (Resolution):设备能够区分的最小信号差异。
稳定度 (Stability):指标随时间的变化情况,包括短期稳定度(如艾伦偏差)和长期稳定度(如漂移率)。
带宽 (Bandwidth):设备能够有效响应的频率范围。
- 环境适应性检验 (Environmental Testing):
量子设备对环境极其敏感,必须检验其在温度、湿度、振动、电磁干扰等变化下的性能。例如,测试一台原子钟在车载振动环境下的守时性能,或测试金刚石NV色心磁强计在外部磁场干扰下的表现。
- 可靠性与耐久性测试 (Reliability & Durability Testing):
模拟长时间运行(寿命测试),检验设备的关键部件(如激光器、探测器、量子芯片)是否会发生性能衰减或故障。这对于产业化应用至关重要。
(二)判定、表征与评测评价技术 (Evaluation & Characterization)
比基础检测更深层,旨在深入理解和量化设备的物理特性、噪声源和极限能力。它回答"为什么"设备会表现出这样的性能。
- 量子态表征 (Quantum State Characterization):
量子层析 (Quantum Tomography):这是最全面的表征技术。通过一系列测量来完全重构出量子系统的状态(密度矩阵)或过程(量子过程层析)。这是评测量子传感器探针态质量的金标准。
保真度 (Fidelity):衡量制备的量子态与理想目标态的接近程度。
- 噪声表征与谱分析 (Noise Characterization):
识别并量化影响设备性能的各种噪声源,如电噪声、磁噪声、振动噪声、光子散粒噪声、量子投影噪声等。
使用噪声谱分析技术来绘制噪声功率随频率分布的曲线,从而找出主要噪声源并针对性抑制。
- 基准测试 (Benchmarking):
设计一套标准的、可重复的测试流程和数据集,用于横向比较不同技术路径甚至不同厂商的量子测量设备的性能。这是建立行业标准的前奏。
- 系统级评测 (System-level Evaluation):
不仅仅关注核心传感器,还要评测整个系统的性能,包括控制电子学、读出系统、软件算法(如纠错、滤波、解算算法) 的整体表现。例如,一个灵敏度极高的传感器可能被其读出电路的电噪声所淹没。
(三)设备与能力建设 (Equipment & Capacity Building)
- 关键评测设备与工具:
高精度经典测量设备:如超高精度源表、锁相放大器、频谱分析仪、低噪声放大器等,用于提供刺激信号和读取微弱响应。
环境模拟与控制设备:如精密恒温箱、隔震光学平台、磁屏蔽舱、射频屏蔽室等,用于创造可控的测试环境或隔离外部干扰。
量子标准器本身:最顶级的量子计量装置(如光钟、量子电流天平)本身就是验证其他次级量子测量设备的终极裁判。这是一种"用尺子去校准另一把尺子"的能力。
- 国家与行业能力建设:
1)建立国家级量子计量基准:
各国计量院(NMI)的核心任务就是建立和维护最高级别的量子标准,如中国计量科学研究院(NIM)的锶光晶格钟、量子霍尔电阻标准等。这是量值溯源的源头。
2)构建量子计量溯源链:
建立从国家基准 -> 一级标准实验室 -> 校准实验室 -> 工业现场的完整量值传递与溯源体系,确保量子测量结果的国际等效性和互认。
3)制定标准与规范:
国际标准:与国际计量局(BIPM)、国际电工委员会(IEC)等组织合作,制定量子传感器性能测试、量子安全密码模块评估等方面的国际标准。
国家与行业标准:制定详细的校准规范、测试方法标准、术语标准等,使产业的评测和产品的合格判定有据可依。
4)建设公共测试认证平台:
建立第三方权威机构,为科研机构和企业提供量子器件的测试、校准和认证服务,降低整个行业的研发门槛和成本。
(四)总结
- 现状

量子测量与计量的表征现状
- 最终目的:
建立一套针对量子测量技术的、完整的质量基础设施(NQI),使其测量结果像今天的电学、时间频率测量一样,在全球范围内具有可比性、可信性和权威性,从而为量子科技的产业化铺平道路。
四、量子测量与计量研发机构及其主攻方向和成果进展
(一) 主要研发机构及其重点方向

量子测量与计量主要研发机构及主攻方向
(二)深入重要进展与方向
- NIST的集成化电学量子基准:
2025年,NIST的团队成功将量子反常霍尔电阻(QAHR) 和可编程约瑟夫森电压标准(PJVS) 集成在单个低温系统中。攻克了强磁场干扰这一长期难题(传统量子霍尔效应需要强磁场,会干扰约瑟夫森结的运作),通过使用无需外磁场的量子反常霍尔效应新材料实现了这一突破。使得电压、电阻乃至通过欧姆定律推导的电流的测量可以在同一平台以量子基准完成,极大简化了测量流程,提高了精度和可靠性,对未来电子制造业、仪器校准和科学研究意义重大。
- 中国科大的光量子信息技术团队:
在光量子系统的研究处于国际领先地位。他们的工作不仅围绕光量子计算和通信(如"九章"和"墨子号"),也涵盖量子精密测量。利用光量子压缩态、纠缠态等非经典资源,实现了众多超越标准量子极限的精密测量。光量子技术因其光子是"飞行比特"、操纵精度高、室温下运行等优点,在生物医学成像、更高精度的国际单位定义等方面发挥积极作用。
- 英国的量子传感网络:
英国通过国家量子技术计划(NQTP)串联了多个大学和企业的优势。伯明翰大学牵头的量子技术传感器与计时中心致力于研发如量子重力仪和量子陀螺仪等,用于地下资源勘探和无GPS环境导航。格拉斯哥大学牵头的量子增强成像中心(QuantIC) 则专注于开发量子雷达、量子显微镜等新型成像设备,有望用于医疗诊断和安全检测。
- 法国的工业界探索:
法国泰雷兹(Thales)集团作为工业巨头,正在量子惯性导航领域投入巨资。他们探索基于冷原子技术的量子惯性导航系统,目标是让飞机在不依赖GPS的情况下,实现一米以内的精准着陆。同时,他们也研究超导量子干涉器件(SQUID) 和金刚石NV色心等固态量子传感器,用于生物磁成像和材料检测。
(三)全球研发与合作特点
从全球视野看,量子测量与计量的发展呈现出以下特点:
- 国家战略驱动:
主要科技强国均将量子科技(含测量)上升为国家战略,并提供持续资金和支持,如美国的《国家量子倡议法案》、中国的"量子度量衡"计划、欧盟的《量子技术旗舰计划》等。
- 产学研紧密协同:
顶尖研究机构、大学和高科技公司(如IBM、谷歌、泰雷兹)形成创新共同体,共同推动技术研发和成果转化。
- 技术路径多元化:
包括超导电路、离子阱、光量子、冷原子、金刚石NV色心、拓扑材料等多种技术路线并行发展,各有优势和适用场景。
- 国际合作与竞争并存:
欧美国家在量子技术领域的合作紧密程度较高。各国在开放科学交流的同时,也在核心技术和知识产权方面存在竞争。
(四)挑战与未来方向
- 挑战
尽管前景广阔,量子测量与计量从实验室走向广泛应用仍面临挑战:
环境敏感性:许多量子系统需要极低温、超高真空等苛刻环境来维持量子态,这增加了系统的复杂性、成本和体积。
工程化与集成化:将实验室原理样机转化为小型化、低成本、低功耗、鲁棒性强的商用设备是巨大挑战。芯片级量子传感器和集成光量子芯片是重要发展方向。
标准化与溯源:如何建立全球统一的量子计量溯源体系和标准,确保测量结果的准确、可靠和互认,是产业化的关键前提。
- 发展方向
未来值得关注的方向包括:探索在更高温度下工作的量子系统。利用量子纠缠等资源实现更高精度和更多参数的量子多参数测量。量子人工智能用于优化测量协议和数据处理。与经典传感器融合的混合系统。
- 总结
量子测量与计量领域正处于从实验室突破走向产业化应用的关键时期。全球顶尖研发机构在量子电学基准、光量子技术、量子传感(重力、磁场、惯性)等多个方向取得了令人瞩目的进展。
五、量子测量与计量领域专利
(一)专利申请与授权趋势
近年来,量子测量与计量领域的专利申请和授权呈现出一些明显的趋势:
- 申请量持续增长:
随着量子科技的迅猛发展,全球范围内该领域的专利申请数量保持快速增长态势。这背后反映了各国对量子科技研发的持续投入和激烈竞争。
- 技术转化加速:
越来越多的专利申请来自于企业主体,例如华为、南方电网、中国中铁等,这表明量子技术正从实验室基础研究向产业化应用加速迈进。企业关注的是能够解决实际问题的技术。
- 中国力量崛起:
从上述专利列表可以看出,中国的科研机构和企业在该领域非常活跃,申请了大量专利,并在部分方向形成了自己的特色和优势。这与国家层面的战略布局和政策支持密不可分。
- 技术融合深化:
量子测量与计量技术正与人工智能(AI)、集成电路、先进材料等领域深度融合,催生出新的技术路径和应用场景。
- 标准化与知识产权保护并重:
在专利申请激增的同时,国际社会也开始探讨以全球技术标准为主导的治理模式,以期在推动创新与防范潜在风险之间取得平衡。
(二)核心专利技术列举
以下是量子测量与计量领域一些值得关注的核心专利(基于公开信息整理,排名不分先后):
-
CN120146207B - 用于量子测量系统的优化方法、电子设备及存储介质:涉及超导量子计算领域,通过多目标优化函数自动化并简化参量放大器工作点的选取,实现大规模量子比特芯片的高效读取。
-
CN120121908A - 一种基于里德堡原子的工频电压量子测量装置:利用里德堡原子对电场的高度敏感性,实现工频电压的精确量子测量,提高了测量精度。
-
CN119310059A - 阵列传感单元及量子检测探头:采用NV色心阵列实现宽场测量,提高对缺陷区域的检测分辨率和范围,可用于无损检测。
-
CN108917922B - 一种激光功率的量子测量方法:将对激光功率的直接测量转变为对原子跃迁频率的测量,理论上可将测量精度提高至10⁻⁵至10⁻⁶量级。
-
CN120194806A - 基于两体不确定关系的光量子纠缠测量装置:用于精确量化两体量子态之间的纠缠程度,优化量子信息处理中的纠缠资源。
-
CN120385845A - 基于NV色心的电流测量方法及装置:通过调节NV色心与待测导线的相对距离来匹配磁共振条件,避免微波频率差异导致的测量误差。
-
CN120522141A - 离子探测方法及装置、量子计算机:能够高效地读出离子阱中每个离子的量子态,属于量子计算技术领域。
-
量子-AI协同创新联合体:虽然并非单一专利,但该平台旨在聚焦量子与人工智能融合算法研发,其产出将涉及大量交叉技术专利。
(三)技术发展挑战与未来方向
尽管量子测量与计量领域专利涌现,但未来发展仍需面对一些挑战:
技术工程化挑战:许多量子测量系统仍需要极低温、超高真空等苛刻环境,如何实现设备的小型化、集成化、低成本化和鲁棒性,是走向大规模应用的关键。
标准与溯源体系建立:需要建立全球统一的量子计量溯源体系和标准,以确保测量结果的准确、可靠和互认。
知识产权生态建设:构建良好的知识产权保护、运用和转化机制,对于激励创新、促进技术扩散和形成健康产业生态至关重要。
未来,随着量子调控技术的不断进步,以及与应用场景的更深度结合,我们可以期待量子测量与计量技术将在基础科学研究(如探测暗物质、检验物理常数变化)、工业产品质量提升(解决"测不了、测不全、测不准、测不快"的难题)、生物医学检测、无人系统导航等领域发挥更为关键的作用。

量子测量与计量领域核心专利
【免责声明】本文主要内容均源自公开信息和资料,部分内容引用了Ai,仅作参考,不作任何依据,责任自负。