1、H7-TOOL的250M示波器功能持续完善,这次是加强DSP数字信号处理,自动测量,滤波和频谱功能。

2、上周完成了FFT LUA支持,采集信号频率自动测量支持。其中信号频率自动测量可以过滤识别采集不够一个周期,和一些非周期的噪声,这样可以过滤一些无意义的频率展示。
比如我下面是25Hz正弦波,实际估算

又比如5.1Hz方波

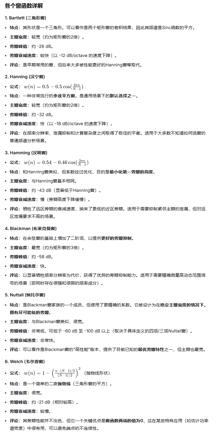
本周开始为FFT增加各种窗口函数支持,方便更准确的测量信号的各次谐波幅值。

1、H7-TOOL的250M示波器功能持续完善,这次是加强DSP数字信号处理,自动测量,滤波和频谱功能。

2、上周完成了FFT LUA支持,采集信号频率自动测量支持。其中信号频率自动测量可以过滤识别采集不够一个周期,和一些非周期的噪声,这样可以过滤一些无意义的频率展示。
比如我下面是25Hz正弦波,实际估算

又比如5.1Hz方波

本周开始为FFT增加各种窗口函数支持,方便更准确的测量信号的各次谐波幅值。
