一、核心技术与参数
- 高性能处理器
内核架构:
32位ARM Cortex-M0处理器,最高主频48MHz,具备32位硬件乘法器,高效处理复杂算法。
存储配置:
Flash程序存储器:64KB嵌入式闪存,支持4.5KB NVM配置区,实现代码分区保护。
SRAM:4KB高速静态随机存取存储器,支持快速数据处理。
时钟系统:
内置48MHz高速RC振荡器(HIRC),支持外部时钟输入。
低功耗32kHz LIRC振荡器,适配睡眠模式。
- 外设接口
通信接口:
UART:双通道异步串口,支持18-bit波特率配置及单线通信模式。
SPI/IIC:复用SPI主从模式与IIC总线,兼容标准协议。
MFI多功能接口:支持UART/SPI/TIMER功能切换,灵活适配不同场景。
模拟接口:
12-bit ADC:266KSPS采样率,26通道输入,支持连续转换与DMA传输。
PWM输出:4路独立PWM通道,支持互补输出与死区控制。
调试接口:SWD调试端口,支持在线编程与调试。
- 低功耗设计
睡眠模式:最低功耗仅7.5μA,支持外部中断唤醒。
动态时钟管理:根据负载切换系统时钟,优化能效比。
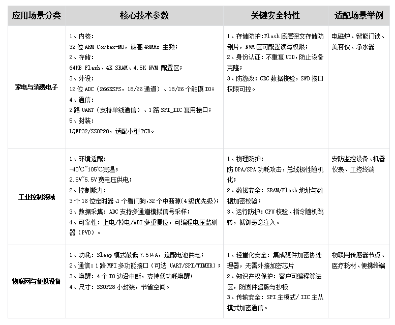
二、应用场景分类
应用场景分类 核心技术参数 关键安全特性 适配场景举例
