电子世界的"单行道":一文读懂二极管全家族
在电子电路中,二极管(Diode)是最基础也是最重要的元器件之一。如果把电路比作水路,二极管就是单向阀门------它允许电流往一个方向流,却阻止它往回流。
但这只是它的基本功。从稳压、发光到保护电路防止雷击,二极管家族有着各种身怀绝技的成员。本文将基于核心技术资料,为你深入浅出地解析二极管的奥秘。
大家可以查看这篇文章搭配学习常见元器件(二极管)基础知识(持续补充)
01. 核心原理:PN 结的"脾气"
二极管的灵魂在于 PN 结。它的工作状态主要分为两种:
- 正偏(导通) :
就像推开一扇弹簧门,电流想要通过,必须先克服一道门槛。- 门电压 :对于硅二极管,这个门槛(导通电压)大约是 0.7V(锗管约为 0.3V)。
- 现象:一旦电压超过这个值,电流随电压迅速增长。
- 反偏(截止) :
门关上了,电流过不去。- 漏电流 :虽然理论上关死了,但实际上还会有极微小的电流"溜"过去,这叫漏电流(IR)。漏电流越小,说明二极管的单向导电性越好。

(图注:正向电压超过0.7V导通,反向电压超过一定限度会击穿)
注意温度的影响:二极管对温度很敏感。温度升高,正向导通更容易(压降降低),但反向漏电流也会变大。
02. 关键参数:看懂说明书
在选择二极管时,有几个参数决定了它的生死存亡:
- IF (最大整流电流):它能长期承受的最大"水流量"。超过这个值,二极管会过热烧毁。
- IFSM (正向浪涌电流):它能承受的瞬间"洪水"冲击力。
- VRM (最高反向工作电压):它能承受的最大反向压力。
- Trr (反向恢复时间) :
- 含义:当电压突然从正向变成反向时,二极管关断是需要时间的。这段时间就是 Trr。
- 影响:Trr 越短,开关速度越快。频率越高的电路,要求 Trr 越小。
03. 家族成员大点兵
根据不同的特性,二极管分化出了多种专用型号:
1. 肖特基二极管 (Schottky) ------ "短跑运动员"
- 特点 :
- 速度极快:反向恢复时间极短(纳秒级)。
- 压降低:导通压降仅 0.4V 左右(普通管是 0.7V),效率高。
- 缺点:耐压比较低,漏电流稍大。
- 应用:高频电路、低压大电流整流、续流。
2. 稳压二极管 (Zener/齐纳) ------ "电压稳定器"
普通二极管反向击穿可能会坏,但齐纳二极管专门工作在反向击穿区。
- 原理:当反向电压达到"稳压值(Vz)"时,电流剧增,但电压死死地钳制在 Vz 不变。
- 应用:稳压电源、基准电压源。

(图注:稳压管利用反向击穿特性稳定电压)
3. TVS 二极管 (瞬态抑制) ------ "电路保镖"
- 职责:防浪涌。当电路中出现瞬间高能冲击(如雷击感应),它能以极快的速度导通,把高电压"钳位"在一个安全值,保护后面的精密元件。
- 选型口诀 :
- Vrwm (最高工作电压):要大于等于信号正常电压,否则它会误动作。
- Vc (钳位电压):要小于后级电路能承受的最高电压。
- 单/双向 :直流电路用单向,交流电路用双向。


4. ESD 保护二极管 ------ "静电盾牌"
- 职责:防静电。专门用于板级保护,比如 USB 接口、HDMI 接口。
- 特点:结电容很低(适合高速数据传输),主要防止人体接触产生的瞬间高压。
5. 发光二极管 (LED) ------ "发光者"
- 特性:亮度与电流成正比。
- 颜色与电压:红黄绿通常在 1.7V-2.0V,蓝色约为 3.1V-3.3V。
04. 常见应用场景
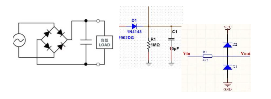
二极管在电路中不仅仅是整流,它的玩法非常多:
- 防反接 :
利用单向导电性,电池接反了电路不通,保护设备不烧毁。 - 续流保护 :
在继电器或电机线圈两端反向并联二极管(通常用肖特基)。当线圈断电时,产生的感应电动势通过二极管释放,防止击穿三极管。 - 检波 :
从调制的高频信号中提取出低频信号(如收音机原理)。 - 钳位 :
把输出电压限制在一定范围内(如 TVS 的作用)。

(图注:从左至右分别为整流、稳压、钳位保护电路)
05. 避坑指南:电击穿 vs 热击穿
在使用二极管时,我们常听到"击穿"这个词,但结局大不同:
- 电击穿(可逆) :
像稳压管那样,反向电压过大导致电流剧增,但只要限制了电流,电压撤去后二极管完好无损。 - 热击穿(不可逆) :
如果电流过大,导致 PN 结温度过高,晶格结构被烧坏。这就是彻底的损坏。
总结:二极管虽小,却是电路稳定运行的基石。高速选肖特基,稳压选齐纳,防浪涌选 TVS,懂得了这些"脾气",你的电路设计将更加稳健。