在移动应用开发中,图片加载和缓存是影响用户体验的关键环节。SDWebImage作为iOS平台上最受欢迎的图片加载库,以其高性能、丰富的功能和稳定的表现赢得了全球开发者的信赖。本文将深入探讨SDWebImage的核心原理、架构设计,并解答实际使用中的常见问题。
一、整体架构设计:模块化与职责分离
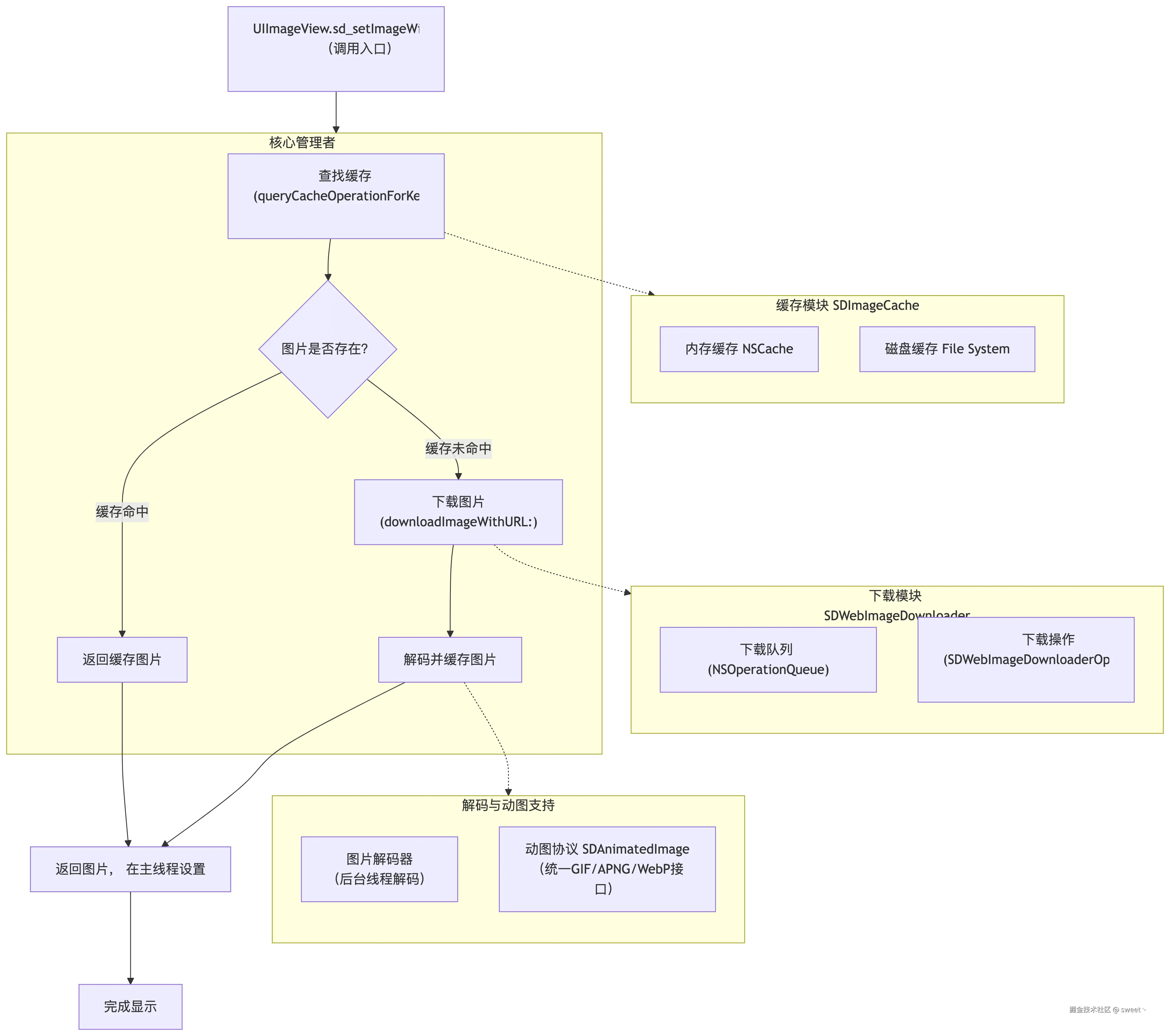
为了让你能迅速抓住核心,我们先用一张图,从宏观视角看懂它的工作原理与核心流程。

SDWebImage采用了清晰的分层架构设计,将复杂的图片加载过程分解为独立的模块,各司其职:
1. 核心协调者:SDWebImageManager
这是SDWebImage的"大脑",负责协调缓存查找、下载和图片处理流程。它使用组合模式将SDImageCache和SDWebImageDownloader组合在一起,实现了对图片加载全生命周期的管理。
2. 缓存模块:SDImageCache 负责内存和磁盘缓存的双层存储。内存缓存基于NSCache实现,提供快速访问;磁盘缓存将图片持久化存储到文件系统中,支持自定义缓存策略。
3. 下载模块:SDWebImageDownloader 基于NSURLSession构建的异步下载器,支持并发控制、请求优先级设置和身份验证等高级功能。它通过操作队列管理下载任务,确保高效利用网络资源。
4. 解码与处理模块 负责图片解码、缩放、裁剪等后处理操作。SDWebImage在后台线程执行这些操作,避免阻塞主线程。
5. 视图扩展:UIImageView+WebCache 为UIKit组件提供的便捷接口,开发者可以通过一行代码实现图片的异步加载和缓存管理。
这种模块化设计不仅使代码结构清晰,还提高了库的可扩展性和可维护性。
二、图片解码机制:后台线程的高效处理
iOS系统在渲染图片时需要将其解码为位图格式,这个过程默认在主线程进行,可能导致界面卡顿。SDWebImage对此进行了重要优化:
解码时机与线程策略 SDWebImage在图片从磁盘加载或网络下载完成后,立即在后台线程进行解码。解码器使用专门的NSOperationQueue,避免了解码任务阻塞主线程。
空间换时间的缓存策略 解码后的位图数据会被缓存到内存中。当同一图片再次请求时,可以直接使用缓存的解码结果,无需重复解码,显著提升了性能。
渐进式解码支持 对于网络下载的大图片,SDWebImage支持渐进式解码。图片在下载过程中逐步显示,用户可以更快地看到图片内容,提升等待体验。
三、缓存机制:智能的双层存储系统
SDWebImage的缓存系统是其高性能的核心保障:
1. 内存缓存(Memory Cache) 基于NSCache实现,具有自动清理机制。当系统内存紧张时,NSCache会自动释放部分缓存。默认情况下,SDWebImage不限制内存缓存大小,但支持通过totalCostLimit和countLimit进行自定义限制。
2. 磁盘缓存(Disk Cache) 图片以文件形式存储在Cache目录中,文件名经过MD5哈希处理,确保唯一性和安全性。
3. 默认最大缓存大小 SDWebImage默认的磁盘缓存大小为100MB 。当缓存超过此限制时,SDWebImage会基于文件的最后访问时间进行清理,优先移除最久未访问的图片。这一设置可以在SDImageCacheConfig中自定义。
四、缓存清理机制:灵活的资源管理
SDWebImage提供了多种缓存清理方式,满足不同场景的需求:
1. 自动清理机制
- 基于时间的清理:默认配置下,SDWebImage会自动清理超过一周的缓存文件
- 基于大小的清理:当缓存超过设定的大小时,自动清理最旧的图片文件
2. 手动清理接口
objc
// 清理所有内存缓存
[[SDImageCache sharedImageCache] clearMemory];
// 清理所有磁盘缓存(异步)
[[SDImageCache sharedImageCache] clearDiskOnCompletion:nil];
// 清理过期的磁盘缓存(异步)
[[SDImageCache sharedImageCache] deleteOldFilesWithCompletionBlock:nil];
3. 细粒度控制 开发者可以针对特定URL或key清理缓存,实现更精准的缓存管理。
五、动态图支持:从GIF到现代动画格式
SDWebImage对动态图的支持经历了显著的演进:
早期方案 早期版本通过将GIF分解为帧序列,使用UIImage的动画API播放,这种方式内存占用高且功能有限。
现代方案:SDAnimatedImage协议 从SDWebImage 5.0开始,引入了SDAnimatedImage协议,提供了统一的动画图片接口,支持多种格式:
- GIF:完整的解码和播放支持
- APNG:Apple原生支持的动画格式
- WebP:Google的高效图片格式(需要额外编码器)
- HEIC:高效的现代图片格式
内存优化 SDAnimatedImageView采用惰性解码策略,仅解码当前显示和预加载的帧,大幅降低了内存占用。开发者还可以通过maxBufferSize属性控制缓冲帧数,在流畅度和内存消耗之间找到平衡。
六、视图可见性触发加载:按需加载的智能策略
在列表等场景中,实现"视图出现在屏幕才开始加载图片"是提升性能的关键。SDWebImage与UIKit的协同工作实现了这一目标:
UITableView/UICollectionView的优化加载
objc
// 在cellForRowAtIndexPath中设置图片
- (UITableViewCell *)tableView:(UITableView *)tableView
cellForRowAtIndexPath:(NSIndexPath *)indexPath {
UITableViewCell *cell = [tableView dequeueReusableCellWithIdentifier:@"Cell"];
// 获取图片URL
NSURL *imageURL = [self imageURLForIndexPath:indexPath];
// 使用SDWebImage加载图片
[cell.imageView sd_setImageWithURL:imageURL
placeholderImage:[UIImage imageNamed:@"placeholder"]
completed:^(UIImage *image, NSError *error, SDImageCacheType cacheType, NSURL *imageURL) {
// 加载完成处理
}];
return cell;
}
// 在prepareForReuse中取消未完成的加载
- (void)prepareForReuse {
[super prepareForReuse];
[self.imageView sd_cancelCurrentImageLoad];
}
工作原理
- 当cell准备显示时,
tableView:cellForRowAtIndexPath:被调用,开始图片加载 - 如果cell滚出屏幕,
prepareForReuse会被调用,取消未完成的图片加载 - SDWebImage内部会管理加载队列,优先处理可见cell的请求
高级优化技巧
objc
// 1. 预加载:提前加载即将显示的图片
- (void)tableView:(UITableView *)tableView
willDisplayCell:(UITableViewCell *)cell
forRowAtIndexPath:(NSIndexPath *)indexPath {
// 预加载下一批图片
if (indexPath.row + 5 < [self.dataSource count]) {
NSURL *preloadURL = [self imageURLForIndexPath:[NSIndexPath indexPathForRow:indexPath.row + 5 inSection:indexPath.section]];
[[SDWebImagePrefetcher sharedImagePrefetcher] prefetchURLs:@[preloadURL]];
}
}
// 2. 设置不同的加载优先级
SDWebImageOptions options = SDWebImageLowPriority | SDWebImageProgressiveLoad;
[cell.imageView sd_setImageWithURL:imageURL placeholderImage:nil options:options];
七、静态图与动态图的选择策略
在实际开发中,我们经常面临选择:使用UIImageView还是SDAnimatedImageView?以下是明确的指导原则:
1. 静态图片场景
- 使用标准的
UIImageView - 通过
sd_setImageWithURL:方法加载 - 性能最佳,内存占用最低
2. 动态图片场景
- 使用
SDAnimatedImageView - 通过
sd_setImageWithURL:方法加载(SDWebImage会自动检测图片类型) - 支持GIF、APNG、WebP等多种动态格式
3. 未知图片类型的处理策略 当不确定图片是静态还是动态时,推荐采用以下方案:
objc
// 方案1:统一使用SDAnimatedImageView(推荐)
// 优点:自动适应所有图片类型,代码简洁
// 缺点:对静态图有轻微性能开销
SDAnimatedImageView *imageView = [SDAnimatedImageView new];
[imageView sd_setImageWithURL:imageURL];
// 方案2:根据URL或响应头动态选择
// 在知道图片类型的情况下优化性能
if ([url.pathExtension isEqualToString:@"gif"] ||
[url.absoluteString containsString:@"animated"]) {
// 使用SDAnimatedImageView
SDAnimatedImageView *animatedImageView = [SDAnimatedImageView new];
[animatedImageView sd_setImageWithURL:url];
} else {
// 使用普通UIImageView
UIImageView *staticImageView = [UIImageView new];
[staticImageView sd_setImageWithURL:url];
}
// 方案3:使用SDWebImage的自动检测功能
// SDWebImage 5.0+ 可以自动检测图片类型并选择合适的视图
UIImageView *imageView = [UIImageView new];
SDWebImageOptions options = SDWebImageAutoHandleAnimatedImage;
[imageView sd_setImageWithURL:url options:options];
性能对比与建议
| 场景 | 推荐视图 | 内存占用 | CPU使用 | 兼容性 |
|---|---|---|---|---|
| 已知静态图 | UIImageView | 低 | 低 | 最佳 |
| 已知动态图 | SDAnimatedImageView | 中等 | 中等 | 最佳 |
| 未知类型 | SDAnimatedImageView | 中等 | 中等 | 最佳 |
| 大量静态图列表 | UIImageView | 低 | 低 | 最佳 |
最佳实践建议
- 对于图片社交应用(如Instagram),用户上传内容类型未知,建议统一使用
SDAnimatedImageView - 对于电商应用,商品主图大多是静态图,使用
UIImageView即可 - 在性能敏感的场景(如大规模图片列表),可以考虑先获取图片元信息再决定视图类型
八、高级功能与定制扩展
自定义缓存策略
objc
// 创建自定义缓存配置
SDImageCacheConfig *config = [SDImageCacheConfig defaultCacheConfig];
config.maxDiskAge = 7 * 24 * 60 * 60; // 一周
config.maxDiskSize = 200 * 1024 * 1024; // 200MB
config.maxMemoryCost = 100 * 1024 * 1024; // 100MB内存缓存
config.diskCacheExpireType = SDImageCacheConfigExpireTypeAccessDate; // 按访问时间过期
// 创建自定义缓存实例
SDImageCache *customCache = [[SDImageCache alloc] initWithNamespace:@"Custom" diskCacheDirectory:customPath config:config];
图片转换器
objc
// 创建圆角图片转换器
SDImageRoundCornerTransformer *transformer = [SDImageRoundCornerTransformer transformerWithRadius:10 corners:UIRectCornerAllCorners borderWidth:1 borderColor:[UIColor whiteColor]];
// 加载时应用转换器
[imageView sd_setImageWithURL:url placeholderImage:nil options:0 context:@{SDWebImageContextImageTransformer: transformer}];
九、性能监控与调试
内存使用监控
objc
// 获取缓存统计信息
NSUInteger memCost = [[SDImageCache sharedImageCache] totalMemoryCost];
NSUInteger diskCount = [[SDImageCache sharedImageCache] totalDiskCount];
NSUInteger diskSize = [[SDImageCache sharedImageCache] totalDiskSize];
// 监控图片加载性能
[SDWebImageManager.sharedManager setCacheKeyFilter:^NSString * _Nullable(NSURL * _Nullable url) {
// 记录加载时间
CFTimeInterval startTime = CACurrentMediaTime();
return [url absoluteString];
}];
十、总结与展望
SDWebImage通过其精良的架构设计,在图片加载的各个关键环节都做了深度优化。从后台解码到智能缓存,从动态图支持到可见性触发加载,每一个设计决策都体现了对性能与用户体验的极致追求。
随着iOS开发技术的演进,SDWebImage也在不断发展。未来,我们期待看到:
- 对Swift Concurrency的更好支持
- 与SwiftUI的更深度集成
- 对新型图片格式的更快适配
- 更智能的缓存预取和淘汰算法
无论你是刚刚接触SDWebImage的新手,还是希望深入优化图片加载性能的资深开发者,理解SDWebImage的核心原理都将帮助你构建更流畅、更高效的iOS应用。