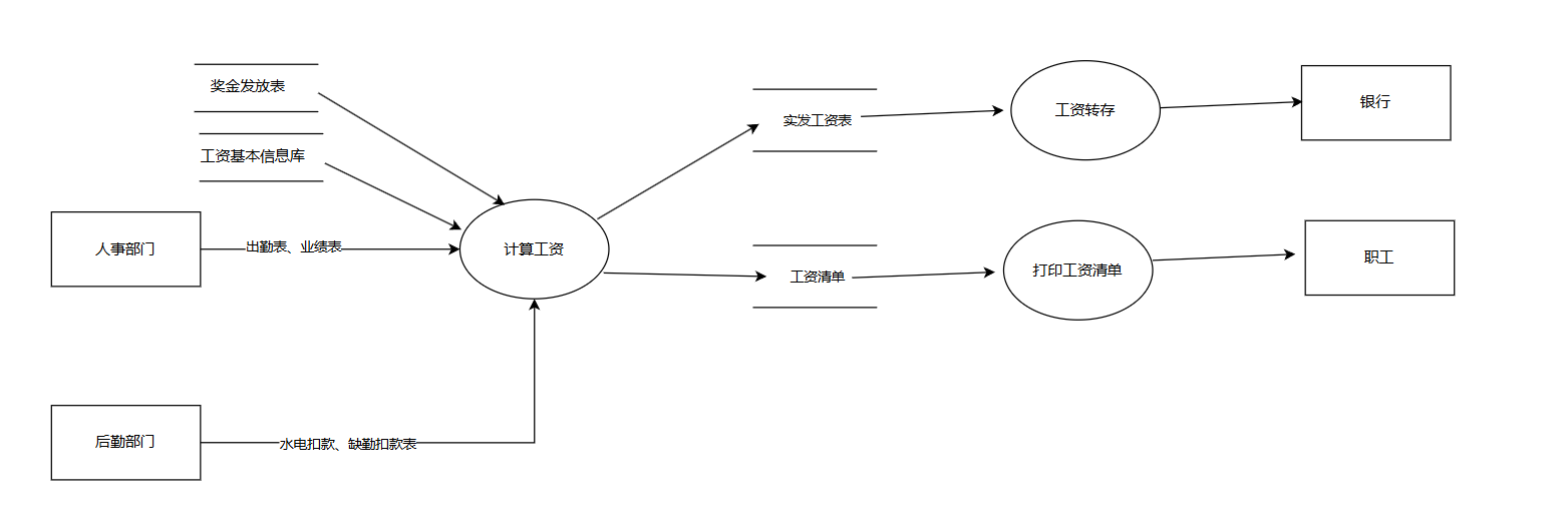
1.工资计算系统包含如下功能:
计算工资
根据人事部门给出的出勤表和业绩表计算奖金和缺勤扣款,通过生成的奖金发放表及工资基本信息库的信息计算应发工资,根据应发工资表计算所得税,根据后勤部门给出的水电扣款及缺勤扣款表和所 得税款计算出实发工资,最后生成实发工资表和工资清单。
打印工资清单
根据工资清单完成工资条的打印,给职工
工资转存
根据实发工资表生成职工工资存款清单并将其发送到银行
顶层图(0层图):

1层图:

2层图:

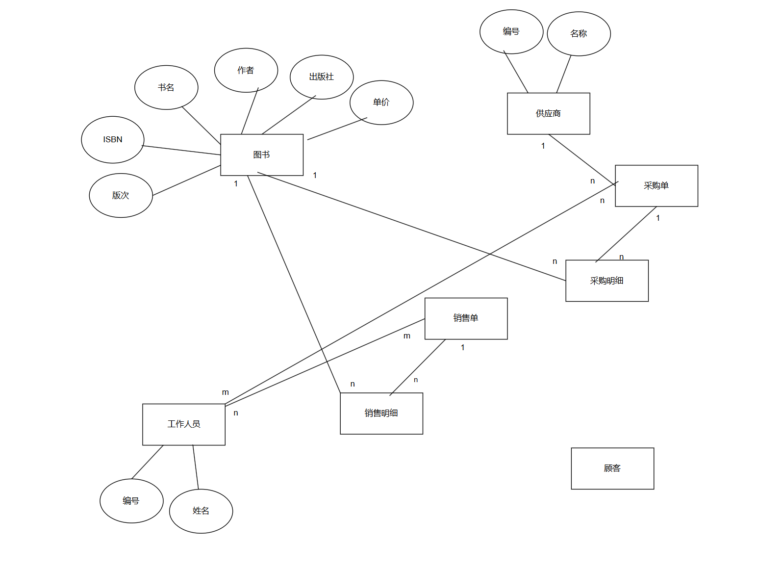
2.:针对下面的需求建立结构化需求分析模型,包括数据 流图(至少画出两层)。 一家书店计划开发图书管理系统对书店业务进行管理。相关人员 包括:供货商、工作人员及顾客。系统的基本功能需求描述如下:
(1)采购管理:实现与供货商的图书采购、退货及结算管理,提供 月统计报表及任意时间段的统计报表给工作人员。
(2)图书信息管理:记录每种图书的信息(包括ISBN号、书名、作 者、出版社、单价、版次等)、折扣及库存量,并能提供给工作人员 和顾客简单的图书查询功能。
(3)销售管理:实现图书销售功能,记录顾客购买的图书种类、数 量,计算总价,打印销售小票,并付款。提供日/月统计报表及任意 时间段的统计报表给工作人员。
顶层DFD

1层DFD

ER图

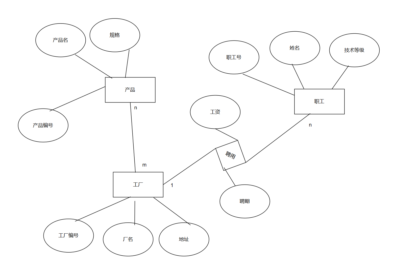
3.某企业集团有若干工厂,每个工厂生产多种产品,且每一种产品可 以在多个工厂生产,每个工厂按照固定的计划数量生产产品,计划数量 不低于300;每个工厂聘用多名职工,且每名职工只能在一个工厂工作, 工厂聘用职工有聘期和工资。工厂的属性有工厂编号、厂名和地址,产 品的属性有产品编号、产品名和规格,职工的属性有职工号、姓名和技 术等级。

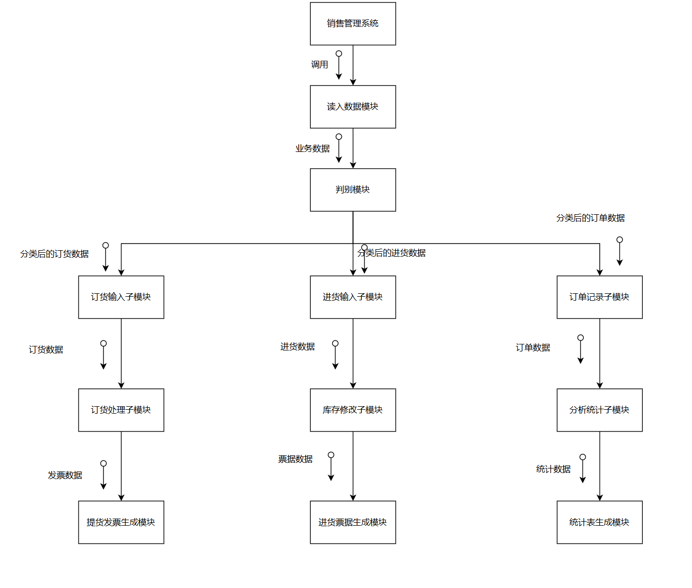
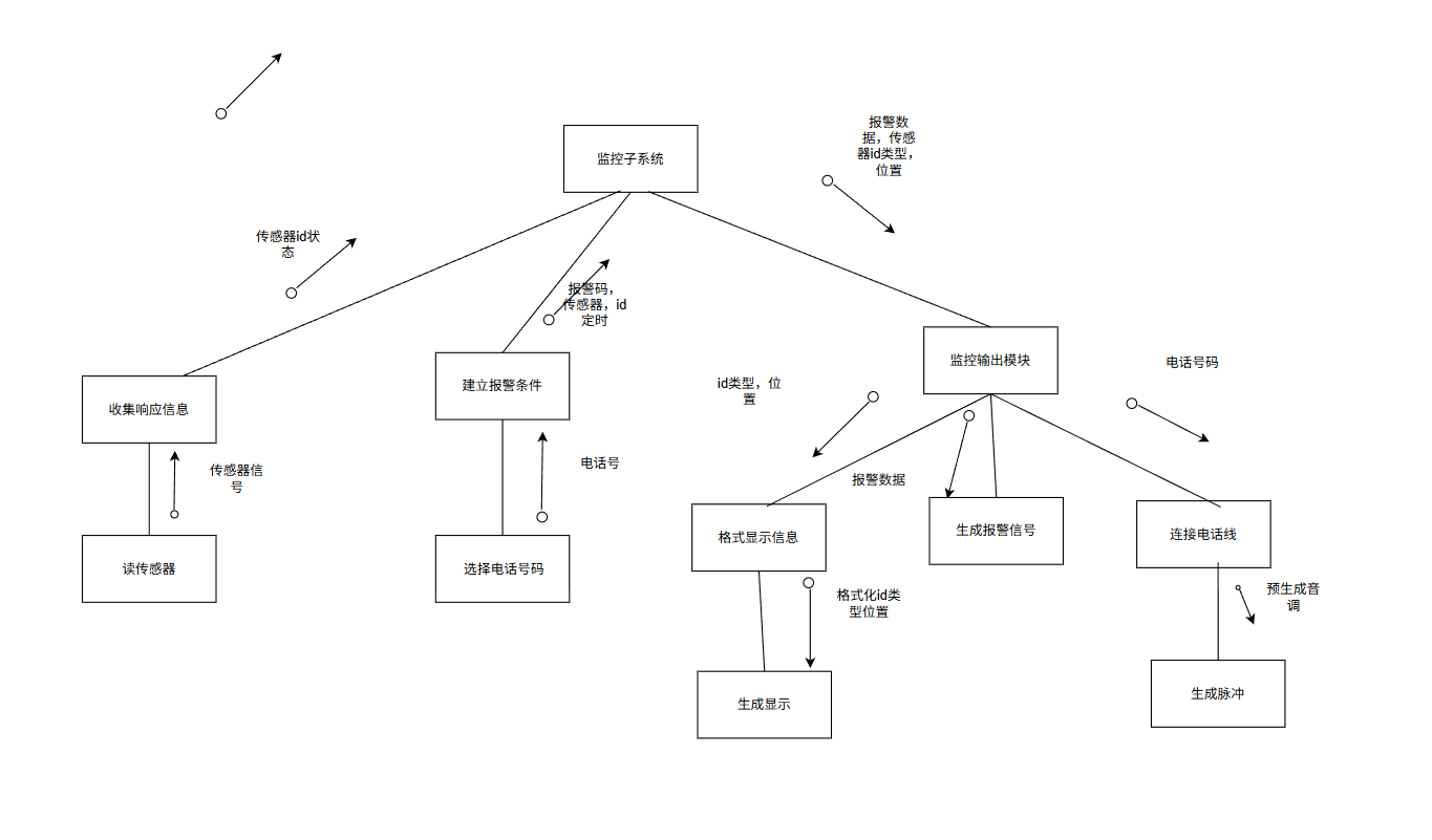
- 一个公司的销售管理系统的数据流图如图 1 所示,请映射为软件 系统结构图。




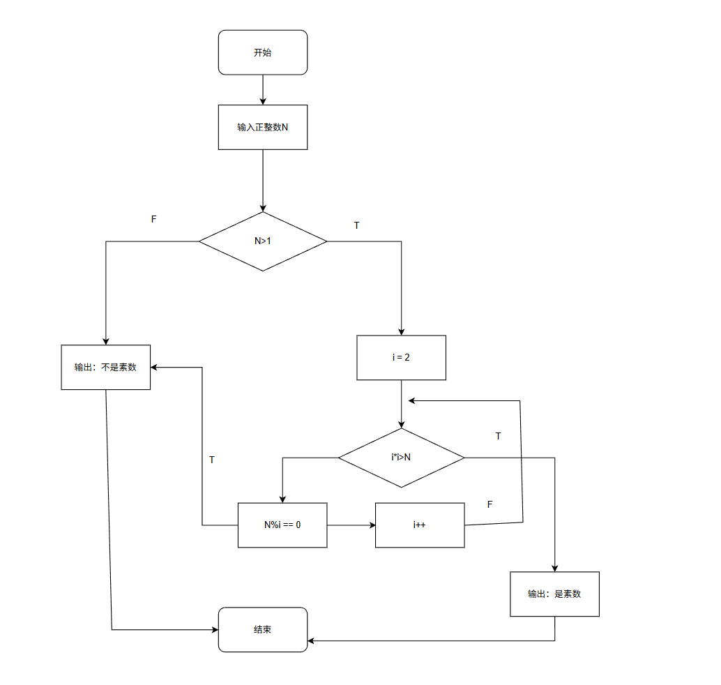
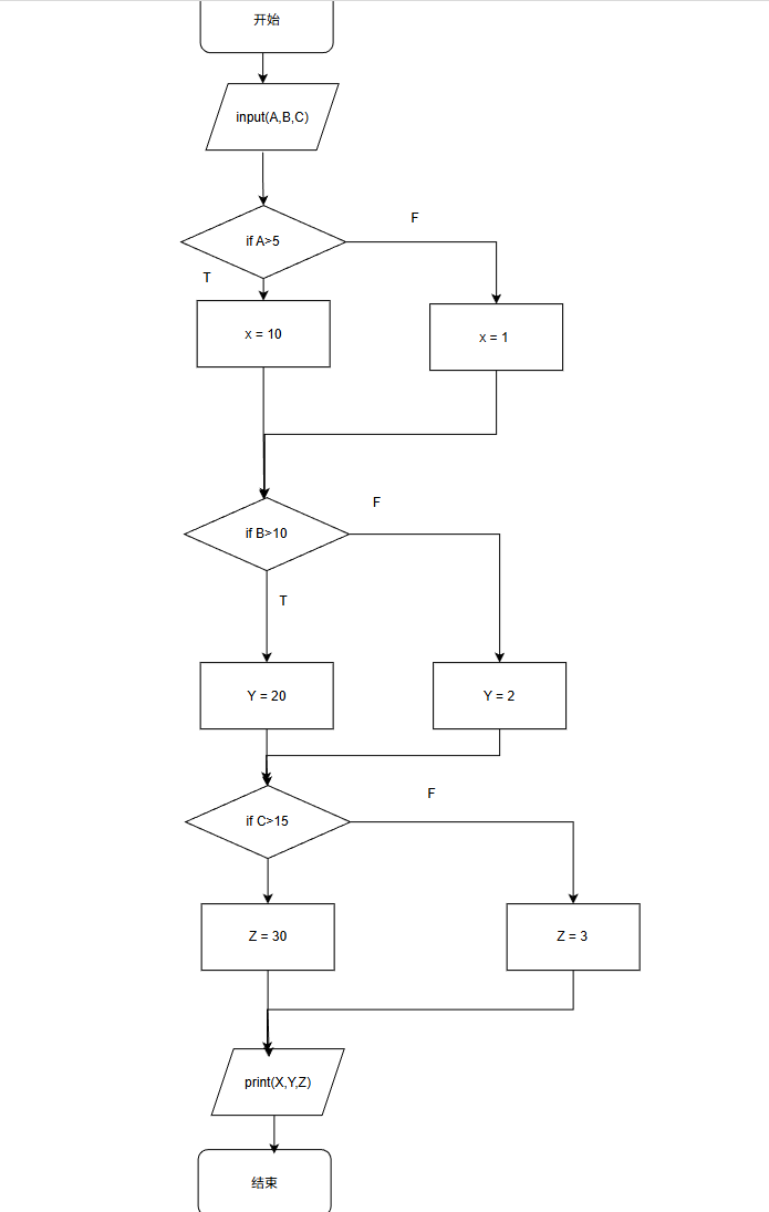
程序流程图:

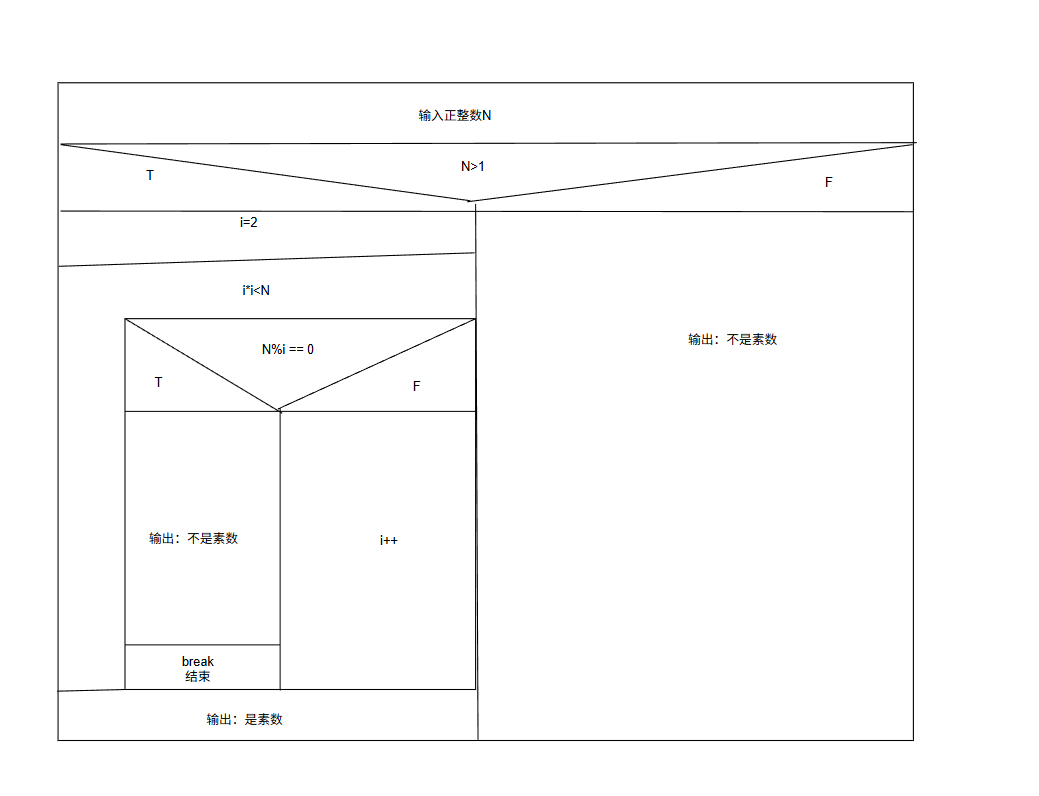
NS盒图:

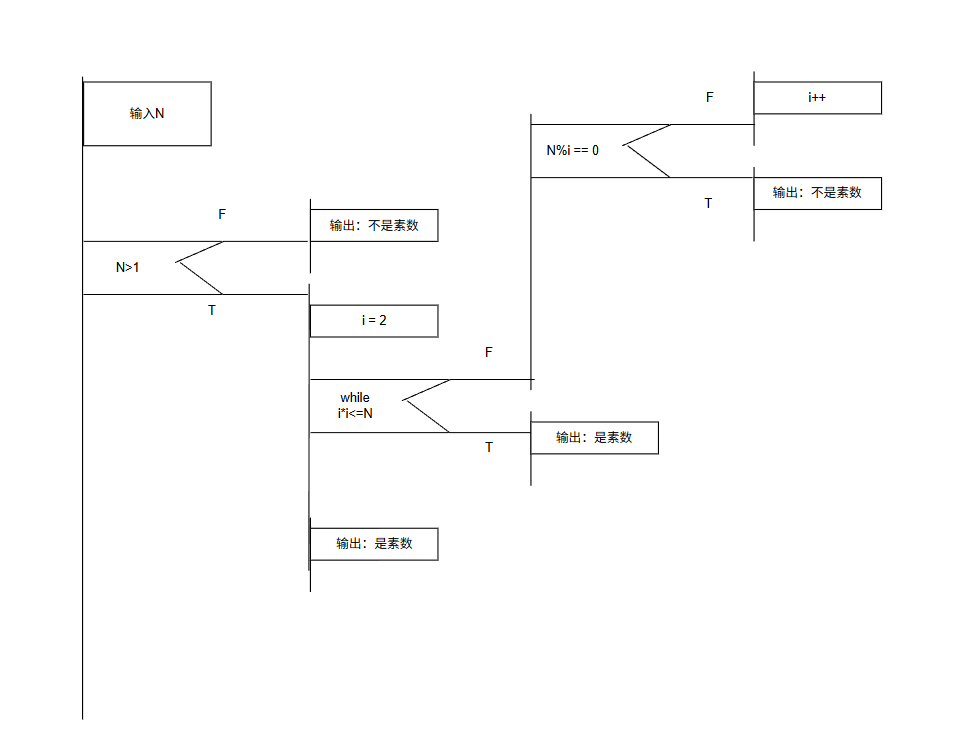
PAD图:
















用例模型:

对象模型:类图

动态模型(时序图)

功能模型:活动图或数据流图:


等价类测试:

场景测试法:


