提示:文章写完后,目录可以自动生成,如何生成可参考右边的帮助文档
文章目录
- [4. 以太坊交易全流程](#4. 以太坊交易全流程)
-
- [4.1 交易生命周期概览](#4.1 交易生命周期概览)
- [4.2 阶段一:创建交易](#4.2 阶段一:创建交易)
-
- [4.2.1 交易对象构建](#4.2.1 交易对象构建)
- [4.2.2 交易序列化(RLP编码)](#4.2.2 交易序列化(RLP编码))
- [4.3 阶段二:Gas 估算](#4.3 阶段二:Gas 估算)
-
- [4.3.1 为什么需要 Gas 估算?](#4.3.1 为什么需要 Gas 估算?)
- [4.3.2 Gas 估算方法方法](#4.3.2 Gas 估算方法方法)
- [4.4 阶段三:交易签名](#4.4 阶段三:交易签名)
-
- [4.4.1 签名原理](#4.4.1 签名原理)
- [4.4.2 签名过程详解](#4.4.2 签名过程详解)
- [4.4.3 签名安全性](#4.4.3 签名安全性)
- [4.5 阶段四:交易广播](#4.5 阶段四:交易广播)
-
- [4.5.1 P2P 网络传播](#4.5.1 P2P 网络传播)
- [4.5.2 节点验证规则](#4.5.2 节点验证规则)
- [4.6 阶段五:内存池(Mempool)](#4.6 阶段五:内存池(Mempool))
-
- [4.6.1 内存池结构](#4.6.1 内存池结构)
- [4.6.2 交易排序策略](#4.6.2 交易排序策略)
- [4.6.3 内存池监控](#4.6.3 内存池监控)
- [4.7 阶段六:交易打包与执行](#4.7 阶段六:交易打包与执行)
-
- [4.7.1 区块构建流程](#4.7.1 区块构建流程)
- [4.7.2 EVM 执行过程](#4.7.2 EVM 执行过程)
- [4.7.3 交易执行示例](#4.7.3 交易执行示例)
- [4.8 阶段七:区块确认](#4.8 阶段七:区块确认)
-
- [4.8.1 确认机制(POS)](#4.8.1 确认机制(POS))
- [4.8.2 区块重组(Reorg)](#4.8.2 区块重组(Reorg))
- [4.9 完整流程时间线](#4.9 完整流程时间线)
4. 以太坊交易全流程
4.1 交易生命周期概览

4.2 阶段一:创建交易
4.2.1 交易对象构建
以太坊有两种交易类型(EIP-1559后):

交易类型对比:

4.2.2 交易序列化(RLP编码)
以太坊使用 RLP(Recursive Length Prefix) 编码:

4.3 阶段二:Gas 估算
4.3.1 为什么需要 Gas 估算?

4.3.2 Gas 估算方法方法
1: 使用 eth_estimateGas RPC

方法 2: 链下模拟执行

Gas 估算注意事项:
- 状态依赖性

- 时间延迟问题
时间 T0: 估算 Gas → 50,000
时间 T1 (+10分钟): 链上状态已变化
时间 T2: 交易执行 → 实际需要 65,000
结果: Out of Gas
解决方案: 设置较大的 gasLimit 缓冲
- 合约内部调用

4.4 阶段三:交易签名
4.4.1 签名原理
以太坊使用 ECDSA(椭圆曲线数字签名算法):

4.4.2 签名过程详解
步骤 1: 计算交易哈希

步骤 2: ECDSA 签名

步骤 3: 签名验证(节点侧)

4.4.3 签名安全性
常见攻击与防护:
- 重放攻击(Replay Attack)
问题: 攻击者复制已签名交易,在其他链上重放示例:
- 以太坊主网交易 → 被重放到 BSC
- 用户资产被盗
解决方案: EIP-155 引入 chainId
- 签名包含 chainId
- 不同链的签名不兼容
- Nonce 重用攻击
问题: 如果 k 值重用,攻击者可计算出私钥
公式: s1 - s2 = k^(-1) * r * (pk - pk) = 0→ 可解出 private_key
防护: 每次签名必须使用新的随机 k
- 低 s 值攻击
问题: 对于同一交易,存在两个有效签名 (r, s) 和 (r, -s)
防护: EIP-2 要求 s 值必须 ≤ secp256k1.n/2
4.5 阶段四:交易广播
4.5.1 P2P 网络传播

4.5.2 节点验证规则

验证失败常见原因:

4.6 阶段五:内存池(Mempool)
4.6.1 内存池结构

4.6.2 交易排序策略
Geth 的排序算法(简化):

4.6.3 内存池监控
开发者可以监控内存池状态:

4.7 阶段六:交易打包与执行
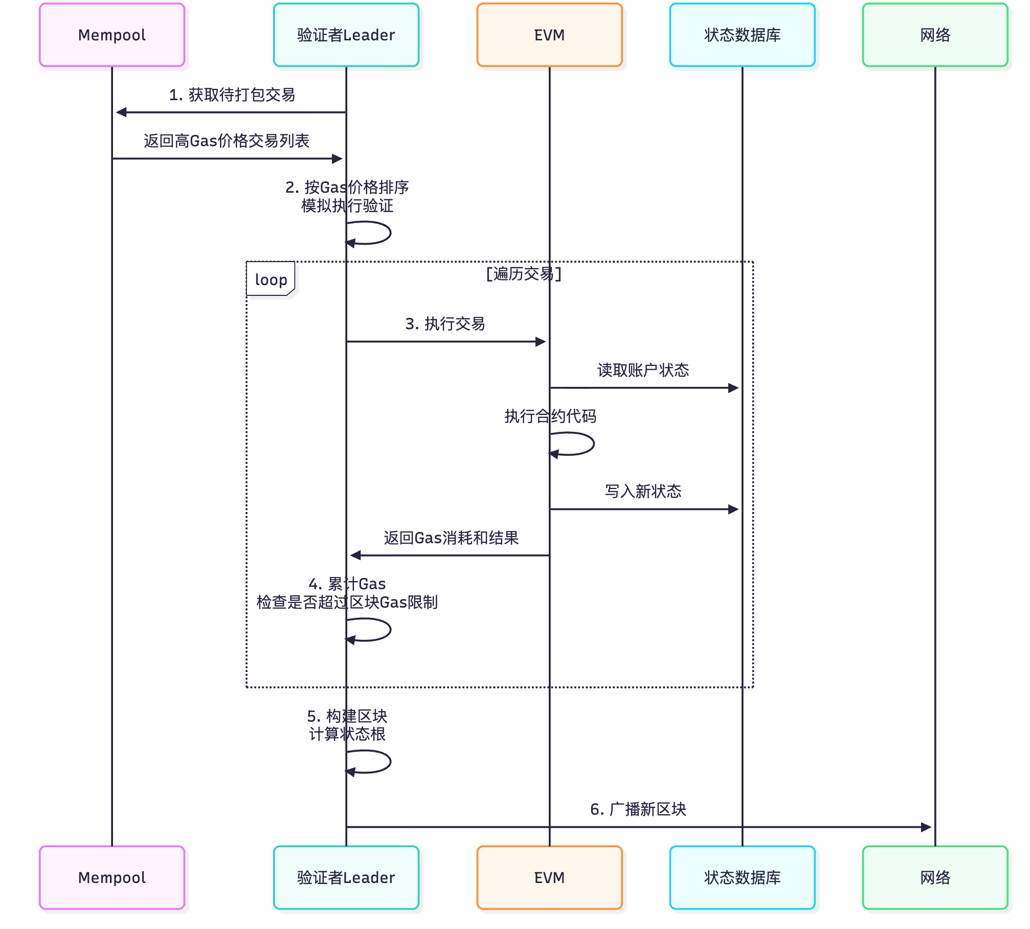
4.7.1 区块构建流程

4.7.2 EVM 执行过程


4.7.3 交易执行示例
场景:
Alice 调用 Uniswap 交换 1 ETH → USDC

交易收据(Receipt):

4.8 阶段七:区块确认
4.8.1 确认机制(POS)

确认次数建议:

4.8.2 区块重组(Reorg)

重组场景:
时间线:
T0: 验证者A 和 验证者B 同时生成区块101
T1: 部分节点收到 101a,部分收到 101b
T2: 验证者C 在 101b 上构建 102b(权重更高)
T3: 网络达成共识,101a 被丢弃
影响:
- 区块101a 中的交易需要重新打包
- 用户交易可能从"已确认"变为"待处理"
- 防护: 等待多次确认
4.9 完整流程时间线

总耗时分析:
- 快速确认:~34 秒(1 确认)
- 安全确认:~70 秒(3 确认)
- 最终确定:~13 分钟(Finality)