从2025年12月1日开始,VMware已经停止在中国销售VMware vSphere Foundation(VVF)VMware vSphere Enterprise Plus(VVEP)。这意味着,依赖VMware虚拟化的用户只能转向更昂贵的VMware Cloud Foundation(VCF)订阅包。
在企业云化进程中,VCF凭借软件定义数据中心(SDDC:计算、存储、网络、运维及运营)支撑数据中心运营,但高成本、单一的订阅模式及国产化适配等问题也逐渐显现。ZStack Cloud作为国产自主可控的云平台,以自研架构、硬件利旧、高性价比、灵活扩展等能力为核心优势,构建起以Cloud为核心的ZStack组合方案,通过在计算、存储、网络虚拟化及管理运营领域形成对VMware VCF基础架构底座能力的有效替代。
本文从用户场景定位、技术架构对比、成本与生态适配等维度,全面解析ZStack Cloud替代VMware VCF基础架构的可行性与价值,为企业用户VMware替代选型提供决策参考。
一、替代前的评估:哪些用户适合向 ZStack Cloud迁移?
企业在考虑从VMware VCF迁移至 ZStack Cloud 前,需结合自身业务需求、成本结构及技术战略进行定位分析,以下场景的用户更适合选择ZStack Cloud:
(1)成本敏感型用户
-
企业特征:企业、分支机构或对IT预算严格管控的组织;需同时承载传统虚拟机与云原生应用,但不愿为VMware高昂的授权费、维保费用买单。
-
价值:ZStack Cloud采用自研架构+CPU授权模式售卖,硬件兼容x86和non-x86服务器(无需绑定特定品牌),TCO(总拥有成本)可降低50%以上。例如,同等规模的虚拟化集群,ZStack Cloud可节省VMware NSX、Aria等组件的捆绑授权费用,且硬件采购更灵活(支持利旧服务器)。
(2)自主可控与国产化需求用户
-
企业特征:政府、金融、能源等对"自主可控"有强合规要求的行业;需满足信创、等保2.0等政策规范,规避软件的供应链风险。
-
价值:ZStack Cloud是纯国产自主研发的云平台,具备可信云认证支持x86、ARM、LoongArch、SW64四种芯片架构,支持Intel、AMD、海光、兆芯、鲲鹏、飞腾、申威、龙芯八种芯片平台能力,支持麒麟等国产操作系统。通过多项信创认证,深度适配国产化生态,保障业务连续性与安全性。
(3)架构灵活性与敏捷性需求用户
-
企业特征:业务迭代快、需快速扩展云资源的互联网企业;或需同时支撑"虚拟机+容器+裸金属"混合负载的多元化场景。
-
价值:ZStack Cloud采用模块化微服务架构,支持计算、存储、网络资源的弹性伸缩,并无缝整合容器和弹性裸金属的服务能力,能满足不同业务负载对算力的需求,可通过"一云多芯、一云多栈"架构快速适配业务变化,而VMware VCF生态相对封闭,灵活性受限。
(4)运维简化与效率提升需求用户
-
企业特征:IT运维复杂度高,需频繁在各个管理平台之间跳转,进行管理和运营。
-
价值:ZStack Cloud提供全图形化运维界面与"一键式"部署能力,支持自动化巡检、故障自愈(如存储节点故障自动重建),提高客户运维操作效率的同时,也使学习曲线更平缓,普通运维人员经短期培训即可上手。
二、ZStack Cloud 对比 VMware VCF 替代方案展开介绍
- 基础架构底座层面:
VMware VCF以 "全栈 SDDC" 为核心定位,依托于" vSphere(计算)+vSAN(存储)+NSX(网络)+SDDC Manager(管理)" 构建基础架构底座,再通过DSM(数据服务)、HCX(混合云拓展)、Aria 套件(运维)扩展能力边界。
ZStack Cloud构建起以Cloud为核心的组合方案,通过 "计算虚拟化 + 存储虚拟化 + 网络虚拟化+ 场景化运维 +精细化运营能力+增值模块(Zaku-容器管理、RDS-数据库管理、ZMigrate-迁移、统一运维管理、统一多租户配额)" 的一体化设计,实现与VCF基础架构底座功能对等且强化场景适配。
- 云原生与数据库:
VCF依赖 "Tanzu 系列(容器)+DSM(数据服务)" 支撑云原生与数据库需求。ZStack Cloud则通过整合增值模块 "Zaku(容器)+RDS(数据库)" 的组合,实现功能覆盖并强化国产化与灵活性。
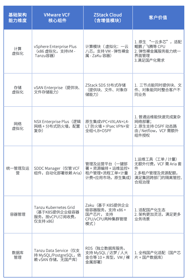
(一)基础架构能力对比 ZStack Cloud vs VMware VCF
在基础架构能力对比方面,中国用户核心集中在计算、存储、网络及运营模块,我们把和用户需求最紧密的部分独立出来展示,方便用户更加直观看到ZStack Cloud对比VMware VCF的亮点特征,后边会用更详细的技术文章介绍不同能力维度的优势和功能实现。

(二)迁移、数据备份及容灾能力替代概览
- 迁移能力
VMware VCF HCX:仅支持VMware生态内的工作负载迁移,包括本地数据中心、不同版本 vSphere 环境及 VMware Cloud on AWS等公有云场景,跨平台迁移需购买高级版,且不支持物理机迁移,需手动配置网络延伸功能,跨硬件架构迁移前需人工手动校验兼容性,操作繁琐且易出错。
ZStack ZMigrate:该迁移工具打破架构限制,只要网络可达,即可实现VMware、KVM等虚拟化平台及物理机业务向ZStack Cloud的迁移,覆盖VCF全负载迁移场景,无需切换多套工具。提供图形化向导,自动完成CPU兼容性校验、IP保持、驱动适配,业务无感知;支持离线迁移模式,适用于无公网环境。

- 数据备份及容灾灾备能力
**VCF VMware Live Recovery :**高可用性与灾难恢复解决方案套件,聚焦于业务连续性保障与安全事件后的快速恢复数据备份层面,核心包含两大子模块:Live Site Recovery(LSR 是一种按需端到端灾难恢复解决方案 (sysin),它使用基于阵列、基于主机的 VMware vSphere Replication 或 VMware 虚拟卷 (vVol) 复制以及 VMware Live Site Recovery 编排。) 和 Live Cyber Recovery(LCR 是一种易于使用的按需勒索软件和灾难恢复 (DR) 解决方案,以 SaaS 形式提供。),但是需要独立授权,会增加用户成本。
ZStack Cloud: 提供原生本地备份、异地备份及公有云备份,可覆盖虚拟机、云盘、数据库等全场景备份需求,同时还能提供 CDP 增值能力,支持实时增量同步,RPO(恢复点目标)达到秒级,RTO(恢复时间目标)达到分钟级,可实现文件级或整机级快速恢复;同时与备份模块在同一页面管理,操作流程统一,大幅提升容灾灾备运维效率。
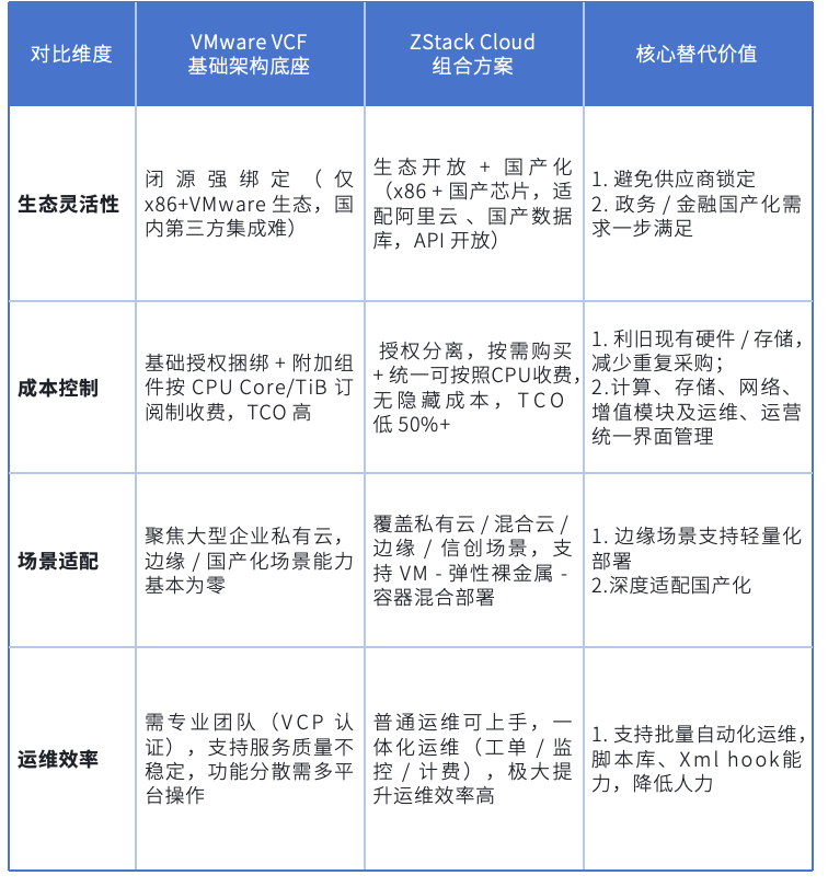
三、核心差异与为什么选择ZStack Cloud替代VMware VCF基础架构底座

总结
ZStack Cloud凭借高性价比、硬件利旧、国产化适配与灵活扩展能力,成为VMware VCF基础架构底座的有效替代方案。对于成本敏感、追求自主可控、需要敏捷架构的企业,迁移至 ZStack Cloud可在保障业务连续性的同时,实现TCO大幅降低与技术自主性提升。为帮助企业清晰认知ZStack Cloud组合方案对VMware VCF基础架构底座的替代价值,后续将围绕"架构开放性与整合能力、混合多云与应用市场、智能运营、多样化容灾备份、迁移能力"五大核心维度,深度解析ZStack Cloud在功能覆盖的基础上为企业替代VMware VCF基础架构底座选型提供全景式决策参考。
ZStack核心产品线拥有对VMware产品组合100%核心场景替代能力,主要包括服务器虚拟化、企业云平台、容器服务平台、超融合HCI四大替代路径。ZStack服务全球30+国家和地区,拥有1000+VMware替代成功案例,涉及金融、政府、运营商、教育、医疗、能源、制造、交通等行业。ZStack凭借ZSphere虚拟化平台入选Gartner2025《服务器虚拟化平台市场指南》代表厂商,凭借Cloud云平台成为IDC中国云系统软件市场报告独立企业云厂商第一。