WPF的实现架构比较抽象,我先放一放。
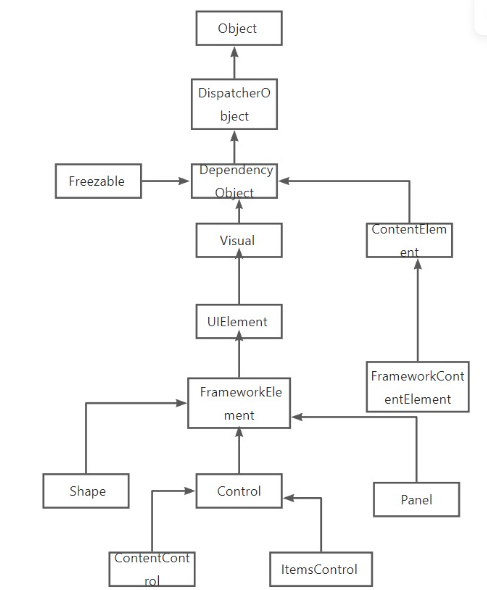
WPF的命名空间都是System.Window开头。还有一张wpf类图

其中比较核心的类是FrameworkElement,它派生自UIElement,具有:数据绑定、样式、资源等wpf最重要的功能。目前我最熟悉的类是Panel和Control。
WPF的实现架构比较抽象,我先放一放。
WPF的命名空间都是System.Window开头。还有一张wpf类图

其中比较核心的类是FrameworkElement,它派生自UIElement,具有:数据绑定、样式、资源等wpf最重要的功能。目前我最熟悉的类是Panel和Control。