1. 引言
1.1 传统栈协调的局限
在 React 16 之前的版本中,React 的协调器(Reconciler)采用了一种基于递归遍历组件树的机制,通常称之为"栈协调"(Stack Reconciler)。这种机制在处理组件更新时,会从根组件开始,自上而下地递归调用每个组件的 render 方法,并对比新旧虚拟 DOM 树的差异。
以下是一个简化的 React 15 协调过程示例:
js
// React 15 的简化协调过程
function reconcileChildren(currentFiber, newChildren) {
// 递归处理所有子节点
for (let i = 0; i < newChildren.length; i++) {
const child = newChildren[i];
const newFiber = createFiber(child);
// 递归调用,无法中断
reconcileChildren(newFiber, child.children);
// 立即应用DOM变更
commitWork(newFiber);
}
}
这种递归架构存在以下根本性问题:
-
调用栈的不可控性:递归调用会在 JavaScript 调用栈中生成大量栈帧,每个栈帧包含函数的局部变量和执行上下文。在处理大型组件树时,这不仅可能导致栈溢出,更关键的是,一旦递归过程启动,便无法中途暂停或中断,必须一次性完成。
-
主线程阻塞的严重性:由于 JavaScript 的单线程特性,当 React 执行大量协调工作时,主线程会被完全占用。这意味着浏览器无法及时响应用户交互、执行动画或处理其他高优先级任务,从而导致用户界面出现卡顿和响应延迟,严重损害用户体验。
-
优先级处理的缺失:在传统的递归架构中,所有更新都被视为同等重要。系统无法区分紧急的用户输入事件(如点击、输入)与非紧急的数据获取或后台更新。这可能导致一个耗时较长的低优先级更新任务阻塞了高优先级、需要即时响应的用户操作。
1.2 Fiber 架构介绍
eact 16 引入了全新的协调器(Reconciler),即 Fiber Reconciler ,它基于 Fiber 节点实现。Fiber 节点是 React Fiber 架构的核心,它在概念上扮演着双重角色:
- 作为静态数据结构:每个 Fiber 节点对应一个 React element,它存储了组件的关键信息,例如组件的类型(函数组件、类组件、原生 DOM 组件等)、对应的 DOM 节点引用,以及与父节点、子节点和兄弟节点的关系。
- 作为动态工作单元:在组件更新过程中,每个 Fiber 节点会记录本次更新中组件状态的变化、需要执行的具体工作(例如组件需要被删除、插入到 DOM 中,或者仅仅是更新属性等)。
React Fiber 架构的主要目标是显著提升 React 在动画、布局和手势等场景下的表现力与用户体验。其核心的特性是:
- 时间切片:这意味着 React 能够将复杂的渲染工作拆解成更小的、可管理的工作单元,并在多个浏览器帧之间分批执行,从而避免长时间阻塞主线程。
- 可中断与可恢复:当有新的、更高优先级的更新请求时,React 能够暂停当前正在进行的工作,转而处理紧急任务,并在主线程空闲时恢复之前的工作。
- 优先级调度:能够为不同类型的更新任务分配不同的优先级,确保用户交互等高优先级任务能够得到及时响应,而低优先级任务则可以在后台或空闲时段执行。
1.3 双缓存与 Diff 优化的关系
React Fiber 架构中,双缓存机制与 Diff 算法优化是实现高效、可中断渲染的核心支柱。
1.3.1 双缓存机制
Fiber 架构通过 "Current 树"(对应当前屏幕 UI、与 DOM 同步)和 "WorkInProgress 树"(后台构建的待更新 UI)实现双缓存:更新时在 WorkInProgress 树处理,构建完成后与 Current 树交换并提交 DOM,确保 UI 一致性,同时支持渲染中断与恢复,避免中间状态闪烁。
1.3.2 Diff 算法优化
Fiber 中的 Diff 算法聚焦 "高效找差异":按层级比较节点,类型不同则直接替换;类型相同则对比属性,结合 key 识别列表节点的增 / 删 / 移,只更新变化部分,最小化 DOM 操作。
1.3.3 双缓存与 Diff 的协同作用
双缓存机制为 Diff 算法提供了一个沙盒环境。所有的 Diff 计算都在 WorkInProgress Fiber Tree 上进行,不会影响到当前屏幕上显示的 Current Fiber Tree。这使得 Diff 过程可以被中断,并且可以在后台进行,从而避免阻塞主线程。
当 Diff 算法在 WorkInProgress Fiber Tree 上完成所有计算后,它会生成一个副作用列表(Effect List),其中包含了所有需要对真实 DOM 进行的操作(如插入、更新、删除等)。在提交阶段,React 会遍历这个副作用列表,一次性地将所有变更应用到真实 DOM 上。
2. Fiber 节点的数据结构设计
2.1 Fiber 节点的核心属性
在 React 中,Fiber 节点是并发模式的核心数据结构。它是一个纯粹的 JavaScript 对象,包含了组件、DOM 节点或其他工作单元所需的所有信息。React 在协调(Reconciliation)阶段遍历 Fiber 树,为每个节点计算出需要执行的工作。
下面是 Fiber 类型定义中的一些核心属性,我们将其按照功能进行分类:
javascript
export type Fiber = {
// --- 身份标识 ---
// 识别 Fiber 的类型,如 FunctionComponent, ClassComponent, HostComponent (DOM元素)
tag: WorkTag,
// React 元素上的 key 属性,用于优化同级节点的 Diff 算法
key: null | string,
// 元素的类型,通常是 React.createElement 的第一个参数,用于在协调期间保持身份
elementType: any,
// 与此 Fiber 关联的已解析的函数/类/标签名
type: any,
// --- 树结构关系 ---
// 指向父级 Fiber 节点,处理完当前节点后,会返回到这个节点
return: Fiber | null,
// 指向第一个子 Fiber 节点
child: Fiber | null,
// 指向下一个兄弟 Fiber 节点
sibling: Fiber | null,
// --- 状态与数据 ---
// 即将应用到组件的新 props
pendingProps: any,
// 上一次渲染时使用的 props
memoizedProps: any,
// 存储 state 更新、回调函数等的队列
updateQueue: mixed,
// 上一次渲染时使用的 state
memoizedState: any,
// 描述此 Fiber 依赖的上下文(Contexts)或事件
dependencies: Dependencies | null,
// --- 副作用(Effects)---
// 描述需要对此 Fiber 执行的 DOM 操作或其他副作用,如 Placement, Update, Deletion
flags: Flags,
// 子树中所有 Fiber 节点的 `flags` 的集合,用于快速跳过没有副作用的子树
subtreeFlags: Flags,
// 在 commit 阶段需要删除的子 Fiber 节点数组
deletions: Array<Fiber> | null,
// --- 调度(Scheduling)---
// 代表此 Fiber 节点上待处理工作的优先级
lanes: Lanes,
// 子树中待处理工作的优先级集合
childLanes: Lanes,
// --- 双缓冲(Double Buffering)---
// 指向 work-in-progress 树或 current 树中对应的另一个 Fiber 节点
alternate: Fiber | null,
// --- 链接实例 ---
// 指向与此 Fiber 关联的本地状态实例,如组件实例、DOM 节点等
stateNode: any,
};
tag: 这个属性是 Fiber 节点最重要的标识之一,它决定了 Fiber 节点的类型,例如:
FunctionComponent: 函数组件ClassComponent: 类组件HostRoot: 根 Fiber 节点HostComponent: 原生 DOM 元素(如<div>、<span>)HostText: 文本节点SuspenseComponent: Suspense 组件ContextProvider: Context 提供者ContextConsumer: Context 消费者 通过tag属性,React 能够根据不同类型的组件执行不同的协调逻辑。
elementType和type:
elementType是React.createElement的第一个参数,它可能是函数、类或字符串。type是elementType经过解析后的实际组件类型。对于函数组件,elementType和type都是函数本身;对于类组件,它们都是类本身;对于原生 DOM 元素,elementType和type都是字符串(如'div')。
-
stateNode: 这个属性存储了与 Fiber 节点关联的实例。对于类组件,stateNode指向组件的实例;对于原生 DOM 元素,stateNode指向真实的 DOM 节点;对于函数组件,stateNode通常为null。 -
flags和subtreeFlags: 这些是位掩码,用于标记 Fiber 节点需要执行的副作用。
flags标记当前 Fiber 节点自身的副作用。subtreeFlags标记当前 Fiber 节点及其子树中所有 Fiber 节点需要执行的副作用。 这些副作用包括 DOM 插入、更新、删除、生命周期方法的调用等。React 在提交阶段会根据这些flags来执行相应的操作。
-
alternate: 这是双缓存机制的核心属性。每个 Fiber 节点都有一个alternate属性,指向它的替身 Fiber 节点。在更新过程中,React 会在workInProgress树上构建新的 Fiber 节点,并通过alternate属性与current树上的旧 Fiber 节点关联。当workInProgress树构建完成后,current树和workInProgress树会进行切换,从而实现 UI 的原子更新。 -
return、child、sibling: 这三个属性构成了 Fiber 树的结构:
return指向父 Fiber 节点。child指向第一个子 Fiber 节点。sibling指向下一个兄弟 Fiber 节点。 通过这三个指针,React 可以在 Fiber 树中进行遍历,实现深度优先遍历(DFS)的工作方式。
2.2 树形结构的链表实现
Fiber 架构采用了一种巧妙的数据结构设计:使用链表来表示树形结构。这种设计使得树的遍历变得更加灵活和高效。
每个 Fiber 节点都包含了以下三个核心指针,它们共同构建了 Fiber 树的链表结构:
child指针 :指向当前 Fiber 节点的第一个子节点 。如果一个节点有多个子节点,child指针会指向它的最左侧子节点。sibling指针 :指向当前 Fiber 节点的下一个兄弟节点 。通过child和sibling指针,可以遍历一个父节点下的所有子节点。return指针 :指向当前 Fiber 节点的父节点。这个指针在工作循环中至关重要,它允许 React 在处理完一个子树后,能够"返回"到其父节点继续处理或向上冒泡。
这种链表实现的优势:
- 高效的遍历 :通过
child和sibling指针,React 可以进行深度优先遍历(DFS),这与传统的递归遍历类似,但避免了 JavaScript 调用栈的限制。 - 灵活的修改:当组件树发生变化时(例如,添加、删除或移动节点),React 只需要修改少数几个指针,而无需重新构建整个树。这大大提高了更新的效率。
- 支持可中断渲染 :
return指针使得 React 可以在处理完一个 Fiber 节点后,随时暂停工作,并在需要时从中断的地方恢复。当一个工作单元完成时,React 可以通过return指针向上回溯,找到下一个需要处理的节点,而无需依赖调用栈。
3. Fiber 双缓存架构
3.1 双缓存的核心概念
双缓存(Double Buffering)是计算机图形学中的一个经典概念,React 将这个概念引入到虚拟 DOM 的管理中,创造了一种优雅的状态管理方案。
在计算机图形学中,双缓存通常用于解决画面撕裂(tearing)和闪烁(flickering)问题。它通过维护两个缓冲区来实现:一个用于显示(front buffer),另一个用于在后台绘制(back buffer)。当后台缓冲区绘制完成后,两个缓冲区会进行快速交换,从而在屏幕上呈现一个完整且平滑的画面。
React Fiber 架构借鉴了这一思想,将"双缓存"应用于其内部的 Fiber 树管理。它维护了两棵 Fiber 树:
- Current Fiber Tree (当前 Fiber 树):这棵树代表了当前屏幕上已经渲染的 UI 状态。它与真实的 DOM 保持同步,用户所见即是这棵树的反映。
- WorkInProgress Fiber Tree (工作中的 Fiber 树):这棵树是在后台构建的,用于表示即将更新的 UI 结构。所有的更新操作(如状态变更、属性更新、组件挂载/卸载等)都会在这棵树上进行。
当有更新发生时,React 不会直接修改 Current Fiber Tree,而是在 WorkInProgress Fiber Tree 上进行所有的协调和渲染工作。这个过程是可中断的,意味着 React 可以在浏览器空闲时暂停工作,并在需要时恢复。一旦 WorkInProgress Fiber Tree 构建完成,并且所有的更新都已计算完毕,它就会在提交阶段(Commit Phase)与 Current Fiber Tree 进行交换,新的 WorkInProgress Fiber Tree 成为 Current Fiber Tree,并最终反映到真实的 DOM 上。
3.2 双缓存的存储结构
3.2.1 FiberRootNode 与 HostRootFiber
整个 React 应用的根节点是一个 FiberRootNode 对象。这个对象是整个应用的入口,它包含了指向当前渲染的 Fiber 树的引用。在 FiberRootNode 内部,有一个关键的属性 current,它始终指向当前屏幕上显示的 Current Fiber Tree 的根 Fiber 节点,这个根 Fiber 节点通常被称为 HostRootFiber。 HostRootFiber 是整个 Fiber 树的起点,它代表了 React 应用挂载的真实 DOM 容器(例如 <div id="root"></div>)。
javascript
function FiberRootNode(containerInfo, tag, hydrate) {
this.tag = tag;
this.containerInfo = containerInfo;
this.pendingChildren = null;
this.current = null; // 指向当前渲染的 Fiber 树的根节点
this.pingCache = null;
this.finishedWork = null;
this.timeoutHandle = -1;
this.context = null;
this.pendingContext = null;
this.hydrate = hydrate;
this.callbackNode = null;
this.callbackPriority = NoLane;
this.eventTimes = createLaneMap(NoLanes);
this.expirationTimes = createLaneMap(NoTimestamp);
this.pendingLanes = NoLanes;
this.suspendedLanes = NoLanes;
this.pingedLanes = NoLanes;
this.expiredLanes = NoLanes;
this.mutableReadLanes = NoLanes;
this.finishedLanes = NoLanes;
this.entangledLanes = NoLanes;
this.entanglements = createLaneMap(NoLanes);
}
3.2.2 Current Fiber Tree 与 WorkInProgress Fiber Tree 的关联
每个 Fiber 节点都有一个 alternate 属性。这个 alternate 属性是连接 Current Fiber Tree 和 WorkInProgress Fiber Tree 的关键。
- 在 Current Fiber Tree 中的每个 Fiber 节点,其
alternate属性会指向 WorkInProgress Fiber Tree 中对应的 Fiber 节点。 - 反之,在 WorkInProgress Fiber Tree 中的每个 Fiber 节点,其
alternate属性会指向 Current Fiber Tree 中对应的 Fiber 节点。
这种双向引用使得 React 可以在更新过程中,轻松地在两棵树之间切换和查找对应的节点。当 React 开始构建 WorkInProgress Fiber Tree 时,它会从 Current Fiber Tree 的根节点开始,为每个 Fiber 节点创建或复用一个 alternate 节点,并将其作为 WorkInProgress Fiber Tree 的一部分。
3.2.3 树的切换
当 WorkInProgress Fiber Tree 构建完成,并且所有的更新都已准备好提交时,React 会执行一个非常简单的操作:它会将 FiberRootNode 的 current 属性从指向旧的 Current Fiber Tree 的根节点,切换为指向新的 WorkInProgress Fiber Tree 的根节点。
这个切换操作是原子性的,意味着它会在一个瞬间完成。一旦切换完成,新的 WorkInProgress Fiber Tree 就成为了新的 Current Fiber Tree,并立即反映到屏幕上。旧的 Current Fiber Tree 则会被废弃,等待垃圾回收机制进行清理。
3.2.4 存储结构的优势
这种存储结构带来了以下几个显著优势:
- 高效的切换: 通过简单地修改
FiberRootNode.current的指向,React 可以在 O(1) 的时间复杂度内完成新旧树的切换,保证了 UI 更新的平滑性。 - 内存复用: 在构建 WorkInProgress Fiber Tree 时,React 会尽可能地复用 Current Fiber Tree 中的 Fiber 节点。如果一个组件在更新前后没有发生变化,React 就会直接克隆旧的 Fiber 节点,而不是重新创建,从而节省了内存开销。
- 可中断性: 由于 WorkInProgress Fiber Tree 是在后台构建的,即使构建过程被中断,也不会影响到当前屏幕上显示的 UI。当 React 恢复工作时,它可以继续在 WorkInProgress Fiber Tree 上进行操作。
通过 FiberRootNode、HostRootFiber 和 alternate 属性的设计,React Fiber 架构实现了高效、平滑且可中断的双缓存机制。
3.3 双缓存的工作流程
3.3.1 渲染/协调阶段
这个阶段的主要任务是构建 WorkInProgress Fiber Tree,并找出需要对真实 DOM 进行的所有变更。这个阶段是可中断的,意味着 React 可以在任何时候暂停工作,并在稍后恢复。
javascript
function workLoopConcurrent() {
while (workInProgress !== null && !shouldYield()) {
workInProgress = performUnitOfWork(workInProgress);
}
}
function performUnitOfWork(unitOfWork: Fiber): Fiber | null {
const current = unitOfWork.alternate;
let next;
// 执行当前工作单元的协调逻辑
next = beginWork(current, unitOfWork, renderLanes);
// 处理副作用标记
if (next === null) {
next = completeUnitOfWork(unitOfWork);
}
// 优先级检查:如果存在更高优先级任务则中断
if (shouldYieldToHost()) {
return unitOfWork;
}
return next;
}
- 从根节点开始遍历 :React 从
HostRootFiber(即FiberRootNode.current指向的根 Fiber 节点)开始,深度优先遍历 Current Fiber Tree。 - 创建或复用 WorkInProgress Fiber :对于 Current Fiber Tree 中的每个 Fiber 节点,React 会检查它是否需要更新。
- 如果需要更新,React 会创建一个新的 WorkInProgress Fiber 节点,并将其
alternate属性指向对应的 Current Fiber 节点。 - 如果不需要更新,React 会直接克隆 Current Fiber 节点,并将其作为 WorkInProgress Fiber 节点。
- 这个过程中,
alternate属性起到了关键的连接作用,使得两棵树的节点能够相互引用。
- 如果需要更新,React 会创建一个新的 WorkInProgress Fiber 节点,并将其
- 执行更新工作 :在 WorkInProgress Fiber 节点上,React 会执行组件的
render方法(对于函数组件,就是执行函数体),计算新的 props 和 state,并与旧的 props 和 state 进行比较(Diff 算法)。 - 标记副作用:如果发现有任何需要对真实 DOM 进行的操作(例如,属性变更、文本内容更新、节点插入、移动或删除),React 会在 WorkInProgress Fiber 节点上标记一个"副作用"(Effect Tag),并将其添加到副作用列表中。
- 可中断性:这个阶段是可中断的。React 会根据当前帧的剩余时间(time slice)和任务的优先级来决定是否继续工作。如果时间不足或有更高优先级的任务到来,React 会暂停当前工作,将控制权交还给浏览器,并在下次空闲时恢复。
3.3.2 提交阶段
一旦渲染/协调阶段完成,并且 WorkInProgress Fiber Tree 构建完毕,所有的副作用都被标记并收集起来,React 就会进入提交阶段。这个阶段是不可中断的,必须一次性完成,以确保 UI 的一致性。
javascript
function commitRoot(root: FiberRoot) {
const finishedWork = root.finishedWork;
// 提交前检查:确保没有未处理的高优先级任务
if (shouldFlushSync) {
flushSyncCallbacks();
}
// 执行 DOM 更新和副作用
commitRootImpl(root, finishedWork);
// 切换 Fiber 树(原子操作)
root.current = finishedWork;
// 清理工作
root.finishedWork = null;
}
- 切换 Fiber 树 :React 会将
FiberRootNode的current属性从指向旧的 Current Fiber Tree 切换为指向新的 WorkInProgress Fiber Tree。此时,新的 WorkInProgress Fiber Tree 就成为了新的 Current Fiber Tree。 - 执行副作用 :React 遍历副作用列表,并根据每个副作用的类型,一次性地将所有变更应用到真实的 DOM 上。这包括:
- DOM 更新:修改元素的属性、文本内容等。
- DOM 插入/删除/移动:将新的 DOM 节点插入到文档中,或从文档中删除/移动旧的 DOM 节点。
- 生命周期方法/Hooks :执行组件的
componentDidMount、componentDidUpdate、componentWillUnmount等生命周期方法,以及useEffect等 Hooks 的回调函数。
- 完成更新 :提交阶段完成后,用户在屏幕上看到的就是最新的 UI 界面。旧的 Current Fiber Tree(现在是 WorkInProgress Fiber Tree 的
alternate)会被标记为"旧树",等待垃圾回收。
通过这两个阶段的协同工作,双缓存机制使得 React 能够在后台"悄悄地"准备好新的 UI,然后在一个瞬间将其呈现在用户面前,从而实现了平滑、高效且响应迅速的用户体验。
4. Fiber Diff 算法
4.1 Fiber Diff 与传统 Diff 的差异
4.3.1 传统 Diff 算法的局限性
在 React 15 及之前的版本中,协调、过程是同步进行的。这意味着一旦更新开始,它就会一口气遍历整个组件树,计算出所有需要进行的 DOM 操作,然后一次性提交到浏览器。这种"一气呵成"的模式在组件树较小或更新频率较低时表现良好,但当组件树变得庞大或更新频繁时,就可能导致以下问题:
- 阻塞主线程:同步的协调过程会长时间占用 JavaScript 主线程,导致浏览器无法响应用户输入(如点击、滚动),从而出现页面卡顿、无响应的"掉帧"现象。
- 无法中断与恢复:由于是同步执行,一旦开始就无法暂停或中断,这使得优先级更高的任务(如用户输入)无法及时得到处理。
- 难以实现优先级调度:所有更新都被视为同等重要,无法根据任务的紧急程度进行区分和调度。
4.3.2 源码中的体现
reconcileChildFibers 是 Fiber Diff 算法的核心,负责对比新旧子节点,生成 Fiber 节点及 DOM 操作副作用(插入、更新、删除等)。 以特殊函数 forceUnmountCurrentAndReconcile为例:
javascript
function forceUnmountCurrentAndReconcile(
current: Fiber,
workInProgress: Fiber,
nextChildren: any,
renderLanes: Lanes
) {
// 第一次调用:传入 null 触发所有旧子节点的删除
workInProgress.child = reconcileChildFibers(
workInProgress,
current.child,
null,
renderLanes
);
// 第二次调用:传入 null 跳过旧节点匹配,直接创建新子节点
workInProgress.child = reconcileChildFibers(
workInProgress,
null,
nextChildren,
renderLanes
);
}
该函数虽为 "强制卸载并重建子树" 的特殊场景,却体现了 Fiber 架构的核心优势(相比传统 Diff)
- 可中断的协调过程: Fiber 将工作拆分为 Fiber 节点级别的单元,即使是两次 reconcileChildFibers 调用,也可在处理过程中暂停并交还浏览器控制权,避免长时间阻塞;而传统 Diff 需同步完成整个操作,期间浏览器无响应。
- 优先级调度支持: reconcileChildFibers 兼容优先级机制,即使执行重置操作,仍可被高优任务(如用户输入)中断;传统 Diff 无法区分优先级,只能按顺序执行。
- 细粒度副作用管理:即使是 "强制重建",也通过生成精确的 "删除旧节点 + 插入新节点" 副作用实现,而非粗暴清空 DOM;传统 Diff 易产生多余 DOM 操作,缺乏这种精细化控制。
4.2 单节点 Diff 逻辑
4.2.1 单节点 Diff 的核心逻辑
-
如果新旧节点的 key 不同,React 会直接销毁旧节点及其子树,并创建新节点及其子树。key 的作用是帮助 React 识别列表中的唯一元素,当 key 改变时,意味着元素本身发生了变化。
-
key 相同,但 类型 不同:如果新旧节点的 key 相同,但 type 不同,React 也会销毁旧节点,并创建新节点。例如,一个
标签变为
标签。 -
类型和 key 都相同:这是最理想的情况。React 会复用旧的 Fiber 节点,并继续比较它们的属性(props)。如果属性有变化,React 会标记该节点需要更新,并继续递归比较其子节点。
javascript
function reconcileSingleElement(
returnFiber: Fiber, // 父 Fiber 节点
currentFirstChild: Fiber | null, // 当前旧的第一个子 Fiber 节点
element: ReactElement, // 新的 React 元素,表示即将渲染的子组件
lanes: Lanes // 优先级相关
) {
const key = element.key; // 取新节点的key
let child = currentFirstChild;
while (child !== null) {
if (child.key === key) {
// 第一步:匹配key
const elementType = element.type;
// 处理 Fragment 类型
if (elementType === REACT_FRAGMENT_TYPE) {
// 如果旧节点也是 Fragment,则复用并更新其子节点
if (child.tag === Fragment) {
deleteRemainingChildren(returnFiber, child.sibling); // 删除 Fragment 后的所有兄弟节点
const existing = useFiber(child, element.props.children); // 复用旧的
existing.return = returnFiber;
return existing;
}
} else {
// 如果新旧节点的 type 相同,或者新节点是懒加载组件且解析后的类型相同,则可以复用
if (
child.elementType === elementType ||
(typeof elementType === "object" &&
elementType !== null &&
elementType.$typeof === REACT_LAZY_TYPE &&
resolveLazy(elementType) === child.type)
) {
deleteRemainingChildren(returnFiber, child.sibling); // 删除其他旧节点
const existing = useFiber(child, element.props); // 复用旧节点并更新属性
existing.return = returnFiber;
return existing;
}
}
// 如果 key 匹配但 type 不匹配,或者 Fragment 类型不匹配,则不能复用,删除旧节点并跳出循环
deleteRemainingChildren(returnFiber, child); // type不匹配则删除旧节点
break;
} else {
// key不匹配则删除旧节点
deleteChild(returnFiber, child);
}
// 继续检查下一个兄弟节点
child = child.sibling;
}
// 如果没有匹配到,则根据类型创建新节点
if (element.type === REACT_FRAGMENT_TYPE) {
const created = createFiberFromFragment(
element.props.children,
returnFiber.mode,
lanes,
element.key
);
created.return = returnFiber;
return created;
} else {
const created = createFiberFromElement(element, returnFiber.mode, lanes); // 新建节点
created.return = returnFiber;
return created;
}
}
4.3 多节点 Diff 逻辑
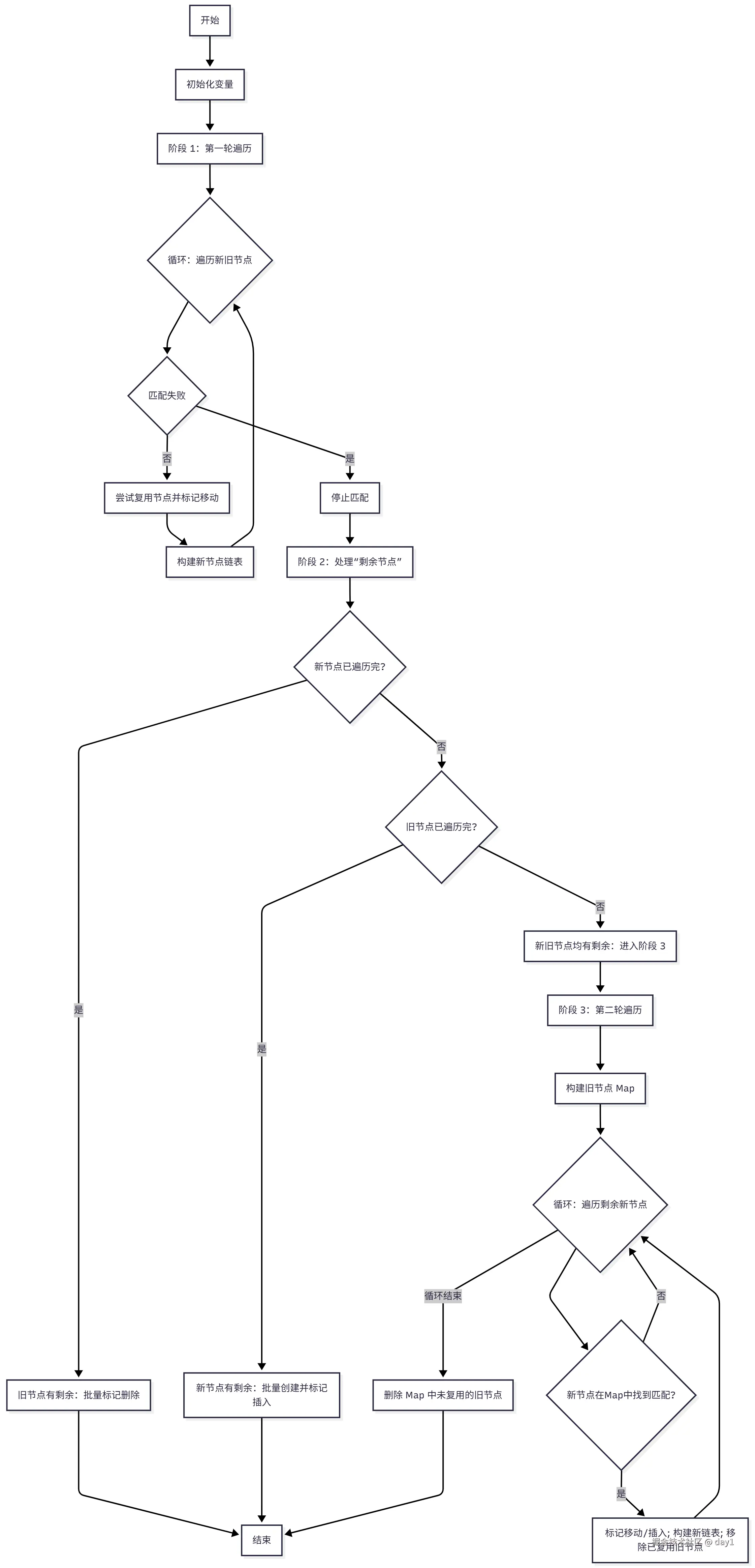
多节点 Diff 是 React Diff 算法的核心场景,需处理节点的插入、删除、移动三种核心操作。
4.3.1 核心原理:两轮遍历与 key 的作用
key 是节点的唯一标识,相当于 Diff 过程的"锚点",用于精准匹配新旧节点;结合两轮遍历,可高效覆盖不同更新场景:
- 第一轮遍历:按索引正向匹配,快速复用"连续相同"的节点(如列表前半部分无变化),避免复杂计算;
- 第二轮遍历 :用哈希 Map 匹配剩余节点,处理"移动、插入、删除"等离散变更,通过
key快速定位可复用节点。
4.3.2 完整流程拆解(基于 reconcileChildrenArray)
阶段 1:第一轮遍历(按索引正向匹配)
从新旧节点列表的"头部"开始,按索引逐个对比,优先复用连续相同的节点:
- 匹配条件 :节点的
key相同且类型相同 → 复用旧节点,仅更新属性; - 终止条件 :遇到不匹配节点(
key/类型不同)或空槽位(如null)→ 退出第一轮,进入后续处理。
核心代码(简化):
javascript
let oldFiber = currentFirstChild; // 旧节点链表起点
let newIdx = 0; // 新节点数组索引
for (; oldFiber && newIdx < newChildren.length; newIdx++) {
// 缓存下一个旧节点,避免遍历丢失
const nextOldFiber = oldFiber.sibling;
// 对比 key 和类型,尝试复用节点
const newFiber = updateSlot(
returnFiber,
oldFiber,
newChildren[newIdx],
lanes
);
if (newFiber === null) break; // 匹配失败,退出第一轮
// 标记节点是否需要移动(通过 lastPlacedIndex 判断)
lastPlacedIndex = placeChild(newFiber, lastPlacedIndex, newIdx);
// 构建新节点链表(通过 sibling 指针连接)
if (!previousNewFiber) resultingFirstChild = newFiber;
else previousNewFiber.sibling = newFiber;
previousNewFiber = newFiber;
oldFiber = nextOldFiber; // 继续下一个旧节点
}
阶段 2:处理"剩余节点"(分 3 种场景)
根据第一轮结束后 "新旧节点是否有剩余",分情况处理:
- 新节点已遍历完,旧节点有剩余 剩余旧节点均为 "需删除" 节点 → 批量标记删除:
javascript
if (newIdx === newChildren.length) {
deleteRemainingChildren(returnFiber, oldFiber); // 删除所有剩余旧节点
return resultingFirstChild;
}
- 旧节点已遍历完,新节点有剩余 剩余新节点均为 "需插入" 节点 → 批量创建并标记插入:
javascript
if (oldFiber === null) {
for (; newIdx < newChildren.length; newIdx++) {
const newFiber = createChild(returnFiber, newChildren[newIdx], lanes);
placeChild(newFiber, lastPlacedIndex, newIdx); // 标记插入
// 连接新节点到链表
previousNewFiber
? (previousNewFiber.sibling = newFiber)
: (resultingFirstChild = newFiber);
previousNewFiber = newFiber;
}
return resultingFirstChild;
}
- 新旧节点均有剩余(进入第二轮遍历)
阶段 3:第二轮遍历(Map 映射匹配)
针对"新旧节点均有剩余"的场景(如列表中间插入/删除节点),用哈希 Map 快速定位可复用节点:
- 构建旧节点 Map :将剩余旧节点存入 Map,
key为节点的key(优先)或索引(无key时); - 遍历剩余新节点 :从 Map 中查找匹配的旧节点:
- 找到 → 复用节点,调整位置(标记
Placement),并从 Map 中移除该旧节点; - 未找到 → 新建节点,标记插入;
- 找到 → 复用节点,调整位置(标记
- 清理未复用旧节点:Map 中剩余的旧节点均为"未被复用",批量标记删除。
核心代码(简化):
javascript
// 剩余旧节点转 Map,key 为节点 key 或索引
const existingChildren = mapRemainingChildren(oldFiber);
// 遍历剩余新节点,从 Map 匹配
for (; newIdx < newChildren.length; newIdx++) {
const newFiber = updateFromMap(
existingChildren,
returnFiber,
newIdx,
newChildren[newIdx],
lanes
);
if (newFiber) {
// 标记移动/插入,构建新链表
lastPlacedIndex = placeChild(newFiber, lastPlacedIndex, newIdx);
if (!previousNewFiber) resultingFirstChild = newFiber;
else previousNewFiber.sibling = newFiber;
previousNewFiber = newFiber;
// 移除已复用的旧节点
existingChildren.delete(newFiber.key || newIdx);
}
}
// 删除 Map 中未复用的旧节点
existingChildren.forEach((child) => deleteChild(returnFiber, child));
关键辅助函数:placeChild(判断节点是否移动)
通过 lastPlacedIndex(上一个"无需移动"的旧节点索引)判断当前节点是否需要移动:
- 若旧节点索引 <
lastPlacedIndex→ 节点位置后移,标记Placement(需移动); - 若旧节点索引 ≥
lastPlacedIndex→ 节点位置未变,更新lastPlacedIndex为当前旧节点索引。
代码逻辑:
javascript
function placeChild(newFiber, lastPlacedIndex, newIndex) {
newFiber.index = newIndex;
const current = newFiber.alternate; // 对应的旧节点
if (current) {
const oldIndex = current.index;
if (oldIndex < lastPlacedIndex) {
newFiber.flags |= Placement; // 标记需要移动
return lastPlacedIndex;
} else {
return oldIndex; // 更新 lastPlacedIndex
}
} else {
newFiber.flags |= Placement; // 新节点,标记插入
return lastPlacedIndex;
}
}
流程图

4.3.3 具体示例
示例 1:节点移动(列表元素交换位置)
jsx
// 旧列表
<div>
<div key="a">A</div>
<div key="b">B</div>
<div key="c">C</div>
</div>;
//新列表
<div>
<div key="b">B</div>
<div key="a">A</div>
<div key="c">C</div>
</div>;
Diff 过程:
- 第一轮遍历:
- 索引 0:旧
avs 新b→key不匹配,退出第一轮;
- 索引 0:旧
- 第二轮遍历:
- 构建旧节点 Map:
{a: 旧a, b: 旧b, c: 旧c}; - 新节点索引 0(
b):从 Map 找到旧b,旧索引 1 ≥lastPlacedIndex(0)→ 无需移动,更新lastPlacedIndex为 1; - 新节点索引 1(
a):从 Map 找到旧a,旧索引 0 <lastPlacedIndex(1)→ 标记移动; - 新节点索引 2(
c):从 Map 找到旧c,旧索引 2 ≥lastPlacedIndex(1)→ 无需移动;
- 构建旧节点 Map:
- 最终操作:仅移动
a到b之后,无节点创建/删除。
示例 2:节点插入+删除(列表中间增删元素)
jsx
// 旧列表
<div>
<div key="a">A</div>
<div key="b">B</div>
<div key="c">C</div>
</div>
// 新列表
<div>
<div key="a">A</div>
<div key="d">D</div>
<div key="c">C</div>
</div>
Diff 过程:
- 第一轮遍历:
- 索引 0:旧
avs 新a→ 匹配成功,复用节点; - 索引 1:旧
bvs 新d→key不匹配,退出第一轮;
- 索引 0:旧
- 第二轮遍历:
- 构建旧节点 Map:
{b: 旧b, c: 旧c}; - 新节点索引 1(
d):Map 中无匹配 → 新建节点,标记插入; - 新节点索引 2(
c):从 Map 找到旧c,旧索引 2 ≥lastPlacedIndex(0)→ 无需移动;
- 构建旧节点 Map:
- 最终操作:删除旧
b,插入新d,无其他移动。
示例 3:节点移动 + 插入 + 删除(混合变更)
jsx
// 旧列表
<div>
<div key="a">A</div>
<div key="b">B</div>
<div key="c">C</div>
<div key="d">D</div>
<div key="e">E</div>
</div>;
// 新列表
<div>
<div key="b">B</div>
<div key="f">F</div>
<div key="a">A</div>
<div key="c">C</div>
<div key="g">G</div>
</div>;
Diff 过程:
- 第一轮遍历(从左到右,比较相同索引的节点) :
- 索引 0:旧
avs 新b→key不匹配,退出第一轮遍历。
- 索引 0:旧
- 第二轮遍历(从右到左,比较相同索引的节点) :
- 索引 4:旧
evs 新g→key不匹配,退出第二轮遍历。
- 索引 4:旧
- 第三轮遍历(处理剩余未匹配节点) :
- 构建旧节点 Map :
{a: 旧a, b: 旧b, c: 旧c, d: 旧d, e: 旧e}。 - 遍历新列表剩余节点 :
- 新节点
B(keyb):在 Map 中找到旧b(索引 1)。旧b的索引 1 ≥lastPlacedIndex(-1) → 无需移动。更新lastPlacedIndex为 1。从 Map 中删除旧b。 - 新节点
F(keyf):在 Map 中未找到 → 标记为插入 新节点F。 - 新节点
A(keya):在 Map 中找到旧a(索引 0)。旧a的索引 0 <lastPlacedIndex(1) → 标记为移动 。更新lastPlacedIndex为 1。从 Map 中删除旧a。 - 新节点
C(keyc):在 Map 中找到旧c(索引 2)。旧c的索引 2 ≥lastPlacedIndex(1) → 无需移动。更新lastPlacedIndex为 2。从 Map 中删除旧c。 - 新节点
G(keyg):在 Map 中未找到 → 标记为插入 新节点G。
- 新节点
- 处理旧节点 Map 中剩余节点 :Map 中剩余
旧d和旧e→ 标记旧d和旧e为删除。
- 构建旧节点 Map :
- 最终操作 :移动
A到B之后,插入F,插入G,删除D,删除E。
4.3 一些好的实践
4.4.1 合理设置 key 属性
- 优先使用稳定且唯一的标识作为 key,如后端返回的 ID,避免使用索引或随机值。索引作为 key 会导致节点移动时无法被正确匹配,随机值会让每次渲染都视为新节点,完全失去复用价值。
- 同层级节点的 key 必须唯一,避免 key 冲突导致节点匹配错乱,引发 DOM 异常渲染。
- 列表渲染时必须显式设置 key,即使是简单列表,合理的 key 能让多节点 Diff 高效处理增删改查,减少性能开销。
4.4.2 优化节点类型与结构
- 避免频繁变更节点类型,如将 div 改为 p,会导致旧节点被销毁、新节点重建,增加性能成本。尽量通过 CSS 或属性调整实现样式变化,而非节点类型变更。
- 减少不必要的节点嵌套,扁平化组件结构。深层嵌套会增加 Diff 遍历的层级和复杂度,影响协调效率。
- 对于静态节点(无状态、无属性变更),可通过 React.memo 或自定义缓存逻辑减少 Diff 对比,直接复用节点。
4.4.3 避免不必要的 Diff 触发
- 合理使用 React.memo、useMemo 和 useCallback,缓存组件、计算结果和回调函数,避免因 props 或依赖项无关变化导致的不必要重渲染和 Diff。
- 状态设计尽量精准,避免将无关状态集中管理。局部状态变化应仅影响对应的组件子树,减少 Diff 遍历的范围。
- 对于动态列表,避免全量替换数据,尽量通过增删单个节点更新列表,让 Diff 算法仅处理变更部分,提升效率。