🌟****收藏关注不迷路!! 🌟
🌟文末获取源码+数据库🌟
🌟更多计算机项目源码(java、python、php、小程序等)请文末 底部 联系作者 🌟
🌟项目如需要远程配置部署,请文末底部联系作者 🌟
一、项目功能介绍
采用springboot,mysql开发,java语言
前台+后台的模式开发
网站前台:学生注册
系统公告
学习资料下载,扣除用户余额下载
在线视频教学,播放时候先付费才能下载
用户充值(可以充值100,200,500,1000,充值100奖5元,充值200奖励15,充值500奖励60,充值1000,奖励150)
后台
管理员
管理员信息管理
学生用户管理,审核
教师信息管理
公告信息管理
学习资料管理,可以设置下载费用
视频教学管理,可以设置点击播放时候费用
用户充值管理
教师
个人资料修改
作业管理,发布
作业上交查看,判分
章节测试管理(可以按照章节,出测试题,都是客观题,能自动判分)
学生
个人资料修改
作业查看,下载
作业上交
我的充值余额
在线章节测试,可以查看得分
二、项目环境说明
后端开发语言:java
jdk版本:jdk1.8+
后端框架:springboot
后端开发软件:idea/eclipse
前端开发语言:html
前端开发软件:idea
数据库:mysql 5.7/8
数据库工具:navicat
三、系统功能结构图

四、系统功能&流程
功能需求分析
本次是前台+后台的模式进行开发, 一共三个用户角色,学生,教室,管理员,大致需要的一些功能如下所示:
(1)前台
系统公告:在这里可以查看这个系统的一些公告通知,例如最新的充值公告和一些更新的课程等等。
用户注册 :在这里便可以注册,是用户变成可以登陆的用户。
学习资料:对这个王站长的学习西辽进行查看,包括视频的文字的等等。
教学视频:登陆用户可以在线的观看老师们上传的一些教学视频,并且还支持下载的功能。
新闻中心:更新一些新闻教学上的一些新的研究成果等等。
根据以上可以做出用例图:

(2)管理员后台
管理员信息管理:管理员在登录之后可以对自己的密码进行修改。
班级管理:这是对班级进行管理的一个功能。
系统公告管理:管理员在这里可以对公告的很多信息进行修改。
老师管理:可以对系统中的老师进行管理。
学生管理:登录后可以对学生进行一定的管理操作。
新闻动态管理:管理员可以更新和修改系统内的一些过时新闻信息。
课程管理:对系统中的课程信息进行一定的管理进行增删改等操作。
根据以上可以做出用例图:

(3)教师后台
用户资料修改:教师可以对自己的一些身份资料信息进行修改。
学习资料管理:可以对自己的学习资料进行管理和调整操作。
发布学习资料:可以在系统里发布学习资料让学生进行更好的学习。
教学视频添加:对系统中的教学视频进行添加,供学生学习使用。
作业管理:对作业进行管理,可以查看学生的作业成绩情况。
发布作业:可以对学生的作业进行发布。
测试试卷管理:可以对系统中的测试试卷进行管理。
成绩管理:可以对学生的成绩情况进行管理和查看。
根据以上可以做出用例图:

(4)学生后台:
我的信息:学生登陆后可以对自己的一些身份资料信息进行修改
在线充值:可以进行充值(可以充值100,200,500,1000,充值100奖5元,充值200奖励15,充值500奖励60,充值1000,奖励150)。
充值记录:对自己的充值记录进行查看。
作业信息管理:对作业的信息管理。
我的作业:对自己的作业进行管理。
测试试卷:对自己的测试试卷进行查看。
我的成绩:可以查看你学生自己的成绩。
根据以上可以做出用例图:

根据以上的功能需求分析也可以做对对应的功能模块图:
非功能需求分析
具体而言,具有简洁,易懂的操作界面,便于操作好上手,也还需要具备优雅漂亮的外观,符合当下教学类的主流审美,因此其操作可行性比较高,并不会因为难上手不便于操作。同时在新跟那个上具有一定的性能,能满足多人使用,同时不可卡顿。
系统流程
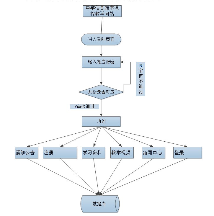
中学信息技术课程教学网站的学生在进入系统使用时流程如下:

从整个流程的逻辑结构来看用户进入系统的页面后可以从登录的地方进行对应账号面膜的输入,当用户的账号密码全部正确并且登陆人进入系统之后便可以成功的进行登录,登录后便可以使用系统的各项功能进行学习,系统公告:在这里可以查看这个系统的一些公告通知,例如最新的充值公告和一些更新的课程等等。用户注册 :在这里便可以注册,是用户变成可以登陆的用户。学习资料:对这个王站长的学习西辽进行查看,包括视频的文字的等等。教学视频:登陆用户可以在线的观看老师们上传的一些教学视频,并且还支持下载的功能。新闻中心:更新一些新闻教学上的一些新的研究成果等等。
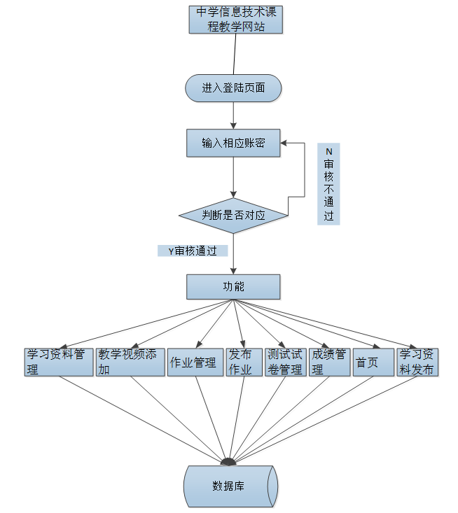
中学信息技术课程教学网站的老师在进入系统使用时流程如下:

从整个流程的逻辑结构来看教师进入系统的页面后可以从登录的地方进行对应账号密码的输入,当用户的账号密码全部正确并且登陆人进入系统之后便可以成功的进行登录,登录后便可以使用系统的各项功能进行管理和帮助学生进行学习。
用户资料修改:教师可以对自己的一些身份资料信息进行修改。学习资料管理:可以对自己的学习资料进行管理和调整操作。发布学习资料:可以在系统里发布学习资料让学生进行更好的学习。教学视频添加:对系统中的教学视频进行添加,供学生学习使用。作业管理:对作业进行管理,可以查看学生的作业成绩情况。
发布作业:可以对学生的作业进行发布。测试试卷管理:可以对系统中的测试试卷进行管理。成绩管理:可以对学生的成绩情况进行管理和查看。
五、系统图片展示





五、更多源码
【大学生资源网】有6000+近几年的成品项目源码,包含但不限于java、python,小程序,php,安卓,net,node等项目,如有需要,欢迎文末联系作者!
🌟如需项目源码,请文末底部联系作者 🌟
🌟项目如需要远程配置部署,请文末底部联系作者 🌟
🌟如需更多源码项目,请文末底部联系作者 🌟




