1. Kubernetes数据存储架构
// Kubernetes如何使用etcd
type KubernetesStorage struct {
// 1. API Server存储接口
StorageInterface storage.Interface
// 2. 资源存储位置
ResourcePaths: map[string]string{
"pods": "/registry/pods/",
"services": "/registry/services/",
"deployments": "/registry/deployments/",
"configmaps": "/registry/configmaps/",
"secrets": "/registry/secrets/",
"nodes": "/registry/minions/", // 早期版本
"events": "/registry/events/",
"namespaces": "/registry/namespaces/",
}
// 3. 存储配置
Config: struct {
Prefix: "/registry"
CompactionInterval: time.Hour
CountLimit: 10000
}
}
2. 核心数据存储示例
(1) Pod数据存储结构
# etcd中的Pod数据示例
key: "/registry/pods/default/my-pod"
value: {
"apiVersion": "v1",
"kind": "Pod",
"metadata": {
"name": "my-pod",
"namespace": "default",
"uid": "123e4567-e89b-12d3-a456-426614174000",
"resourceVersion": "12345",
"creationTimestamp": "2023-10-01T12:00:00Z",
"labels": {
"app": "my-app"
}
},
"spec": {
"containers": [{
"name": "nginx",
"image": "nginx:1.21",
"ports": [{"containerPort": 80}]
}]
},
"status": {
"phase": "Running",
"podIP": "10.244.1.3",
"hostIP": "192.168.1.100"
}
}
(2) 资源版本机制
// Kubernetes资源版本与etcd修订版本映射
func ConvertResourceVersion(resourceVersion string) (int64, error) {
// Kubernetes资源版本格式
// 格式1: "12345" (老版本)
// 格式2: "12345/67890" (etcd v3,主版本/子版本)
if strings.Contains(resourceVersion, "/") {
parts := strings.Split(resourceVersion, "/")
main, err := strconv.ParseInt(parts[0], 10, 64)
if err != nil {
return 0, err
}
return main, nil
}
// 老版本直接解析
return strconv.ParseInt(resourceVersion, 10, 64)
}
// 示例:从Pod获取资源版本
pod := &v1.Pod{}
resourceVersion := pod.ResourceVersion
etcdRevision, _ := ConvertResourceVersion(resourceVersion)
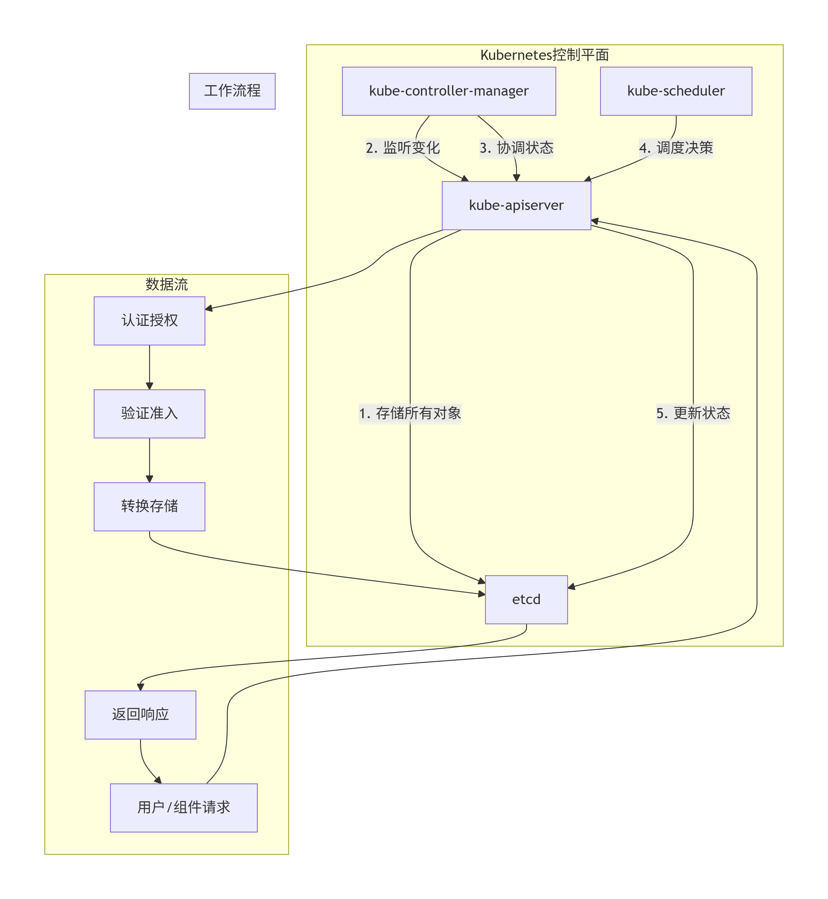
3. Kubernetes组件与etcd交互

4. etcd在Kubernetes中的关键用途
(1) 服务发现
// Kubernetes服务发现机制
type ServiceDiscovery struct {
// 1. Endpoints存储
etcdKey: "/registry/services/endpoints/default/my-service"
// 2. 服务发现流程
func DiscoverService(serviceName string) []Endpoint {
// kube-proxy监听Endpoints变化
watchCh := etcdClient.Watch(
context.Background(),
"/registry/services/endpoints/default/"+serviceName,
etcd.WithPrefix(),
)
for resp := range watchCh {
for _, ev := range resp.Events {
switch ev.Type {
case etcd.EventTypePut:
// 解析Endpoints
endpoints := parseEndpoints(ev.Kv.Value)
updateIPTables(endpoints)
case etcd.EventTypeDelete:
removeService(serviceName)
}
}
}
}
}
(2) 配置存储
# ConfigMap在etcd中的存储
key: "/registry/configmaps/default/app-config"
value: {
"apiVersion": "v1",
"kind": "ConfigMap",
"metadata": {
"name": "app-config",
"namespace": "default",
"uid": "456e7890-f12a-34b5-c678-901234567890"
},
"data": {
"database.host": "db.example.com",
"database.port": "5432",
"app.mode": "production",
"log.level": "info"
},
"binaryData": {
"config.bin": "base64encodedbinarydata"
}
}
(3) 领导者选举
// Kubernetes控制器领导者选举
type LeaderElection struct {
// 使用etcd的分布式锁
lockKey: "/controllers/kube-controller-manager/leader"
func RunAsLeader() {
// 1. 创建租约
lease := etcdClient.Lease.Grant(context.Background(), 15)
// 2. 尝试获取锁
txn := etcdClient.Txn(context.Background())
txn.If(clientv3.Compare(
clientv3.CreateRevision(lockKey), "=", 0,
)).Then(clientv3.OpPut(
lockKey, currentPodIP,
clientv3.WithLease(lease.ID),
)).Else(clientv3.OpGet(lockKey))
// 3. 如果成为领导者
if txnResp.Succeeded {
// 作为领导者运行
runControllerLoop()
// 定期续约
go keepAliveLease(lease.ID)
} else {
// 作为跟随者,等待
waitForLeaderChange()
}
}
}
5. 性能优化实践
(1) 存储优化配置
# etcd性能优化配置
apiVersion: v1
kind: Pod
metadata:
name: etcd
namespace: kube-system
spec:
containers:
- name: etcd
image: k8s.gcr.io/etcd:3.5.0
command:
- etcd
- --name=etcd-0
- --data-dir=/var/lib/etcd
- --quota-backend-bytes=8589934592 # 8GB存储配额
- --snapshot-count=10000 # 快照触发条件
- --max-request-bytes=1572864 # 1.5MB最大请求大小
- --max-txn-ops=128 # 事务最大操作数
- --heartbeat-interval=100 # 心跳间隔(ms)
- --election-timeout=1000 # 选举超时(ms)
- --auto-compaction-retention=1h # 自动压缩保留期
- --auto-compaction-mode=periodic # 压缩模式
- --enable-v2=false # 禁用v2 API
- --max-wals=0 # 不限制WAL数量
resources:
requests:
memory: "4Gi"
cpu: "2"
limits:
memory: "8Gi"
cpu: "4"
volumeMounts:
- mountPath: /var/lib/etcd
name: etcd-data
volumes:
- name: etcd-data
hostPath:
path: /var/lib/etcd
type: DirectoryOrCreate
(2) 客户端连接池优化
// Kubernetes API Server的etcd客户端配置
type EtcdClientConfig struct {
Endpoints: []string{
"https://etcd-0:2379",
"https://etcd-1:2379",
"https://etcd-2:2379",
},
// 连接配置
DialTimeout: 2 * time.Second,
DialKeepAliveTime: 30 * time.Second,
DialKeepAliveTimeout: 10 * time.Second,
// 安全配置
TLS: &tls.Config{
Certificates: []tls.Certificate{cert},
RootCAs: rootCAs,
},
// 重试策略
RetryPolicy: retry.Config{
MaxRetries: 3,
Backoff: retry.BackoffLinear(100 * time.Millisecond),
},
// 连接池
MaxCallSendMsgSize: 10 * 1024 * 1024, // 10MB
MaxCallRecvMsgSize: 10 * 1024 * 1024,
RejectOldCluster: true,
PermitWithoutStream: true,
// 负载均衡
BalancerName: "round_robin",
}
6. 高可用与容灾
(1) 集群部署架构
# 生产环境etcd集群配置
apiVersion: etcd.database.coreos.com/v1beta2
kind: EtcdCluster
metadata:
name: k8s-etcd
namespace: kube-system
spec:
size: 3
version: 3.5.0
# Pod配置
pod:
resources:
requests:
cpu: 2000m
memory: 4Gi
limits:
cpu: 4000m
memory: 8Gi
affinity:
podAntiAffinity:
requiredDuringSchedulingIgnoredDuringExecution:
- labelSelector:
matchLabels:
app: etcd
topologyKey: kubernetes.io/hostname
# 存储配置
storageType: PersistentVolume
volumeClaimTemplate:
spec:
accessModes: [ "ReadWriteOnce" ]
resources:
requests:
storage: 20Gi
storageClassName: ssd-fast
# TLS配置
tls:
static:
member:
peerSecret: etcd-peer-tls
serverSecret: etcd-server-tls
operatorSecret: etcd-client-tls
# 备份配置
backup:
backupIntervalInSecond: 1800 # 30分钟
maxBackups: 5
storageType: S3
s3:
path: s3://my-bucket/etcd-backups
awsSecret: aws-credentials
(2) 备份与恢复
#!/bin/bash
# etcd备份脚本
# 环境变量
ENDPOINTS="https://etcd-0:2379,https://etcd-1:2379,https://etcd-2:2379"
CACERT="/etc/kubernetes/pki/etcd/ca.crt"
CERT="/etc/kubernetes/pki/etcd/server.crt"
KEY="/etc/kubernetes/pki/etcd/server.key"
BACKUP_DIR="/backup/etcd"
DATE=$(date +%Y%m%d-%H%M%S)
# 创建快照
echo "Creating etcd snapshot..."
ETCDCTL_API=3 etcdctl \
--endpoints=$ENDPOINTS \
--cacert=$CACERT \
--cert=$CERT \
--key=$KEY \
snapshot save $BACKUP_DIR/snapshot-$DATE.db
# 检查快照状态
echo "Verifying snapshot..."
ETCDCTL_API=3 etcdctl \
--write-out=table \
snapshot status $BACKUP_DIR/snapshot-$DATE.db
# 压缩旧备份(保留最近7天)
find $BACKUP_DIR -name "snapshot-*.db" -mtime +7 -delete
# 上传到云存储(可选)
if [ -n "$S3_BUCKET" ]; then
aws s3 cp $BACKUP_DIR/snapshot-$DATE.db s3://$S3_BUCKET/etcd/
fi
#!/bin/bash
# etcd恢复脚本
# 环境变量
BACKUP_FILE="/backup/etcd/snapshot-latest.db"
DATA_DIR="/var/lib/etcd"
CLUSTER_TOKEN="k8s-etcd-cluster"
INITIAL_CLUSTER="etcd-0=https://10.0.1.10:2380,etcd-1=https://10.0.1.11:2380,etcd-2=https://10.0.1.12:2380"
# 停止所有etcd实例
systemctl stop etcd
# 备份现有数据
mv $DATA_DIR $DATA_DIR.backup.$(date +%s)
# 从快照恢复
echo "Restoring etcd from snapshot..."
ETCDCTL_API=3 etcdctl \
snapshot restore $BACKUP_FILE \
--data-dir=$DATA_DIR \
--name=etcd-0 \
--initial-cluster=$INITIAL_CLUSTER \
--initial-cluster-token=$CLUSTER_TOKEN \
--initial-advertise-peer-urls=https://10.0.1.10:2380
# 设置权限
chown -R etcd:etcd $DATA_DIR
# 启动etcd
systemctl start etcd
# 验证恢复
ETCDCTL_API=3 etcdctl \
--endpoints=https://10.0.1.10:2379 \
--cacert=/etc/kubernetes/pki/etcd/ca.crt \
--cert=/etc/kubernetes/pki/etcd/server.crt \
--key=/etc/kubernetes/pki/etcd/server.key \
endpoint health
三、故障诊断与性能调优
1. 常见性能指标
// etcd性能监控指标
type EtcdMetrics struct {
// 存储指标
StorageSize int64 `json:"storage_size"` // 存储大小
DBSize int64 `json:"db_size"` // 数据库大小
DBTotal int64 `json:"db_total"` // 数据库总大小
// 请求指标
WriteRequests float64 `json:"write_requests"` // 写请求/秒
ReadRequests float64 `json:"read_requests"` // 读请求/秒
ProposalCommitTime float64 `json:"proposal_commit_time"` // 提案提交时间
// Raft指标
RaftTerm int64 `json:"raft_term"` // 当前任期
RaftIndex int64 `json:"raft_index"` // Raft索引
IsLeader int `json:"is_leader"` // 是否为领导者
// 延迟指标
P99Latency float64 `json:"p99_latency"` // 99百分位延迟
AvgLatency float64 `json:"avg_latency"` // 平均延迟
// 节点状态
Healthy bool `json:"healthy"` // 健康状态
LeaderID string `json:"leader_id"` // 领导者ID
}
2. 监控命令示例
# 1. 检查etcd健康状态
etcdctl endpoint health --endpoints=https://etcd-0:2379,https://etcd-1:2379,https://etcd-2:2379
# 2. 检查集群成员
etcdctl member list --write-out=table
# 3. 检查领导者
etcdctl endpoint status --write-out=table
# 4. 检查存储使用
etcdctl endpoint status --write-out=json | jq '.[] | {endpoint:.Endpoint, dbSize:.Status.dbSize}'
# 5. 监控性能指标
# 使用Prometheus查询
# 写延迟
histogram_quantile(0.99, rate(etcd_disk_wal_fsync_duration_seconds_bucket[5m]))
# 读延迟
histogram_quantile(0.99, rate(etcd_network_peer_round_trip_time_seconds_bucket[5m]))
# 存储大小
etcd_mvcc_db_total_size_in_bytes
# 提案速率
rate(etcd_server_proposals_applied_total[5m])
3. 常见问题诊断
(1) 高延迟问题
# 诊断步骤:
# 1. 检查磁盘IO
iostat -x 1
# 2. 检查网络延迟
ping etcd-peer
# 3. 检查CPU使用
top -p $(pgrep etcd)
# 4. 检查内存使用
free -h
# 5. 检查etcd指标
etcdctl check perf --load="s" --endpoints=https://etcd-0:2379
(2) 内存泄漏诊断
// 使用pprof分析内存使用
import _ "net/http/pprof"
// 在etcd启动参数中添加
// --debug=true
// 然后可以访问
// http://etcd-ip:2379/debug/pprof/heap
// 使用go tool pprof分析
四、etcd在云原生生态中的演进
1. 未来发展方向
(1) 多租户支持
# 未来的多租户etcd
apiVersion: etcd.io/v1
kind: Tenant
metadata:
name: team-a
spec:
quota:
storage: 10Gi
requestsPerSecond: 1000
isolation:
network: true
storage: true
backup:
enabled: true
schedule: "0 2 * * *"
(2) 分层存储
// 冷热数据分离
type HierarchicalStorage struct {
HotStorage struct {
Type: "Memory" // 内存存储热数据
Size: "16GB"
Policy: "LRU"
}
WarmStorage struct {
Type: "SSD" // SSD存储温数据
Size: "100GB"
Compression: "lz4"
}
ColdStorage struct {
Type: "HDD/Object" // HDD/对象存储冷数据
Size: "1TB"
Archival: true
}
}
(3) 与Service Mesh集成
# etcd作为服务网格配置中心
apiVersion: networking.istio.io/v1beta1
kind: ConfigSource
metadata:
name: etcd-config
spec:
address: etcd.kube-system.svc.cluster.local:2379
tlsSettings:
mode: MUTUAL
clientCertificate: /etc/certs/client.crt
privateKey: /etc/certs/client.key
caCertificates: /etc/certs/ca.crt
refreshDelay: 1s
五、总结
etcd在Kubernetes中的核心作用总结:
-
集群状态存储:Kubernetes所有API对象的唯一真实来源
-
分布式协调:通过Raft算法保证集群状态的一致性
-
服务发现:存储服务端点信息,支持动态服务发现
-
配置管理:集中存储ConfigMap和Secret等配置数据
-
领导者选举:支持控制平面组件的高可用
-
事件存储:记录集群事件,支持审计和调试
-
资源版本控制:通过MVCC实现乐观并发控制
最佳实践建议:
-
生产环境部署至少3节点:确保高可用性
-
使用SSD存储:保证IO性能
-
定期备份:确保数据安全
-
监控关键指标:提前发现潜在问题
-
版本升级:保持etcd与Kubernetes版本兼容
-
安全配置:启用TLS和认证授权