片内结构

看门狗定时器(WDT):当由于干扰而使单片机程序陷入死循环或跑飞时,可引起单片机复位,使程序恢复正常运行。
2.1. MCS-51的引脚

注意:信号名上方加横线(PSEN),表示该信号低电平有效
1. 电源引脚
(1)Vcc(40脚):+5V电源;
(2)Vss(20脚):接地。
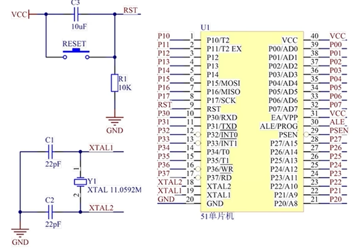
2.时钟引脚
(1)XTAL1(19脚):接外部晶体,如采用外接振荡器时,此引脚接地。
(2)XTAL2(18脚):接外部晶体的另一端,如采用外接振荡器,振荡器的输出应接到此引脚上。
3.控制引脚
提供控制信号,有的引脚还具有复用功能。
(1) RST/VPD(9脚):复位(高电平有效)/备用电源。
(2)ALE/PROG*(30脚):
第一功能:ALE为地址锁存允许。
第二功能:PROG为编程脉冲输入端。
(3)PSEN (29脚):外部程序存储器的读选通信号。可驱动8个LS型TTL负载。
(4)EA*/VPP(31脚):
EA*为内外程序存储器选择控制端。
EA*=1,访问片内程序存储器,但在PC(程序计数器)值超过0FFFH(对于8051、8751)时,即超出片内程序存储器的4K字节地址范围时,将自动转向执行外部程序存储器内的程序。
EA*=0,单片机则只访问外部程序存储器。
VPP为本引脚的第二功能。用于施加编程电压(例如+21V或+12V)。
对89C51,加在VPP脚的编程电压为+12V或+5V。
4.I/O口引脚
(1) P0口:双向8位三态I/O口,此口为地址总线(低8位)及数据总线分时复用口。
(2) P1口:8位准双向I/O口。
(3) P2口:8位准双向I/O口,与地址总线(高8位)复用。
(4) P3口:8位准双向I/O口,双功能复用口。
P0作普通端口使用时要加上拉电阻(1K-10K)
2.2 MCS-51单片机最小系统

MCS-51 单片机最小系统是指让 MCS-51 系列单片机能够独立、稳定运行的最简硬件组合,通常由单片机芯片、电源电路、时钟电路、复位电路等部分组成

