一、跨机房调用的核心挑战
1.1 [网络延迟]问题
跨机房调用最直接的影响就是网络延迟。同一个机房内网络延迟通常在1ms以内,而跨机房延迟可能达到10-50ms,甚至更高!
csharp
// 模拟跨机房调用延迟对比
public class NetworkLatencyDemo {
// 同机房调用 - 延迟 < 1ms
public void sameIdcCall() {
long start = System.currentTimeMillis();
// 服务调用逻辑
doServiceCall();
long end = System.currentTimeMillis();
System.out.println("同机房调用耗时: " + (end - start) + "ms");
}
// 跨机房调用 - 延迟 10-50ms
public void crossIdcCall() {
long start = System.currentTimeMillis();
// 跨机房网络传输
simulateNetworkLatency(20);
// 服务调用逻辑
doServiceCall();
long end = System.currentTimeMillis();
System.out.println("跨机房调用耗时: " + (end - start) + "ms");
}
private void simulateNetworkLatency(int ms) {
try {
Thread.sleep(ms);
} catch (InterruptedException e) {
Thread.currentThread().interrupt();
}
}
private void doServiceCall() {
// 模拟业务处理
try {
Thread.sleep(5);
} catch (InterruptedException e) {
Thread.currentThread().interrupt();
}
}
}
AI写代码java
运行
12345678910111213141516171819202122232425262728293031323334353637383940
1.2 数据一致性问题
在分布式系统中,保证跨机房的数据一致性是一个重大挑战。我们需要考虑CAP理论中的权衡:
| 特性 | 描述 | 跨机房影响 |
|---|---|---|
| 一致性(Consistency) | 所有节点看到的数据相同 | 跨机房网络分区时难以保证 |
| 可用性(Availability) | 每个请求都能获得响应 | 机房故障时可能受影响 |
| 分区容错性(Partition Tolerance) | 系统在网络分区时继续工作 | 跨机房场景必须保证 |
1.3 容错与故障转移
单个机房故障不应该影响整个系统。Dubbo提供了多种容错机制:

二、Dubbo跨机房架构设计
2.1 注册中心架构
在跨机房场景下,注册中心的部署方式至关重要。推荐使用分区注册中心架构:
typescript
// Dubbo注册中心配置示例
@Configuration
public class RegistryConfig {
@Bean
public RegistryConfig beijingRegistry() {
RegistryConfig registry = new RegistryConfig();
registry.setId("beijing-registry");
registry.setAddress("zookeeper://192.168.1.10:2181");
registry.setParameters(new HashMap<String, String>() {{
put("cluster", "beijing");
put("zone", "north-china");
}});
return registry;
}
@Bean
public RegistryConfig shanghaiRegistry() {
RegistryConfig registry = new RegistryConfig();
registry.setId("shanghai-registry");
registry.setAddress("zookeeper://192.168.2.10:2181");
registry.setParameters(new HashMap<String, String>() {{
put("cluster", "shanghai");
put("zone", "east-china");
}});
return registry;
}
@Bean
@Service(registry = {"beijing-registry", "shanghai-registry"})
public UserService userService() {
return new UserServiceImpl();
}
}
AI写代码java
运行
12345678910111213141516171819202122232425262728293031323334
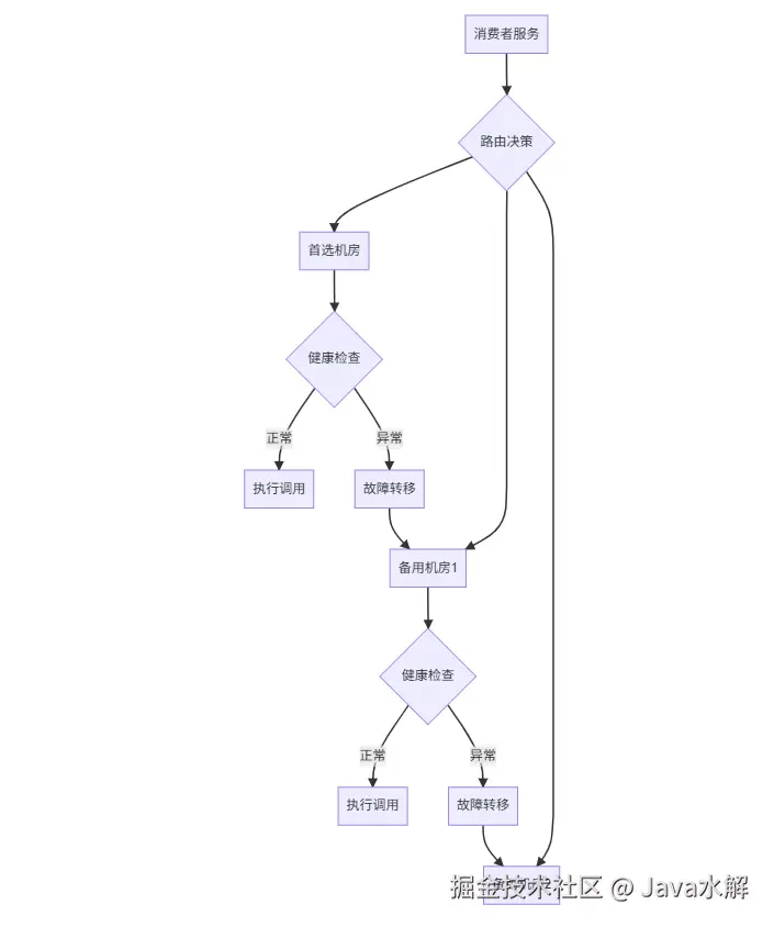
2.2 路由策略设计
Dubbo提供了强大的路由能力,我们可以基于机房信息进行智能路由:

2.3 服务治理策略
跨机房环境下的服务治理需要特别关注:
scala
// 跨机房服务治理配置
public class CrossIdcGovernance {
// 1. 负载均衡策略 - 优先本地机房
@Reference(loadbalance = "preferredIdcLoadBalance")
private OrderService orderService;
// 2. 超时配置 - 跨机房调用需要更长的超时时间
@Reference(timeout = 5000, retries = 2)
private PaymentService paymentService;
// 3. 集群容错策略
@Reference(cluster = "failover",
parameters = {"crossIdc.failover", "true"})
private InventoryService inventoryService;
}
// 自定义跨机房负载均衡器
public class PreferredIdcLoadBalance extends AbstractLoadBalance {
private String localIdc = System.getProperty("idc", "beijing");
@Override
protected <T> Invoker<T> doSelect(List<Invoker<T>> invokers,
URL url,
Invocation invocation) {
// 优先选择同机房服务
List<Invoker<T>> localIdcInvokers = invokers.stream()
.filter(invoker -> localIdc.equals(invoker.getUrl().getParameter("idc")))
.collect(Collectors.toList());
if (!localIdcInvokers.isEmpty()) {
// 同机房内使用随机负载均衡
return randomSelect(localIdcInvokers);
}
// 没有同机房服务,选择其他机房
return randomSelect(invokers);
}
}
AI写代码java
运行
12345678910111213141516171819202122232425262728293031323334353637383940
三、实战:Dubbo跨机房配置
3.1 环境准备与配置
让我们通过一个完整的示例来配置Dubbo跨机房调用:
xml
<!-- dubbo-provider.xml 服务提供者配置 -->
<beans xmlns="http://www.springframework.org/schema/beans"
xmlns:xsi="http://www.w3.org/2001/XMLSchema-instance"
xmlns:dubbo="http://dubbo.apache.org/schema/dubbo"
xsi:schemaLocation="http://www.springframework.org/schema/beans
http://www.springframework.org/schema/beans/spring-beans.xsd
http://dubbo.apache.org/schema/dubbo
http://dubbo.apache.org/schema/dubbo/dubbo.xsd">
<!-- 北京机房应用配置 -->
<dubbo:application name="order-service" owner="team-bj">
<dubbo:parameter key="idc" value="beijing"/>
<dubbo:parameter key="region" value="north-china"/>
</dubbo:application>
<!-- 多注册中心配置 -->
<dubbo:registry id="beijing-registry"
address="zookeeper://zk-bj1:2181?cluster=bj"
default="false"/>
<dubbo:registry id="shanghai-registry"
address="zookeeper://zk-sh1:2181?cluster=sh"
default="false"/>
<!-- 协议配置 -->
<dubbo:protocol name="dubbo" port="20880"
server="netty" client="netty"/>
<!-- 服务提供者配置 -->
<dubbo:service interface="com.example.OrderService"
ref="orderService"
registry="beijing-registry,shanghai-registry"
version="1.0.0">
<dubbo:method name="createOrder" timeout="3000"/>
<dubbo:method name="queryOrder" timeout="1000"/>
</dubbo:service>
<bean id="orderService" class="com.example.OrderServiceImpl"/>
</beans>
AI写代码xml
1234567891011121314151617181920212223242526272829303132333435363738
3.2 路由规则配置
通过Dubbo的路由规则实现智能路由:
swift
// 动态路由规则配置
public class RoutingRuleManager {
public static void setupIdcRoutingRules() {
// 条件路由规则:优先调用同机房服务
String conditionRule =
"{\n" +
" "scope": "application",\n" +
" "key": "order-service",\n" +
" "conditions": [\n" +
" "=> \n" +
" $[idc] = $[consumer.idc] ? * \n" +
" : $[idc] = 'beijing' && $[consumer.region] = 'north-china' ? * \n" +
" : $[idc] = 'shanghai' && $[consumer.region] = 'east-china' ? * \n" +
" : null"\n" +
" ]\n" +
"}";
// 标签路由规则:明确指定服务分组
String tagRule =
"{\n" +
" "force": false,\n" +
" "rules": [\n" +
" {\n" +
" "dubbo": "com.example.OrderService",\n" +
" "tags": [\n" +
" {\n" +
" "name": "beijing",\n" +
" "addresses": ["192.168.1.*"]\n" +
" },\n" +
" {\n" +
" "name": "shanghai", \n" +
" "addresses": ["192.168.2.*"]\n" +
" }\n" +
" ]\n" +
" }\n" +
" ]\n" +
"}";
// 将规则发布到注册中心
publishRoutingRules(conditionRule, tagRule);
}
private static void publishRoutingRules(String conditionRule, String tagRule) {
// 实际项目中通过Dubbo Admin或直接调用注册中心API发布规则
System.out.println("发布路由规则完成");
}
}
AI写代码java
运行
123456789101112131415161718192021222324252627282930313233343536373839404142434445464748
3.3 监控与调优
跨机房调用的监控至关重要,下面是一个监控配置示例:
java
// 跨机房调用监控
@Component
public class CrossIdcMonitor implements Filter {
private static final MeterRegistry meterRegistry = new SimpleMeterRegistry();
private static final Counter crossIdcCounter = Counter
.builder("dubbo.crossidc.calls")
.description("跨机房调用统计")
.register(meterRegistry);
private static final Timer crossIdcTimer = Timer
.builder("dubbo.crossidc.latency")
.description("跨机房调用延迟")
.register(meterRegistry);
@Override
public Result invoke(Invoker<?> invoker, Invocation invocation) throws RpcException {
String consumerIdc = RpcContext.getContext().getAttachment("idc");
String providerIdc = invoker.getUrl().getParameter("idc");
boolean isCrossIdc = !Objects.equals(consumerIdc, providerIdc);
if (isCrossIdc) {
crossIdcCounter.increment();
long start = System.currentTimeMillis();
try {
Result result = invoker.invoke(invocation);
long duration = System.currentTimeMillis() - start;
crossIdcTimer.record(duration, TimeUnit.MILLISECONDS);
// 记录监控日志
logCrossIdcCall(consumerIdc, providerIdc, duration,
invocation.getMethodName(), true);
return result;
} catch (RpcException e) {
logCrossIdcCall(consumerIdc, providerIdc, 0L,
invocation.getMethodName(), false);
throw e;
}
} else {
return invoker.invoke(invocation);
}
}
private void logCrossIdcCall(String fromIdc, String toIdc, long latency,
String method, boolean success) {
System.out.printf("跨机房调用: %s -> %s, 方法: %s, 延迟: %dms, 状态: %s%n",
fromIdc, toIdc, method, latency, success ? "成功" : "失败");
}
}
AI写代码java
运行
1234567891011121314151617181920212223242526272829303132333435363738394041424344454647484950
四、高级特性与最佳实践
4.1 动态路由策略
基于实时监控数据的动态路由策略:
arduino
// 基于实时指标的路由决策
@Component
public class DynamicRoutingStrategy {
@Autowired
private MetricsCollector metricsCollector;
/**
* 根据实时网络状况选择最优机房
*/
public String selectOptimalIdc(String serviceName, String currentIdc) {
Map<String, IdcMetrics> idcMetrics = metricsCollector.getIdcMetrics(serviceName);
return idcMetrics.entrySet().stream()
.filter(entry -> isIdcHealthy(entry.getValue()))
.min(Comparator.comparing(entry -> calculateScore(entry.getValue(), currentIdc)))
.map(Map.Entry::getKey)
.orElse(currentIdc); // 默认返回当前机房
}
private boolean isIdcHealthy(IdcMetrics metrics) {
// 判断机房健康状况
return metrics.getSuccessRate() > 0.95 &&
metrics.getAvgLatency() < 100 &&
metrics.getErrorRate() < 0.05;
}
private double calculateScore(IdcMetrics metrics, String currentIdc) {
double latencyScore = metrics.getAvgLatency() / 50.0; // 标准化延迟
double successScore = (1 - metrics.getSuccessRate()) * 10; // 失败率惩罚
// 同机房优先:当前机房得分降低
double sameIdcBonus = metrics.getIdc().equals(currentIdc) ? -0.5 : 0;
return latencyScore + successScore + sameIdcBonus;
}
}
// 机房指标数据类
@Data
class IdcMetrics {
private String idc;
private double avgLatency; // 平均延迟(ms)
private double successRate; // 成功率
private double errorRate; // 错误率
private int activeConnections; // 活跃连接数
private long lastUpdateTime; // 最后更新时间
}
AI写代码java
运行
123456789101112131415161718192021222324252627282930313233343536373839404142434445464748
4.2 熔断与降级
跨机房调用必须要有完善的熔断降级机制:
ini
// 跨机房熔断器实现
@Component
public class CrossIdcCircuitBreaker {
private final Map<String, CircuitBreakerStats> statsMap = new ConcurrentHashMap<>();
private final int failureThreshold = 5;
private final long timeout = 30000L; // 30秒熔断时间
public boolean allowRequest(String serviceId, String targetIdc) {
String key = serviceId + ":" + targetIdc;
CircuitBreakerStats stats = statsMap.computeIfAbsent(key,
k -> new CircuitBreakerStats());
if (stats.state == State.OPEN) {
if (System.currentTimeMillis() - stats.lastFailureTime > timeout) {
// 超时后进入半开状态
stats.state = State.HALF_OPEN;
stats.consecutiveFailures = 0;
return true;
}
return false;
}
return true;
}
public void onSuccess(String serviceId, String targetIdc) {
String key = serviceId + ":" + targetIdc;
CircuitBreakerStats stats = statsMap.get(key);
if (stats != null) {
if (stats.state == State.HALF_OPEN) {
stats.state = State.CLOSED;
}
stats.consecutiveFailures = 0;
}
}
public void onFailure(String serviceId, String targetIdc) {
String key = serviceId + ":" + targetIdc;
CircuitBreakerStats stats = statsMap.computeIfAbsent(key,
k -> new CircuitBreakerStats());
stats.consecutiveFailures++;
stats.lastFailureTime = System.currentTimeMillis();
if (stats.consecutiveFailures >= failureThreshold) {
stats.state = State.OPEN;
} else if (stats.state == State.HALF_OPEN) {
stats.state = State.OPEN; // 半开状态下失败立即熔断
}
}
enum State { OPEN, HALF_OPEN, CLOSED }
static class CircuitBreakerStats {
State state = State.CLOSED;
int consecutiveFailures = 0;
long lastFailureTime = 0;
}
}
AI写代码java
运行
1234567891011121314151617181920212223242526272829303132333435363738394041424344454647484950515253545556575859
4.3 性能优化技巧
scss
// 跨机房调用性能优化实践
public class PerformanceOptimization {
// 1. 连接池优化
@Bean
public ProtocolConfig protocolConfig() {
ProtocolConfig protocol = new ProtocolConfig();
protocol.setName("dubbo");
protocol.setPort(20880);
protocol.setThreads(200);
protocol.setIothreads(4);
protocol.setQueues(0);
protocol.setAccepts(1000);
protocol.setIdleTimeout(600000); // 10分钟空闲超时
return protocol;
}
// 2. 序列化优化 - 使用Kryo或Protobuf
@Bean
public SerializationOptimizer serializationOptimizer() {
return new SerializationOptimizer() {
@Override
public Collection<Class<?>> getSerializableClasses() {
List<Class<?>> classes = new ArrayList<>();
classes.add(OrderDTO.class);
classes.add(UserDTO.class);
classes.add(ProductDTO.class);
return classes;
}
};
}
// 3. 异步调用优化
public void asyncCrossIdcCall() {
// 异步调用,避免阻塞
CompletableFuture<OrderResult> future = orderService.createOrderAsync(order);
// 可以继续处理其他逻辑
doOtherWork();
// 需要结果时再获取
OrderResult result = future.get(3000, TimeUnit.MILLISECONDS);
}
// 4. 批量调用优化
public void batchCrossIdcCall(List<Order> orders) {
// 合并多个调用,减少网络往返
BatchResult batchResult = orderService.batchCreateOrders(orders);
// 处理批量结果
processBatchResult(batchResult);
}
}
AI写代码java
运行
1234567891011121314151617181920212223242526272829303132333435363738394041424344454647484950515253
五、总结与展望
通过本文的详细讲解,我们可以看到Dubbo在跨机房服务调用方面提供了完整的解决方案。从基础的路由配置到高级的动态路由策略,从简单的容错到复杂的熔断降级,Dubbo都给出了很好的实践方案。
🎯 关键要点回顾
- 架构设计:合理的注册中心部署和路由策略是基础
- 性能优化:连接池、序列化、异步调用等多方面优化
- 容错保障:完善的熔断、降级、故障转移机制
- 监控运维:全面的监控体系和动态调整能力
🚀 未来展望
随着云原生技术的发展,Dubbo在跨机房调用方面还会有更多创新:
- 服务网格集成:与Istio等服务网格技术深度融合
- 智能路由:基于AI的预测性路由决策
- 多活架构:真正意义上的多机房多活部署