Mdivi-1(Mitochondrial division inhibitor-1,AbMoel,M2830)是一种线粒体分裂抑制剂,其主要作用靶点是线粒体分裂蛋白Drp1(Dynamin-related protein 1)。Drp1作为线粒体分裂的关键调控因子,通过与线粒体膜上的受体蛋白结合,介导线粒体的分裂过程。Mdivi-1(CAS No.:338967-87-6)通过竞争性结合Drp1的GTP酶结构域,抑制其GTP水解活性,从而阻断Drp1的募集和线粒体分裂复合物的形成,最终抑制线粒体分裂并促进线粒体融合,维持线粒体网络的完整性。在基础研究中,Mdivi-1的应用广泛并涉及多种模型。Mdivi-1在大鼠模型中,改善了创伤性失血性休克后的器官功能(心、肝、肾、肠)[1]。Mdivi-1在大鼠蛛网膜下腔出血模型中,通过减轻神经功能缺损和脑水肿保护了血脑屏障[2]。此外,Mdivi-1联合Methylprednisolone(U 7532)可促进大鼠脊髓损伤后的运动功能恢复[3]。Mdivi-1在心血管研究中,抑制了大鼠肠系膜动脉和胸主动脉的血管收缩,其作用可能与抑制线粒体分裂及平滑肌细胞功能的调控相关[4]。在细胞模型中,Mdivi-1可在NIH3T3成纤维细胞中抑制TGF-β1诱导的纤维化相关变化[5]。值得注意的是,Mdivi-1对肿瘤细胞则表现出多重作用:Mdivi-1在A549(肺癌)细胞中,缓解了脂多糖(LPS)诱导的线粒体功能障碍和氧化应激[6];在8505C(甲状腺癌)和K1(甲状腺癌)细胞中抑制了细胞的增殖、迁移并促进凋亡[7];Mdivi-1还可通过降低H460、A549(肺癌)和HCT116(结肠癌)细胞的线粒体氧化代谢,影响三羧酸循环活性[8]。AbMole为全球科研客户提供高纯度、高生物活性的抑制剂、细胞因子、人源单抗、天然产物、荧光染料、多肽、化合物库、抗生素等科研试剂,全球大量文献专利引用。
范例详解
Phytomedicine. 2024 Dec;135:156088.
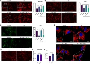
四川大学华西医院的实验人员在上述文章中使用了由AbMole提供的Mdivi-1(Mitochondrial division inhibitor-1,AbMoel,M2830)抑制了网膜色素上皮(RPE)细胞的线粒体分裂。科研人员发现Melatonin(褪黑素) 可通过调节MT2/SERCA2/Ca²⁺轴保护视网膜色素上皮(RPE)细胞免受碘酸钠(SI)诱导的损伤。细胞实验的结果表明,SI通过激活内质网应激和细胞内钙超载诱导RPE细胞坏死性凋亡和NLRP3炎症小体激活,而褪黑素预处理可通过激活MT2受体恢复SERCA2功能,抑制线粒体钙超载和分裂,从而减轻RPE细胞死亡和炎症反应。在C57BL/6小鼠视网膜变性模型中,Melatonin可维持视网膜结构的完整性并保护视觉功能,为年龄相关性黄斑变性(AMD)的抑制提供了新靶点[9]。2014年,AbMole的两款抑制剂分别被西班牙国家心血管研究中心和美国哥伦比亚大学用于动物体内实验,相关科研成果发表于顶刊 Nature 和 Nature Medicine。

Mitochondrial Ca2+ overload promotes necroptosis of RPE cells through inducing mitochondrial fission.
AbMole是ChemBridge中国区官方指定合作伙伴。

*本文所述产品仅供科研使用
参考文献及鸣谢
1\] Hu, Y.; Fang, H.; Tan, L.; et al. THE MITOCHONDRIAL DIVISION INHIBITOR MDIVI-1 PROTECTED ORGAN FUNCTION AND EXTENDED THE TREATMENT WINDOW IN RATS WITH UNCONTROLLED HEMORRHAGIC SHOCK. Shock (Augusta, Ga.) **2025**, 63 (3), 474-486, \[2\] Wu, P.; Li, Y.; Zhu, S.; et al. Mdivi-1 Alleviates Early Brain Injury After Experimental Subarachnoid Hemorrhage in Rats, Possibly via Inhibition of Drp1-Activated Mitochondrial Fission and Oxidative Stress. Neurochemical research **2017**, 42 (5), 1449-1458, \[3\] Chen, X. G.; Chen, L. H.; Xu, R. X.; et al. Effect evaluation of methylprednisolone plus mitochondrial division inhibitor-1 on spinal cord injury rats. Child's nervous system : ChNS : official journal of the International Society for Pediatric Neurosurgery **2018**, 34 (8), 1479-1487, \[4\] Chen, C.; Gao, J. L.; Liu, M. Y.; et al. Mitochondrial Fission Inhibitors Suppress Endothelin-1-Induced Artery Constriction. Cellular physiology and biochemistry : international journal of experimental cellular physiology, biochemistry, and pharmacology **2017**, 42 (5), 1802-1811, \[5\] Ding, J.; Zhang, Z.; Li, S.; et al. Mdivi-1 alleviates cardiac fibrosis post myocardial infarction at infarcted border zone, possibly via inhibition of Drp1-Activated mitochondrial fission and oxidative stress. Archives of biochemistry and biophysics **2022**, 718, 109147, \[6\] Luo, X.; Liu, R.; Zhang, Z.; et al. Mitochondrial Division Inhibitor 1 Attenuates Mitophagy in a Rat Model of Acute Lung Injury. BioMed research international **2019**, 2019, 2193706, \[7\] Zhang, L.; Sun, L.; Wang, L.; et al. Mitochondrial division inhibitor (mdivi-1) inhibits proliferation and epithelial-mesenchymal transition via the NF-kappaB pathway in thyroid cancer cells. Toxicology in vitro : an international journal published in association with BIBRA **2023**, 88, 105552, \[8\] Dai, W.; Wang, G.; Chwa, J.; et al. Mitochondrial division inhibitor (mdivi-1) decreases oxidative metabolism in cancer. British journal of cancer **2020**, 122 (9), 1288-1297, \[9\] Ren, C.; Hu, C.; Hu, M.; et al. Melatonin protects RPE cells from necroptosis and NLRP3 activation via promoting SERCA2-related intracellular Ca(2+) homeostasis. Phytomedicine : international journal of phytotherapy and phytopharmacology **2024**, 135, 156088,