vLLM的调度器(scheduler)会根据系统资源和请求情况组织每次推理需要计算的数据。调度器的处理流程随着框架的升级出现了较大改动,本文以V0.8.4版本为基础分析一下调度器处理流程。其次,当前的scheduler里面没有指定优先级调度逻辑,该如何实现?本文也会就此进行讨论。
1 调度器运行逻辑
需要说明的是,scheduler的场景分为两大类:一个是混合式调度,需要同时处理prefill和decode计算;另一个是PD分离式调度,scheduler仅需要处理prefill或者decode场景中的一种。 这里主要讨论混合式调度器。混合式的调度流程在vLLM中有三种版本:
- V0默认调度
- V0 chunked prefill调度
- V1调度
1.1 调度器主要结构
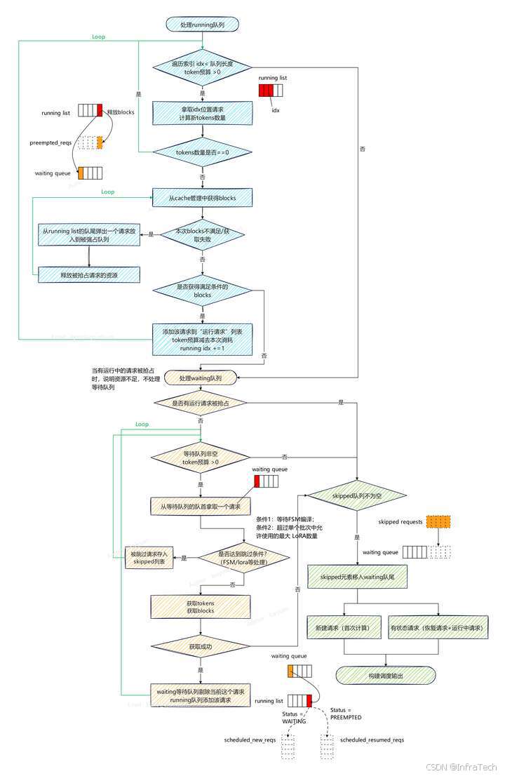
调度器的数据处理流程主要是根据两个队列(waiting、running)的数据,按照资源和FCFS原则构建调度输出,主要结构模块如下图所示,为了便于理解流程逻辑,图中列出了几个辅助容器(list):
- 被抢占请求(preempted_reqs):运行中由于资源不足被换出的请求;
- 新建请求(scheduled_new_reqs):首次运算的请求存入该列表;
- 恢复请求(scheduled_resumed_reqs): 在worker中有cache数据的请求;
- 被跳过请求(skipped_reqs):满足一定条件需要被跳过执行的请求;

preempted_reqs是在处理running队列时使用,当一个正在运行的请求所需blocks不足时,会尝试从running队列尾端释放一个请求的blocks,并把该请求转移到waiting队列重新计算;skipped_reqs是在处理waiting队列时使用,当一个正在运行的请求满足特定条件(等待FSM编译、超过单个批次中允许使用的最大LoRA数量)时跳过处理,将请求存入skipped_reqs,最后将skipped_reqs接到waiting队列队尾。

scheduled_new_reqs和scheduled_resumed_reqs是在running处理中区分请求的类别使用,当一个请求状态是等待(waiting)时说明它未被worker处理过,放入scheduled_new_reqs;当一个请求状态是抢占(preempted)时,它在worker中有过计算,放入scheduled_resumed_reqs列表中。 这个设计是为了让scheduler去状态管理。

调度器里面还会使用KVCacheManager管理请求需要的block,这里不做展开。
1.2 调度的整体流程图

调度流程分为三个步骤:先处理running队列,然后处理waiting队列,最后构建调度输出。
当前调度策略:
- FCFS,先到先服务/计算;
- 资源不足时从运行队列尾部淘汰数据,被淘汰的数据返回等待队列;
- 不区分prefill和decode。
running队列的处理
这个步骤有两个处理循环,外层循环遍历running队列的元素,顺序是从队首到队尾,依次遍历元素;内层循环寻找资源,从running的队尾到队首。

执行开始会从running的队首取一个请求,如果该请求有资源(tokens + blocks)则放入运行列表中,循环处理下一个数据;如果请求的资源不足时分两种情况处理,一种是tokens预算不足时,循环则直接结束;另一种是blocks不足时,通过内层循环寻找资源。内层循环执行是不断的从running的队尾抢占资源给当前请求直到满足要求,队尾被抢占的请求会放回waiting队列。
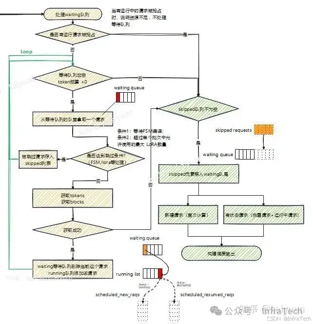
waiting队列的处理
首先会判断running队列中是否有请求别抢占,如果被抢占列表非空则跳过本阶段处理。这个原因很简单,因为已没有资源给运行中请求了,所以就不再将等待的请求进行运算处理。本段主要是一个循环遍历waiting队列,若有资源不足则跳出循环。执行开始,处理waiting队首的请求,若该请求未被跳过且资源满足要求,则加入运行列表中,若不满足则结束本阶段的处理。

输出结果构建
本步骤主要是将前面跳过的请求重新加入等待队列,并且按照请求的类别进行输出构建。因为涉及数据传递不同,首次运算的请求与再次运算的请求分开,在worker中记录了运算过的请求的情况,所以scheduler下发的数据仅需要将有差异的带入即可。
2 不同版本对比
前面提到vLLM的混合调度有几种版本:V0默认调度、V0 chunked prefill调度、V1调度。其中"V0默认调度"是最早出现的,然后是V0 chunked prefill调度,最新的是V1调度,下面按照特点、策略、运行流程进行对比。
V0默认的调度方式
特点 :Prefill和Decode是分开执行,有waiting、running、swapped三个队列。
策略 :尽量多地凑整Prefill批量执行(prefill优先),FCFS原则。
运行流程:该调度方式目前的介绍已比较详细,这里仅总结一些关键点:
- decode执行可以被抢占(当GPU资源不足或者用户设置),被抢占的请求下一轮优先处理。
- waiting队列存放未执行的请求(仅包含prompt且未做prefill),running队列存放在运算的请求,swapped队列存放被换出的请求(处于decode阶段);
- 当一个请求被抢占时,要么回waiting队列重计算,要么回swapped队列等待。
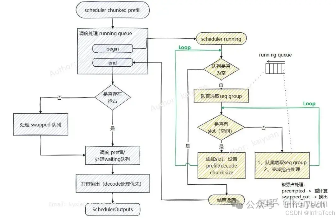
V0 chunked prefill调度
特点 :Prefill和Decode可混合执行,有waiting、running、swapped三个队列。
策略 :尽可能的调度更多decoding计算(decode优先),FCFS原则。
运行流程 :先处理running队列,接着处理swapped队列、处理waiting队列,最后打包输出。其中running队列的处理的被抢占方式有两种,一种是重计算,请求资源完全释放并返回waiting队列;另一种是换出,请求资源从GPU换到CPU,请求进入swapped队列。

V1默认调度
特点 :Prefill和Decode可混合执行,有waiting、running两个队列
策略 :不区分Prefill和Decode调度,FCFS原则。
运行流程:见上一节。
三种调度方式在处理优先级上都会考虑资源的使用情况,一般按照FCFS原则处理,但仅V0默认调度支持请求优先级设置,即用户能够设置一个优先级让请求更快处理。如果要在V1上实现优先级调度该怎么处理?见下一节
讨论一个问题,在V1调度中为什么要取消swapped队列(GPU-CPU KV cache Swaping)?
Swaping这个功能是为了防止被换出的请求占用资源,而导致在运行请求资源不足,计算过的KV cache放入cpu内存中在需要的时候再置换回来,需要考虑的是GPU-CPU的交互,这不仅会占用通信通道,同时数据搬运也会产生一定的时间消耗。在V1中由于kv cache默认开启prefix功能,prefix cache能够保持历史的计算数据,所以换出的请求数据不一定会丢失,详见prefix cache零开销分析。其次是,V1采用了chunked数据形态,其对资源的管理粒度相应地也变细,如下图,能够控制单个请求tokens的数量,请求的资源数据更容易凑整。

3 优先级调度
3.1 当前情况
在vLLM调度器的策略(SchedulerPolicy)目前有两种:"FCFS", "Priority",默认是使用FCFS(先到先服务),使用Priority则是根据设置优先级来排序请求,这种方式当前仅在V0默认调度方式中才有,需要设置seqGroup的priority属性,值越小调度优先级越高。根据设置优先级调整请求顺序的逻辑是在decode阶段才进行,关键思路:用waiting队列的队首元素优先级为参照,逐个淘汰running队列的队尾元素。

逻辑流程如上图所示,当不需要处理prefill数据时,才进行队列优先级调整。
- 根据优先级调整running队列的元素,排序的逻辑是先参考优先级值(priority),其次是请求抵达时间(arrival time)。
- 取出waiting队列队首元素(假设是seq_group 0),请求seq_group 0是为参考进行一个淘汰循环。
- 判断running队尾元素(假设是seq_group x)优先级计算是否小于seq_group 0,是则进入步骤4,否则进入步骤5
- 判断当前资源是否能够满足seq_group 0,不能满足淘汰seq_group x(清除资源,放回waiting队首),继续步骤3。
- seq_group 0元素放会waiting队列队尾,更新整个scheduler的waiting和running队列。
当前这个优先级调整限制条件:
- 仅以waiting队列队首元素作为参考;
- 执行顺序是先对running队列排序,淘汰元素,最后对waiting队列排序;
带来的约束:首次执行时假设waiting队列里面还有其它优先级更高的元素不会用来淘汰running队列的元素。每次对waiting队列也有重排序,可能会导致某些运行了一半的请求中断后始终无法执行。
3.2 V1实现方式讨论
目前最新的scheduler中没有根据优先级重排序的逻辑(2025.4.30)要实现V0类似的功能,需要考虑的问题:
- 因为结构变化使scheduler不区分prefill/decode,排序需要针对全部请求;
- 增加的排序逻辑是否引入附带scheduler性能损耗?
- 处理优先级低的请求是直接淘汰请求,还是考虑降低其tokens消耗量?
处理时机的设计需要考虑当前的运行流程,处理是分段式的:先处理running队列,然后处理waiting队列。优先级特性可能需要调整处理流程,比如,根据前面分析可知当running队列中存在请求被抢占时,waiting队列的处理会被跳过, 若按照现有逻辑,高优先级的请求抵达waiting队列后,可能在一轮调度中不会进入running队列。
目前社区讨论的方案(参看:issues/14002)都是考虑直接换出请求或者对请求队列重排序。即按照原来逻辑用优先级、抵达时间为排序的考虑因素去淘汰低优先级请求。

issue中讨论方案


谈一下个人理解,优先级排序如果继续按照V0的逻辑(running、waiting都需要重新排序,用waiting队列队首元素淘汰running队列低优先级请求)实现的话。在running队列处理中进行调整,主要是修改资源不足的loop循环淘汰策略。
想到方法是:
- 排序running、waiting队列
- 在running队列处理里面,计算队列里面每个请求元素的资源开销,然后用动态规划方式确认running队尾元素是否需要被淘汰;
- 后续的waiting队列处理逻辑不变。
该方法的问题是,running队列里面每个元素的开销要计算一次。最好情况是计算量与之前相同,最坏情况是多了n-1次资源计算。
优先级调度社区在https://github.com/vllm-project/vllm/pull/19057中合入了一个版本,跟V0类似,还是按照priority、arrival time两个参数来调整优先级:
if self.policy == SchedulingPolicy.PRIORITY:
preempted_req = max(
self.running,
key=lambda r: (r.priority, r.arrival_time),
)
self.running.remove(preempted_req)
参考:
- https://blog.vllm.ai/2025/01/27/v1-alpha-release.html
- https://github.com/vllm-project/vllm/tree/v0.8.4
- https://github.com/vllm-project/vllm/issues/14002
InfraTech申明:未经允许不得转载!