经过了初级知识串联(一),相信大家已经对路由器有了一个初步的了解,这节我们详细讲解一下AP、路由器、交换机、PC、手机之间的拓扑关系们也就是他们在网络中是怎么样连接的。
现在的路由器已经集成了AP,交换机,DHCP的功能。我们接下来构建一张没有集成的拓扑图,以此来揭示这些网络设备之间的真正联系。
目录
[1. 基础家庭/小型办公室拓扑(最常见)](#1. 基础家庭/小型办公室拓扑(最常见))
[2. 简化拓扑(路由器自带交换机和无线功能)](#2. 简化拓扑(路由器自带交换机和无线功能))
[3. 需要扩展端口和无线覆盖的中型拓扑](#3. 需要扩展端口和无线覆盖的中型拓扑)
[场景:PC1 (192.168.1.100) 访问网站 (203.0.113.5)](#场景:PC1 (192.168.1.100) 访问网站 (203.0.113.5))
[A. 数据从内网 → 外网(OUTBOUND)](#A. 数据从内网 → 外网(OUTBOUND))
[B. 数据从外网 → 内网(INBOUND)](#B. 数据从外网 → 内网(INBOUND))
[1. 交换机(二层交换机)的核心工作](#1. 交换机(二层交换机)的核心工作)
[2. 什么是"拆帧组帧"?](#2. 什么是“拆帧组帧”?)
1. 基础家庭/小型办公室拓扑(最常见)

逻辑解析:
-
路由器:网络核心,负责:
-
NAT(网络地址转换)
-
DHCP(分配IP地址)
-
防火墙功能
-
连接内网与外网(互联网)
-
-
交换机 :扩展有线端口,不分配IP,仅做数据转发。
-
AP(无线接入点):将有线信号转换为无线WiFi信号,相当于"无线交换机"。
关键点 :数据流是 互联网 → 路由器 → (交换机) → AP/PC。
2. 简化拓扑(路由器自带交换机和无线功能)
大多数家用"无线路由器"是三合一设备:

3. 需要扩展端口和无线覆盖的中型拓扑
这部分不建议查看,我们先搞清楚前两个拓扑关系,这部分会混淆我们的理解。可以先学完其他内容,最后再来看这张拓扑图。

逻辑层级:
-
路由器在最外层,连接内外网。
-
核心交换机在骨干,连接各子交换机和重要设备。
-
接入层交换机连接终端设备(PC、打印机、AP等)。
-
AP可以连接在任意交换机或路由器下,提供无线接入。
我们以基础家庭/小型办公室拓扑为例,来逐步了解设备之间的功能关系

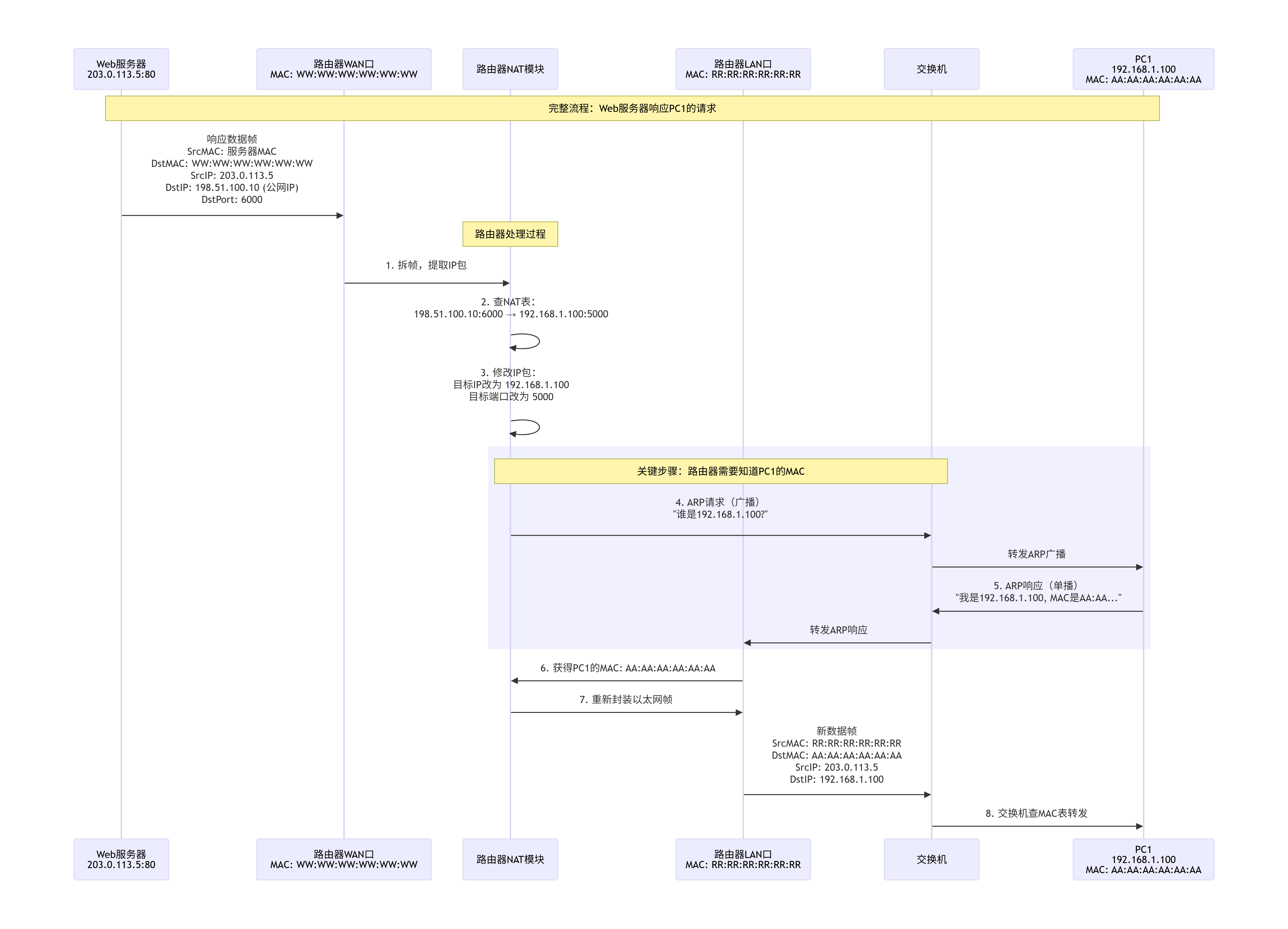
我们思考一个问题,从互联网到达路由器的数据包,是如何被路由器转发到具体的PC1的?
完整流程如下图所示:

首先处于外网的数据包,其ip地址是公网IP,从WAN口进入路由器后,会被路由器NAT功能解析,进而得到实际的内网设备ip,路由器发送广播帧,也就是ARP帧(ARP协议详解)到LAN网中询问内网ip为xxx.xxx.xxx.xxx的设备你的mac是什么?交换机收到该ARP帧之后(上一节有详细讲解交换机泛洪)会发现是一个广播帧,会泛洪到除帧源的所有设备,此时pc就会做出响应,告诉路由器,我就是哪个设备,我的mac是xx:xx:xx:xx:xx:xx。路由器会重新封装帧,将pc的mac封装到目的mac中,并且查找cam表,从对应端口发出去。这里,端口和pc是唯一对应的。
针对上述流程,引入了几个关键的知识点,我们接下来,详细讲解它们。
1)NAT的功能

详细流程:数据流向与NAT处理
场景:PC1 (192.168.1.100) 访问网站 (203.0.113.5)
A. 数据从内网 → 外网(OUTBOUND)
关键点:
-
改变的是源IP,从私有IP改为路由器的公网IP
-
目标IP不变,仍然是外网服务器的IP
B. 数据从外网 → 内网(INBOUND)

关键点:
-
改变的是目标IP,从公网IP改为内网私有IP
-
源IP不变,仍然是外网服务器的IP
NAT转换表示例
| 方向 | 转换前 | 转换后 | 谁改变 |
|---|---|---|---|
| 出方向 | 源IP: 192.168.1.100:5000 目标IP: 203.0.113.5:80 | 源IP: 198.51.100.10:6000 目标IP: 203.0.113.5:80 | 源IP被改变 |
| 入方向 | 源IP: 203.0.113.5:80 目标IP: 198.51.100.10:6000 | 源IP: 203.0.113.5:80 目标IP: 192.168.1.100:5000 | 目标IP被改变 |
2)交换机会拆帧或者组帧吗?
不会。这是理解二层(数据链路层)和三层(网络层)设备差异的关键点。
详细技术解释
1. 交换机(二层交换机)的核心工作
交换机工作在 OSI 模型的第二层(数据链路层) ,主要看 MAC 地址。
它处理的单位是"以太网帧"(Ethernet Frame),而不是 IP 包。
它的工作是:接收完整的以太网帧 → 查看目标 MAC 地址 → 根据 MAC 地址表转发到相应端口 → 发送完整的以太网帧出去。
全程不拆解帧结构,不查看/修改帧内的 IP 数据包内容。
类比 :像一个邮局分拣员 ,只看信封(帧)上的邮政编码和地址(MAC 地址),然后扔到对应的地区邮筒(端口),不会拆开信封看里面的信(IP 包)是什么内容。
2. 什么是"拆帧组帧"?
真正的"拆帧组帧"发生在以下情况:
路由器(三层设备):
收到一个以太网帧。
拆掉帧头和帧尾 ,取出里面的 IP 数据包。
查看 IP 包头中的目标 IP 地址。
根据路由表决定下一跳。
将 IP 数据包重新封装成一个新的以太网帧(源/目标 MAC 地址变为路由器自己和下一跳设备的 MAC 地址)。
从相应端口发送出去。
✅ 这才是真正的"拆帧 → 处理 → 组新帧"。
终端设备(如你的电脑) :
应用层数据 → 传输层(TCP/UDP)→ 网络层(IP)→ 数据链路层(以太网帧)→ 物理层发送。
接收时反向拆解。