重组IL-1β蛋白(Interleukin-1β,白介素-1β,AbMole,M21094)是一种通过基因工程表达的重要促炎细胞因子,在免疫调控和炎症研究中具有核心作用。IL-1β通过结合IL-1RI(I型IL-1受体)并招募辅助蛋白IL-1RAcP,激活NF-κB信号通路,进而调控下游炎症因子的释放[1]。IL-1β常用于模拟细胞的炎症反应,例如在RAW264.7巨噬细胞中,IL-1β与LPS(Lipopolysaccharides,脂多糖)协同作用可显著可提升TNF-α(肿瘤坏死因子-α)和PGE2(前列腺素 E2)等炎症因子的水平,从而模拟急性炎症反应[2]。并且在小鼠模型中,IL-1β关节注射可模拟软骨退行性病变,用于评估化合物葫芦素E(Cucurbitacin E)的抗炎效果[3]。在气道上皮细胞模型中,IL-1β(白介素-1β,Uniprot: P01584)与FGF2(成纤维细胞生长因子-2,Uniprot: P09038-4)的相互作用可调控IL-6(白介素-6,Interleukin-6,Uniprot: P05231) 的释放,提示其在炎症信号转导中扮演关键角色[4]。重组IL-1β可诱导小鼠的肺纤维化(PF)[5]。另外,重组IL-1β蛋白(Interleukin-1β,白介素-1β)还可用于人源化单抗的筛选,例如在抗IL-1β单克隆抗体的开发中,重组IL-1β用于验证抗体的中和效果[6]。AbMole为全球科研客户提供高纯度、高生物活性的抑制剂、细胞因子、人源单抗、天然产物、荧光染料、多肽、化合物库、抗生素等科研试剂,全球大量文献专利引用。
范例详解
Mol Med Rep. 2023 Nov;28(5):202.
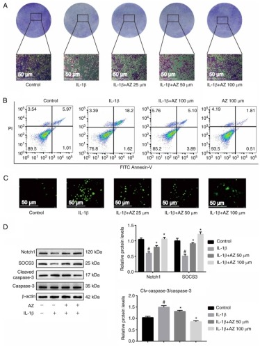
南京医科大学的科研人员在上述论文中使用了AbMole提供的重组IL-1β蛋白(白介素-1β,AbMole,M21094)。实验人员揭示了乙酰姜酮通过抑制软骨细胞铁死亡改善骨关节炎(OA)的作用机制。研究采用体内(小鼠内侧半月板失稳模型,DMM)和体外(IL-1β诱导软骨细胞OA模型)实验验证了:乙酰姜酮可促进软骨细胞活力、增加细胞外基质(ECM)成分的表达、减少金属蛋白酶(ADAMTS-4、MMP13)和炎症因子(iNOS、COX2)的释放,从而抑制软骨破坏和骨赘形成;乙酰姜酮还通过激活Nrf2/HO-1通路,上调谷胱甘肽过氧化物酶4(GPX4)的表达,减少脂质过氧化产物(MDA)积累,增加谷胱甘肽(GSH)水平,逆转IL-1β诱导的软骨细胞铁死亡。IL-1β(Interleukin-1β,白介素-1β)在本研究中作为体外OA模型的诱导剂,具体作用包括:诱导软骨细胞损伤、触发铁死亡促进凋亡、以及通过下调Notch1/SOCS3通路增加caspase-3的活化。

AZ inhibits IL-1β-induced chondrocyte apoptosis by promoting Notch1 expression. Chondrocytes were pretreated with or without IL-1β (20 ng/ml) for 24 h and were then treated with AZ (25, 50 or 100 µM) for an additional 24 h[7].
参考文献及鸣谢
1\] Heidari-Japelaghi, R.; Valizadeh, M.; Haddad, R. Interferon gamma-induced hub genes and key pathways: A study based on biological network analysis and experimental validation. Journal of biotechnology **2025**, 405, 72-87. \[2\] He, R.; Liu, M.; Zou, Z.; et al. Anti-inflammatory activity of peptides derived from millet bran in vitro and in vivo. Food \& function **2022**, 13 (4), 1881-1889. \[3\] Huang, Y.; Pan, W.; Bao, H.; et al. HSF1 Increases EOGT-Mediated Glycosylation of Notch1 to Promote IL-1beta-Induced Inflammatory Injury of Chondrocytes. Cartilage **2025**, 16 (4), 486-494. \[4\] Tan, Y. Y.; Zhou, H. Q.; Lin, Y. J.; et al. FGF2 is overexpressed in asthma and promotes airway inflammation through the FGFR/MAPK/NF-kappaB pathway in airway epithelial cells. Military Medical Research **2022**, 9 (1), 7. \[5\] Li, H.; Li, Q.; Hao, Z.; et al. A recombinant IL-1beta vaccine attenuates bleomycin-induced pulmonary fibrosis in mice. Vaccine **2024**, 42 (18), 3774-3788. \[6\] Oh, Y. S.; Kwak, M. K.; Kim, K.; et al. Development and application of an antibody that binds to interleukin-1beta of various mammalian species for the treatment of inflammatory diseases. Biochemical and biophysical research communications **2020**, 527 (3), 751-756. \[7\] Chen, X.; Chen, J.; Miao, C.; et al. Acetyl zingerone ameliorates osteoarthritis by inhibiting chondrocyte programmed cell death. Molecular medicine reports **2023**, 28 (5).