一、Ooder框架8步编码流程:必要性、设计目的与核心优势
1.1 实施必要性(企业级视角):
在企业级软件开发场景中,项目规模大、协作角色多元、需求迭代频繁、质量管控严苛等特点尤为突出,传统开发流程普遍面临更严峻的痛点:一是跨部门协作壁垒高,项目管理人员、开发、业务、运维等多角色沟通链路长,职责划分模糊导致需求传递偏差频发;二是开发效率与规模不匹配,企业级项目需处理海量重复性编码、目录构建等工作,人工开发模式成本高、周期长;三是AI工具应用碎片化,缺乏标准化的企业级AI实施流程,大模型、自动化工具等赋能价值无法充分释放;四是质量管控难度大,企业级软件对稳定性、安全性要求极高,传统质量管控模式滞后,易出现上线后故障。在此背景下,Ooder框架构建的企业级AI实施流程应运而生,核心目标是通过标准化的人机协作体系,系统性解决企业级开发痛点,同时凸显大模型协作的不可替代性,实现企业级软件全链路的高效、可控开发。
1.2 解决的核心问题:
- 解决企业级跨角色协作内耗问题:企业级项目涉及角色多、链路长,通过明确项目管理人员、开发、业务等人工角色与大模型的协同边界,构建标准化沟通与协作流程,消除跨部门信息壁垒,保障需求传递精准性;
- 破解企业级开发效率瓶颈:企业级项目存在大量重复性编码、大规模项目目录构建、多模块测试等工作,大模型自动生成代码、RAD工具自动化构建的协作模式,可大幅降低人工投入,提升开发效率30%以上,适配企业级项目快速迭代需求;
- 解决企业级需求落地偏差难题:企业级需求复杂且多变,通过"业务人员+大模型+客户"的协同验证模式,强化原型设计与需求交互,同步迭代需求文档,确保开发成果与企业级业务场景精准匹配;
- 筑牢企业级质量管控防线:企业级软件对稳定性、安全性要求严苛,通过大模型自动化测试与人工审核的双重校验体系,实现全流程质量管控,提前发现并修复潜在问题,降低上线故障风险;
- 实现企业级AI技术规模化赋能:打破AI工具碎片化应用困境,将大模型深度融合到企业级开发全流程,形成标准化的企业级AI实施体系,充分释放AI技术对企业级软件开发的赋能价值。
1.3 设计目的(聚焦企业级与大模型协作):
以企业级软件开发需求为核心,构建一套标准化、可复用的企业级AI实施流程,同时明确大模型在全流程中的协作定位与价值。通过规范各环节的执行标准、角色分工(人工+AI)与输出要求,既适配企业级项目多角色、大规模、高要求的开发特性,又最大化发挥大模型在代码生成、需求分析、自动化测试等环节的优势,实现企业级软件开发效率、质量与成本的最优平衡,助力企业快速落地AI驱动的数字化转型。
1.4 核心优势:
- 企业级协同效率最大化:适配企业级多角色协作场景,明确人工与大模型的精准分工,消除跨部门沟通壁垒,提升整体协作效率;
- 大模型协作价值凸显:大模型深度参与企业级项目的代码生成、方案输出、自动化测试等核心环节,大幅降低人工成本,应对企业级项目大规模开发需求;
- 企业级需求精准落地:针对企业级复杂需求,通过大模型辅助需求分析与原型优化,结合多轮客户交互,确保开发成果匹配企业业务场景;
- 全流程质量可控:构建"大模型自动化校验+企业级人工评审"双重体系,覆盖企业级软件质量、安全、性能等多维度要求;
- 企业级可扩展性强:流程设计适配不同规模的企业级项目,支持大模型能力迭代升级,可随企业业务发展持续优化,保障长期复用价值。
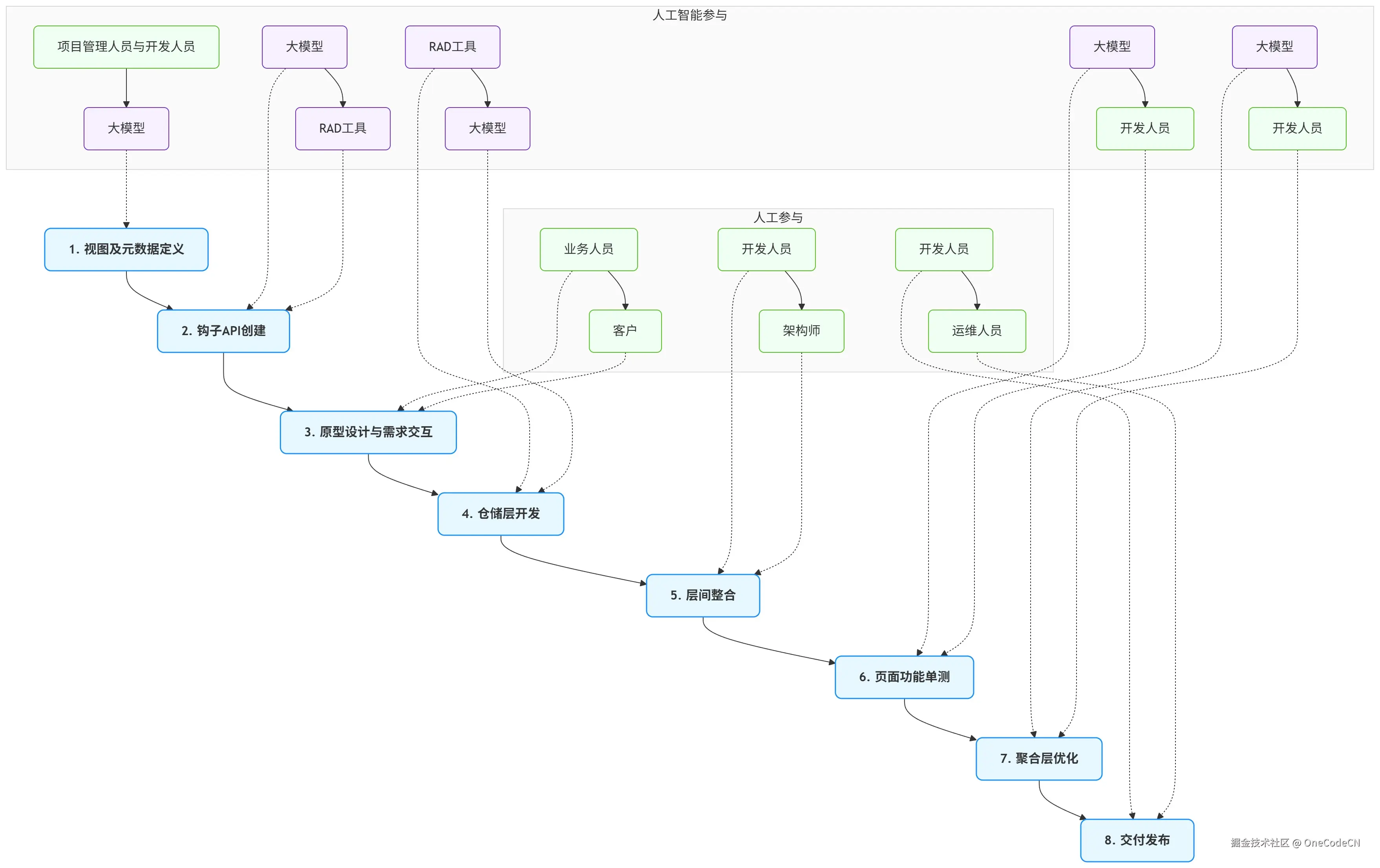
1.5 8步编码流程示意图

在企业级数字化转型加速推进的背景下,AI技术已成为提升软件开发效能的核心驱动力。企业级软件开发面临规模大、协作复杂、需求多变、质量要求高等挑战,传统开发模式难以适配。Ooder框架聚焦企业级AI实施流程构建,通过标准化的8步编码流程,深度整合大模型协作能力,实现从需求定义到交付发布的全链路智能化、规范化管理。本文重点阐述Ooder框架的企业级AI实施规范,以及大模型协作在各环节的核心价值与执行要求,为企业级软件开发的AI转型提供可落地的实践指南。
二、8步编码流程各阶段详细说明
2.1 视图及元数据定义阶段
目标:定义清晰的视图结构和元数据,为后续开发奠定基础。
执行流程:
- 需求人(项目管理人员及开发人员)主导与大模型协作,结合企业级项目的多模块、高兼容性需求,明确视图及元数据的规范要求与边界定义(企业级项目需保障元数据的统一性与可扩展性,大模型可辅助梳理多模块元数据关联关系)
- 大模型负责视图及元数据定义代码的撰写
- 开发人员验证元数据与模块结构的映射关系
示例代码:
javascript
// 视图元数据枚举示例
public enum StatsViewEnum {
COMPONENT_STATS("组件统计", "ri-bar-chart-box-line", "/dsm/stats/component/", "组件使用统计分析", "stats", "component", "view"),
TYPE_DISTRIBUTION("类型分布", "ri-pie-chart-line", "/dsm/stats/component/TypeDistribution", "组件类型分布统计", "stats", "component", "subview"),
USAGE_TREND("使用趋势", "ri-line-chart-line", "/dsm/stats/component/UsageTrend", "组件使用趋势分析", "stats", "component", "subview");
private String name;
private String imageClass;
private String url;
private String description;
private String module;
private String domain;
private String subModule;
// 构造函数和getter方法省略
}
复制
2.2 钩子API创建阶段
目标:创建钩子API,将视图与URL绑定,并自动生成项目结构。
执行流程:
- 大模型深度协作完成钩子API创建:结合企业级项目的架构规范与团队开发喜好,自动生成符合企业级代码标准的钩子API,同时规避企业级项目中常见的API兼容性、安全性问题
- 触发RAD图形编译,根据项目喜好完成项目目录及菜单编写
- 通过RAD可视化代码设计器提交工程代码
示例代码:
javascript
// 钩子API方法示例
@Service
public class DsmComponentStatsService {
// 获取视图URL绑定关系
public List<ViewUrlBinding> getViewUrlBindings() {
List<ViewUrlBinding> bindings = new ArrayList<>();
bindings.add(new ViewUrlBinding("componentStats", "/dsm/stats/component/", "组件统计服务"));
return bindings;
}
// 获取视图间关系
public List<ViewRelation> getViewRelations() {
List<ViewRelation> relations = new ArrayList<>();
relations.add(new ViewRelation("componentStats", "typeDistribution", ViewRelationType.PARENT_CHILD));
relations.add(new ViewRelation("componentStats", "usageTrend", ViewRelationType.PARENT_CHILD));
return relations;
}
}
复制
2.3 原型设计与需求交互阶段
目标:通过可视化设计,快速验证原型并与客户交互,确保需求准确性。
执行流程:
- 业务人员通过可视化设计器完成初版原型设计
- 携带初版原型与需求方及客户进行汇报交互,收集反馈
- 根据反馈同步迭代需求文档以及设计稿细节
2.4 仓储层开发阶段
目标:生成高质量的仓储层代码,实现数据访问和业务逻辑。
执行流程:
- 确认版本后由RAD触发编码工程确认,该确认完成后交由大模型开始撰写仓储层代码(企业级项目仓储层需处理海量数据访问与多数据源兼容,大模型可基于企业级数据访问规范,生成高效、安全的仓储层代码,大幅降低人工开发难度)
- 大模型完成仓储层代码撰写
- 开发人员完成仓储层单元测试
2.5 层间整合阶段
目标:整合视图层、聚合层和仓储层,确保各层之间的依赖关系清晰。
执行流程:
- 完成仓储层单测后经由人工审核,审核后调整分层架构图及整合喜好模板
- 触发层间整合,生成整合代码
- 人工验证绑定关系,检验视图功能点完整性
2.6 页面功能单测阶段
目标:通过自动化测试,确保页面功能完整性和整洁性。
执行流程:
- 提交大模型完成页面功能单测,重点检测页面完整性、整洁性(企业级项目页面数量多、交互逻辑复杂,人工单测效率低、覆盖不全面,大模型可实现批量页面自动化单测,提升测试效率与覆盖度,保障企业级应用的用户体验一致性)
- 发现问题后及时记录,同时启动子修复流程
- 子修复完成后人工确认,确认无误归档测试报告
2.7 聚合层优化阶段
目标:优化聚合层性能,提高系统响应速度。
执行流程:
- 页面功能单测初步完成后,大模型给出聚合层优化初步方案(企业级项目聚合层需处理高并发、大数据量的业务逻辑,大模型可基于企业级性能优化标准,结合项目实际业务场景,输出针对性的优化方案,辅助开发人员提升系统性能)
- 开发人员通过IDE完成聚合层优化,优化过程中执行人工检测
- 优化完成后进行性能测试,生成优化效果报告
2.8 交付发布阶段
目标:完成代码发布,归档文档,清理资源。
执行流程:
- 严格执行交付发布流程,完成各类交付物准备
- 对版本文档进行系统归档
- 下线大模型上下文,清理项目相关系统资源
三、分层架构图
Ooder框架采用清晰的分层架构,各层之间职责明确,依赖关系清晰。
3.1 分层架构多视图展示
通过逻辑架构、物理架构、人机协作三个视图,从不同维度完整呈现Ooder框架分层架构的核心逻辑,各视图相互关联、互为补充。

添加描述
3.1.1 逻辑架构视图(核心层间关系)

添加描述
图形注解:1. 核心逻辑:自上而下的依赖关系,视图层接收用户请求,通过聚合层编排业务逻辑,由仓储层获取数据层资源,实现"展示-业务-数据"的完整链路;2. 层内组件:每个层级包含核心功能组件,明确各层的职责边界,确保高内聚低耦合;3. 设计目的:通过逻辑分层,使业务逻辑与数据访问分离,便于后续维护和迭代。
3.1.2 物理架构视图(部署与资源关联)

添加描述
图形注解:1. 部署逻辑:视图层独立部署于Web服务器,聚合层与仓储层部署于应用服务器,数据层采用分布式存储节点,实现部署隔离与弹性扩展;2. 资源关联:应用服务器是核心枢纽,对接各类数据节点和辅助工具节点;3. 工具集成:大模型服务节点、RAD工具节点通过松耦合方式对接核心部署节点,不侵入业务核心,保障架构稳定性。
3.1.3 人机协作视图(AI与人工协同)

添加描述
图形注解:1. 协同逻辑:人工角色与AI工具围绕架构层级分工协作,人工聚焦需求、审核、设计、运维等核心决策环节,AI工具聚焦代码生成、自动化构建等重复性工作;2. 重点协同:大模型主要支撑聚合层、仓储层的开发优化,RAD工具主要支撑视图层、聚合层的自动化构建;3. 价值体现:通过"人工决策+AI赋能"的协同模式,兼顾决策准确性与开发效率,适配企业级项目的复杂需求。
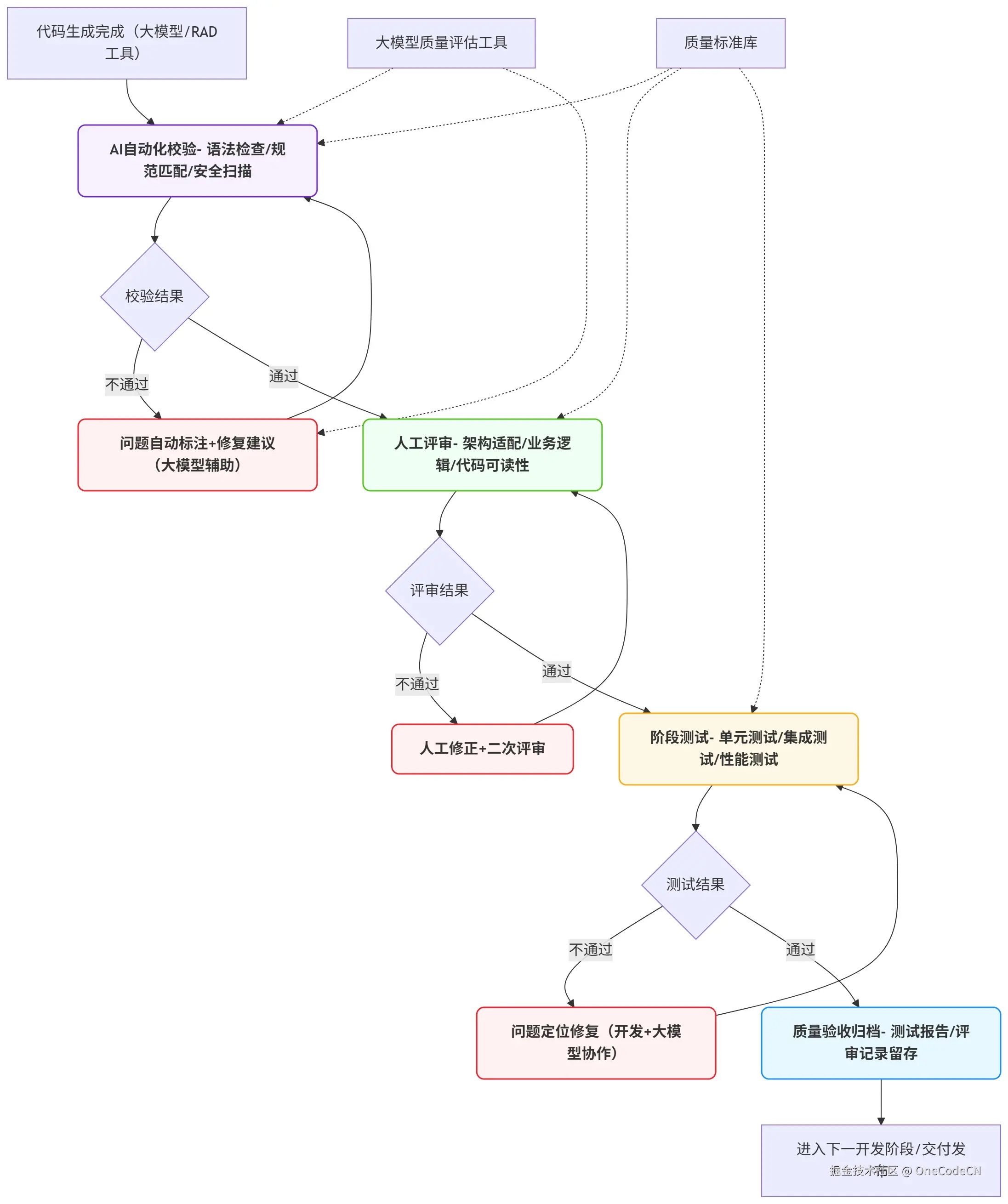
四、质量控制措施
为确保开发质量,Ooder框架制定了严格的全流程质量控制措施,形成"AI自动化校验+人工评审+阶段测试"的三维管控体系。
4.1 全流程质量管控链路图

添加描述
图形注解:1. 管控逻辑:采用"自动化前置校验+人工核心评审+阶段闭环测试"的全流程链路,确保质量问题早发现、早修复;2. AI赋能:大模型贯穿校验、修复建议、质量评估全环节,降低人工管控成本;3. 标准支撑:质量标准库为各环节提供统一判定依据,保障管控一致性;4. 闭环机制:各环节不通过项均需完成修复后重新校验,形成质量管控闭环。
- 代码评审:所有代码必须经过至少1次同行评审,特别是大模型生成的代码
- 单元测试:服务层代码覆盖率达到80%以上,仓储层单测必须完整
- 自动化测试:利用大模型进行页面功能单测,确保页面完整性和整洁性
- 可视化验证:通过RAD工具进行原型和菜单的可视化验证
- 集成测试:确保所有模块间的集成正常,特别是层间整合后的功能验证
- 性能测试:关键接口的响应时间不超过2秒,聚合层优化后必须进行性能对比测试
- 安全测试:确保代码符合安全编码规范
- 文档完整性:所有模块必须提供完整的文档,包括需求文档、设计稿、测试报告等
- 需求一致性:确保最终实现与客户确认的需求保持一致
五、规范执行监督
5.1 分级监督主体与核心职责
明确不同角色在规范执行监督中的定位,形成分层负责、协同联动的监督体系,确保监督无死角。
- 架构师:承担整体规范执行监督总责,重点聚焦大模型生成代码的质量控制(核心原因:架构师掌握企业级架构标准,能精准判断AI生成代码是否符合整体设计要求)
- 开发人员:负责监督RAD工具自动生成代码的正确性和完整性(核心原因:开发人员直接对接编码环节,可实时校验自动化生成内容的实用性)
- 运维人员:辅助监督交付发布阶段的规范执行,确保资源清理、文档归档符合要求(补充角色,完善监督链路)
注解:1. 分级逻辑:按"整体把控-环节落地-收尾校验"划分监督职责,适配企业级项目多角色协作场景;2. 监督重点:突出AI相关环节(大模型生成代码、RAD工具自动化)的监督,契合框架AI驱动的核心特性;3. 价值:明确的职责划分避免监督推诿,提升监督效率。
5.2 常态化监督机制
建立固定频率的监督评审机制,确保规范执行情况能被及时跟踪、问题能被快速发现。
- 每周规范执行评审:定期召开评审会议,重点检查大模型协作流程的执行情况(频率设定原因:企业级项目迭代周期多以周为单位,周度评审可同步匹配迭代节奏)
- 实时自动化监控:通过工具监控RAD工具的自动化流程,确保生成的代码符合项目喜好和规范要求(技术辅助:借助自动化工具降低人工监督成本,实现实时预警)
注解:1. 动静结合:"周度评审(静态)+实时监控(动态)"结合,兼顾周期性全面检查与实时风险预警;2. 聚焦核心:评审重点锚定大模型协作流程,与框架核心的AI实施逻辑深度匹配;3. 落地性:周度频率和自动化工具应用,平衡监督效果与团队工作负荷,避免过度监督。
5.3 动态优化与纠错机制
针对监督中发现的问题,建立"纠正-培训-优化"的闭环机制,推动规范持续完善。
- 即时纠错:对违反规范的行为进行及时纠正和培训,避免问题扩散(响应原则:快速响应、即时止损,保障项目推进不受规范偏差影响)
- 规范迭代:定期更新规范文档,适应项目发展需求和大模型能力演进(迭代逻辑:规范需适配业务变化和AI技术升级,避免"一刀切"的静态规范制约项目发展)
- 质量评估优化:建立大模型生成代码的质量评估机制,持续优化大模型协作流程(专项优化:针对核心的大模型协作环节,通过评估反馈持续提升人机协同效率)
注解:1. 闭环逻辑:形成"发现问题-纠正问题-优化规范"的完整闭环,确保监督不仅能"纠错"还能"赋能";2. 适配性:规范迭代和大模型协作优化,体现对企业级项目动态发展和AI技术演进的适配;3. 价值:避免规范成为"僵化约束",通过持续优化让规范始终贴合项目实际需求。
六、最佳实践
- 明确需求沟通:与大模型沟通时,提供清晰、详细的需求描述,避免歧义
- 合理利用自动化:充分发挥RAD工具的优势,自动生成重复、标准化的代码
- 重视人工审核:虽然大模型能生成高质量代码,但人工审核仍不可或缺
- 持续优化流程:根据项目实际情况,持续优化8步编码流程
- 加强团队协作:项目管理人员、开发人员、业务人员和客户应紧密协作
- 规范文档管理:及时归档需求文档、设计稿、测试报告等重要文档
七、总结与展望
Ooder框架的规范执行计划展示了AI协作驱动的软件开发流程的巨大潜力。通过充分利用大模型和自动化工具,Ooder框架实现了开发流程的标准化、自动化和智能化,提高了代码质量和开发效率。
未来,随着AI技术的进一步发展,Ooder框架将不断完善其8步编码流程,增强大模型的理解能力和生成质量,优化RAD工具的自动化程度,为软件开发带来更大的变革。
通过遵循Ooder框架的规范执行计划,开发团队可以更好地利用AI技术,构建高质量、高效率的软件系统,适应快速变化的市场需求。
附件
-
Ooder编码流程详细说明
-
视图元数据枚举模板
-
钩子API方法模板
-
代码评审检查清单
-
测试用例模板
-
大模型协作指南
-
RAD工具使用手册
-
原型设计规范
-
需求文档模板
-
设计稿迭代记录模板
制定日期:2025-12-31
作者:Ooder框架团队