Things About Pro
关于Pro产品的二三事
主要以3.3为基础,新版本特性可能有缺失
Pro自身的架构
daml
daml(Desktop Application Markup Language),为pro的组件配置文件。pro通过解析该文件,获取各种类型的注册信息,对程序实现配置化。其实,addin也是基于这种注册机制实现的。
daml的结构如下:

在pro初始化过程中,会对各级目录中的组件进行扫描,获取daml配置。通过内置处理器,将各种标签进行合并处理,形成统一的注册信息,供程序内部使用。
gp
pro内部支持三种工具箱类型:
- .tbx目录:目前系统工具箱的格式,内部使用元数据文件进行工具的配置。支持函数工具和python脚本工具
- .tbx文件:同ao工具箱类似,可以通用,内部为工具二进制文件
- .pyt:python工具箱,目前自定义的python工具箱采用该格式,工具箱和工具的脚本包含在同一py文件中。
- pyt的优点:
- 结构简单,脚本内置
- 能够进行加密
- pyt的缺点:
- 不能对工具设置标识id,从而不支持帮助id的设定
- 处理逻辑和tbx目录不同,代码不能直接复用,需要进行改造
- pyt的优点:
- .atbx:tbx的工具箱打包封装,单个文件,结构统一,更便于传输
系统工具箱
arcgispro中自带的工具箱,统一为tbx目录形式,但支持pyt的扫描
工具箱缓存
当地理处理模块加载时,会对系统工具目录进行扫描,获取目录下所有工具箱,生成工具缓存信息,用于后续的工具查询。
gp缓存,会存放于临时目录的Local Caches目录下,分为g0、g1、g2三代缓存。
- g0缓存,用于存储系统工具箱目录结构
- g1缓存,在g0基础上,用于存储系统工具箱目录结构,额外包含了显示名称、描述、搜索关键字等信息
- g2缓存,用于存储参数类型对应的控件索引
当系统工具初次加载时,会对系统工具箱目录进行扫描,发现规定格式的工具箱。然后根据标志文件的写入时间,生成md5验证,发现文件变化后,更新缓存。
工具箱的结构

工具的交互
工具箱目录显示
在地理处理面板,显示工具箱目录树。
鼠标停留,显示对应的悬浮面板,显示描述信息。
工具界面
采用固定类型的参数*(详见:参数数据类型)。*
根据类型,采用流式布局,进行UI动态生成。
工具行为
详见:自定义工具行为
许可验证
验证工具的许可权限。
参数初始化
根据参数配置,初始化对应控件。
参数验证
当用户进行参数设置后,对参数进行校验,根据校验结果给用户对应反馈。
每次验证的过程,arcpy接受的是新实例化的validator对象以及新包装的parameters对象。
工具执行
将用户设置的参数作为参数组传入,调用工具的执行函数,并获取处理结果。
工具执行历史
获取过往gp工具执行的历史记录,pro关闭后,对历史清空,不进行持久化。
stylx
Pro中的样式文件,类似于desktop中的style文件。
关于样式文件的结构,目前没有官方资料,后续为自研和推测。
stylx和stnx(系统符号样式),都是采用sqlite表结构的方式存储的。
内部表结构
meta
用于存储style的元数据信息。
| key | value |
|---|---|
| version | 版本信息 |
| cim_version | 使用的cim模型的版本,现行版本为3.0 |
| readonly | 只读(不允许pro编辑) |
STYLES
用于存储style内的样式分类。
一个系统样式,约等于一个stylx文件。
CLASSES
用于存储style内支持的类别。
目前支持18种类型(pro中支持创建编辑的10种,用☑️标记)
- Color☑️
- Color Scheme☑️
- Point Symbol☑️
- Line Symbol☑️
- Polygon Symbol☑️
- Text Symbol☑️
- North Arrow
- Scale Bar
- Standard Label Placement☑️
- Maplex Label Placement☑️
- Grid
- Mesh Symbol☑️
- Legend
- Table Frame
- Map Surround
- Dimension Style☑️
- Legend Item
- Table Frame Field
ITEMS
存储符号的信息。Content字段存储CIM模型信息。
DATA
类似于ITEMS。Content字段采用blob形式存储,支持CIM字符串形式
Pro支持的启动参数
/enablediagnostics
开启诊断模式
/loglevel=
诊断模式下才能启用,支持debug,information,warning,error级别
/dumpcombineddaml
将daml程序启动后转储到Temp目录
/disableaddins
禁用addin
/config
使用配置项启动
/u
设置StartUpMode为Untitled
设置启动工程,支持longPathName
Pro同外部程序的交互
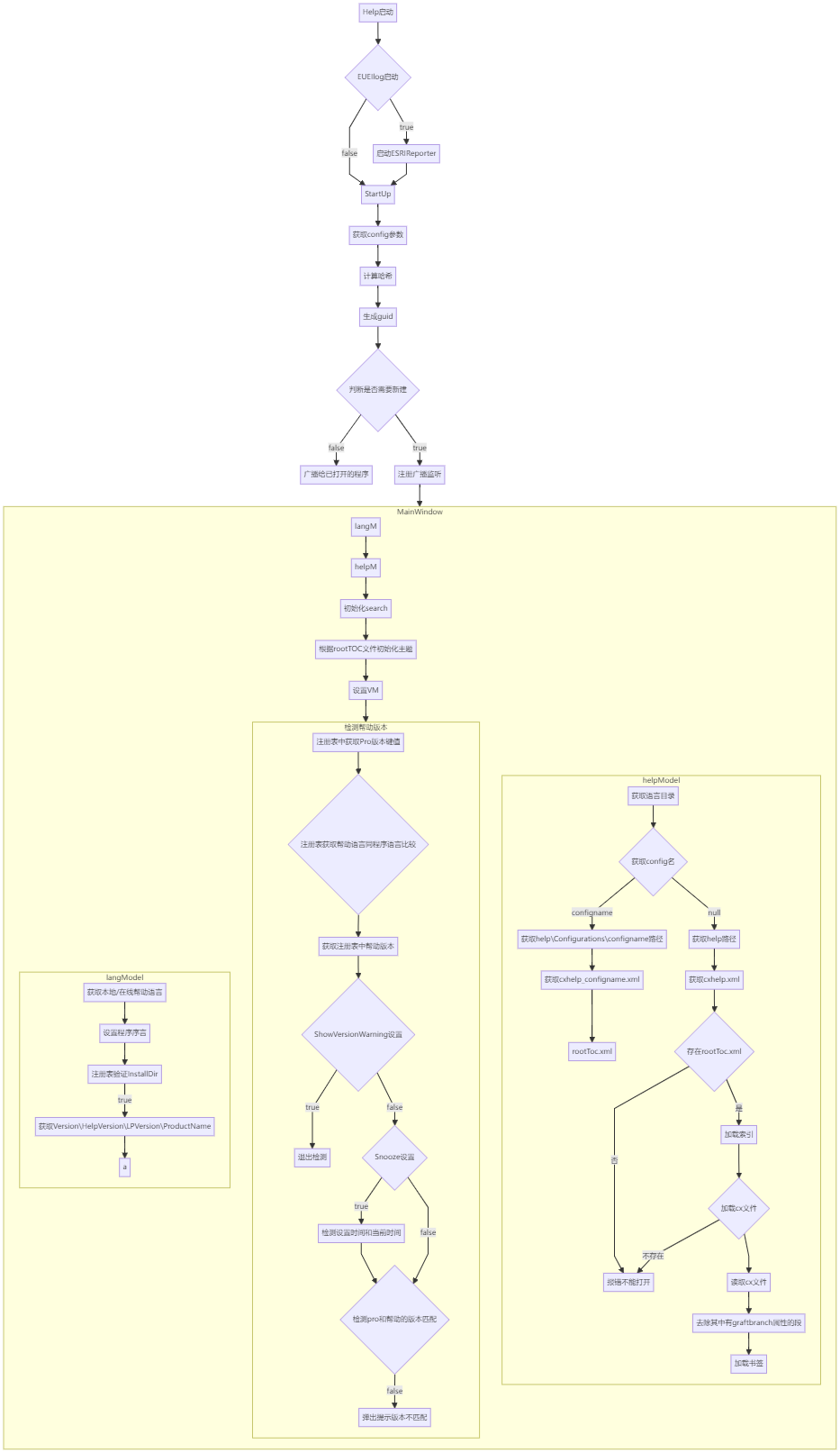
Help.exe
显示本地帮助的程序,单向接收Pro传递的参数,显示帮助内容。接收参数的格式为,[编号] [/config:配置名]。
配置名依赖于Pro加载config配置名称,能够转换帮助的数据来源,缺省时以默认的帮助路径获取帮助网页,设置后将会以[InstallPath]\Resources\Help\zh-CN\configurations[配置名]为帮助源,获取对应的帮助网页。这个设置,为自定义帮助信息提供了可能。


RegisterAddIn.exe
用于addin注册。
支持静默注册,用于sdk开发。
卸载过程,即为根据addin信息,删除对应注册目录中的文件。
安装过程,验证Addinfo中的id、version、desktopVersion。
| 参数 | 说明 |
|---|---|
| /? | 需要帮助 |
| /s | 静默模式 |
| /u | 卸载 |
| /shell | shell模式 |
| [file].esriAddInX | addin |
SoftwareAuthorizationPro.exe
用于单机许可授权。没有对应的产品,显示产品列表;产品没有扩展模块,隐藏授权扩展模块。
ArcGISSignAddIn.exe
对addin进行签名。内部使用System.IO.Packaging.PackageDigitalSignatureManager对包进行签名。
Options
| options参数 | 说明 |
|---|---|
| /r | 输出的addin |
| /n | 数字签名的名称,支持子串 |
| /c | 数据签名文件路径 |
| /p | 数据签名密码 |
| /rm | 移除所有数字签名 |
| /s | 静默模式 |
| /? | 显示帮助 |
Pro相关的产品
DI
数据互操作模块。集成FME功能
DP
深度学习模块。集成深度学习相关的python依赖包
ST_geometry
数据库中间件。集成sde相关的依赖库
Pro SDK
pro开发包
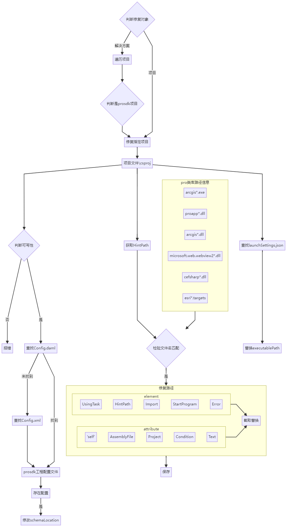
proapp-sdk-utilities
sdk实用工具,用于简化一些配置操作
AddDamlIds

FixReferences

Things About Pro
关于Pro产品的二三事
主要以3.3为基础,新版本特性可能有缺失
Pro自身的架构
daml
daml(Desktop Application Markup Language),为pro的组件配置文件。pro通过解析该文件,获取各种类型的注册信息,对程序实现配置化。其实,addin也是基于这种注册机制实现的。
daml的结构如下:

在pro初始化过程中,会对各级目录中的组件进行扫描,获取daml配置。通过内置处理器,将各种标签进行合并处理,形成统一的注册信息,供程序内部使用。
gp
pro内部支持三种工具箱类型:
- .tbx目录:目前系统工具箱的格式,内部使用元数据文件进行工具的配置。支持函数工具和python脚本工具
- .tbx文件:同ao工具箱类似,可以通用,内部为工具二进制文件
- .pyt:python工具箱,目前自定义的python工具箱采用该格式,工具箱和工具的脚本包含在同一py文件中。
- pyt的优点:
- 结构简单,脚本内置
- 能够进行加密
- pyt的缺点:
- 不能对工具设置标识id,从而不支持帮助id的设定
- 处理逻辑和tbx目录不同,代码不能直接复用,需要进行改造
- pyt的优点:
- .atbx:tbx的工具箱打包封装,单个文件,结构统一,更便于传输
系统工具箱
arcgispro中自带的工具箱,统一为tbx目录形式,但支持pyt的扫描
工具箱缓存
当地理处理模块加载时,会对系统工具目录进行扫描,获取目录下所有工具箱,生成工具缓存信息,用于后续的工具查询。
gp缓存,会存放于临时目录的Local Caches目录下,分为g0、g1、g2三代缓存。
- g0缓存,用于存储系统工具箱目录结构
- g1缓存,在g0基础上,用于存储系统工具箱目录结构,额外包含了显示名称、描述、搜索关键字等信息
- g2缓存,用于存储参数类型对应的控件索引
当系统工具初次加载时,会对系统工具箱目录进行扫描,发现规定格式的工具箱。然后根据标志文件的写入时间,生成md5验证,发现文件变化后,更新缓存。
工具箱的结构

工具的交互
工具箱目录显示
在地理处理面板,显示工具箱目录树。
鼠标停留,显示对应的悬浮面板,显示描述信息。
工具界面
采用固定类型的参数*(详见:参数数据类型)。*
根据类型,采用流式布局,进行UI动态生成。
工具行为
详见:自定义工具行为
许可验证
验证工具的许可权限。
参数初始化
根据参数配置,初始化对应控件。
参数验证
当用户进行参数设置后,对参数进行校验,根据校验结果给用户对应反馈。
每次验证的过程,arcpy接受的是新实例化的validator对象以及新包装的parameters对象。
工具执行
将用户设置的参数作为参数组传入,调用工具的执行函数,并获取处理结果。
工具执行历史
获取过往gp工具执行的历史记录,pro关闭后,对历史清空,不进行持久化。
stylx
Pro中的样式文件,类似于desktop中的style文件。
关于样式文件的结构,目前没有官方资料,后续为自研和推测。
stylx和stnx(系统符号样式),都是采用sqlite表结构的方式存储的。
内部表结构
meta
用于存储style的元数据信息。
| key | value |
|---|---|
| version | 版本信息 |
| cim_version | 使用的cim模型的版本,现行版本为3.0 |
| readonly | 只读(不允许pro编辑) |
STYLES
用于存储style内的样式分类。
一个系统样式,约等于一个stylx文件。

CLASSES
用于存储style内支持的类别。
目前支持18种类型(pro中支持创建编辑的10种,用☑️标记)
- Color☑️
- Color Scheme☑️
- Point Symbol☑️
- Line Symbol☑️
- Polygon Symbol☑️
- Text Symbol☑️
- North Arrow
- Scale Bar
- Standard Label Placement☑️
- Maplex Label Placement☑️
- Grid
- Mesh Symbol☑️
- Legend
- Table Frame
- Map Surround
- Dimension Style☑️
- Legend Item
- Table Frame Field
ITEMS
存储符号的信息。Content字段存储CIM模型信息。
DATA
类似于ITEMS。Content字段采用blob形式存储,支持CIM字符串形式
Pro支持的启动参数
/enablediagnostics
开启诊断模式
/loglevel=
诊断模式下才能启用,支持debug,information,warning,error级别
/dumpcombineddaml
将daml程序启动后转储到Temp目录
/disableaddins
禁用addin
/config
使用配置项启动
/u
设置StartUpMode为Untitled
设置启动工程,支持longPathName
Pro同外部程序的交互
Help.exe
显示本地帮助的程序,单向接收Pro传递的参数,显示帮助内容。接收参数的格式为,[编号] [/config:配置名]。
配置名依赖于Pro加载config配置名称,能够转换帮助的数据来源,缺省时以默认的帮助路径获取帮助网页,设置后将会以[InstallPath]\Resources\Help\zh-CN\configurations[配置名]为帮助源,获取对应的帮助网页。这个设置,为自定义帮助信息提供了可能。


RegisterAddIn.exe
用于addin注册。
支持静默注册,用于sdk开发。
卸载过程,即为根据addin信息,删除对应注册目录中的文件。
安装过程,验证Addinfo中的id、version、desktopVersion。
| 参数 | 说明 |
|---|---|
| /? | 需要帮助 |
| /s | 静默模式 |
| /u | 卸载 |
| /shell | shell模式 |
| [file].esriAddInX | addin |
SoftwareAuthorizationPro.exe
用于单机许可授权。没有对应的产品,显示产品列表;产品没有扩展模块,隐藏授权扩展模块。
ArcGISSignAddIn.exe
对addin进行签名。内部使用System.IO.Packaging.PackageDigitalSignatureManager对包进行签名。
Options
| options参数 | 说明 |
|---|---|
| /r | 输出的addin |
| /n | 数字签名的名称,支持子串 |
| /c | 数据签名文件路径 |
| /p | 数据签名密码 |
| /rm | 移除所有数字签名 |
| /s | 静默模式 |
| /? | 显示帮助 |
Pro相关的产品
DI
数据互操作模块。集成FME功能
DP
深度学习模块。集成深度学习相关的python依赖包
ST_geometry
数据库中间件。集成sde相关的依赖库
Pro SDK
pro开发包
proapp-sdk-utilities
sdk实用工具,用于简化一些配置操作
AddDamlIds

FixReferences
