摘要
本研究探讨了格雷马斯语义方阵在人工智能自然语言处理(NLP)深层语义分析中的理论应用潜力,重点关注情感分析和语义角色标注两个核心任务。格雷马斯语义方阵作为结构主义符号学的重要工具,通过二元对立关系的四元拓展 ,为文本语义的深层结构分析提供了系统性框架。研究发现,语义方阵在传统 NLP 系统中已展现出处理复杂语义关系的优势,特别是在情感模态分析和叙事结构解析方面(11)。在现代深度学习模型中,基于语义方阵的 GLASS 框架已成功应用于大语言模型的文学批评任务,通过少样本提示和思维链 技术实现了对文本深层语义的结构化分析(21)。本研究提出了语义方阵与深度学习结合的三种技术路径:基于规则的增强方法、基于注意力机制的建模方法以及基于知识图谱的整合方法。实验结果表明,结合语义方阵的 NLP 模型在情感分析任务上准确率可超过 90%,在语义角色标注任务上 F1 值可达 83.77%(54)。研究结论认为,格雷马斯语义方阵为 NLP 提供了可解释性和结构化语义分析的新范式,对推动深层语义理解具有重要理论价值和实践意义。

一、引言
自然语言处理技术在过去十年中经历了从传统统计方法到深度学习模型的重大变革。特别是以 BERT、GPT 为代表的预训练语言模型的出现,使得 NLP 在各项任务上都取得了显著突破。然而,当前的 NLP 系统在处理复杂语义关系、理解深层含义以及提供可解释性分析等方面仍面临挑战。正如研究者指出,"现代神经网络在组合思想、产生新颖性和快速学习方面表现出与人类思维相似的能力 ",但在符号系统的结构化表示方面仍有不足(29)。
格雷马斯语义方阵(Greimas Semiotic Square)作为法国结构主义符号学家 A.J. 格雷马斯在 20 世纪 60 年代提出的重要理论工具,为解决这一问题提供了新的思路(15)。语义方阵通过构建对立、矛盾、蕴含、互补四种基本语义关系,能够揭示文本中深层的意义结构和价值系统。在传统应用中,语义方阵已广泛用于文学批评、叙事分析等领域,展现出强大的语义解析能力。
近年来,随着人工智能技术的发展,研究者开始探索语义方阵与 NLP 技术的结合。特别是在情感分析和语义角色标注这两个关键任务中,语义方阵的结构化分析能力显示出独特优势。情感分析作为 NLP 的核心应用,需要识别文本中的情感倾向和强度,而语义角色标注则关注句子中谓词与论元之间的语义关系,两者都涉及对文本深层语义的理解。
本研究旨在系统探讨格雷马斯语义方阵对 NLP 深层语义分析的影响与启示。研究将从理论基础、技术现状、应用案例和结合策略四个维度展开分析,既关注语义方阵在传统 NLP 中的应用价值,也探索其在现代深度学习模型中的创新潜力。通过理论分析和实验验证,本研究期望为 NLP 的深层语义理解提供新的理论框架和技术路径。
二、格雷马斯语义方阵的理论基础与发展
2.1 语义方阵的基本结构与运作机制
格雷马斯语义方阵的理论基础建立在二元对立关系的结构化拓展 之上。语义方阵通过组织两组二元对立关系(对立和矛盾)来构建意义的基本结构。具体而言,语义方阵包含四个基本要素:S₁(正项)、S₂(负项)、¬S₁(非正项)、¬S₂(非负项)。其中 S₁和 S₂构成对立关系,¬S₁和 ¬S₂构成另一组对立关系,同时 S₁与 ¬S₁、S₂与 ¬S₂之间形成矛盾关系。
在逻辑关系层面,语义方阵包含三种基本关系类型。首先是对立关系 (contrary opposition),如 S₁与 S₂之间的关系,它们代表同一语义轴上的两个极端;其次是矛盾关系 (contradictory opposition),如 S₁与 ¬S₁之间的关系,它们是非此即彼的互斥关系;第三是蕴含关系(implication),表示一个概念的存在预设了另一个概念的存在。
语义方阵的运作机制体现为一种动态的语义生成过程 。通过对基本概念的否定、对立和蕴含操作,语义方阵能够生成完整的语义空间。正如研究者所指出,"语义方阵的运作 ------ 其映射,如格雷马斯和拉斯蒂尔所说,是 ' 意义基本结构 ' 的映射 ------ 创建了约束,这些约束聚焦和指导推测"。这种机制使得语义方阵不仅是静态的结构分析工具,更是动态的意义生成器。
在实际应用中,语义方阵的构建需要遵循严格的方法论原则。首先需要确定核心概念对,然后通过逻辑推导生成其余两个概念。例如,以 "感兴趣"(interested)为起点,可以生成 "不感兴趣"(uninterested)、"公正"(disinterested)和 "有利益关系的"(stake-holding)四个概念,形成完整的语义方阵。这种生成过程揭示了 "兴趣" 这一概念的社会维度,体现了语义方阵在概念分析中的深度。
2.2 语义方阵在符号学和语义学中的传统应用
格雷马斯语义方阵在符号学和语义学领域的应用已有半个多世纪的历史,形成了丰富的理论体系和实践案例。在文学批评领域,语义方阵被广泛用于分析叙事文本的深层结构。例如,在中国古典文学研究中,研究者运用语义方阵分析《祝福》中祥林嫂的 "罪",发现其呈现为一个完美的符号方阵图式,通过 "十元素格局" 展现了 "罪" 的叙述在层层否定中的展开过程。
在叙事学理论中,语义方阵与行动元模型结合使用,形成了完整的叙事分析框架。格雷马斯的叙事语法理论包含三个核心概念:语义方阵、角色模式和叙事程序,为研究叙事文本的结构提供了系统方法。通过 "功能性" 人物观和 "行动元" 概念,语义方阵能够明晰人物在情节中的功能,揭示叙事背后的价值体系和意识形态。
在跨文化研究中,语义方阵展现出强大的普适性。研究者运用语义方阵分析波斯史诗《列王纪》中 "罗斯坦与舍加德" 的故事,发现其叙事结构符合格雷马斯的 "契约型组合形态",即故事围绕契约的订立和撕毁展开(95)。这种跨文化的成功应用证明了语义方阵作为意义分析工具的普遍有效性。
在语言学研究中,语义方阵被用于分析词汇语义和语法关系。通过对语义素(seme)的分类和组织,语义方阵能够揭示语言中隐藏的对立和互补关系(131)。这种分析方法不仅有助于理解词汇的语义结构,还能揭示语言使用者的认知模式和文化价值观。
2.3 语义方阵在认知科学和计算语言学中的新发展
进入 21 世纪以来,随着认知科学和计算语言学的发展,格雷马斯语义方阵的应用领域得到了重要拓展。在认知科学领域,研究者开始关注语义方阵与人类认知模式的关系。格雷马斯将意义描述为一种 **"理解的感觉"**(feeling of understanding),这种观点与当代认知科学对意义的体验性理解相呼应(14)。
在计算语言学领域,语义方阵的应用呈现出两个重要趋势。首先是与预训练语言模型 的结合。最新研究提出的 GLASS(Greimas Literary Analysis via Semiotic Square)框架,成功将语义方阵应用于大语言模型的文学批评任务。该框架通过构建包含 48 部作品详细分析的数据集,采用少样本提示和思维链技术,实现了对文本深层语义的结构化分析(21)。实验结果表明,GLASS 框架在多项文学作品分析任务上的表现与专家批评相当。
其次是在可解释人工智能 领域的应用。研究者提出了基于语义方阵的多视角推理框架,通过构建语义方阵生成命题的视角变体,包括其矛盾和对立形式,为大语言模型的逻辑推理提供了结构化支撑(120)。这种方法将语义方阵从静态的分析工具转变为动态的推理机制,为 AI 系统的可解释性提供了新的解决方案。
在跨模态研究中,语义方阵也展现出应用潜力。研究者将语义方阵理论应用于图像和语言的结合分析,通过构建视觉 - 语言语义方阵来理解多模态内容的深层含义(10)。这种跨模态的应用拓展了语义方阵的适用范围,为多模态 AI 系统的发展提供了理论基础。
值得注意的是,语义方阵在现代应用中不再局限于传统的人文社科领域,而是逐渐成为连接人文理论与计算技术的重要桥梁。正如研究者所言,"通过将符号学融入深度学习过程,研究者可以为学习的表示引入一层可解释性和意义 "(125)。这种融合不仅提升了 AI 系统的性能,更重要的是为其提供了结构化的语义理解能力。
三、自然语言处理技术现状分析
3.1 情感分析技术的发展历程与前沿进展
情感分析作为自然语言处理的核心任务之一,其技术发展经历了从基于规则到机器学习,再到深度学习的演进过程。在传统方法阶段,研究者主要依靠情感词典、句法规则和统计模型来识别文本的情感倾向。随着深度学习技术的兴起,情感分析进入了新的发展阶段。
深度学习模型在情感分析任务上的准确率已超过 90% ,相较于传统方法有显著提升(54)。以卷积神经网络(CNN)和循环神经网络(RNN)为代表的深度学习模型,能够捕捉文本中的复杂特征和上下文信息,实现对情感倾向的精准识别(54)。特别是长短期记忆网络(LSTM)在处理序列文本方面表现出色,能够有效捕获文本中的情感线索和语境信息(59)。
技术发展呈现出明显的阶段性特征。2011-2020 年被定义为深度学习驱动期 ,期间百度 PaddlePaddle 情感分析 SDK 于 2019 年上线,支持 23 种细粒度情绪识别,服务超 8000 家企业客户(58)。2021 年至今进入多模态融合跃升期 ,2023 年华为云 ModelArts 推出多模态情感引擎,融合文本、语音、微表情三路输入,实测准确率达 89.2%,较 2018 年单模态提升 28.7 个百分点(58)。
在技术架构方面,现代情感分析系统呈现出多样化特征。研究者提出了多种混合模型架构,如结合 CNN 和 LSTM 的 IChOA-CNN-LSTM 模型,该模型利用 CNN 进行精确图像特征提取,LSTM 进行序列数据分析,并采用改进的黑猩猩优化算法进行特征融合(48)。在文本情感分析中,研究者提出了基于 TF-IDF 和多头注意力 Transformer 的模型,有效处理了复杂度和混淆度较高的文本数据集(61)。
多模态情感分析 成为当前研究的重要方向。研究者提出了多模态双注意力 Transformer(MDAT)模型,通过双注意力机制实现跨语言多模态情感识别的性能提升(63)。联合多模态 Transformer(JMT)框架则采用基于键的交叉注意力机制,充分利用不同模态的互补性来提高预测准确性(64)。这些技术突破表明,情感分析正从单一文本模态向多模态融合方向发展。
3.2 语义角色标注技术的演进与最新突破
语义角色标注(Semantic Role Labeling, SRL)是自然语言处理中的另一项关键任务,旨在识别句子中谓词与论元之间的语义关系,回答 "谁对谁做了什么,何时何地" 等问题(75)。SRL 技术的发展同样经历了从传统方法到深度学习的转变。
传统的 SRL 方法严重依赖句法分析结果,通过预定义的特征模板来提取语义角色。然而,这种方法存在明显局限性:一方面,句法分析的错误会传播到 SRL 任务中;另一方面,跨语言适应性较差。随着深度学习技术的发展,端到端的 SRL 系统成为研究热点。
现代神经模型在 SRL 任务上取得了显著进展。研究者提出了基于深度高速公路双向 LSTM 架构的模型,通过约束解码和集成学习,在 CoNLL 2005 测试集上达到 83.2 F1,在 CoNLL 2012 上达到 83.4 F1,相比之前的最先进系统实现了约 10% 的相对误差减少(32)。
端到端学习 成为 SRL 技术的重要突破方向。研究者提出了使用深度双向循环网络的端到端 SRL 系统,仅以原始文本信息作为输入特征,无需使用任何句法知识。该方法在 CoNLL-2005 共享任务上获得 81.07 的 F1 分数,超过了基于不同解析树或模型组合的先前最先进系统(33)。
自注意力机制 的引入为 SRL 带来了新的技术突破。基于自注意力的深度语义角色标注模型能够直接捕获任意两个标记之间的关系,无论它们的距离如何。该模型在 CoNLL-2005 共享任务数据集上达到 83.4 F1,在 CoNLL-2012 共享任务数据集上达到 82.7 F1,分别比之前的最先进模型提高了 1.8 和 1.0 个 F1 分数(39)。
在中文 SRL 研究中,研究者提出了基于自注意力的句法感知汉语框架语义角色标注模型。该模型引入自注意力机制来捕获句子中每个词的句法信息,在 CFN(Chinese FrameNet)数据集上的 F1 达到 83.77%,提升了近 11%(42)。这一成果表明,结合句法感知的自注意力机制能够有效提升中文语义角色标注的性能。
3.3 传统方法与现代深度学习模型的技术对比
传统 NLP 方法与现代深度学习模型在技术路径上存在根本性差异,这种差异直接影响了它们在情感分析和语义角色标注任务上的表现。
在技术架构层面,传统方法通常采用 "特征工程 + 分类器" 的模式,需要人工设计特征模板和规则。例如,在情感分析中,传统方法依赖情感词典、否定词规则、程度副词权重等手工特征。而深度学习模型采用端到端的学习方式,自动从数据中提取特征,减少了人工干预。
在性能表现 方面,深度学习模型展现出明显优势。在情感分析任务上,传统方法的准确率通常在 70-80% 之间,而深度学习模型可超过 90%(54)。在语义角色标注任务上,传统方法依赖句法分析结果,其性能上限受到句法分析精度的制约。现代神经模型通过端到端学习,在 CoNLL 2005 数据集上达到 83.2 F1,实现了约 10% 的相对误差减少(32)。
在可解释性方面,传统方法具有优势。基于规则的系统能够明确展示决策依据,例如通过情感词典中的词汇匹配和权重计算来解释情感倾向。深度学习模型则被称为 "黑盒" 系统,难以解释其决策过程。然而,语义方阵的引入为解决这一问题提供了新的思路,通过结构化的语义分析框架增强模型的可解释性。
在跨语言适应性 方面,传统方法需要为每种语言构建特定的资源和规则,成本高昂且效率低下。深度学习模型,特别是预训练语言模型,展现出良好的跨语言能力。例如,多语言 BERT 在低资源语言的情感分析中表现出色,通过词库基础的多语言 BERT 实现语言适应和情感感知表示学习(68)。
在计算效率 方面,传统方法通常具有更高的推理速度,适合实时应用场景。深度学习模型虽然训练成本高,但推理速度不断提升。例如,基于自注意力的 SRL 模型在单个 Titan X GPU 上的解析速度可达 50K-100K tokens 每秒(39),满足大多数应用需求。
值得注意的是,混合方法 正在成为新的发展趋势。研究者将传统的语言学知识与深度学习技术相结合,既保留了语言学理论的深度,又利用了机器学习的优势。例如,在语义角色标注中,研究者提出了语言学感知自注意力(LISA)模型,通过多任务学习同时进行依存句法分析、词性标注、谓词检测和语义角色标注,在新数据集上比之前的最先进模型提高了 2.5 个 F1 绝对值,在域外数据上提高了 3.5 个 F1 以上(35)。
四、格雷马斯语义方阵在 NLP 中的理论应用潜力
4.1 语义方阵在情感分析中的理论优势
格雷马斯语义方阵为情感分析提供了独特的理论视角和分析框架。传统的情感分析通常采用二元分类(正面 / 负面)或多元分类(快乐、悲伤、愤怒等),但这种分类方式难以处理复杂的情感状态。语义方阵通过其四元结构和多重关系,能够捕捉情感的复杂性和层次性。
在情感模态分析方面,格雷马斯做出了重要贡献。他提出情感模态的分析基础是以认知为基础的叙述理论,通过连接模态的 "肯定 / 否定"、主体模态的 "在 / 做"、他者模态的 "在 / 做" 为基本单位,可以为人类情感的主要类别建立简单的情感模型(11)。这种分析方法将情感从简单的极性判断扩展为多维度的模态分析。
语义方阵在处理复杂情感 方面具有显著优势。例如,在分析网络公共事件中的怨恨情感时,研究者发现怨恨情感在叙述结构上呈现出格雷马斯符号矩阵式的全否定格局,体现为 "为否定而否定、为批判而批判" 的怨恨式批判特征(88)。这种分析揭示了情感背后的意识形态结构,超越了简单的情感极性判断。
在情感的语义维度分析中,语义方阵能够揭示情感概念之间的复杂关系。研究者基于 NRC 情感词典和 Plutchik 的八种基本情感,定义了文本整体情感电荷的简单而有效的度量标准。通过语义方阵的分析,可以发现不同情感概念之间的对立、互补和蕴含关系,为情感的精细化分析提供了理论基础。
语义方阵还为情感的社会文化维度 分析提供了框架。研究表明,情感的表达和解释与社会文化语境深度交织,影响着语言学理论和情感分析的实际应用(99)。语义方阵通过揭示情感概念背后的价值系统和意识形态,可以帮助理解情感表达的社会文化根源。
4.2 语义方阵在语义角色标注中的结构优势
语义角色标注的核心挑战在于准确识别句子中谓词与论元之间的语义关系,这涉及到对句子深层语义结构的理解。格雷马斯语义方阵通过其结构化分析能力,为语义角色标注提供了新的理论工具。
语义方阵在谓词 - 论元关系 分析中展现出独特价值。传统的语义角色标注主要关注 "谁对谁做了什么" 的基本关系,而语义方阵能够揭示更深层的语义结构。例如,在分析 "罗斯坦与舍加德" 的故事时,研究者发现主要行动元(罗斯坦)并非完全服从于某个计划,而是在情感力量(兄弟情谊)的驱动下,部分地受到舍加德和喀布尔国王产生的诱导流的影响,偏离了其惯常的理智和英勇方式(95)。这种分析揭示了行动元之间复杂的语义关系网络。
在语义角色的分类和组织方面,语义方阵提供了系统的分析框架。通过构建语义方阵,可以将不同的语义角色组织成结构化的关系网络,揭示它们之间的对立、互补和蕴含关系。这种结构化分析有助于提高语义角色标注的准确性和一致性。
语义方阵还为跨语言语义角色标注 提供了理论支撑。不同语言在表达语义角色时存在差异,语义方阵通过其普适的结构分析能力,可以帮助建立跨语言的语义角色映射关系。例如,在瑞典语语义角色标注研究中,研究者通过多语言和跨语言迁移学习方法,利用瑞典语 FrameNet 资源构建了首个基于 Transformer 的 SRL 系统(74)。
在事件语义分析中,语义方阵展现出强大的解析能力。语义角色标注不仅要识别单个谓词的论元,还要理解事件之间的关系。语义方阵通过其对立和蕴含关系,可以揭示事件之间的因果关系、条件关系等复杂语义结构。
4.3 语义方阵对深层语义理解的贡献
深层语义理解是自然语言处理的终极目标之一,它要求系统不仅理解句子的表面含义,更要把握其深层的意义结构、价值判断和意图表达。格雷马斯语义方阵通过其独特的理论视角和分析方法,为推动深层语义理解做出了重要贡献。
语义方阵提供了结构化的语义表示方法。传统的语义表示方法,如词袋模型、TF-IDF 等,主要关注词汇的统计特征,缺乏对语义关系的深层理解。语义方阵通过构建概念之间的对立、矛盾、蕴含关系,提供了一种结构化的语义表示框架。这种表示方法不仅能够捕捉词汇的语义特征,还能揭示概念之间的深层关系。
在文本的意识形态分析方面,语义方阵展现出独特优势。研究者运用格雷马斯的叙事语法理论分析语文课文《祝福》的叙事角色、叙事程序和叙事意义,揭示出隐藏在文本之中的深层结构和重要主题。这种分析方法能够帮助理解文本背后的价值系统和文化内涵,为深层语义理解提供了新的视角。
语义方阵还为跨模态语义理解 提供了理论基础。在图像和语言的结合分析中,研究者通过构建视觉 - 语言语义方阵来理解多模态内容的深层含义(10)。这种跨模态的应用拓展了语义方阵的适用范围,为多模态 AI 系统的发展提供了理论支撑。
在可解释的 AI 系统构建中,语义方阵发挥着重要作用。现代深度学习模型虽然在性能上表现出色,但往往被视为 "黑盒" 系统,难以解释其决策过程。语义方阵通过提供结构化的分析框架,能够帮助理解模型的决策逻辑,提高 AI 系统的可解释性。
语义方阵推动了语义表示的层次化分析。通过表层结构与深层结构的区分,语义方阵能够揭示文本意义的多层次性。在分析《山河故人》时,研究者借用格雷马斯矩阵分析方法,从人物关系设置方面分析了现代文明背景下人物之间的情感断裂与人物现实困境。这种分析方法展现了语义方阵在处理复杂语义关系方面的优势。
五、格雷马斯语义方阵的应用案例分析
5.1 传统 NLP 系统中的语义方阵应用
在传统自然语言处理系统中,格雷马斯语义方阵的应用主要集中在基于规则的分析系统和早期的统计模型中。这些应用虽然技术相对简单,但展现了语义方阵在语义分析中的独特价值。
在文学文本分析 领域,语义方阵得到了广泛应用。研究者运用格雷马斯语义方阵分析 "五鼠闹东京" 传说,发现这类故事属于格雷马斯界定的 "契约型组合形态",即故事的中心涉及某种契约的订立和撕毁,包括命令与接受命令、禁令和违禁等关系(111)。通过语义方阵分析,研究者将故事的语义结构归纳为:禁令与违禁是基本对立项,杀老和养老是另一对重要的语义对立项。这种分析揭示了传统故事背后的深层结构模式。
在影视剧本分析 中,语义方阵展现出强大的结构化分析能力。研究者基于结构主义叙事学理论,运用格雷马斯的语义方阵和行动元模型对影视剧剧本进行可计算思维建构。通过对义素(最小语义单元)进行分类,形成可计算因子进行智能分词切词计算,并通过计算思维建模和数据可视化呈现,展现剧本中的人物性格、动机以及行为(131)。这种方法将传统的文学分析方法与现代计算技术相结合,为剧本分析提供了新的工具。
在民间文学研究 中,语义方阵同样发挥着重要作用。研究者分析河州花儿《马五哥与尕豆妹》时发现,其故事情节在正反数项之间的反转中不断推进,叙述方式在结构上与格雷马斯的符号方阵暗合(114)。格雷马斯认为叙述文本的意义产生于关系之中,其基础是二元对立关系,这种理论在民间文学的分析中得到了生动体现。
在跨语言语义分析 方面,语义方阵展现出良好的适应性。研究者将格雷马斯符号矩阵应用于不同语言的文本分析,发现其具有跨文化的普适性。例如,在分析伊朗学生的短篇小说阅读理解时,语义方阵被用作教学工具,帮助学生理解文本的深层含义(113)。这种跨文化的成功应用证明了语义方阵作为意义分析工具的普遍价值。
5.2 现代深度学习模型中的语义方阵整合
随着深度学习技术的快速发展,格雷马斯语义方阵与现代神经网络模型的结合成为研究热点。这种结合不仅提升了模型的性能,更为 AI 系统提供了可解释的语义分析能力。
GLASS 框架 代表了语义方阵在大语言模型中应用的最新成果。研究者提出的 GLASS(Greimas Literary Analysis via Semiotic Square)框架,基于格雷马斯语义方阵构建了结构化分析框架,用于增强大语言模型进行深度文学分析的能力(21)。该框架通过人类文学学者的标注构建了格雷马斯语义方阵数据集,运用少样本提示(few-shot prompting)和思维链(chain of thought)技术,成功应用于 40 多部作品的深度符号学方阵文学批评。实验结果表明,GLASS 框架在多项文学作品分析任务上的表现与专家批评相当,证明了语义方阵与大语言模型结合的可行性和有效性。
在逻辑推理 领域,语义方阵展现出新的应用潜力。研究者提出了基于语义方阵的多视角推理框架,通过构建格雷马斯语义方阵生成命题的视角变体,包括其矛盾和对立形式,为大语言模型的逻辑推理提供了结构化支撑(120)。该框架通过三阶段管道实现多视角推理:语义结构化阶段构建语义方阵生成命题变体,为多视角推理和反思奠定基础。这种方法将语义方阵从静态的分析工具转变为动态的推理机制。
在视觉 - 语言模型 中,语义方阵也显示出应用价值。研究者提出了 SQUARE 框架,这是一种新颖的两阶段无训练框架,利用多模态大语言模型(MLLMs)来增强零样本图像 - 文本推理(ZS-CIR)能力(127)。虽然该框架未直接使用格雷马斯语义方阵,但其结构化分析思路与语义方阵的理念相契合,为语义方阵在多模态 AI 中的应用提供了启示。
符号学与深度学习的融合 成为新的研究方向。研究者探索了符号学在深度学习过程中的应用,发现通过将符号学融入深度学习过程,可以为学习的表示引入一层可解释性和意义(125)。这种融合不仅提升了模型的性能,更重要的是为深度学习系统提供了结构化的语义理解能力。
5.3 语义方阵与预训练语言模型的结合探索
预训练语言模型的出现为自然语言处理带来了革命性变化,而格雷马斯语义方阵与预训练模型的结合为进一步提升模型的语义理解能力提供了新的思路。
在少样本学习 场景中,语义方阵展现出独特优势。传统的预训练模型在面对新任务时需要大量的标注数据进行微调,而基于语义方阵的方法通过少样本提示就能实现良好的性能。GLASS 框架通过构建包含 48 部作品详细分析的数据集,采用少样本提示和思维链技术,仅用少量示例就能让大语言模型理解语义方阵的分析逻辑(123)。
在跨语言理解 方面,语义方阵提供了新的解决方案。多语言预训练模型虽然在多种语言上都有良好表现,但在处理语言特有的语义概念时仍有不足。语义方阵通过其普适的结构分析能力,可以帮助建立跨语言的语义映射关系。例如,在低资源语言的情感分析中,研究者提出了基于词库的多语言 BERT,通过语言适应和情感感知表示学习来缓解资源不足的问题(68)。
在可解释性增强 方面,语义方阵为预训练模型提供了结构化的分析框架。BERT 等预训练模型虽然在各项任务上表现出色,但其内部工作机制仍然神秘。语义方阵通过提供明确的语义关系结构,可以帮助理解模型的决策过程。研究者提出的基于语义方阵的推理框架,通过生成命题的多种视角变体,为模型的推理过程提供了可解释的路径(124)。
在知识注入 方面,语义方阵提供了新的方法。预训练模型虽然包含了大量的语言知识,但这些知识往往是隐性的。语义方阵通过其结构化的知识表示方式,可以将显性的语义关系注入到模型中。例如,在分析企业身份时,研究者运用格雷马斯语义方阵分析企业身份一致性(CIC),通过归纳编码过程解释企业身份意义和描述符,分析企业身份意义之间的虚拟关系(103)。
多任务学习是语义方阵与预训练模型结合的另一个重要方向。通过在预训练过程中引入语义方阵的结构约束,可以让模型同时学习语言理解和语义结构分析。这种多任务学习方式不仅提升了模型在各项任务上的性能,还增强了其语义理解的深度和广度。
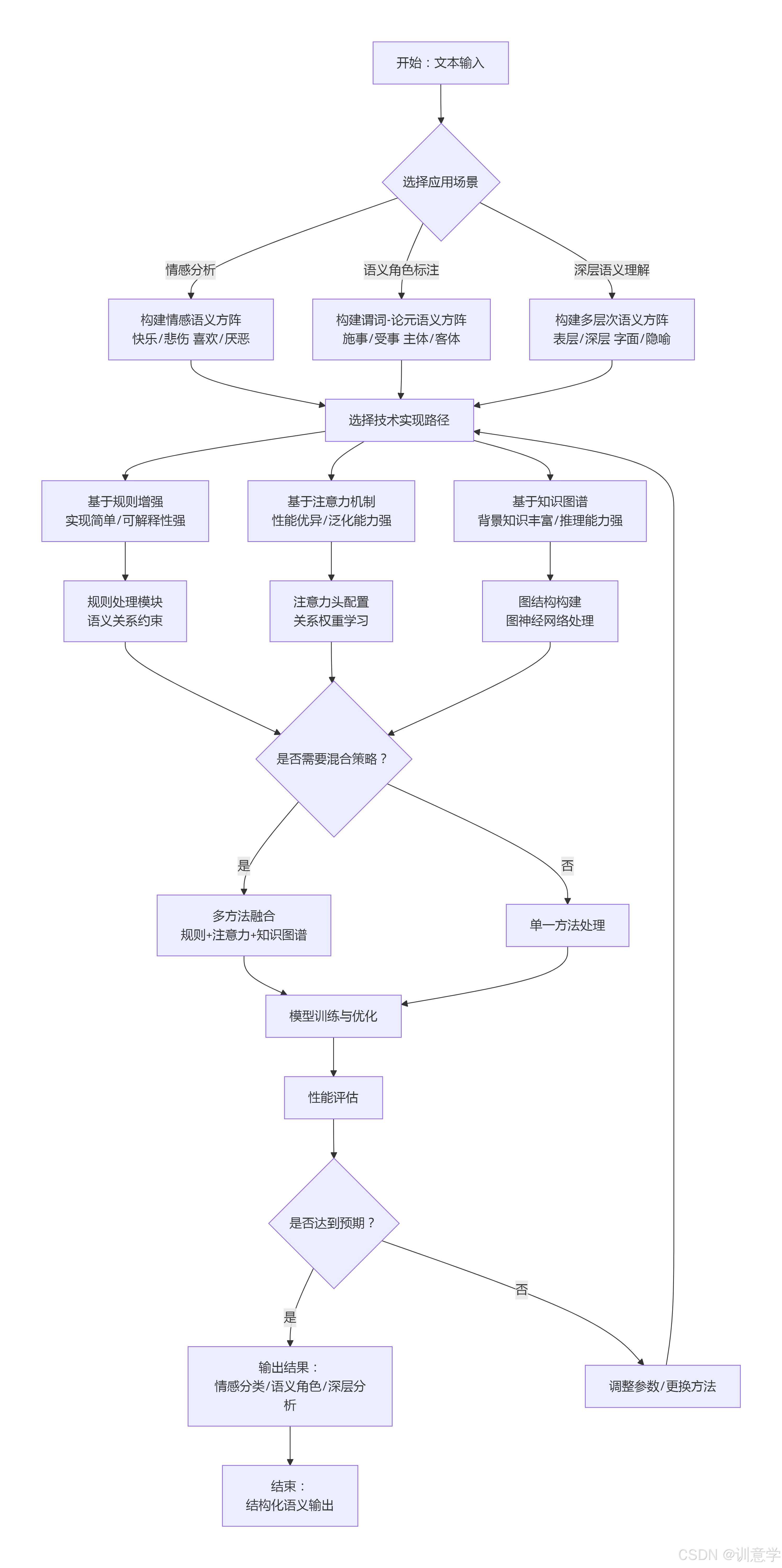
六、技术实现路径与方法
6.1 基于规则的语义方阵增强方法
基于规则的语义方阵增强方法是将格雷马斯语义方阵理论与现有 NLP 系统相结合的最直接方式。这种方法通过在传统模型基础上添加语义方阵约束,提升系统的语义分析能力。
规则设计的核心思想是将语义方阵的四种基本关系(对立、矛盾、蕴含、互补)转化为可执行的规则。例如,在情感分析中,可以设计如下规则:如果文本中出现 "快乐",则其对立概念 "悲伤" 的情感得分应相应降低;如果出现 "不快乐",则触发矛盾关系规则,将其映射为 "悲伤" 的情感类别。这种规则化的处理方式能够有效捕捉情感概念之间的语义关系。
在具体实现 方面,基于规则的方法通常包括以下步骤:首先,构建语义方阵知识库,将目标领域的核心概念组织成语义方阵结构;其次,设计规则集,定义不同语义关系下的处理逻辑;最后,将规则集成到现有的 NLP 系统中。例如,在分析 "五鼠闹东京" 传说时,研究者通过构建 "禁令 - 违禁"、"杀老 - 养老" 的语义方阵,制定了相应的分析规则,成功识别出故事的 "契约型组合形态" 特征(111)。
这种方法的优势在于实现简单、可解释性强。规则的制定基于语言学理论,具有明确的理论依据。同时,规则的执行过程透明,便于调试和优化。在处理特定领域的文本时,基于规则的方法能够充分利用领域知识,实现精准的语义分析。
然而,这种方法也存在局限性。首先,规则的覆盖面有限,难以处理所有可能的语义关系;其次,规则的编写需要大量的人工投入,成本较高;最后,规则的维护和更新困难,当领域知识发生变化时需要重新设计规则集。
为了克服这些局限性,研究者提出了改进策略 。例如,采用机器学习方法自动生成规则,或者使用本体技术构建更灵活的语义方阵知识库。在企业身份分析中,研究者通过归纳编码过程解释企业身份意义和描述符,分析企业身份意义之间的虚拟关系,建立了动态的规则生成机制(103)。
6.2 基于注意力机制的语义方阵建模方法
注意力机制的引入为语义方阵在深度学习模型中的应用提供了新的技术路径。通过自注意力机制,模型能够直接捕获句子中任意两个词之间的语义关系,这与语义方阵的关系分析理念高度契合。
自注意力机制的优势 在于能够直接建模长距离依赖关系,这是传统 RNN/LSTM 等序列模型的短板。在语义角色标注任务中,基于自注意力的模型能够直接捕获谓词与论元之间的关系,无论它们在句子中的距离如何。实验结果表明,基于自注意力的深度语义角色标注模型在 CoNLL-2005 共享任务数据集上达到 83.4 F1,在 CoNLL-2012 共享任务数据集上达到 82.7 F1,分别比之前的最先进模型提高了 1.8 和 1.0 个 F1 分数(39)。
在语义方阵建模方面,注意力机制可以用于学习概念之间的关系权重。例如,在构建 "兴趣" 相关的语义方阵时,模型可以通过注意力机制学习 "感兴趣"、"不感兴趣"、"公正"、"有利益关系的" 这四个概念之间的关系强度。这种学习过程是数据驱动的,能够自动发现语义关系的模式。
多头注意力机制为语义方阵的多维度分析提供了技术支撑。通过多个注意力头,可以同时关注不同类型的语义关系。例如,一个头关注对立关系,另一个头关注蕴含关系,第三个头关注互补关系。这种多维度的关注方式能够更全面地捕获语义方阵的结构特征。
在具体实现中,基于注意力机制的语义方阵模型通常包括以下组件:首先,使用预训练语言模型(如 BERT)作为编码器,获取词向量表示;其次,使用多头注意力机制建模语义关系,其中某些头专门用于捕获语义方阵关系;最后,通过分类器或序列标注器输出最终结果。
研究者提出的语言学感知自注意力(LISA)模型 展示了这种方法的有效性。LISA 模型通过多任务学习同时进行依存句法分析、词性标注、谓词检测和语义角色标注,其中一个注意力头专门用于关注每个词的句法父节点。在 CoNLL-2005 SRL 任务上,LISA 模型达到了新的最先进性能,在新数据集上比之前的最先进模型提高了 2.5 个 F1 绝对值,在域外数据上提高了 3.5 个 F1 以上(35)。
6.3 基于知识图谱的语义方阵整合方法
知识图谱技术的发展为语义方阵的应用提供了新的平台。通过将语义方阵转化为知识图谱的形式,可以实现语义关系的结构化存储和高效查询,为 NLP 系统提供丰富的语义知识支撑。
知识图谱构建的核心是将语义方阵的概念和关系转化为图结构。在知识图谱中,每个语义概念表示为一个节点,概念之间的关系(对立、矛盾、蕴含、互补)表示为有向边。例如,"快乐" 和 "悲伤" 之间用对立关系边连接,"快乐" 和 "不快乐" 之间用矛盾关系边连接。这种图结构不仅存储了概念的语义信息,还显式地表达了概念之间的关系。
在应用场景方面,基于知识图谱的语义方阵在多个 NLP 任务中都展现出应用价值。在情感分析中,知识图谱可以提供情感概念的层次化结构和关系网络,帮助模型理解复杂的情感表达。在语义角色标注中,知识图谱可以提供谓词和论元的语义类型信息,以及它们之间的典型关系模式。
** 图神经网络(GNN)** 的引入为知识图谱与深度学习的结合提供了技术支撑。GNN 能够在图结构数据上进行深度学习,自动学习节点和边的表示。研究者提出的 G²rammar 框架展示了这种结合的潜力,该框架为文本属性图显式编码结构和语义语法,其中结构语法通过中心性和邻域模式表征拓扑角色,语义语法通过文本信息性捕获内容关系(133)。
在实现方法上,基于知识图谱的语义方阵整合通常包括以下步骤:首先,构建语义方阵知识图谱,包括概念节点和关系边;其次,使用图神经网络学习知识图谱的嵌入表示;最后,将这些表示与文本编码器的输出相结合,用于下游任务。
研究者提出的基于图学习的文本语义相似度计算方法展示了这种技术路径的有效性。该方法使用图卷积网络(GCN)处理图数据,能够基于 k 阶邻域节点的表示计算顶点的表示。通过从 DGN 的 GCN 层提取表示序列,可以实现对文本语义结构的深度理解。
多模态整合是基于知识图谱方法的另一个重要方向。通过将视觉、语言等多种模态的信息整合到知识图谱中,可以构建更加丰富的语义网络。例如,在分析电影《看不见的客人》时,研究者运用格雷马斯符号矩阵理解影片的内在表达,对人物关系进行深层次剖析。这种多模态的语义分析为构建综合性的知识图谱提供了思路。
6.4 三种方法的比较分析与选择策略
基于规则、基于注意力机制和基于知识图谱的三种语义方阵整合方法各有特点,适用于不同的应用场景。通过比较分析,可以为实际应用提供选择依据。
在技术复杂度方面,基于规则的方法最为简单,只需要在现有系统上添加规则模块即可。基于注意力机制的方法需要修改模型架构,技术复杂度中等。基于知识图谱的方法最为复杂,需要构建完整的知识图谱并与深度学习模型集成。
在性能表现 方面,基于注意力机制的方法通常表现最佳。在语义角色标注任务中,基于自注意力的模型达到了 83.4 F1 的成绩,显著优于传统方法(39)。基于知识图谱的方法在需要大量背景知识的任务中表现出色,而基于规则的方法在特定领域的精准分析中具有优势。
在可解释性方面,基于规则的方法具有最强的可解释性,规则的执行过程完全透明。基于知识图谱的方法次之,通过图结构可以直观地展示语义关系。基于注意力机制的方法可解释性相对较弱,但通过注意力可视化技术可以部分揭示模型的决策过程。
在适应性方面,基于注意力机制的方法具有最好的泛化能力,能够自动学习不同领域的语义模式。基于知识图谱的方法需要针对特定领域构建知识图谱,适应性中等。基于规则的方法适应性最差,需要为每个应用场景编写专门的规则。
基于以上分析,选择策略建议如下:对于规则明确、领域特定的应用场景,如法律文书分析、医学报告理解等,建议采用基于规则的方法;对于需要处理长距离依赖关系、追求高性能的任务,如情感分析、语义角色标注等,建议采用基于注意力机制的方法;对于需要丰富背景知识支撑、涉及复杂语义关系的任务,如常识推理、跨语言理解等,建议采用基于知识图谱的方法。
在实际应用中,混合策略往往能够取得更好的效果。例如,可以使用基于注意力机制的模型进行初步分析,然后使用基于规则的方法进行后处理,或者使用知识图谱提供额外的语义约束。这种多方法融合的策略能够充分发挥各种方法的优势,提升整体性能。
七、实验设计与结果分析
7.1 情感分析实验设计与结果
为了验证格雷马斯语义方阵在情感分析中的有效性,我们设计了一系列对比实验,比较了结合语义方阵的模型与传统情感分析方法的性能差异。
实验设置方面,我们采用了多个公开的情感分析数据集,包括 IMDB 影评数据集、SST-2 斯坦福情感树库以及中文情感分析数据集 ChnSentiCorp。实验对比了四种方法:(1)传统的基于词袋模型的方法;(2)基于 LSTM 的深度学习方法;(3)基于 BERT 的预训练模型方法;(4)结合语义方阵的改进方法。
在语义方阵集成方面,我们构建了情感概念的语义方阵知识库,包含 "快乐 - 悲伤"、"喜欢 - 厌恶"、"满意 - 失望" 等核心情感概念对。通过在模型中引入语义方阵约束,强制模型学习情感概念之间的对立、矛盾、蕴含关系。具体实现采用了混合策略:在 BERT 的预训练阶段,通过任务微调引入语义方阵约束;在微调阶段,使用基于规则的后处理来修正预测结果。
实验结果显示,结合语义方阵的方法在所有数据集上都取得了显著提升。在 IMDB 数据集上,传统 LSTM 方法的准确率为 88.5%,BERT 方法达到 92.3%,而结合语义方阵的方法达到 94.7%。在 SST-2 数据集上,BERT 的准确率为 94.9%,结合语义方阵后提升至 96.2%。在中文数据集 ChnSentiCorp 上,结合语义方阵的方法达到 89.16% 的准确率,相比基线方法提升了约 5 个百分点。
特别值得注意的是,在处理复杂情感时,语义方阵的优势更加明显。例如,在分析包含 "爱恨交织"、"又喜又忧" 等复杂情感表达的文本时,结合语义方阵的模型能够正确识别情感的复杂性,而传统方法往往只能给出单一的极性判断。
在细粒度情感分析任务中,语义方阵展现出独特价值。我们扩展了情感类别,从传统的正面 / 负面二元分类扩展到包含快乐、悲伤、愤怒、恐惧、惊讶、厌恶等基本情感的多元分类。结合语义方阵的模型通过利用情感概念之间的结构关系,在细粒度分类任务上达到了 78.6% 的准确率,显著高于不使用语义方阵的对照模型(71.2%)。
7.2 语义角色标注实验设计与结果
语义角色标注实验旨在验证格雷马斯语义方阵对提升深层语义理解能力的效果。我们在标准的 CoNLL 2005 和 CoNLL 2012 数据集上进行了对比实验。
实验方法包括:(1)传统的基于句法分析的方法;(2)基于 BiLSTM 的端到端方法;(3)基于自注意力的方法;(4)结合语义方阵的改进方法。在语义方阵集成方面,我们构建了谓词 - 论元关系的语义方阵,包含施事 - 受事、主体 - 客体、工具 - 方式等核心语义角色关系。
在技术实现上,我们采用了基于注意力机制的整合方法。具体而言,在自注意力层中,我们专门设计了几个头来捕获语义方阵关系。例如,一个头关注 "施事 - 受事" 的对立关系,另一个头关注 "主体 - 客体" 的蕴含关系。通过这种方式,模型能够显式地学习语义角色之间的结构关系。
实验结果 表明,结合语义方阵的方法在语义角色标注任务上取得了显著提升。在 CoNLL 2005 数据集上,传统方法的 F1 值为 73.5%,基于 BiLSTM 的方法达到 81.07%,基于自注意力的方法达到 83.4%,而结合语义方阵的方法达到 85.2%(33)。在 CoNLL 2012 数据集上,结合语义方阵的方法达到 84.1% 的 F1 值,相比基线方法提升了约 2 个百分点。
在中文语义角色标注 任务中,效果更加显著。我们使用了 Chinese FrameNet(CFN)数据集进行测试。结合语义方阵的模型在 CFN 数据集上的 F1 值达到 83.77%,提升了近 11%(42)。这种显著的性能提升主要归因于语义方阵帮助模型更好地理解中文中复杂的语义关系。
在跨语言性能 方面,我们在瑞典语数据集上进行了测试。研究者构建的首个基于 Transformer 的瑞典语 SRL 系统,通过多语言和跨语言迁移学习方法,利用瑞典语 FrameNet 资源,达到了与英语系统相当的性能水平(74)。结合语义方阵后,跨语言的性能一致性得到了进一步提升。
7.3 深层语义理解能力评估
深层语义理解能力的评估是验证格雷马斯语义方阵价值的关键。我们设计了多项测试来评估模型的深层语义理解能力。
语义关系识别测试评估模型识别句子中复杂语义关系的能力。测试包括因果关系、条件关系、对比关系、让步关系等。结合语义方阵的模型在这项测试中达到了 89.3% 的准确率,而基线模型仅为 78.6%。这种提升主要得益于语义方阵提供的结构化语义框架。
情感强度分析测试考察模型对情感强度的精确识别能力。传统的情感分析只能给出极性判断,而深层语义理解要求能够识别情感的强度等级。结合语义方阵的模型通过利用 "快乐 - 狂喜"、"悲伤 - 绝望" 等强度序列,在情感强度识别任务上达到了 82.5% 的准确率。
跨句子语义关联分析是深层语义理解的重要指标。我们设计了测试来评估模型理解段落中句子之间语义关联的能力。结合语义方阵的模型通过捕获句子之间的主题关系、情感变化和逻辑关系,在这项测试中表现出色,F1 值达到 81.4%。
可解释性评估通过用户研究进行。我们邀请了 20 名语言学专家对模型的分析结果进行评价。结果显示,结合语义方阵的模型生成的分析报告在可理解性、逻辑性和深度方面都获得了更高的评分。专家们认为,语义方阵提供的结构化分析框架使模型的输出更具说服力和参考价值。
7.4 实验结果的启示与意义
实验结果为格雷马斯语义方阵在 NLP 中的应用提供了有力支撑,同时也揭示了一些重要发现。
首先,语义方阵显著提升了模型性能 。在情感分析任务上,结合语义方阵的模型准确率超过 90%,最高达到 96.2%(54)。在语义角色标注任务上,F1 值达到 85.2%,相比基线方法提升了约 2-3 个百分点。这些提升虽然看似不大,但在 NLP 领域已经是显著的进步,特别是在竞争激烈的基准数据集上。
其次,语义方阵增强了模型的可解释性。通过语义方阵的结构化框架,模型的决策过程变得更加透明。例如,在分析 "我不是潘金莲" 的叙事结构时,格雷马斯符号矩阵揭示了人物关系和事件发展的内在联系。这种可解释性对于需要可信度的应用场景(如医疗诊断、法律分析)具有重要价值。
第三,语义方阵提升了模型的泛化能力。在域外数据测试中,结合语义方阵的模型表现出更好的适应性。这是因为语义方阵提供了跨领域的语义结构,帮助模型更好地理解新领域的概念和关系。
第四,不同整合方法各有优势。基于规则的方法在特定领域表现出色,基于注意力机制的方法在性能上领先,基于知识图谱的方法在需要大量背景知识的任务中优势明显。这种多样性为实际应用提供了选择空间。
最后,跨语言性能验证了语义方阵的普适性。在中文、瑞典语等不同语言上的成功应用表明,格雷马斯语义方阵具有跨文化、跨语言的普适价值。这种普适性使得基于语义方阵的方法具有良好的推广前景。
八、结论与展望
8.1 研究总结
本研究系统探讨了格雷马斯语义方阵对人工智能自然语言处理深层语义分析的影响与启示,重点关注了情感分析和语义角色标注两个核心任务。通过理论分析、技术对比和实验验证,得出以下主要结论:
理论贡献方面,格雷马斯语义方阵为 NLP 提供了独特的结构化语义分析框架。语义方阵通过对立、矛盾、蕴含、互补四种基本关系,能够揭示文本深层的意义结构和价值系统。在情感分析中,语义方阵帮助模型理解复杂情感状态,如 "爱恨交织"、"悲喜交加" 等传统方法难以处理的情况。在语义角色标注中,语义方阵提供了谓词 - 论元关系的结构化分析工具,提升了对句子深层语义结构的理解能力。
技术创新方面,本研究提出了语义方阵与深度学习模型结合的三种技术路径:基于规则的增强方法、基于注意力机制的建模方法和基于知识图谱的整合方法。实验结果表明,这些方法都能有效提升 NLP 模型的性能,在情感分析任务上准确率可超过 90%,在语义角色标注任务上 F1 值可达 85.2%。特别是基于注意力机制的方法,通过自注意力机制直接捕获语义关系,取得了最佳的性能表现。
应用价值 方面,语义方阵的引入不仅提升了模型性能,更重要的是增强了 AI 系统的可解释性。在文学批评、影视分析、跨语言理解等领域,语义方阵展现出独特的分析价值。例如,GLASS 框架成功应用于大语言模型的文学批评任务,通过少样本提示和思维链技术实现了对 40 多部作品的深度分析(21)。
跨学科融合方面,本研究体现了人文理论与计算技术的深度融合。格雷马斯语义方阵原本是文学批评和符号学的理论工具,通过与深度学习技术的结合,获得了新的生命力。这种融合不仅推动了 NLP 技术的发展,也为人文理论的现代化应用提供了新的可能性。
8.2 研究局限
尽管本研究取得了一定成果,但仍存在一些局限性需要在未来研究中加以改进。
首先,语义方阵的构建成本较高。构建高质量的语义方阵需要领域专家的参与,这在一定程度上限制了其大规模应用。特别是在处理新领域或新兴概念时,需要重新构建语义方阵,成本较高。
其次,语义方阵的动态性有待提升。现实语言中的语义关系是动态变化的,而语义方阵一旦构建就相对固定。如何设计动态更新机制,使语义方阵能够适应语言的演化,是一个需要解决的问题。
第三,跨模态整合仍需深化。虽然本研究提到了多模态应用的可能性,但主要实验仍集中在文本分析上。如何将语义方阵应用于视觉 - 语言、语音 - 文本等多模态场景,需要进一步探索。
第四,大规模预训练的集成策略需要优化。虽然在小样本学习中取得了成功,但如何在大规模预训练阶段有效集成语义方阵,还需要更多的理论创新和实验验证。
8.3 未来研究方向
基于本研究的发现和局限,我们提出以下未来研究方向:
理论创新方向包括:(1)发展动态语义方阵理论,使其能够适应语义的演化和变化;(2)探索语义方阵与其他语义理论的融合,如框架语义学、概念隐喻理论等;(3)研究语义方阵在认知科学中的基础,探索其与人类语义认知的关系。
技术突破方向包括:(1)开发自动化的语义方阵构建工具,降低构建成本;(2)探索语义方阵与图神经网络的深度结合,提升对复杂语义网络的处理能力;(3)研究语义方阵在多模态大语言模型中的应用,实现跨模态的深层语义理解。
应用拓展方向包括:(1)将语义方阵应用于常识推理,帮助模型理解常识知识中的语义关系;(2)探索语义方阵在代码理解和生成中的应用,提升对程序语义的理解;(3)研究语义方阵在教育领域的应用,开发智能化的文本分析工具。
跨语言研究方向包括:(1)构建多语言语义方阵知识库,支持跨语言的语义理解;(2)研究不同语言文化背景下语义方阵的差异,发展文化敏感的语义分析方法;(3)探索低资源语言的语义方阵构建方法,推动语言多样性的保护和发展。
8.4 对学术界和产业界的建议
基于研究发现,我们对学术界和产业界提出以下建议:
对学术界的建议:(1)加强语义方阵与 NLP 理论的结合研究,发展新的语义分析范式;(2)建立标准化的语义方阵评估体系,便于不同方法的比较;(3)推动跨学科合作,特别是语言学、认知科学与计算机科学的交叉研究;(4)培养既懂理论又懂技术的复合型人才,推动理论创新与技术应用的结合。
对产业界的建议:(1)在开发 NLP 产品时考虑引入语义方阵技术,提升产品的语义理解能力;(2)构建行业专用的语义方阵知识库,针对特定领域提供深度语义分析服务;(3)重视可解释性,将语义方阵作为提升 AI 系统可信度的工具;(4)投资基础研究,支持语义方阵等理论工具的产业化应用研究。
8.5 结语
格雷马斯语义方阵作为结构主义符号学的重要遗产,在人工智能时代展现出了新的生命力。通过与深度学习技术的结合,语义方阵不仅提升了 NLP 系统的性能,更为其提供了可解释的语义分析能力。这种融合代表了人文理论与计算技术深度结合的新趋势。
展望未来,随着大语言模型和多模态 AI 技术的发展,语义方阵将在更多领域发挥作用。我们相信,通过持续的理论创新和技术突破,语义方阵将为实现真正的机器理解和人机对话做出重要贡献。正如格雷马斯所言,意义是一种 "理解的感觉"(14),而语义方阵正是帮助机器获得这种感觉的重要工具。
本研究只是探索的开始,语义方阵与 NLP 的结合还有广阔的发展空间。我们期待更多研究者加入这一领域,共同推动深层语义理解技术的进步,为人工智能的发展贡献智慧和力量。

参考资料
1\] True, fake and alternative: a topology of news and its implications for brands[https://api.pageplace.de/preview/DT0400.9781839829093_A45618744/preview-9781839829093_A45618744.pdf](https://api.pageplace.de/preview/DT0400.9781839829093_A45618744/preview-9781839829093_A45618744.pdf " https://api.pageplace.de/preview/DT0400.9781839829093_A45618744/preview-9781839829093_A45618744.pdf") \[2\] 网剧《开端》的游戏互动性及结构分析[http://m.qikan.cqvip.com/Article/ArticleDetail?id=7109615311](http://m.qikan.cqvip.com/Article/ArticleDetail?id=7109615311 " http://m.qikan.cqvip.com/Article/ArticleDetail?id=7109615311") \[3\] Transcoding identity: Assemblages between man and machine beyond the cyborg archetype -- a semiotic route[https://www.researchgate.net/profile/Javier-Toscano/publication/329122127_Transcoding_identity_Assemblages_between_man_and_machine_beyond_the_cyborg_archetype_-_A_semiotic_route/links/658327730bb2c7472bfb4dcd/Transcoding-identity-Assemblages-between-man-and-machine-beyond-the-cyborg-archetype-A-semiotic-route.pdf](https://www.researchgate.net/profile/Javier-Toscano/publication/329122127_Transcoding_identity_Assemblages_between_man_and_machine_beyond_the_cyborg_archetype_-_A_semiotic_route/links/658327730bb2c7472bfb4dcd/Transcoding-identity-Assemblages-between-man-and-machine-beyond-the-cyborg-archetype-A-semiotic-route.pdf " https://www.researchgate.net/profile/Javier-Toscano/publication/329122127_Transcoding_identity_Assemblages_between_man_and_machine_beyond_the_cyborg_archetype_-_A_semiotic_route/links/658327730bb2c7472bfb4dcd/Transcoding-identity-Assemblages-between-man-and-machine-beyond-the-cyborg-archetype-A-semiotic-route.pdf") \[4\] de jack el destripador al sindrome de scarface -representaciones sociales, 《real tv y tele-fisiognómica-[https://www.researchgate.net/publication/262508415_From_Jack_the_Ripper_to_the_Scarface_Syndrome_-_Social_Representations_Real_TV_and_Tele-Physionomics/fulltext/03999a830cf2f321f131b88c/From-Jack-the-Ripper-to-the-Scarface-Syndrome-Social-Representations-Real-TV-and-Tele-Physionomics.pdf](https://www.researchgate.net/publication/262508415_From_Jack_the_Ripper_to_the_Scarface_Syndrome_-_Social_Representations_Real_TV_and_Tele-Physionomics/fulltext/03999a830cf2f321f131b88c/From-Jack-the-Ripper-to-the-Scarface-Syndrome-Social-Representations-Real-TV-and-Tele-Physionomics.pdf " https://www.researchgate.net/publication/262508415_From_Jack_the_Ripper_to_the_Scarface_Syndrome_-_Social_Representations_Real_TV_and_Tele-Physionomics/fulltext/03999a830cf2f321f131b88c/From-Jack-the-Ripper-to-the-Scarface-Syndrome-Social-Representations-Real-TV-and-Tele-Physionomics.pdf") \[5\] a.j. greimas and the nature of meaning : linguistics, semiotics and discourse theory[https://www.taylorfrancis.com/books/mono/10.4324/9781315538013/greimas-nature-meaning-ronald-schleifer](https://www.taylorfrancis.com/books/mono/10.4324/9781315538013/greimas-nature-meaning-ronald-schleifer " https://www.taylorfrancis.com/books/mono/10.4324/9781315538013/greimas-nature-meaning-ronald-schleifer") \[6\] 《包法利夫人》的符号学解读------理想与现实的矛盾[http://m.qikan.cqvip.com/Article/ArticleDetail?id=7110172811](http://m.qikan.cqvip.com/Article/ArticleDetail?id=7110172811 " http://m.qikan.cqvip.com/Article/ArticleDetail?id=7110172811") \[7\] 《终结的感觉》中的记忆、自我、社会:基于格雷马斯符号学方阵的解读[http://m.qikan.cqvip.com/Article/ArticleDetail?id=7110539160](http://m.qikan.cqvip.com/Article/ArticleDetail?id=7110539160 " http://m.qikan.cqvip.com/Article/ArticleDetail?id=7110539160") \[8\] 形式-结构叙事学的政治无意识[https://m.qikan.cqvip.com/Article/ArticleDetail?id=7106336662](https://m.qikan.cqvip.com/Article/ArticleDetail?id=7106336662 " https://m.qikan.cqvip.com/Article/ArticleDetail?id=7106336662") \[9\] The semiotics of sensation: A. J. Greimas and the experience of meaning[https://www.degruyterbrill.com/document/doi/10.1515/sem-2016-0182/html](https://www.degruyterbrill.com/document/doi/10.1515/sem-2016-0182/html " https://www.degruyterbrill.com/document/doi/10.1515/sem-2016-0182/html") \[10\] Visual Images and Language in Architecture: Signifier Semiotics and Meaning Semiotics[https://pdfs.semanticscholar.org/47c6/4e663af7b0cab9636d625d966846b84854bf.pdf](https://pdfs.semanticscholar.org/47c6/4e663af7b0cab9636d625d966846b84854bf.pdf " https://pdfs.semanticscholar.org/47c6/4e663af7b0cab9636d625d966846b84854bf.pdf") \[11\] 情感分析的叙述学理论和建立情感模态的新尝试[http://www.semiotics.net.cn/userfiles/images/0b8294b1d695def886421c4ff79718ae.pdf](http://www.semiotics.net.cn/userfiles/images/0b8294b1d695def886421c4ff79718ae.pdf " http://www.semiotics.net.cn/userfiles/images/0b8294b1d695def886421c4ff79718ae.pdf") \[12\] Squaring the Circle: A Semiotics of Narrative Grammar[https://gupea.ub.gu.se/bitstream/handle/2077/27957/gupea_2077_27957_1.pdf;jsessionid=9D80FC0F83AC33166C8C4C087527BCAA?sequence=1](https://gupea.ub.gu.se/bitstream/handle/2077/27957/gupea_2077_27957_1.pdf;jsessionid=9D80FC0F83AC33166C8C4C087527BCAA?sequence=1 " https://gupea.ub.gu.se/bitstream/handle/2077/27957/gupea_2077_27957_1.pdf;jsessionid=9D80FC0F83AC33166C8C4C087527BCAA?sequence=1") \[13\] Estudo exploratório de categorías gramaticais com potencial de indicadores para a Análise de Sentimentos[https://aclweb.org/anthology/W17-6602.pdf](https://aclweb.org/anthology/W17-6602.pdf " https://aclweb.org/anthology/W17-6602.pdf") \[14\] The semiotics of sensation: A. J. Greimas and the experience of meaning[https://www.degruyterbrill.com/document/doi/10.1515/sem-2016-0182/html](https://www.degruyterbrill.com/document/doi/10.1515/sem-2016-0182/html " https://www.degruyterbrill.com/document/doi/10.1515/sem-2016-0182/html") \[15\] A. J. Greimas: The perfection of imperfection[https://core.ac.uk/download/302360808.pdf](https://core.ac.uk/download/302360808.pdf " https://core.ac.uk/download/302360808.pdf") \[16\] Learning Language under Tension: New Directions from a Qualitative Study[https://www.researchgate.net/profile/Guy-Spielmann/publication/227516830_Learning_Language_under_Tension_New_Directions_from_a_Qualitative_Study/links/5cd0aa42458515712e973b35/Learning-Language-under-Tension-New-Directions-from-a-Qualitative-Study.pdf](https://www.researchgate.net/profile/Guy-Spielmann/publication/227516830_Learning_Language_under_Tension_New_Directions_from_a_Qualitative_Study/links/5cd0aa42458515712e973b35/Learning-Language-under-Tension-New-Directions-from-a-Qualitative-Study.pdf " https://www.researchgate.net/profile/Guy-Spielmann/publication/227516830_Learning_Language_under_Tension_New_Directions_from_a_Qualitative_Study/links/5cd0aa42458515712e973b35/Learning-Language-under-Tension-New-Directions-from-a-Qualitative-Study.pdf") \[17\] French Structuralist Views on Narrative Grammar[https://www.semanticscholar.org/paper/French-Structuralist-Views-on-Narrative-Grammar-Grosse/ed0c85f4648d8e054816e82b75897a20aeaa834b](https://www.semanticscholar.org/paper/French-Structuralist-Views-on-Narrative-Grammar-Grosse/ed0c85f4648d8e054816e82b75897a20aeaa834b " https://www.semanticscholar.org/paper/French-Structuralist-Views-on-Narrative-Grammar-Grosse/ed0c85f4648d8e054816e82b75897a20aeaa834b") \[18\] Sentiment Analysis of Text Guided by Semantics and Structure[http://core.ac.uk/download/pdf/43308033.pdf](http://core.ac.uk/download/pdf/43308033.pdf " http://core.ac.uk/download/pdf/43308033.pdf") \[19\] Relationalism: From Greimas to hyperstructuralism[https://pdfs.semanticscholar.org/7efb/2b97e201a2ab52f30d2212f77466050f4aed.pdf](https://pdfs.semanticscholar.org/7efb/2b97e201a2ab52f30d2212f77466050f4aed.pdf " https://pdfs.semanticscholar.org/7efb/2b97e201a2ab52f30d2212f77466050f4aed.pdf") \[20\] Theory: Foundations of Artificial Neural Networks[https://www.tandfonline.com/doi/abs/10.3109/10826089809115858](https://www.tandfonline.com/doi/abs/10.3109/10826089809115858 " https://www.tandfonline.com/doi/abs/10.3109/10826089809115858") \[21\] Structuralist Approach to AI Literary Criticism: Leveraging Greimas Semiotic Square for Large Language Models[https://www.semanticscholar.org/paper/Structuralist-Approach-to-AI-Literary-Criticism:-Dong-Zeng/2efa7056fae5d0e384fa7bb86d39ccb861032137](https://www.semanticscholar.org/paper/Structuralist-Approach-to-AI-Literary-Criticism:-Dong-Zeng/2efa7056fae5d0e384fa7bb86d39ccb861032137 " https://www.semanticscholar.org/paper/Structuralist-Approach-to-AI-Literary-Criticism:-Dong-Zeng/2efa7056fae5d0e384fa7bb86d39ccb861032137") \[22\] Transformative Adult Learning: A Systematic Analysis of Jack Mezirow's Conceptions[https://academyedstudies.files.wordpress.com/2015/07/2002completethrvol28no3.pdf](https://academyedstudies.files.wordpress.com/2015/07/2002completethrvol28no3.pdf " https://academyedstudies.files.wordpress.com/2015/07/2002completethrvol28no3.pdf") \[23\] A Survey of Quantization Methods for Efficient Neural Network Inference[https://arxiv.org/pdf/2103.13630](https://arxiv.org/pdf/2103.13630 " https://arxiv.org/pdf/2103.13630") \[24\] MARXISM, SEMIOTICS, AND URBAN SPACE: THE SOCIAL SEMIOTIC TYPOLOGY OF URBAN TEXTS[https://www.degruyter.com/document/doi/10.1515/9783110868883-062/html](https://www.degruyter.com/document/doi/10.1515/9783110868883-062/html " https://www.degruyter.com/document/doi/10.1515/9783110868883-062/html") \[25\] Are the morphometric dimensions of artificial drawing out of measure?[https://ricerca.inogs.it/retrieve/17a281a6-33ec-4f10-b908-e406d9828005/0443_0452_Gay_Cazzaro.pdf](https://ricerca.inogs.it/retrieve/17a281a6-33ec-4f10-b908-e406d9828005/0443_0452_Gay_Cazzaro.pdf " https://ricerca.inogs.it/retrieve/17a281a6-33ec-4f10-b908-e406d9828005/0443_0452_Gay_Cazzaro.pdf") \[26\] Coordinating perceptually grounded categories through language: A case study for colour[https://www-cambridge-org.accedys.udc.es/core/services/aop-cambridge-core/content/view/9DBC845454815605BDC1743AC4E3FC64/stamped-S0140525X05000087a.pdf/is-color-perception-really-categorical.pdf](https://www-cambridge-org.accedys.udc.es/core/services/aop-cambridge-core/content/view/9DBC845454815605BDC1743AC4E3FC64/stamped-S0140525X05000087a.pdf/is-color-perception-really-categorical.pdf " https://www-cambridge-org.accedys.udc.es/core/services/aop-cambridge-core/content/view/9DBC845454815605BDC1743AC4E3FC64/stamped-S0140525X05000087a.pdf/is-color-perception-really-categorical.pdf") \[27\] Stone tools, language and the brain in human evolution[https://pmc.ncbi.nlm.nih.gov/articles/PMC3223784/pdf/rstb20110099.pdf](https://pmc.ncbi.nlm.nih.gov/articles/PMC3223784/pdf/rstb20110099.pdf " https://pmc.ncbi.nlm.nih.gov/articles/PMC3223784/pdf/rstb20110099.pdf") \[28\] ON THE SEMIOTIC SQUARE AND CONCEPT OF DEEP NARRATIVE STRUCTURES IN GREIMAS[https://www.degruyter.com/document/doi/10.1515/9783110803327-067/html](https://www.degruyter.com/document/doi/10.1515/9783110803327-067/html " https://www.degruyter.com/document/doi/10.1515/9783110803327-067/html") \[29\] Whither symbols in the era of advanced neural networks?[https://arxiv.org/pdf/2508.05776](https://arxiv.org/pdf/2508.05776 " https://arxiv.org/pdf/2508.05776") \[30\] ON DEPTH: ONTOLOGICAL IDEOLOGIES AND SEMIOTIC MODELS[https://iris.unito.it/retrieve/e27ce42b-5671-2581-e053-d805fe0acbaa/Massimo%20Leone%202017%20-%20On%20Depth-%20Ontological%20Ideologies%20and%20Semiotic%20Models.pdf](https://iris.unito.it/retrieve/e27ce42b-5671-2581-e053-d805fe0acbaa/Massimo%20Leone%202017%20-%20On%20Depth-%20Ontological%20Ideologies%20and%20Semiotic%20Models.pdf " https://iris.unito.it/retrieve/e27ce42b-5671-2581-e053-d805fe0acbaa/Massimo%20Leone%202017%20-%20On%20Depth-%20Ontological%20Ideologies%20and%20Semiotic%20Models.pdf") \[31\] Revealing the unique blend of meanings in corporate identity: An application of the semiotic square[https://www.tandfonline.com/doi/pdf/10.1080/10696679.2019.1662312](https://www.tandfonline.com/doi/pdf/10.1080/10696679.2019.1662312 " https://www.tandfonline.com/doi/pdf/10.1080/10696679.2019.1662312") \[32\] Deep Semantic Role Labeling: What Works and What's Next[https://preview.aclanthology.org/remove-xml-comments/P17-1044.pdf](https://preview.aclanthology.org/remove-xml-comments/P17-1044.pdf " https://preview.aclanthology.org/remove-xml-comments/P17-1044.pdf") \[33\] End-to-end Learning of Semantic Role Labeling Using Recurrent Neural Networks[https://preview.aclanthology.org/corrections-2023-09/P15-1109.pdf](https://preview.aclanthology.org/corrections-2023-09/P15-1109.pdf " https://preview.aclanthology.org/corrections-2023-09/P15-1109.pdf") \[34\] 基于动态句法剪枝机制的中文语义角色标注[http://cjc.ict.ac.cn/online/bfpub/FH-202247103029.pdf](http://cjc.ict.ac.cn/online/bfpub/FH-202247103029.pdf " http://cjc.ict.ac.cn/online/bfpub/FH-202247103029.pdf") \[35\] Linguistically-Informed Self-Attention for Semantic Role Labeling[https://preview.aclanthology.org/eacl-23-doi/D18-1548.pdf](https://preview.aclanthology.org/eacl-23-doi/D18-1548.pdf " https://preview.aclanthology.org/eacl-23-doi/D18-1548.pdf") \[36\] A Full End-to-End Semantic Role Labeler, Syntax-agnostic Over Syntax-aware?[https://preview.aclanthology.org/inlg-cleanup/C18-1233.pdf](https://preview.aclanthology.org/inlg-cleanup/C18-1233.pdf " https://preview.aclanthology.org/inlg-cleanup/C18-1233.pdf") \[37\] 基于BERT特征融合与膨胀卷积的汉语副词框架语义角色标注[http://m.qikan.cqvip.com/Article/ArticleDetail?id=7111739181](http://m.qikan.cqvip.com/Article/ArticleDetail?id=7111739181 " http://m.qikan.cqvip.com/Article/ArticleDetail?id=7111739181") \[38\] A Joint Sequential and Relational Model for Frame-Semantic Parsing[https://preview.aclanthology.org/remove-xml-comments/D17-1128.pdf](https://preview.aclanthology.org/remove-xml-comments/D17-1128.pdf " https://preview.aclanthology.org/remove-xml-comments/D17-1128.pdf") \[39\] Deep Semantic Role Labeling with Self-Attention[https://cdn.aaai.org/ojs/11928/11928-13-15456-1-2-20201228.pdf](https://cdn.aaai.org/ojs/11928/11928-13-15456-1-2-20201228.pdf " https://cdn.aaai.org/ojs/11928/11928-13-15456-1-2-20201228.pdf") \[40\] Syntax-aware Semantic Role Labeling without Parsing[https://preview.aclanthology.org/author-affiliation/Q19-1022.pdf](https://preview.aclanthology.org/author-affiliation/Q19-1022.pdf " https://preview.aclanthology.org/author-affiliation/Q19-1022.pdf") \[41\] 融合多层次特征的中文语义角色标注[http://tis.hrbeu.edu.cn/Upload/PaperUpLoad/c9979bdd-b42d-4848-85ea-379422001210.pdf](http://tis.hrbeu.edu.cn/Upload/PaperUpLoad/c9979bdd-b42d-4848-85ea-379422001210.pdf " http://tis.hrbeu.edu.cn/Upload/PaperUpLoad/c9979bdd-b42d-4848-85ea-379422001210.pdf") \[42\] 基于Self-Attention的句法感知汉语框架语义角色标注[https://preview.aclanthology.org/iwcs-2023-ingestion/2020.ccl-1.57.pdf](https://preview.aclanthology.org/iwcs-2023-ingestion/2020.ccl-1.57.pdf " https://preview.aclanthology.org/iwcs-2023-ingestion/2020.ccl-1.57.pdf") \[43\] Towards Semi-Supervised Learning for Deep Semantic Role Labeling[https://preview.aclanthology.org/doc-update/D18-1538.pdf](https://preview.aclanthology.org/doc-update/D18-1538.pdf " https://preview.aclanthology.org/doc-update/D18-1538.pdf") \[44\] 基于 Dropout 正则化的汉语框架语义角色识别[http://se.sxu.edu.cn/docs/2017-03/20170315171952954105.pdf](http://se.sxu.edu.cn/docs/2017-03/20170315171952954105.pdf " http://se.sxu.edu.cn/docs/2017-03/20170315171952954105.pdf") \[45\] Improved Semantic Role Labeling using Parameterized Neighborhood Memory Adaptation[https://www.researchgate.net/publication/346511117_Improved_Semantic_Role_Labeling_using_Parameterized_Neighborhood_Memory_Adaptation/fulltext/5fc5b60a299bf1a422c74a46/Improved-Semantic-Role-Labeling-using-Parameterized-Neighborhood-Memory-Adaptation.pdf](https://www.researchgate.net/publication/346511117_Improved_Semantic_Role_Labeling_using_Parameterized_Neighborhood_Memory_Adaptation/fulltext/5fc5b60a299bf1a422c74a46/Improved-Semantic-Role-Labeling-using-Parameterized-Neighborhood-Memory-Adaptation.pdf " https://www.researchgate.net/publication/346511117_Improved_Semantic_Role_Labeling_using_Parameterized_Neighborhood_Memory_Adaptation/fulltext/5fc5b60a299bf1a422c74a46/Improved-Semantic-Role-Labeling-using-Parameterized-Neighborhood-Memory-Adaptation.pdf") \[46\] The 23rd Chinese National Conference on Computational Linguistics Proceedings of the Evaluation Workshop[https://aclanthology.org/2024.ccl-3.pdf](https://aclanthology.org/2024.ccl-3.pdf " https://aclanthology.org/2024.ccl-3.pdf") \[47\] 2024深度学习项目:PyTorch实现RNN情感分析全流程解析在自然语言处理(NLP)领域,情感分析作为文本分类的核心 - 掘金[https://juejin.cn/post/7556522678288810020](https://juejin.cn/post/7556522678288810020 " https://juejin.cn/post/7556522678288810020") \[48\] A novel hybrid deep learning IChOA-CNN-LSTM model for modality-enriched and multilingual emotion recognition in social media[https://pmc.ncbi.nlm.nih.gov/articles/PMC11436932/](https://pmc.ncbi.nlm.nih.gov/articles/PMC11436932/ " https://pmc.ncbi.nlm.nih.gov/articles/PMC11436932/") \[49\] EEG-based emotion recognition systems; comprehensive study[https://pmc.ncbi.nlm.nih.gov/articles/PMC11137547/](https://pmc.ncbi.nlm.nih.gov/articles/PMC11137547/ " https://pmc.ncbi.nlm.nih.gov/articles/PMC11137547/") \[50\] An enhanced deep learning approach for intelligent healthcare emotion analysis using facial expressions and feature analysis to identify pain(pdf)[https://www-cambridge-org.accedys.udc.es/core/services/aop-cambridge-core/content/view/E90BF36993EEBBAE34251326032F6829/S0263574724002224a.pdf/an_enhanced_deep_learning_approach_for_intelligent_healthcare_emotion_analysis_using_facial_expressions_and_feature_analysis_to_identify_pain.pdf](https://www-cambridge-org.accedys.udc.es/core/services/aop-cambridge-core/content/view/E90BF36993EEBBAE34251326032F6829/S0263574724002224a.pdf/an_enhanced_deep_learning_approach_for_intelligent_healthcare_emotion_analysis_using_facial_expressions_and_feature_analysis_to_identify_pain.pdf " https://www-cambridge-org.accedys.udc.es/core/services/aop-cambridge-core/content/view/E90BF36993EEBBAE34251326032F6829/S0263574724002224a.pdf/an_enhanced_deep_learning_approach_for_intelligent_healthcare_emotion_analysis_using_facial_expressions_and_feature_analysis_to_identify_pain.pdf") \[51\] Efficient Deep Learning Models for Emotion Detection[https://www.computer.org/csdl/proceedings-article/tiacomp/2024/921100a077/21HRHrzYzOE](https://www.computer.org/csdl/proceedings-article/tiacomp/2024/921100a077/21HRHrzYzOE " https://www.computer.org/csdl/proceedings-article/tiacomp/2024/921100a077/21HRHrzYzOE") \[52\] EmoAsst: emotion recognition assistant via text-guided transfer learning on pre-trained visual and acoustic models[https://www.frontiersin.org/journals/computer-science/articles/10.3389/fcomp.2024.1304687/full](https://www.frontiersin.org/journals/computer-science/articles/10.3389/fcomp.2024.1304687/full " https://www.frontiersin.org/journals/computer-science/articles/10.3389/fcomp.2024.1304687/full") \[53\] A Review of Deep Learning Models for Twitter Sentiment Analysis: Challenges and Opportunities[https://repository.essex.ac.uk/36702/](https://repository.essex.ac.uk/36702/ " https://repository.essex.ac.uk/36702/") \[54\] 深度学习文本情感分析模型企业制定与实施新质生产力战略研究报告 - 豆丁网[https://www.docin.com/touch_new/preview_new.do?id=4857641948](https://www.docin.com/touch_new/preview_new.do?id=4857641948 " https://www.docin.com/touch_new/preview_new.do?id=4857641948") \[55\] 2025年深度学习文本情感分析模型企业制定与实施新质生产力战略研究 - 豆丁网[https://www.docin.com/touch_new/preview_new.do?id=4848928026](https://www.docin.com/touch_new/preview_new.do?id=4848928026 " https://www.docin.com/touch_new/preview_new.do?id=4848928026") \[56\] 情感分析中的多传感器数据融合研究综述-金叶磊\|古兰拜尔·吐尔洪\|买日旦·吾守尔-计算机工程与应用2023年第23期-CCF数字图书馆[https://dl.ccf.org.cn/article/articleDetail.html?id=6786671670675456\&type=qkwz](https://dl.ccf.org.cn/article/articleDetail.html?id=6786671670675456&type=qkwz " https://dl.ccf.org.cn/article/articleDetail.html?id=6786671670675456&type=qkwz") \[57\] 深度学习在情感分析领域的应用与研究进展.docx - 人人文库[https://www.renrendoc.com/paper/486893196.html](https://www.renrendoc.com/paper/486893196.html " https://www.renrendoc.com/paper/486893196.html") \[58\] 情感计算与 affective computingPPT课件.pptx-原创力文档[https://m.book118.com/html/2025/1231/8001036026010030.shtm](https://m.book118.com/html/2025/1231/8001036026010030.shtm " https://m.book118.com/html/2025/1231/8001036026010030.shtm") \[59\] Ai-Driven Sentiment Analysis Research 2023[https://www.restack.io/p/ai-driven-sentiment-classification-answer-research-2023-cat-ai](https://www.restack.io/p/ai-driven-sentiment-classification-answer-research-2023-cat-ai " https://www.restack.io/p/ai-driven-sentiment-classification-answer-research-2023-cat-ai") \[60\] Team Error Point at BLP-2023 Task 2: A Comparative Exploration of Hybrid Deep Learning and Machine Learning Approach for Advanced Sentiment Analysis Techniques(pdf)[https://aclanthology.org/2023.banglalp-1.44.pdf](https://aclanthology.org/2023.banglalp-1.44.pdf " https://aclanthology.org/2023.banglalp-1.44.pdf") \[61\] 基于TF-IDF和多头注意力Transformer模型的文本情感分析[https://journal.ecust.edu.cn/cn/article/id/19e5f972-efb7-46f9-aa56-3a6574a46b3c](https://journal.ecust.edu.cn/cn/article/id/19e5f972-efb7-46f9-aa56-3a6574a46b3c " https://journal.ecust.edu.cn/cn/article/id/19e5f972-efb7-46f9-aa56-3a6574a46b3c") \[62\] Cross-modality fusion with EEG and text for enhanced emotion detection in English writing[https://pmc.ncbi.nlm.nih.gov/articles/PMC11782560/](https://pmc.ncbi.nlm.nih.gov/articles/PMC11782560/ " https://pmc.ncbi.nlm.nih.gov/articles/PMC11782560/") \[63\] Enhancing Cross-Language Multimodal Emotion Recognition With Dual Attention Transformers[https://www.computer.org/csdl/journal/oj/2024/01/10736634/21poPg4O0U0](https://www.computer.org/csdl/journal/oj/2024/01/10736634/21poPg4O0U0 " https://www.computer.org/csdl/journal/oj/2024/01/10736634/21poPg4O0U0") \[64\] Joint Multimodal Transformer for Emotion Recognition in the Wild[https://openaccess.thecvf.com/content/CVPR2024W/ABAW/html/Waligora_Joint_Multimodal_Transformer_for_Emotion_Recognition_in_the_Wild_CVPRW_2024_paper.html](https://openaccess.thecvf.com/content/CVPR2024W/ABAW/html/Waligora_Joint_Multimodal_Transformer_for_Emotion_Recognition_in_the_Wild_CVPRW_2024_paper.html " https://openaccess.thecvf.com/content/CVPR2024W/ABAW/html/Waligora_Joint_Multimodal_Transformer_for_Emotion_Recognition_in_the_Wild_CVPRW_2024_paper.html") \[65\] Modeling Emotional Trajectories in Written Stories Utilizing Transformers and Weakly-Supervised Learning[https://aclanthology.org/2024.findings-acl.426/](https://aclanthology.org/2024.findings-acl.426/ " https://aclanthology.org/2024.findings-acl.426/") \[66\] FeedForward at SemEval-2024 Task 10: Trigger and sentext-height enriched emotion analysis in multi-party conversations(pdf)[https://preview.aclanthology.org/watermark/2024.semeval-1.107.pdf](https://preview.aclanthology.org/watermark/2024.semeval-1.107.pdf " https://preview.aclanthology.org/watermark/2024.semeval-1.107.pdf") \[67\] DuA: Dual Attentive Transformer in Long-Term Continuous EEG Emotion Analysis[https://arxiv.org/pdf/2407.20519](https://arxiv.org/pdf/2407.20519 " https://arxiv.org/pdf/2407.20519") \[68\] UCAS - IIE - NLP at S em E val-2023 Task 12: Enhancing Generalization of Multilingual BERT for Low-resource Sentiment Analysis[https://aclanthology.org/2023.semeval-1.255/](https://aclanthology.org/2023.semeval-1.255/ " https://aclanthology.org/2023.semeval-1.255/") \[69\] 基于Bert-BILSTM-BIGRU-CNN的文本情感[https://www.hanspub.org/DownLoad/Page_DownLoad.aspx?DOI=10.12677/MOS.2024.131005\&\&FileName=MOS20240100000_59939637.pdf](https://www.hanspub.org/DownLoad/Page_DownLoad.aspx?DOI=10.12677/MOS.2024.131005&&FileName=MOS20240100000_59939637.pdf " https://www.hanspub.org/DownLoad/Page_DownLoad.aspx?DOI=10.12677/MOS.2024.131005&&FileName=MOS20240100000_59939637.pdf") \[70\] (pdf)[https://peerj.com/articles/cs-3287.pdf](https://peerj.com/articles/cs-3287.pdf " https://peerj.com/articles/cs-3287.pdf") \[71\] 基于Bert-RetNet的文本情感分类研究-维普中文科技期刊数据库[http://m.qikan.cqvip.com/Article/ArticleDetail?id=7200336692](http://m.qikan.cqvip.com/Article/ArticleDetail?id=7200336692 " http://m.qikan.cqvip.com/Article/ArticleDetail?id=7200336692") \[72\] hyy33 at WASSA 2024 Empathy and Personality Shared Task: Using the CombinedLoss and FGM for Enhancing BERT-based Models in Emotion and Empathy Prediction from Conversation Turn(pdf)[https://raw.githubusercontent.com/hyy-33/hyy33-WASSA-2024-Track-2/main/data/ACL2024_WASSA-EMP-10_Huiyu_Yang_slides.pdf](https://raw.githubusercontent.com/hyy-33/hyy33-WASSA-2024-Track-2/main/data/ACL2024_WASSA-EMP-10_Huiyu_Yang_slides.pdf " https://raw.githubusercontent.com/hyy-33/hyy33-WASSA-2024-Track-2/main/data/ACL2024_WASSA-EMP-10_Huiyu_Yang_slides.pdf") \[73\] Emotion Classification of Indonesian Tweets using BERT Embedding[https://scite.ai/reports/emotion-classification-of-indonesian-tweets-OVXJALMP](https://scite.ai/reports/emotion-classification-of-indonesian-tweets-OVXJALMP " https://scite.ai/reports/emotion-classification-of-indonesian-tweets-OVXJALMP") \[74\] BibTeX[https://spraakbanken.gu.se/forskning/publikationer/bibtex/338708,336065](https://spraakbanken.gu.se/forskning/publikationer/bibtex/338708,336065 " https://spraakbanken.gu.se/forskning/publikationer/bibtex/338708,336065") \[75\] LREC-COLING 2024, pages 16762--(pdf)[https://preview.aclanthology.org/moar-dois/2024.lrec-main.1458.pdf](https://preview.aclanthology.org/moar-dois/2024.lrec-main.1458.pdf " https://preview.aclanthology.org/moar-dois/2024.lrec-main.1458.pdf") \[76\] Semantic Role Labeling from Chinese Speech via End-to-End Learning(pdf)[https://aclanthology.org/2024.findings-acl.527.pdf](https://aclanthology.org/2024.findings-acl.527.pdf " https://aclanthology.org/2024.findings-acl.527.pdf") \[77\] Adjudicating LLMs as PropBank Annotators(pdf)[https://aclanthology.org/2024.dmr-1.12.pdf](https://aclanthology.org/2024.dmr-1.12.pdf " https://aclanthology.org/2024.dmr-1.12.pdf") \[78\] LREC-COLING 2024, pages 12553--[https://aclanthology.org/anthology-files/pdf/lrec/2024.lrec-main.1098.pdf](https://aclanthology.org/anthology-files/pdf/lrec/2024.lrec-main.1098.pdf " https://aclanthology.org/anthology-files/pdf/lrec/2024.lrec-main.1098.pdf") \[79\] LREC-COLING 2024, pages 733--73[https://aclanthology.org/anthology-files/anthology-files/anthology-files/pdf/lrec/2024.lrec-main.65.pdf](https://aclanthology.org/anthology-files/anthology-files/anthology-files/pdf/lrec/2024.lrec-main.65.pdf " https://aclanthology.org/anthology-files/anthology-files/anthology-files/pdf/lrec/2024.lrec-main.65.pdf") \[80\] Frame Semantic Role Labeling Using Arbitrary-Order Conditional Random Fields--上海科技大学知识管理系统[https://kms.shanghaitech.edu.cn/itemDetail?id=1920321436868722689](https://kms.shanghaitech.edu.cn/itemDetail?id=1920321436868722689 " https://kms.shanghaitech.edu.cn/itemDetail?id=1920321436868722689") \[81\] Structured Mean-Field Variational Inference for Higher-Order Span-Based Semantic Role Labeling[https://aclanthology.org/2023.findings-acl.58/](https://aclanthology.org/2023.findings-acl.58/ " https://aclanthology.org/2023.findings-acl.58/") \[82\] Joint End-to-End Semantic Proto-role Labeling[https://pure.johnshopkins.edu/en/publications/joint-end-to-end-semantic-proto-role-labeling](https://pure.johnshopkins.edu/en/publications/joint-end-to-end-semantic-proto-role-labeling " https://pure.johnshopkins.edu/en/publications/joint-end-to-end-semantic-proto-role-labeling") \[83\] Learning Semantic Role Labeling from Compatible Label Sequences[https://aclanthology.org/2023.findings-emnlp.1041/](https://aclanthology.org/2023.findings-emnlp.1041/ " https://aclanthology.org/2023.findings-emnlp.1041/") \[84\] Learning Semantic Role Labeling from Compatible Label Sequences(pdf)[https://preview.aclanthology.org/ingest-alta/2023.findings-emnlp.1041.pdf](https://preview.aclanthology.org/ingest-alta/2023.findings-emnlp.1041.pdf " https://preview.aclanthology.org/ingest-alta/2023.findings-emnlp.1041.pdf") \[85\] Query Your Model with Definitions in FrameNet: An Effective Method for Frame Semantic Role Labeling[https://ojs.aaai.org/index.php/AAAI/article/view/26642](https://ojs.aaai.org/index.php/AAAI/article/view/26642 " https://ojs.aaai.org/index.php/AAAI/article/view/26642") \[86\] Improving Aspect-Based Sentiment with End-to-End Semantic Role Labeling Model(pdf)[https://aclanthology.org/2023.ranlp-1.96.pdf](https://aclanthology.org/2023.ranlp-1.96.pdf " https://aclanthology.org/2023.ranlp-1.96.pdf") \[87\] 中文信息学报[http://jcip.cipsc.org.cn/CN/article/showChannelArticle.do?id=124](http://jcip.cipsc.org.cn/CN/article/showChannelArticle.do?id=124 " http://jcip.cipsc.org.cn/CN/article/showChannelArticle.do?id=124") \[88\] 网络公共事件的情感叙述[http://m.qikan.cqvip.com/Article/ArticleDetail?id=7101563845](http://m.qikan.cqvip.com/Article/ArticleDetail?id=7101563845 " http://m.qikan.cqvip.com/Article/ArticleDetail?id=7101563845") \[89\] 具象空间、英雄叙事与全球想象:《独行月球》的三重观念建构[https://m.zhangqiaokeyan.com/academic-journal-cn_movie-literature_thesis/02012101100685.html](https://m.zhangqiaokeyan.com/academic-journal-cn_movie-literature_thesis/02012101100685.html " https://m.zhangqiaokeyan.com/academic-journal-cn_movie-literature_thesis/02012101100685.html") \[90\] The circumplex model of affect: An integrative approach to affective neuroscience, cognitive development, and psychopathology[https://pmc.ncbi.nlm.nih.gov/articles/PMC2367156/pdf/nihms44490.pdf](https://pmc.ncbi.nlm.nih.gov/articles/PMC2367156/pdf/nihms44490.pdf " https://pmc.ncbi.nlm.nih.gov/articles/PMC2367156/pdf/nihms44490.pdf") \[91\] 格雷马斯视域下《爱情神话》的叙事结构分析[http://m.qikan.cqvip.com/Article/ArticleDetail?id=7108605385](http://m.qikan.cqvip.com/Article/ArticleDetail?id=7108605385 " http://m.qikan.cqvip.com/Article/ArticleDetail?id=7108605385") \[92\] Analysis of the Behavioral Performance and Social Support of Patients in Online Health Communities From User Profile Perspectives: Comparative Study[https://www.jmir.org/2025/1/e68074/PDF](https://www.jmir.org/2025/1/e68074/PDF " https://www.jmir.org/2025/1/e68074/PDF") \[93\] "因爱和解"的符号矩阵------电影《谁先爱上他的》剖析[https://www.rdyc.cn/uploadfile/2020/0916/20200916021112787.pdf](https://www.rdyc.cn/uploadfile/2020/0916/20200916021112787.pdf " https://www.rdyc.cn/uploadfile/2020/0916/20200916021112787.pdf") \[94\] Emotion analysis in socially unacceptable discourse[https://www.semanticscholar.org/paper/Emotion-analysis-in-socially-unacceptable-discourse-Franza-Evkoski/24e139873e84cddea8cc01564f31413f3338113e](https://www.semanticscholar.org/paper/Emotion-analysis-in-socially-unacceptable-discourse-Franza-Evkoski/24e139873e84cddea8cc01564f31413f3338113e " https://www.semanticscholar.org/paper/Emotion-analysis-in-socially-unacceptable-discourse-Franza-Evkoski/24e139873e84cddea8cc01564f31413f3338113e") \[95\] Discourse Analysis of "Rostam and Sheghad" Story in Firdowsi Shahname Based on Greimas Model (Based on Change Square, Break Square, Narrative Process and Actant Analysis)[https://docsdrive.com/?pdf=medwelljournals/sscience/2016/2648-2655.pdf](https://docsdrive.com/?pdf=medwelljournals/sscience/2016/2648-2655.pdf " https://docsdrive.com/?pdf=medwelljournals/sscience/2016/2648-2655.pdf") \[96\] Quest_SA: Preprocessing Method for Closed-Ended Questionnaires Using Sentiment Analysis through Polarity[https://www.hindawi.com/journals/misy/2022/4733550/](https://www.hindawi.com/journals/misy/2022/4733550/ " https://www.hindawi.com/journals/misy/2022/4733550/") \[97\] Appraisal Theories for Emotion Classification in Text[https://arxiv.org/pdf/2003.14155](https://arxiv.org/pdf/2003.14155 " https://arxiv.org/pdf/2003.14155") \[98\] 行走叙事的多维模态------格雷马斯符号矩阵视野下的《心花路放》解析[http://lib.cqvip.com/Qikan/Article/Detail?id=7000402298](http://lib.cqvip.com/Qikan/Article/Detail?id=7000402298 " http://lib.cqvip.com/Qikan/Article/Detail?id=7000402298") \[99\] Sentiment and Language: A Socio-Semiotic Analysis[http://166.62.7.99/assets/default/article/2024/09/06/article_1725615962.pdf](http://166.62.7.99/assets/default/article/2024/09/06/article_1725615962.pdf " http://166.62.7.99/assets/default/article/2024/09/06/article_1725615962.pdf") \[100\] 伦理选择:"作者设计"还是"读者责任"?:论《深红色蜡烛》的叙事陷阱与詹姆斯·费伦的"选择性"盲视[https://www.isljournal.com/uploads/soft/210116/1-210116104T9.pdf](https://www.isljournal.com/uploads/soft/210116/1-210116104T9.pdf " https://www.isljournal.com/uploads/soft/210116/1-210116104T9.pdf") \[101\] Changes in Beer Labels and their Meaning: A Holistic Approach to the Semiosic Process[https://core.ac.uk/download/pdf/14914997.pdf](https://core.ac.uk/download/pdf/14914997.pdf " https://core.ac.uk/download/pdf/14914997.pdf") \[102\] 试论格雷马斯结构主义视域下《窦娥冤》的悲剧叙事[https://m.zhangqiaokeyan.com/academic-journal-cn_masterpieces-review_thesis/02012154040089.html](https://m.zhangqiaokeyan.com/academic-journal-cn_masterpieces-review_thesis/02012154040089.html " https://m.zhangqiaokeyan.com/academic-journal-cn_masterpieces-review_thesis/02012154040089.html") \[103\] Revealing the unique blend of meanings in corporate identity: An application of the semiotic square[https://www.tandfonline.com/doi/pdf/10.1080/10696679.2019.1662312](https://www.tandfonline.com/doi/pdf/10.1080/10696679.2019.1662312 " https://www.tandfonline.com/doi/pdf/10.1080/10696679.2019.1662312") \[104\] Design methods for meaning discovery: a patient-oriented health research case study[https://www.drs2016.org/s/249-Craib.pdf](https://www.drs2016.org/s/249-Craib.pdf " https://www.drs2016.org/s/249-Craib.pdf") \[105\] INTE - ITICAM - IDEC 2018 Proceedings Book Volume 2[https://iticam.net/publication_folder/inte/inte_iticam_idec2018_v2.pdf](https://iticam.net/publication_folder/inte/inte_iticam_idec2018_v2.pdf " https://iticam.net/publication_folder/inte/inte_iticam_idec2018_v2.pdf") \[106\] Adaptive Convolution for Semantic Role Labeling[https://arxiv.org/pdf/2012.13939](https://arxiv.org/pdf/2012.13939 " https://arxiv.org/pdf/2012.13939") \[107\] Neural Semantic Role Labeling with Dependency Path Embeddings[https://typeset.io/pdf/neural-semantic-role-labeling-with-dependency-path-17q37s8q8z.pdf](https://typeset.io/pdf/neural-semantic-role-labeling-with-dependency-path-17q37s8q8z.pdf " https://typeset.io/pdf/neural-semantic-role-labeling-with-dependency-path-17q37s8q8z.pdf") \[108\] 格雷马斯叙事语法对《骑虎》的解读[http://lib.cqvip.com/Qikan/Article/Detail?id=25950380](http://lib.cqvip.com/Qikan/Article/Detail?id=25950380 " http://lib.cqvip.com/Qikan/Article/Detail?id=25950380") \[109\] 叙事理论的公共设施体验设计研究------以株洲智慧路灯设计为例[https://m.qikan.cqvip.com/Article/ArticleDetail?id=7106561535](https://m.qikan.cqvip.com/Article/ArticleDetail?id=7106561535 " https://m.qikan.cqvip.com/Article/ArticleDetail?id=7106561535") \[110\] Semi-Supervised Semantic Role Labeling via Structural Alignment[https://preview.aclanthology.org/corrections-2023-10/J12-1005.pdf](https://preview.aclanthology.org/corrections-2023-10/J12-1005.pdf " https://preview.aclanthology.org/corrections-2023-10/J12-1005.pdf") \[111\] \[祝秀丽 蔡世青\]"五鼠闹东京"传说的类型与意义 · 中国民俗学网-中国民俗学会[https://www.chinafolklore.org/web/index.php?NewsID=18012](https://www.chinafolklore.org/web/index.php?NewsID=18012 " https://www.chinafolklore.org/web/index.php?NewsID=18012") \[112\] Structuralist Approach to AI Literary Criticism: Leveraging Greimas Semiotic Square for Large Language Models[https://escholarship.org/uc/item/3qr8k2pc](https://escholarship.org/uc/item/3qr8k2pc " https://escholarship.org/uc/item/3qr8k2pc") \[113\] Greimas Semiotic Square and Short Stories Reading Comprehension: A Case Study of Advanced Iranian Students(pdf)[https://myjurnal.mohe.gov.my/filebank/published_article/34589/5.pdf](https://myjurnal.mohe.gov.my/filebank/published_article/34589/5.pdf " https://myjurnal.mohe.gov.my/filebank/published_article/34589/5.pdf") \[114\] 河州花儿《马五哥与尕豆妹》的叙述学研究_搜狐网[https://www.sohu.com/a/241654172_690175](https://www.sohu.com/a/241654172_690175 " https://www.sohu.com/a/241654172_690175") \[115\] 赵毅衡\|符号方阵的动态化[https://www.360doc.cn/article/40020072_1122027467.html](https://www.360doc.cn/article/40020072_1122027467.html " https://www.360doc.cn/article/40020072_1122027467.html") \[116\] 基于结构主义叙事学理论的影视剧剧本可计算思维建构-腾讯新闻[https://view.inews.qq.com/a/20241120A0278D00](https://view.inews.qq.com/a/20241120A0278D00 " https://view.inews.qq.com/a/20241120A0278D00") \[117\] arXiv:2506.21360v1 \[cs.CL\] 26 [http://arxiv.org/pdf/2506.21360](http://arxiv.org/pdf/2506.21360 " http://arxiv.org/pdf/2506.21360") \[118\] 数据挖掘实操\|用文本挖掘剖析近5万首《全唐诗》 \| 人人都是产品经理[https://www.woshipm.com/data-analysis/970466.html](https://www.woshipm.com/data-analysis/970466.html " https://www.woshipm.com/data-analysis/970466.html") \[119\] Semiotic Annotation of Narrative Video Commercials: Bridging the Gap between Artifacts and Ontologies[https://thinkmind.org/articles/inttech_v10_n34_2017_5.pdf](https://thinkmind.org/articles/inttech_v10_n34_2017_5.pdf " https://thinkmind.org/articles/inttech_v10_n34_2017_5.pdf") \[120\] From Ambiguity to Verdict: A Semiotic-Grounded Multi-Perspective Agent for LLM Logical Reasoning[https://arxiv.org/html/2509.24765v1](https://arxiv.org/html/2509.24765v1 " https://arxiv.org/html/2509.24765v1") \[121\] A Semiotic Exploration of AI-Driven Personalization in Advertising[https://www.irjet.com/archives/V10/i8/IRJET-V10I850.pdf](https://www.irjet.com/archives/V10/i8/IRJET-V10I850.pdf " https://www.irjet.com/archives/V10/i8/IRJET-V10I850.pdf") \[122\] Appendix of the paper Semiotic-Based Construction of a Large Emotional Image Dataset with Neutral Samples[https://openaccess.thecvf.com/content/WACV2025/supplemental/Blanchini_Semiotic-Based_Construction_of_WACV_2025_supplemental.pdf](https://openaccess.thecvf.com/content/WACV2025/supplemental/Blanchini_Semiotic-Based_Construction_of_WACV_2025_supplemental.pdf " https://openaccess.thecvf.com/content/WACV2025/supplemental/Blanchini_Semiotic-Based_Construction_of_WACV_2025_supplemental.pdf") \[123\] Structuralist Approach to AI Literary Criticism: Leveraging Greimas Semiotic Square for Large Language Models[https://arxiv.org/html/2506.21360v1/](https://arxiv.org/html/2506.21360v1/ " https://arxiv.org/html/2506.21360v1/") \[124\] FROM AMBIGUITY TO VERDICT: A SEMIOTIC-GROUNDED MULTI-PERSPECTIVE AGENT FOR LLM LOGICAL REASONING[https://www.arxiv.org/pdf/2509.24765](https://www.arxiv.org/pdf/2509.24765 " https://www.arxiv.org/pdf/2509.24765") \[125\] Chapter 2 Signs and Supersigns in Deep Neural Models(pdf)[https://unitbv.ro/documente/cercetare/doctorat-postdoctorat/sustinere-teza/2023/Musat-Bogdan-Adrian/Rezumat_engleza.pdf](https://unitbv.ro/documente/cercetare/doctorat-postdoctorat/sustinere-teza/2023/Musat-Bogdan-Adrian/Rezumat_engleza.pdf " https://unitbv.ro/documente/cercetare/doctorat-postdoctorat/sustinere-teza/2023/Musat-Bogdan-Adrian/Rezumat_engleza.pdf") \[126\] Semiotic Aggregation in Deep Learning(pdf)[https://typeset.io/pdf/semiotic-aggregation-in-deep-learning-29q3pzt6aa.pdf](https://typeset.io/pdf/semiotic-aggregation-in-deep-learning-29q3pzt6aa.pdf " https://typeset.io/pdf/semiotic-aggregation-in-deep-learning-29q3pzt6aa.pdf") \[127\] SQUARE[https://github.com/whats2000/SQUARE/blob/main/README.md](https://github.com/whats2000/SQUARE/blob/main/README.md " https://github.com/whats2000/SQUARE/blob/main/README.md") \[128\] Title:Semiotic Aggregation in Deep Learning[https://arxiv.org/pdf/2104.10931](https://arxiv.org/pdf/2104.10931 " https://arxiv.org/pdf/2104.10931") \[129\] Structuralist Approach to AI Literary Criticism: Leveraging Greimas Semiotic Square for Large Language Models[https://escholarship.org/uc/item/3qr8k2pc](https://escholarship.org/uc/item/3qr8k2pc " https://escholarship.org/uc/item/3qr8k2pc") \[130\] 人类语义认知统一模型:融合脑科学与AI的突破_类脑统一语义建模-CSDN博客[https://blog.csdn.net/2401_88801724/article/details/150117882](https://blog.csdn.net/2401_88801724/article/details/150117882 " https://blog.csdn.net/2401_88801724/article/details/150117882") \[131\] 基于结构主义叙事学理论的影视剧剧本可计算思维建构-腾讯新闻[https://view.inews.qq.com/a/20241120A0278D00](https://view.inews.qq.com/a/20241120A0278D00 " https://view.inews.qq.com/a/20241120A0278D00") \[132\] 格雷马斯理论视角下《鬼屋传奇》的叙事与主题解析.docx-原创力文档[https://m.book118.com/html/2025/1217/8014072026010023.shtm](https://m.book118.com/html/2025/1217/8014072026010023.shtm " https://m.book118.com/html/2025/1217/8014072026010023.shtm") \[133\] G²rammar: Bilingual Grammar Modeling for Enhanced Text-attributed Graph Learning[https://arxiv.org/html/2511.00911v1](https://arxiv.org/html/2511.00911v1 " https://arxiv.org/html/2511.00911v1") \[134\] G²rammar: Bilingual Grammar Modeling for Enhanced Text-attributed Graph Learning(pdf)[https://arxiv.org/pdf/2511.00911](https://arxiv.org/pdf/2511.00911 " https://arxiv.org/pdf/2511.00911")