《政务信息化应用软件验收测试规范》(DB14/T 2462-2022)是山西省针对政务信息化应用软件验收测试制定的地方标准,于2022年5月18日发布,2022年8月18日正式实施。其核心目的是规范山西省行政区域内政务信息化应用软件的验收测试行为,明确测试要求、内容、流程及判定标准,为软件质量特性是否达到建设要求提供科学依据,同时也为政务信息化应用软件生命周期内的其他测试活动提供参考,助力提升政务信息化建设质量和政务服务效能。此前我们已对软件测试和验收规范相关标准进行解读,详见:计算机软件测试成本估算指南(T/YNSIA 001---2024)标准解读;《信息技术应用创新项目验收规范》(T/EGAG 019-2023)标准解读;《软件系统验收规范》(GB/T 28035-2011)标准解读。以下从多个维度对本标准进行解读。
一、基本要求
本标准从被测软件文档、测试工具、测试人员、测试环境及测试工作相关方五个维度明确了基本要求,为测试工作的合规开展奠定基础。
1.被测软件文档:需符合《计算机软件文档编制规范》(GB/T 8567)的相关规定,确保文档的完整性和规范性。
2.测试工具:应为正式软件(经验证批准的货架软件或经同行专家技术鉴定的非货架软件)或与委托方约定的软件,保障测试工具的可靠性。
3.测试人员:需具备计算机及相关专业大专及以上学历,且持有国家或行业承认的软件测试技术专业培训合格资质或计算机软件相关专业高级工程师职称;测试前需明确人员名单,变更人员需满足资质不低于原有水平且经委托方确认,现场测试时委托方需对项目负责人和现场测试人员进行书面确认。

4.测试环境:需保证测试数据和设备的完好、安全、稳定,测试场地应具备防静电、电源故障保护等措施;现场测试需控制设施和环境条件,确保测试记录及数据完整安全,防止非授权访问。
5.测试工作相关方:委托方需提供必要授权、协调测试配合及系统备份等;第三方检测机构需为合法实体,具备独立地位、固定场所、检测资质及公平公正检测能力;开发方需提供操作说明、技术培训、系统及数据备份,并按缺陷列表修复软件缺陷。
二、测试内容
测试内容覆盖9个核心项目,全面覆盖政务信息化应用软件的关键质量特性,其中功能性、性能效率、信息安全性为重点测试项目,部分项目针对不同类型软件有侧重要求。
1.用户文档集:需满足可用性、内容可测试性、唯一标识、完备性、正确性、一致性、易理解性等要求,同时涵盖产品质量相关的功能性、兼容性、易用性等说明,确保文档能为用户使用和测试工作提供充分支持。


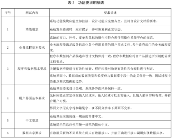
2.功能性:包括功能要求、业务流程要求、程序和数据要求、用户界面要求、中文要求、数据共享要求。

3.性能效率:是政务信息化应用软件的重点测试项目。重点关注并发最大虚拟用户数、响应时间、资源利用率、事务通过率。

4.信息安全性:包括安全功能验证和安全漏洞扫描,保障软件数据和功能安全。

5.可靠性:政府对政府(G2G)、政府对公务员(G2E)的政务信息化应用软件以及涉及重要数据的应用软件宜增加可靠性测试。包括成熟性、容错性、宕机时间恢复性。

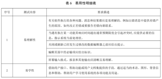
6.易用性:政府对企业(G2B)、政府对公众(G2C)类软件宜增加此项测试,包括易理解性、易学性、易操作性、吸引性、用户差错防御性。


7.维护性:涵盖易分析性、易改变性、稳定性、易测试性,需与用户文档或需求一致。

8.可移植性:包括易安装性、适应性、易替换性、共存性。

9.兼容性:需提供组件兼容性控制方式,按定义特征执行,明确环境配置要求、兼容类型及负责组件,安装前明示共存约束。

三、测试流程
标准规定了完整的测试流程,包括6个核心阶段及中断、恢复机制,确保测试工作有序推进。
1.准备阶段:启动时需明确测试内容及要求,完成软件自验、部署、环境配置、基础数据准备等;结束需完成全部测试任务且报告齐全;中断条件包括测试内容未满足、等待缺陷整改、需求变更影响测试;恢复需满足启动条件、缺陷修复完成或变更审批通过。
2.需求分析阶段:输入委托方测试要求及被测软件和文档,工作内容包括接收文档、确定测试依据和充分性要求、形成并确认测试需求(涵盖功能、效率、安全等质量特性),输出测试需求。
3.策划阶段:输入测试需求及用户文档,工作包括安排测试计划、核查测试环境、确定测试技术和工具、确认测试方案,输出测试方案或测试计划。
4.设计阶段:输入测试需求、方案及文档,工作包括设计测试用例、准备并验证测试数据、确认测试环境和工具,输出测试用例。
5.执行阶段:输入测试需求、方案、用例及文档,工作包括执行测试用例、填写测试记录和缺陷报告、复核记录、实施回归测试,输出测试记录和软件缺陷报告。
6.报告阶段:输入各类测试相关文件及文档,工作包括分析未覆盖范围和未解决问题、总结软件与需求的差异、提出改进建议、移交软件、出具测试报告,输出标注检验检测机构资质认定标志的测试报告,可在全国认证认可信息公共服务平台查询验证。
四、 测试 方法
本标准明确测试方法需遵循《系统与软件工程 系统与软件质量要求和评价(SQuaRE)第51部分:就绪可用软件产品(RUSP)的质量要求和测试细则》(GB/T 25000.51)的规定。针对不同测试内容和质量特性,采用对应的专业测试技术。
例如功能性测试可采用黑盒测试、白盒测试等方法验证功能实现;性能效率测试可通过负载测试、压力测试等手段检测并发能力和响应时间;信息安全性测试可运用漏洞扫描、渗透测试等技术排查安全风险;可靠性测试可通过长时间运行、异常场景模拟等方式验证系统稳定性,确保测试结果科学准确。
五、 结果判定
结果判定分为缺陷定级、测试点判定和结论判定三个层级,逻辑清晰且标准明确。
1.缺陷定级:
(1) 高级别缺陷:导致系统死机、数据库错误、关键功能未实现、数据通讯错误等严重问题,影响软件正常运行。
(2) 中级别缺陷:非关键功能未实现、无不可逆操作提示、增加操作复杂度等,严重影响系统要求但无有效更正办法。
(3) 低级别缺陷:界面错误、结果/消息错误、简单输入边界未限制等一般性错误,存在合理更正办法。
2.测试点判定:
(1) 通过:无高、中、低级别缺陷(允许回归测试)。
(2) 基本通过:仅存在低级别缺陷(允许回归测试)。
(3) 不通过:存在高级别或中级别缺陷。
3.结论判定:需满足测试需求覆盖率100%和测试用例执行率100%两个前提,结论分为:
(1) 通过:所有测试点均判定为"通过"(允许回归测试)。
(2) 基本通过:存在"基本通过"测试点,无"不通过"测试点(允许回归测试)。
(3) 不通过:存在"不通过"测试点。
六、总结
《政务信息化应用软件验收测试规范》(DB14/T 2462-2022)作为山西省政务信息化领域的重要地方标准,构建了全面、系统、可操作的验收测试体系。其核心价值在于明确了测试各方的职责边界,规范了测试内容、流程和判定标准,有效解决了政务信息化应用软件验收测试无据可依、标准不一的问题。通过该标准的实施,能够严格把控政务信息化应用软件的质量关,确保软件在功能性、性能效率、信息安全性等关键方面满足政务服务需求,减少软件运行风险,提升政务信息化建设的规范化水平和服务效能。