一、企业信息化架构成熟度评估指标
企业信息化架构成熟度评估指标是衡量企业信息化建设水平的关键工具,它涵盖了多个维度,以确保评估的全面性和准确性。以下是一些核心评估指标:
-
标准遵循情况监督检查机制:
- 机制建立:企业是否建立了有效的机制来监督和检查信息化建设中是否遵循了相关标准和规范。
- 问题发现与纠正:该机制能否及时发现并纠正标准遵循方面的问题,确保信息化建设的合规性2。
-
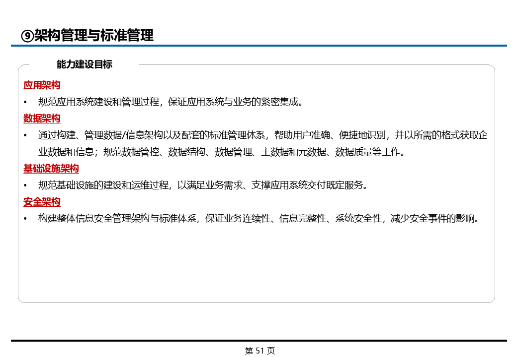
战略规划与组织能力:
- 战略规划:评估企业在信息化战略规划方面的成熟度,包括信息化战略与企业战略的一致性、信息化目标的明确性等。
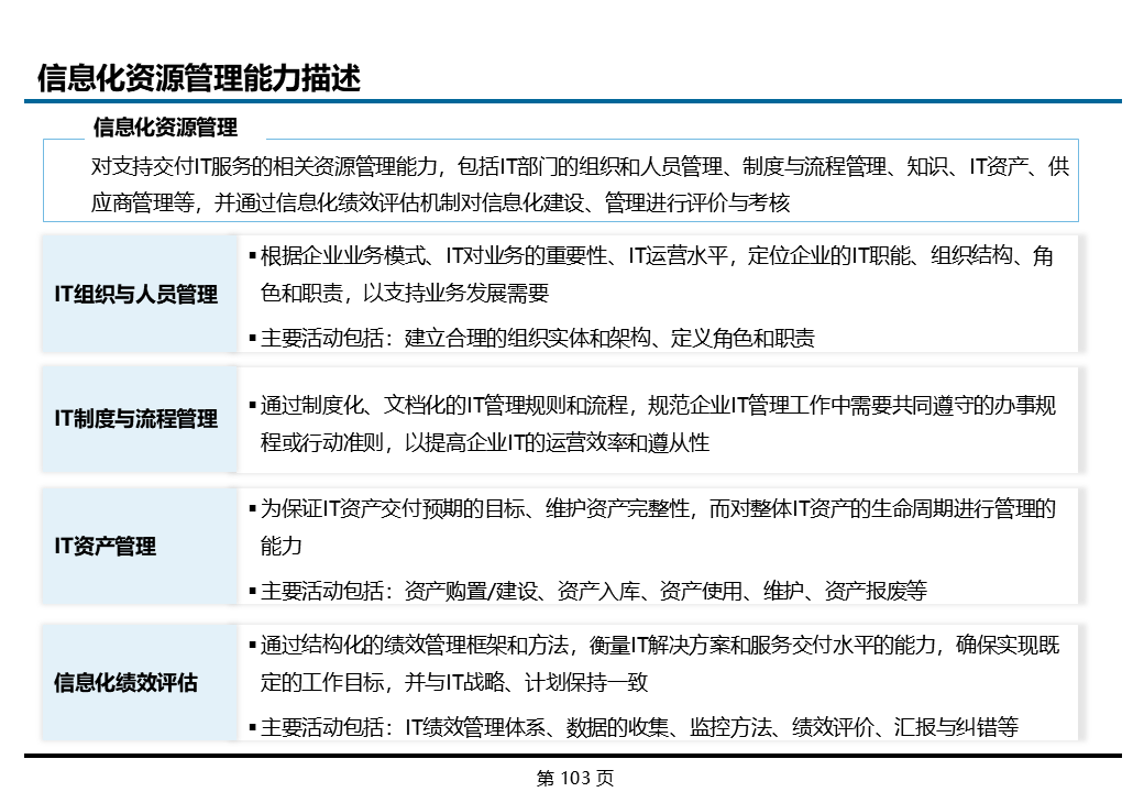
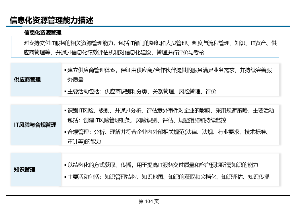
- 组织架构:考察企业是否设立了专门的信息化管理部门或团队,以及这些部门或团队的职责是否明确、分工是否合理。
- 资源投入:评估企业在信息化建设方面的资源投入情况,包括资金、人力、技术等方面的投入是否充足、合理[9]。
-
数据管理与分析能力:
- 数据采集与存储:评估企业在数据采集、存储方面的能力,包括数据采集的全面性、准确性,以及数据存储的安全性、可靠性。
- 数据处理与分析:考察企业是否具备对数据进行有效处理和分析的能力,包括数据清洗、整合、挖掘等方面的技术水平和应用效果。
- 数据应用:评估企业如何将数据应用于业务决策和运营中,体现数据驱动决策和运营的水平[9]。
-
基础设施与技术应用:
- 基础设施建设:评估企业在基础设施建设方面的水平,包括网络、数据中心、灾备能力等方面的建设是否完善、可靠。
- 系统硬件与软件:考察企业所使用的系统硬件和软件是否先进、适用,是否能够满足业务发展的需求。
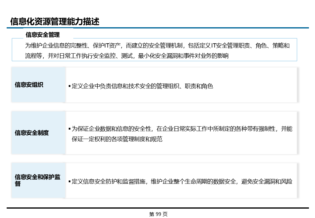
- 网络安全:评估企业在网络安全方面的防护能力,包括防火墙、入侵检测、数据加密等技术的应用情况。
- 新技术应用:考察企业对云计算、大数据、人工智能、物联网、区块链等新兴技术的应用情况,以及这些技术在实际业务中的应用效果和创新实践9。
二、企业信息化架构能力提升方案
针对企业信息化架构成熟度评估中发现的问题和不足,企业需要制定有效的能力提升方案。以下是一些关键步骤和策略:
-
重新构建信息化管控体系:
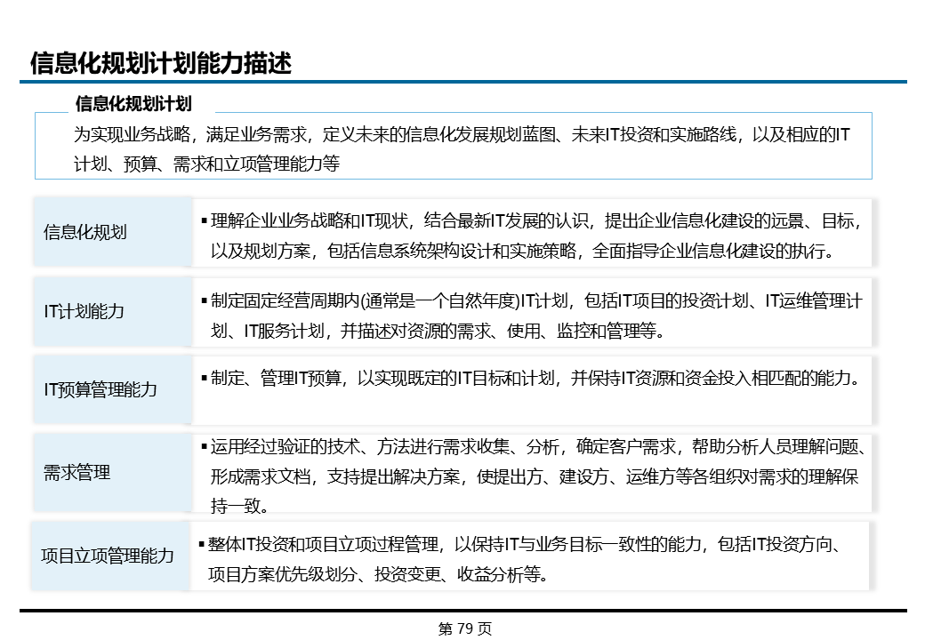
- IT管控模式设计:基于集团战略目标、管控模式、信息化建设目标及现状,设计信息化整体管控模式。常见的管控模式包括分散式、战略指导型、战略领导型、集中型等,企业应根据自身情况选择合适的模式[4]。
- 能力成熟度分析:根据信息化能力成熟度模型,结合企业信息化建设特点,对信息化能力进行成熟度分析。识别企业在不同能力领域的优势和不足,为制定提升方案提供依据47。
- 能力提升优先级制定:根据能力成熟度分析结果,结合企业业务需求和战略目标,制定能力提升优先级。确定哪些能力领域需要优先提升,以及提升的紧迫性和重要性47。
- 能力提升方案制定:针对每个需要提升的能力领域,制定具体的提升方案。方案应包括提升目标、提升策略、实施步骤、资源需求等方面的内容,确保提升方案的可行性和有效性[4]。
-
加强战略规划与组织能力:
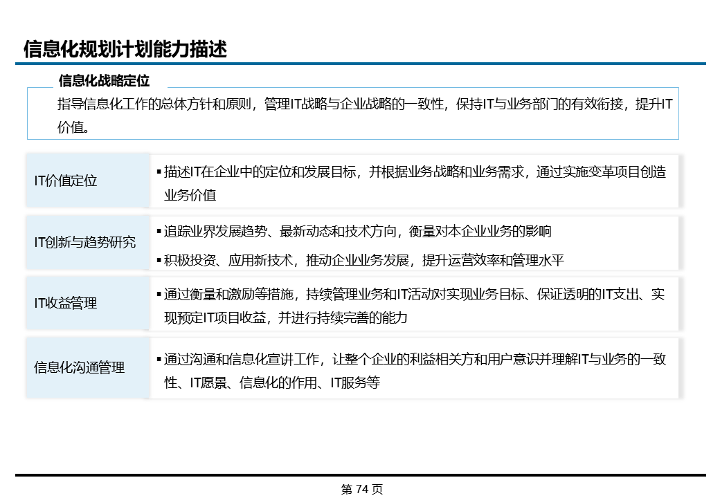
- 明确IT战略定位:企业需要明确IT在企业中的角色和定位,确定IT战略的价值目标,并识别实现这些目标的关键成功因素。这有助于企业更好地推动IT战略发展,为企业的可持续发展注入新的动力[5]。
- 优化组织架构:根据信息化战略规划的需求,优化企业的组织架构。设立专门的信息化管理部门或团队,明确其职责和分工,确保信息化建设的顺利进行[9]。
- 加大资源投入:企业需要加大对信息化建设的资源投入,包括资金、人力、技术等方面的投入。确保信息化建设的顺利进行和持续提升[9]。
-
提升数据管理与分析能力:
- 完善数据采集与存储体系:建立完善的数据采集和存储体系,确保数据的全面性、准确性和安全性。采用先进的数据采集技术和存储设备,提高数据采集和存储的效率和质量[9]。
- 加强数据处理与分析能力:引入先进的数据处理和分析技术,如数据挖掘、机器学习等,提高企业对数据的处理和分析能力。通过数据分析,发现业务中的问题和机会,为业务决策提供有力支持[9]。
- 推动数据应用创新:鼓励企业将数据应用于业务创新中,探索新的业务模式和服务方式。通过数据驱动的业务创新,提高企业的竞争力和市场地位[9]。
-
优化基础设施与技术应用:
- 升级基础设施:根据业务发展的需求,升级企业的基础设施,如网络、数据中心等。确保基础设施的先进性和可靠性,满足业务发展的需求[9]。
- 引入新技术应用:积极探索云计算、大数据、人工智能、物联网、区块链等新兴技术在企业信息化架构中的应用场景与落地实施方案。通过技术创新驱动业务模式变革与企业价值创造,提升企业在数字经济时代的竞争力[1][9]。
- 加强网络安全防护:建立完善的网络安全防护体系,加强防火墙、入侵检测、数据加密等技术的应用。确保企业网络和信息系统的安全性,防止数据泄露和网络攻击等安全事件的发生[9]。
-
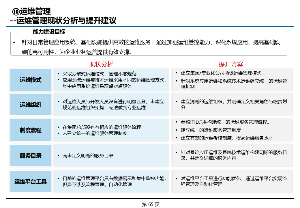
建立敏捷的技术研发与运维机制:
- 采用敏捷开发方法:引入敏捷开发方法,提高软件开发的效率和质量。通过短周期的迭代开发,快速响应业务需求的变化,确保软件产品的及时交付和持续优化[1]。
- 建立DevOps体系:建立DevOps体系,实现开发与运维的紧密协作。通过自动化工具和流程,提高软件交付的效率和可靠性,降低运维成本和风险[1]。
- 加强团队培训与交流:定期组织团队培训和交流活动,提高团队成员的技术水平和协作能力。通过分享经验和知识,促进团队成员的共同成长和进步1。

















































































































