
导语:在国家全面推进乡村振兴与数字中国战略交汇的关键窗口期,县域数字农业正从"概念试点"迈向"规模化落地"。本文深度拆解一份极具代表性的《某县域"十五五"数字农业示范区与高标准农田物联网建设方案》,系统梳理其顶层设计、三大核心系统(农业大数据中心、高标准农田管护、智慧种植决策)、全生命周期风险管理体系及长效运营机制。全文超8000字,融合政策、技术、管理与商业视角,为地方政府、集成商、农业科技企业及研究者提供一份可复用的"县域数字农业建设蓝图"。
一、时代背景:为何必须建?------数字农业已成国家战略刚需
当前,我国农业正处于从传统经验型向现代科技驱动型转型的历史拐点。一方面,"藏粮于地、藏粮于技"战略要求我们以更高标准守住18亿亩耕地红线;另一方面,"数字中国"与"乡村振兴"两大国策的深度融合,催生了对高标准农田智能化、农业生产精准化、乡村治理数字化的迫切需求。
该方案开篇即点明其核心价值:破解"数据孤岛"、打通"业务断点"、赋能"科学决策"。这不仅是技术升级,更是一场深刻的生产关系变革。通过构建统一的数字底座,政府服务模式将实现从"被动受理"到"主动服务"的根本性转变,而这正是"十五五"期间数字政府建设的核心要义。
1.1 政策东风强劲
- 《数字乡村发展战略纲要》:明确要求加快物联网、大数据、人工智能等新一代信息技术在农业农村领域的应用。
- 《高标准农田建设通则》(GB/T 30600-2022):首次将"信息化管理"和"后期管护"提升至与工程建设同等重要的地位,强调"三分建、七分管"。
- 信创(信息技术应用创新)战略:政务信息系统全面拥抱国产化,为鲲鹏、昇腾等国产芯片及操作系统生态提供了广阔市场。
1.2 现实痛点倒逼
- 农田"重建轻管":大量已建成的高标准农田因缺乏有效的数字化管护手段,设施损毁后难以及时发现和维修,导致投资效益大打折扣。
- 生产"看天吃饭":农户缺乏精准的农情信息和科学的种植指导,灌溉、施肥、用药凭经验,造成资源浪费和环境污染。
- 决策"雾里看花":政府管理者缺乏对全县农业生产全局、动态、精准的掌握,产业规划与政策制定存在滞后性和盲目性。
在此背景下,该方案的提出恰逢其时,它不仅仅是一个IT项目,更是一个集基础设施升级、生产方式变革、治理能力现代化于一体的系统性工程。
二、顶层设计:如何科学建?------三位一体的总体架构
该方案摒弃了过去"头痛医头、脚痛医脚"的碎片化建设思路,提出了一个清晰、先进且合规的**"1+3+N"总体架构**。
- "1"个中枢 :农业大数据中心。作为整个体系的数据底座和智能引擎,负责汇聚、治理、分析全域涉农数据。
- "3"大核心应用系统 :
- 高标准农田管护系统:解决"管得住"的问题。
- 智慧种植决策系统:解决"种得好"的问题。
- (注:原文虽未详述第三大系统,但根据上下文可推断为面向政府侧的宏观决策支持与指挥调度系统)
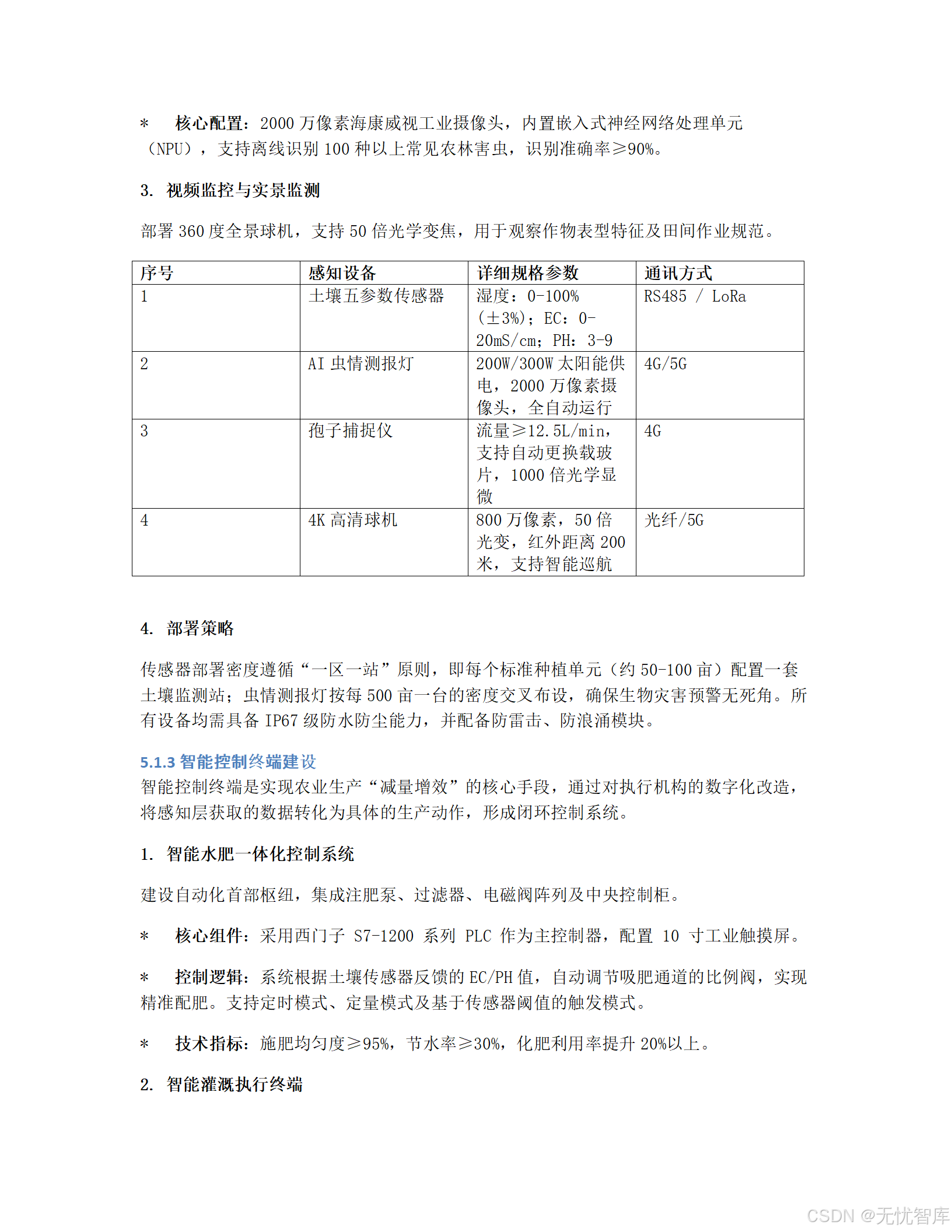
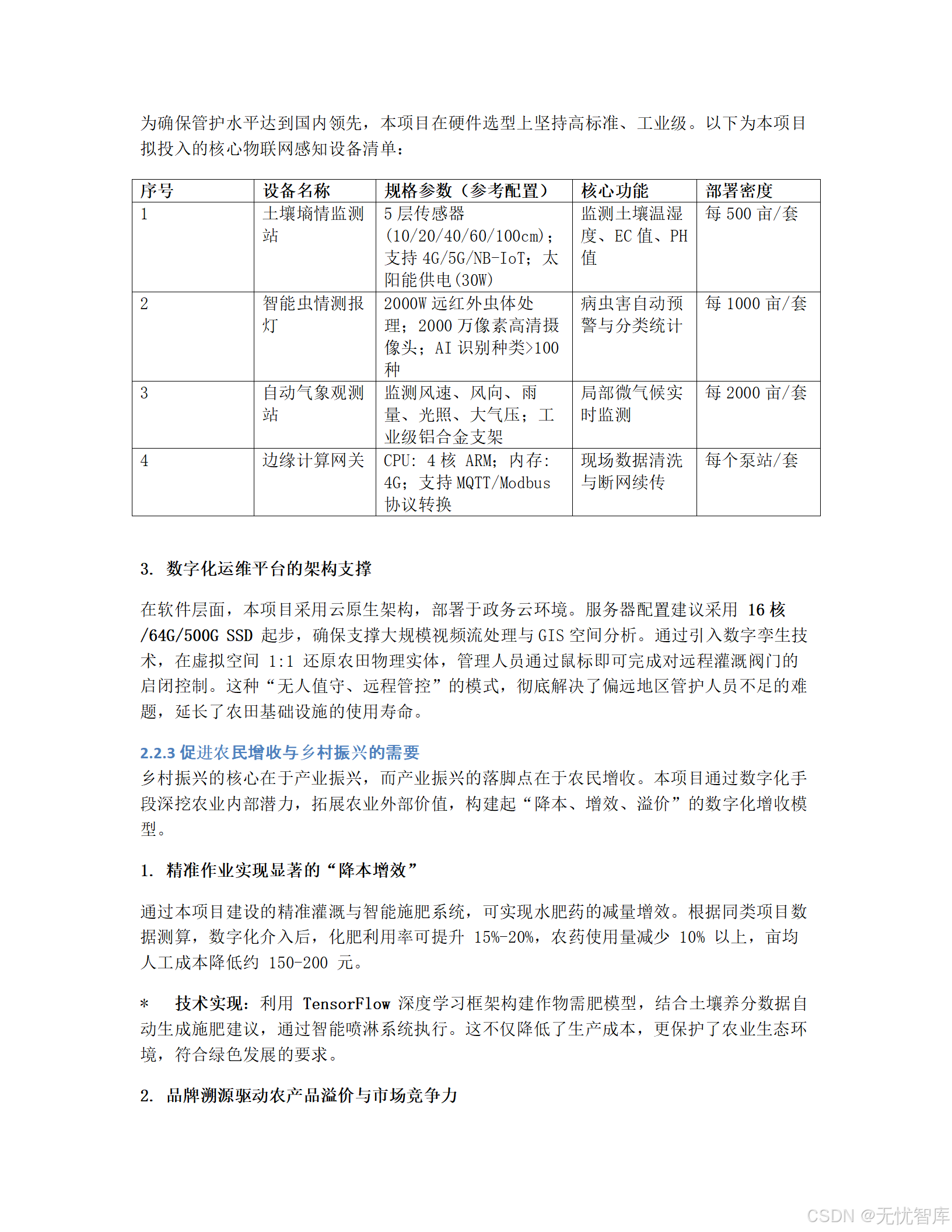
- "N"个物联感知终端:遍布田间的土壤墒情站、气象站、虫情测报灯、视频监控、智能灌溉阀等,构成系统的"神经末梢"。
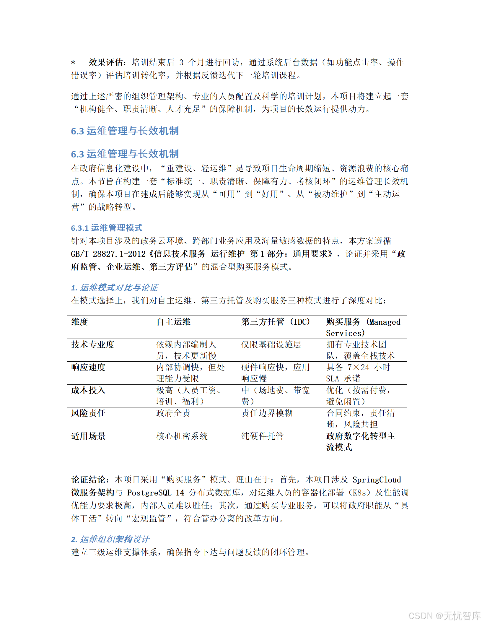
2.1 技术选型:先进、自主、安全
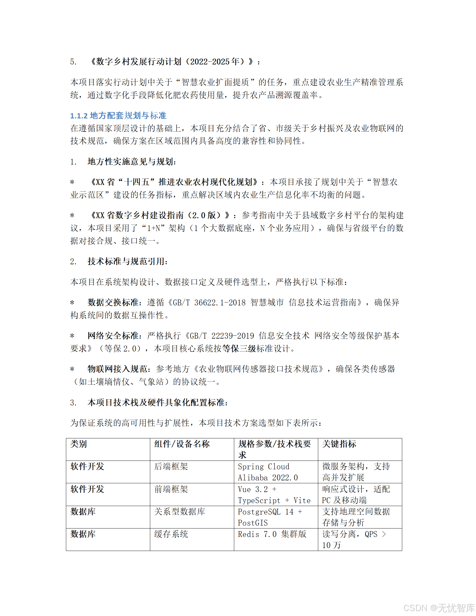
方案在技术路线上展现出极高的成熟度与前瞻性:
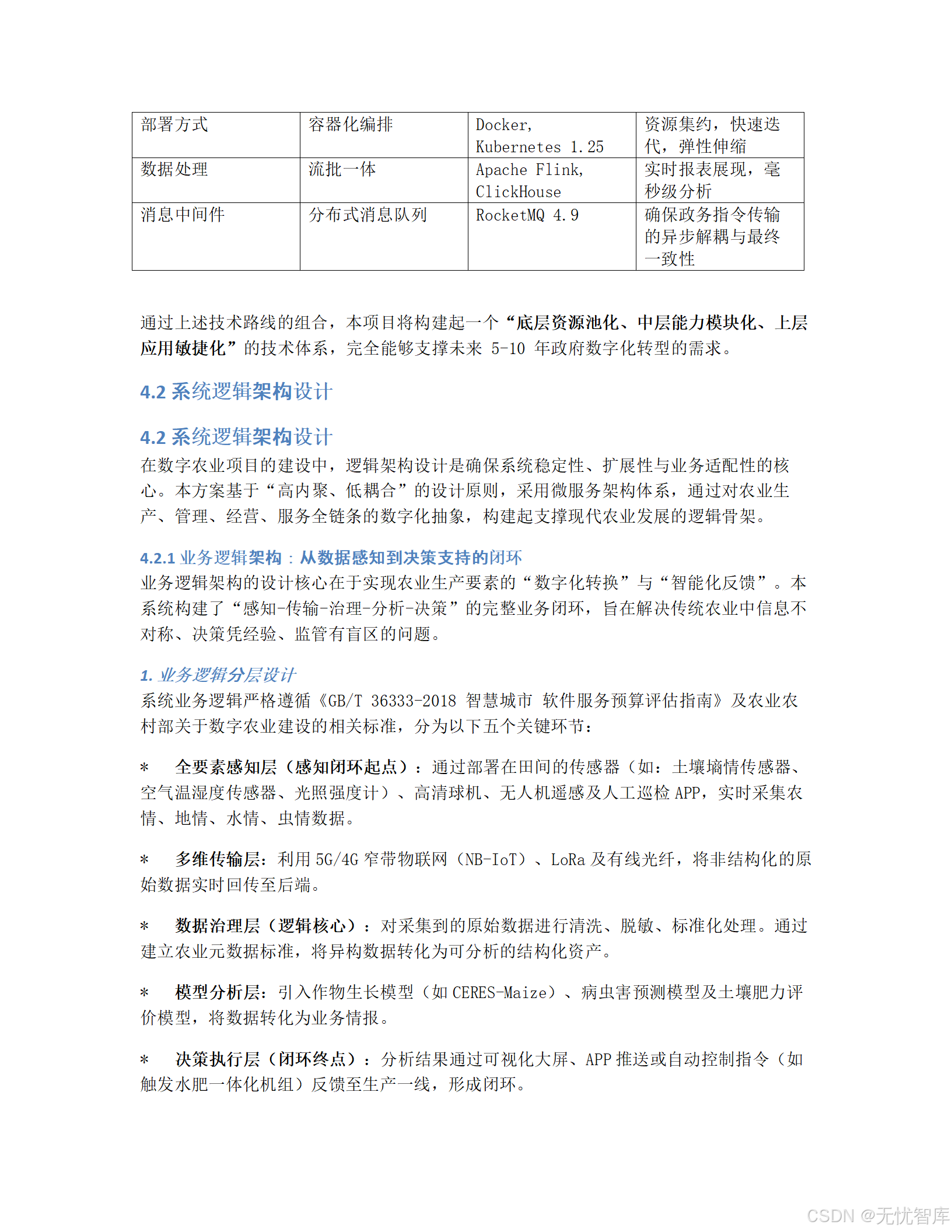
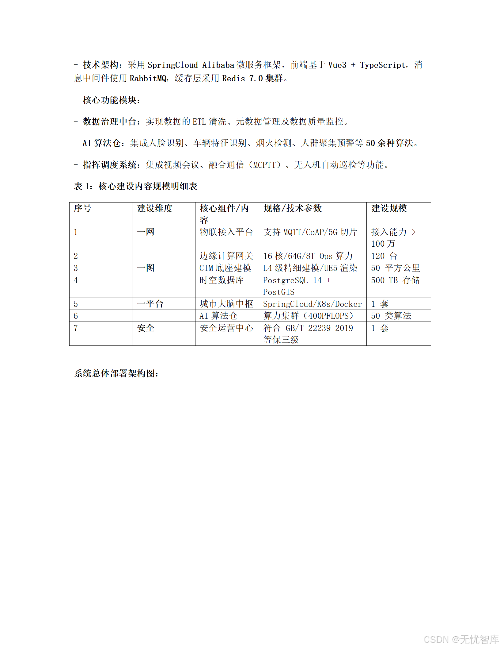
- 微服务架构 :采用 Spring Cloud Alibaba 微服务框架,确保系统具备高内聚、低耦合、易扩展的特性,能从容应对未来业务增长。
- 前端体验 :基于 Vue 3.0 + TypeScript + Vite 的现代化前端技术栈,保证了用户界面的流畅性与开发效率。
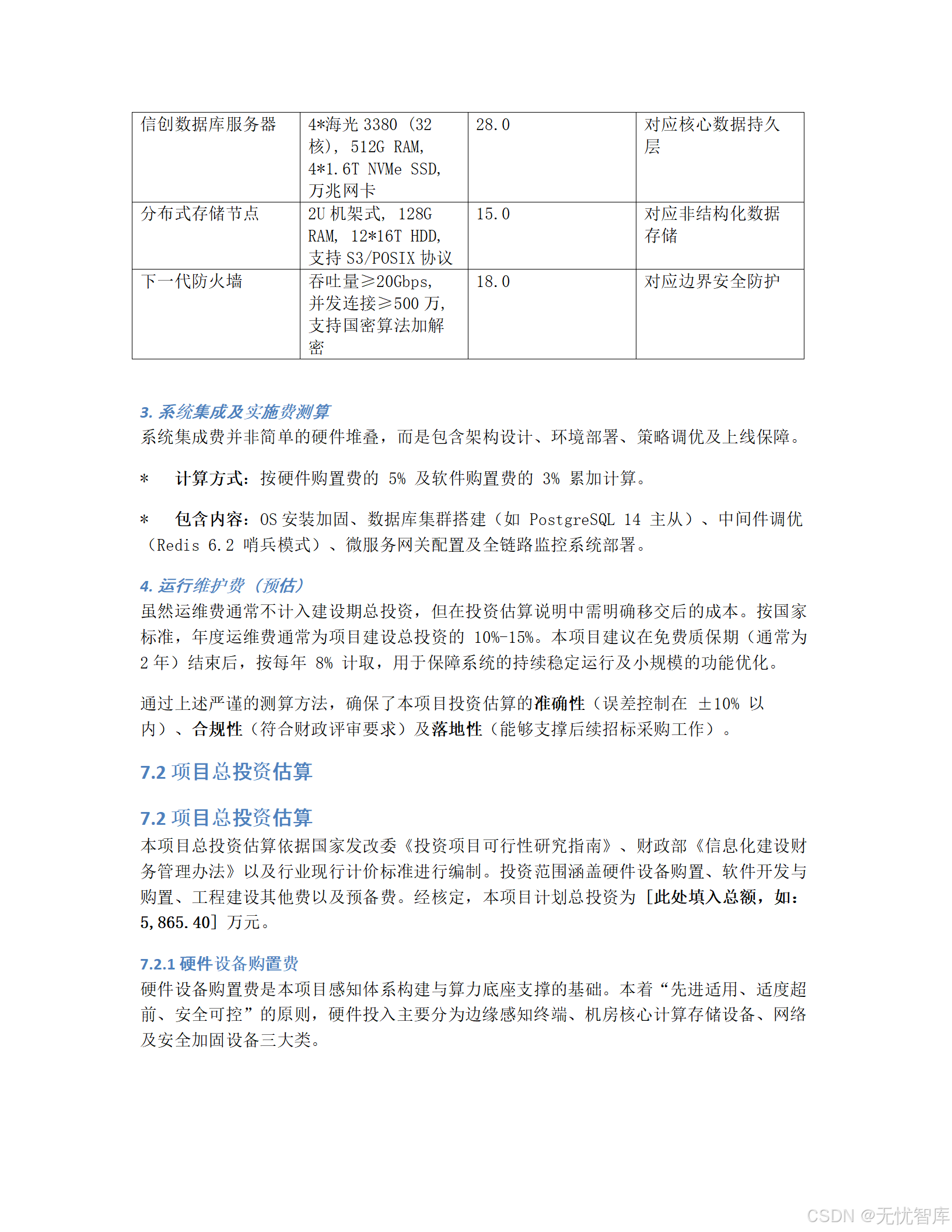
- 数据库选型 :针对不同数据特性,采用混合存储策略 ,堪称教科书级别:
- PostgreSQL 14 + PostGIS:处理结构化业务数据和复杂的地理空间数据(如地块边界、设施位置),完美替代商业GIS平台。
- InfluxDB 2.x:高效存储和查询海量、高频率的物联网传感器时序数据(如每分钟上传的土壤温湿度)。
- Redis 6.2 哨兵集群:作为高速缓存,极大提升系统响应速度,应对高并发访问。
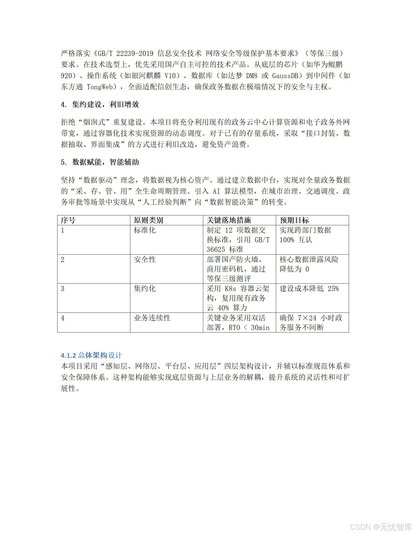
- 信创合规 :明确要求服务器采用鲲鹏920芯片,并兼容FC-SAN存储协议,积极响应国家信创战略。
这种"量体裁衣"式的架构设计,既避免了过度设计带来的成本浪费,又为未来的平滑演进预留了充足空间。
三、核心系统详解:建什么?怎么用?
3.1 农业大数据中心:打造县域农业的"智慧大脑"
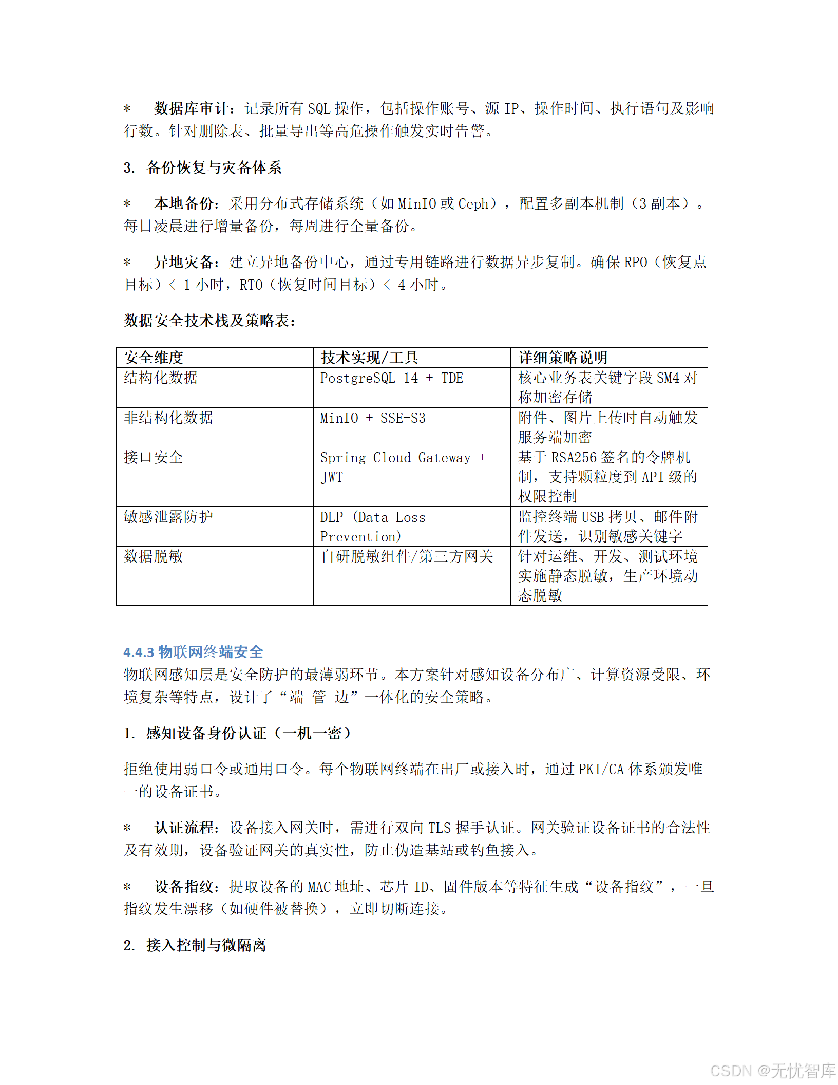
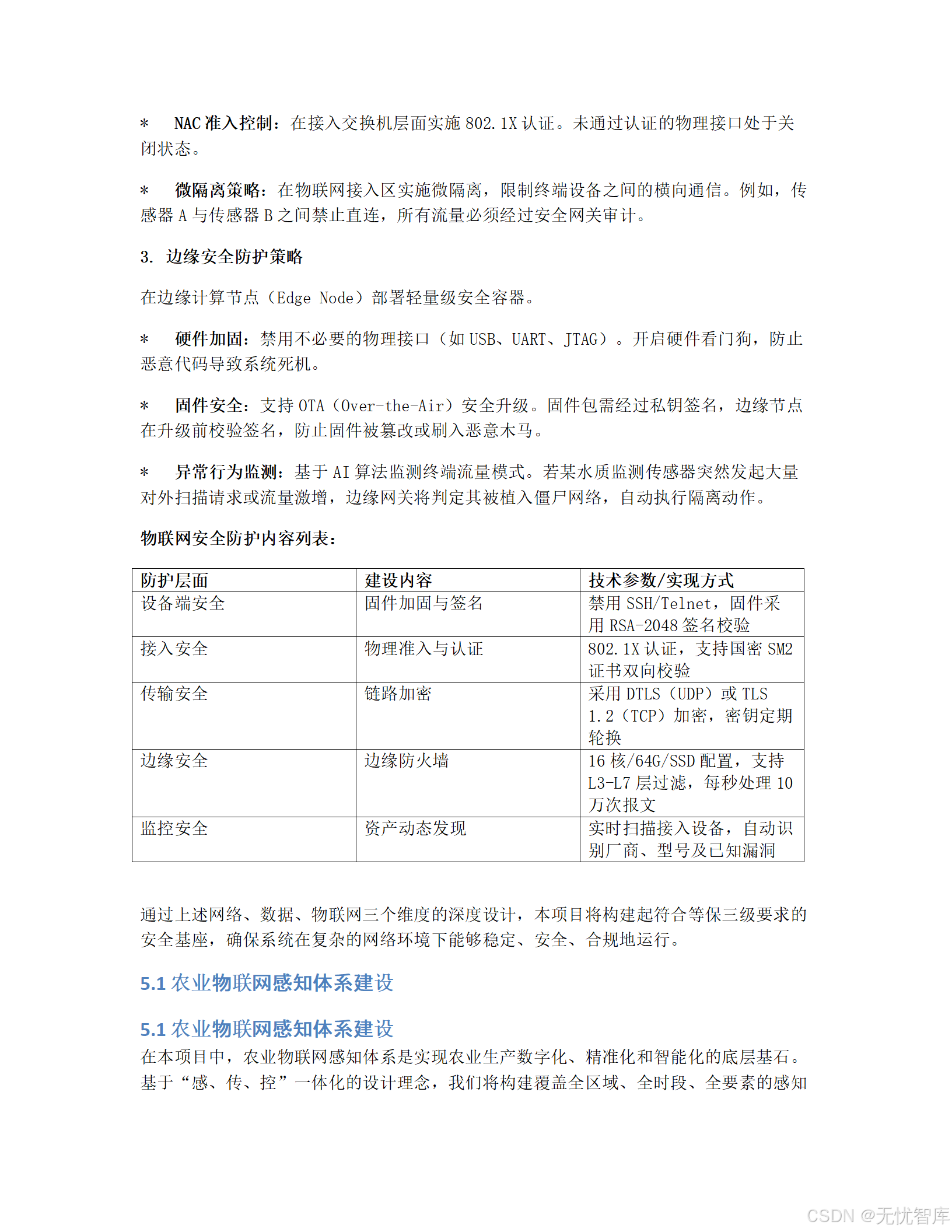
大数据中心是整个项目的基石,其建设严格遵循《数据管理能力成熟度评估模型》(DCMM)和等保三级安全标准。
3.1.1 数据汇聚:打破壁垒,构建全域数据湖
中心通过四大渠道实现数据全量接入:
- 政务数据:通过API对接自然资源、气象、水利等部门,获取土地、气象、水文等权威基础数据。
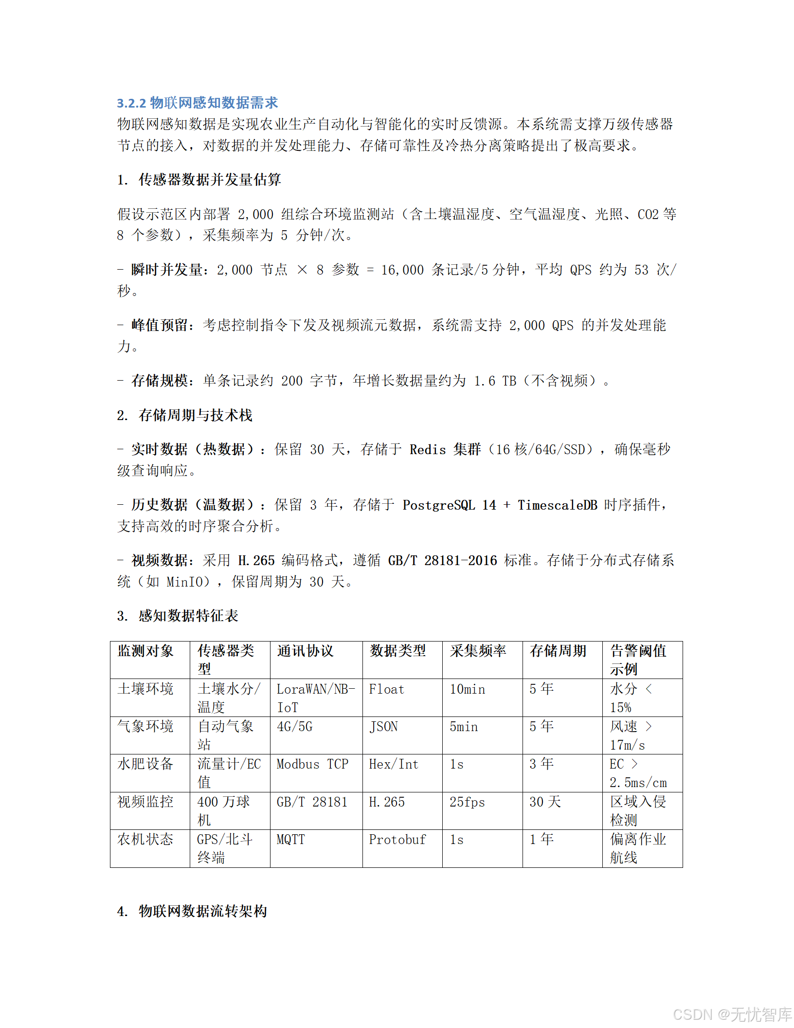
- 物联网感知数据 :利用MQTT协议(一种轻量级、低带宽消耗的物联网通信协议)实时接入田间地头的各类传感器数据。
- 遥感影像数据 :集成Sentinel-2 、高分系列等卫星影像,实现对作物长势、灾害的宏观、周期性监测。
- 业务应用数据:沉淀来自种植、管护、溯源等业务系统的全过程数据。
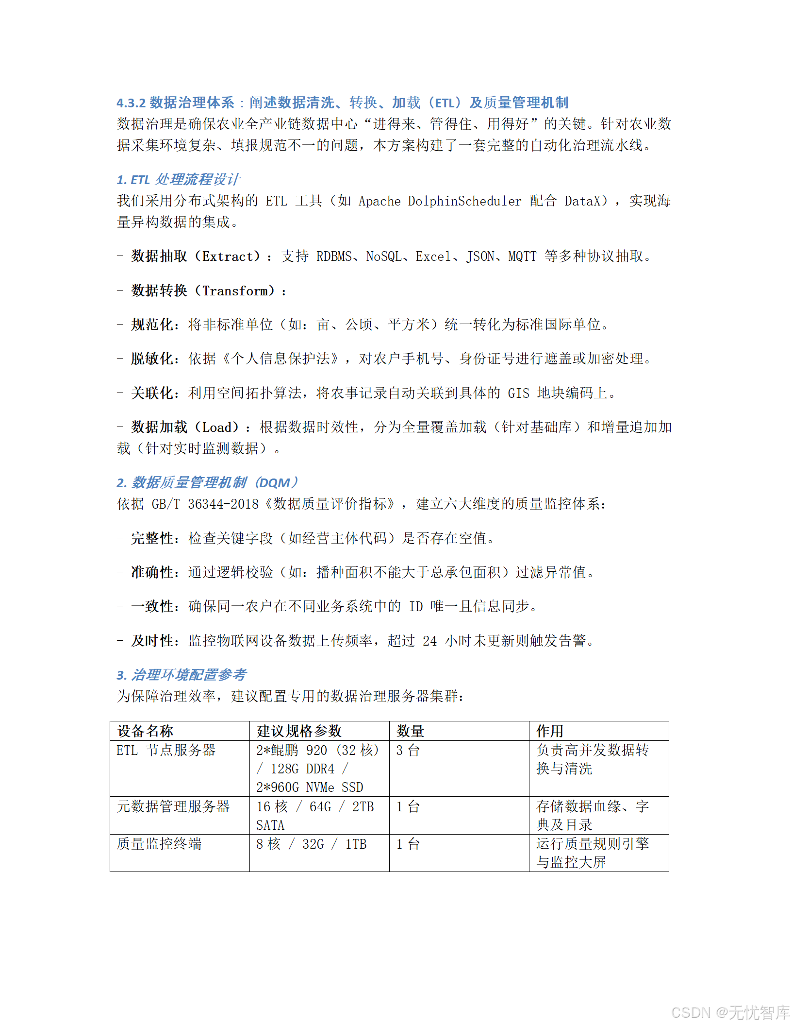
3.1.2 数据治理:从"有数据"到"好数据"
原始数据往往杂乱无章。中心通过ETL工具进行深度治理:
- 清洗:去重、填补空值、纠正错误。
- 转换:统一坐标系(如CGCS2000),确保所有空间数据能在同一张地图上精准叠加。
- 脱敏:对涉及个人隐私或商业机密的数据进行安全处理。
- 建库 :最终形成标准化的农业基础库 (静态信息)、专题库 (如病虫害专题、土壤肥力专题)和元数据库(描述数据的数据)。
3.1.3 可视化驾驶舱:"农业一张图"赋能科学决策
基于WebGL 和Cesium引擎开发的3D可视化平台,是领导决策的"作战指挥室"。
- 实时总览:一眼看清全县种植面积、产值、气象预警等关键指标。
- 热力图分析:直观展示土壤肥力分布、病虫害风险区域、水资源利用效率等,让问题一目了然。
- 辅助决策:通过多维数据关联分析,为优化产业布局、调整种植结构提供数据支撑,真正实现"用数据说话、用数据决策"。
3.2 高标准农田管护系统:破解"三分建、七分管"难题
这是方案中最具创新性和实用性的部分,直击高标准农田后期管护的痛点。
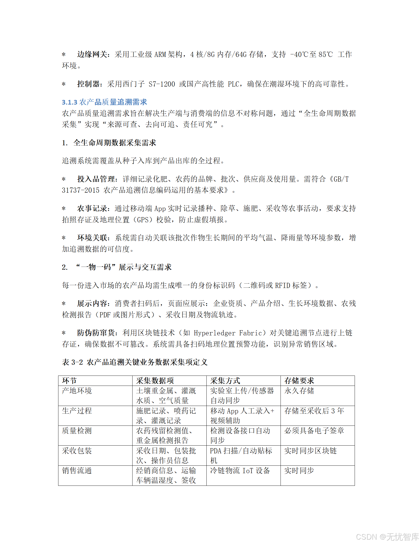
3.2.1 设施资产"一物一码":给每个设施办"身份证"
- 对机井、泵站、道路等所有设施进行高精度测绘(GPS/北斗,误差<1米)。
- 生成包含设施信息、责任人、历史维修记录的唯一二维码,并张贴在设施上。从此,设施有了自己的"电子档案"。
3.2.2 移动化巡检与报修:人人都是管护员
- 网格化巡检 :管护员通过手机App接收任务,系统通过GPS轨迹自动判断是否按要求巡查,杜绝"打卡式"虚假巡检。
- 一键报修:发现问题,拍照、录像、定位,一键上报,流程自动触发。
- 社会化参与:农户扫码即可报修,实现"群防群治",极大扩展了管护力量。
3.2.3 闭环维修与绩效考核:用数据说话
构建了完整的"发现-上报-审核-派单-维修-验收-评价 "七步闭环。系统自动计算维修及时率、农户满意度、设施完好率等KPI,并与管护补贴直接挂钩,实现了"干多干少不一样,干好干坏不一样"的精准激励。
3.3 智慧种植决策系统:从"看天吃饭"到"看数决策"
该系统是连接数据与生产力的桥梁,旨在将前沿农业科技普惠到每一位农户。
3.3.1 构建作物生长数字孪生模型
- 集成国际主流的WOFOST 和DSSAT作物模型,并结合本地气候、土壤参数进行二次开发。
- 利用卫星遥感计算NDVI (植被指数)和LAI(叶面积指数),如同给作物做"CT扫描",实时监测其健康状况和生长阶段。
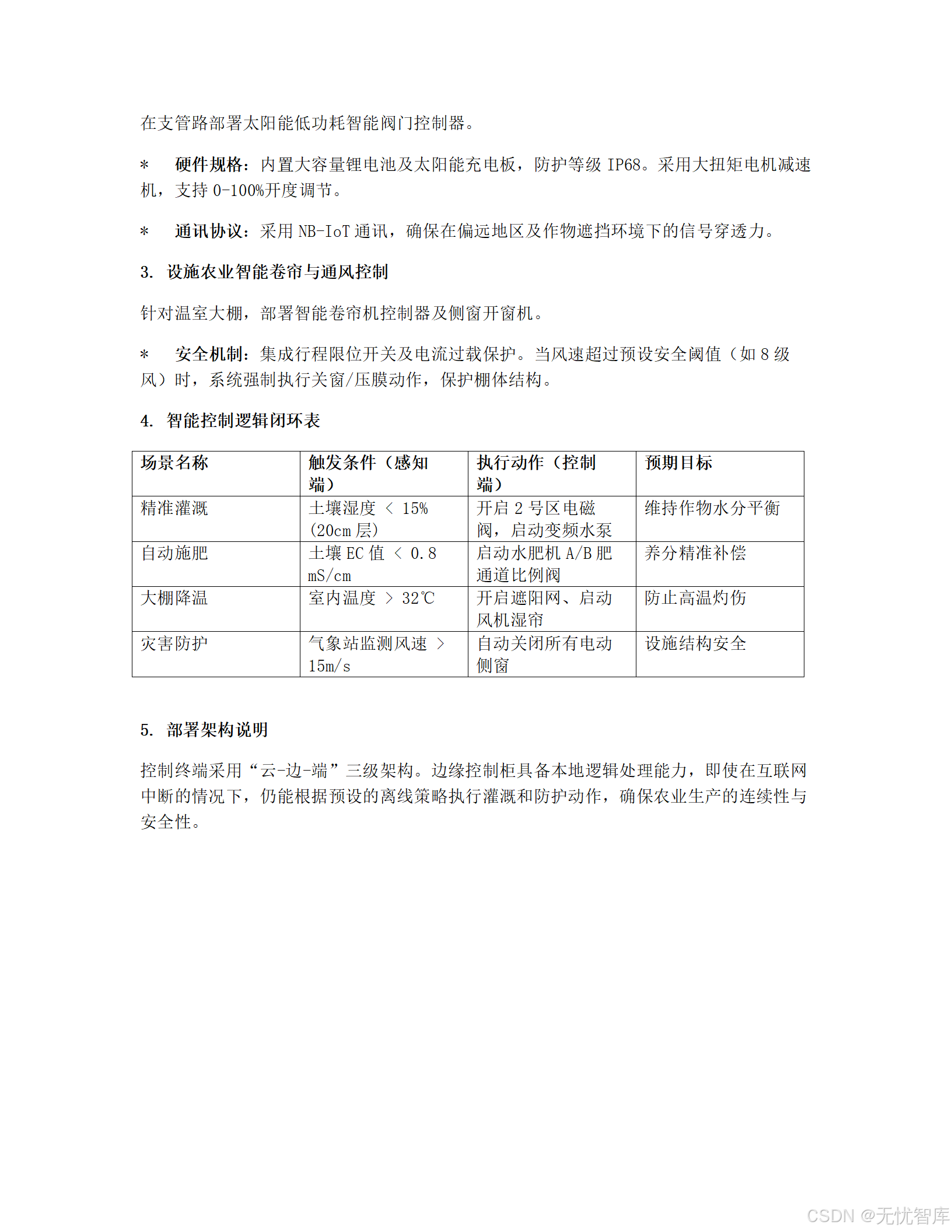
3.3.2 精准灌溉决策:把水用在刀刃上
- 告别"大水漫灌" :系统综合土壤实时墒情 、作物需水模型 (Kc * ET0)和未来天气预报,精确计算出何时、何地、需要多少水。
- 自动联动 :当土壤水分低于阈值时,不仅能推送建议,还能自动控制智能灌溉设备开启,实现真正的无人化、精准化作业。
- 产量预测:在收获前15-30天,就能给出误差率小于10%的产量预估,为粮食收储、市场调控提供宝贵的时间窗口。
四、风险防控:如何稳健建?------全维度风险管理矩阵
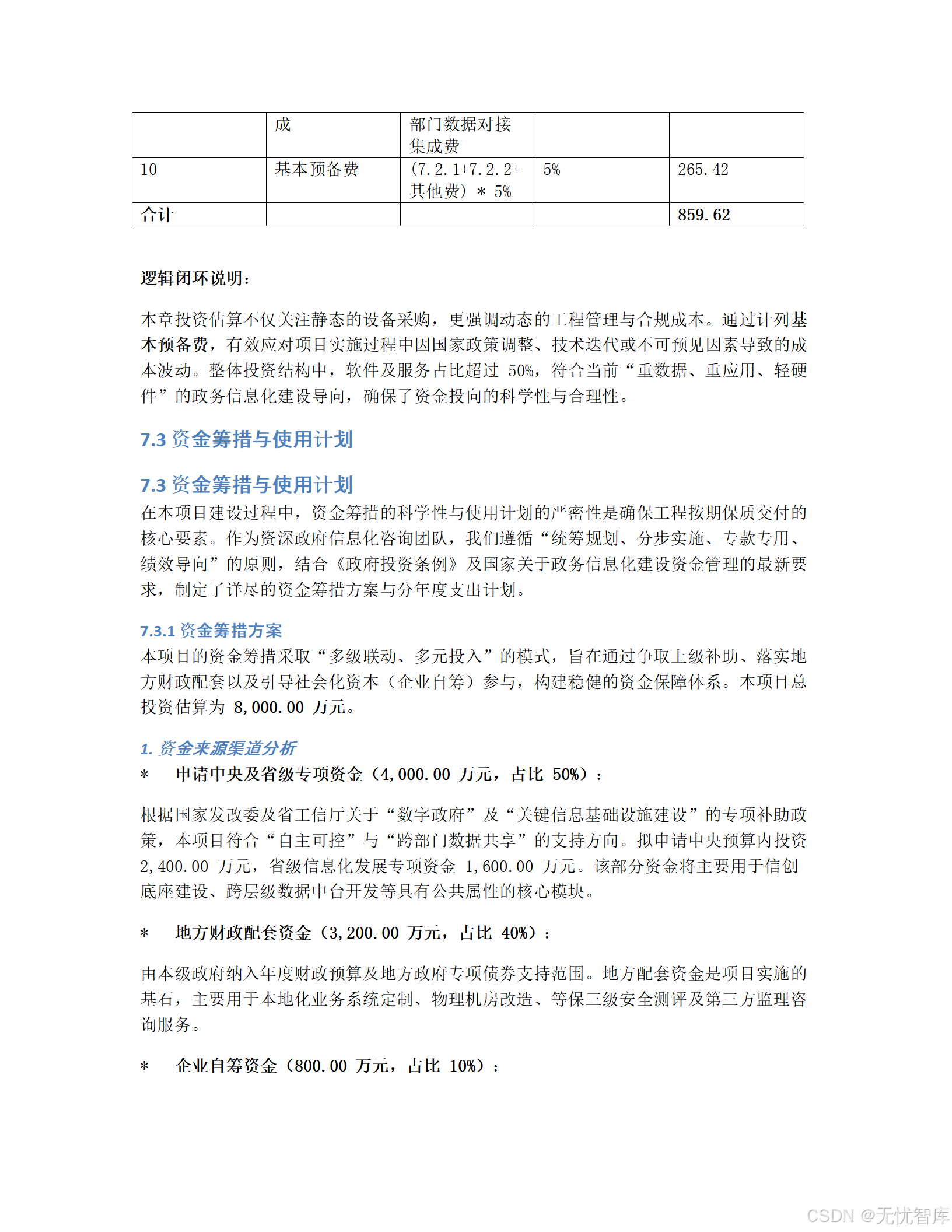
任何大型项目都伴随着风险,而该方案最令人称道之处,在于其系统化、量化、可操作的风险管理体系,覆盖技术、资金、运营三大维度。
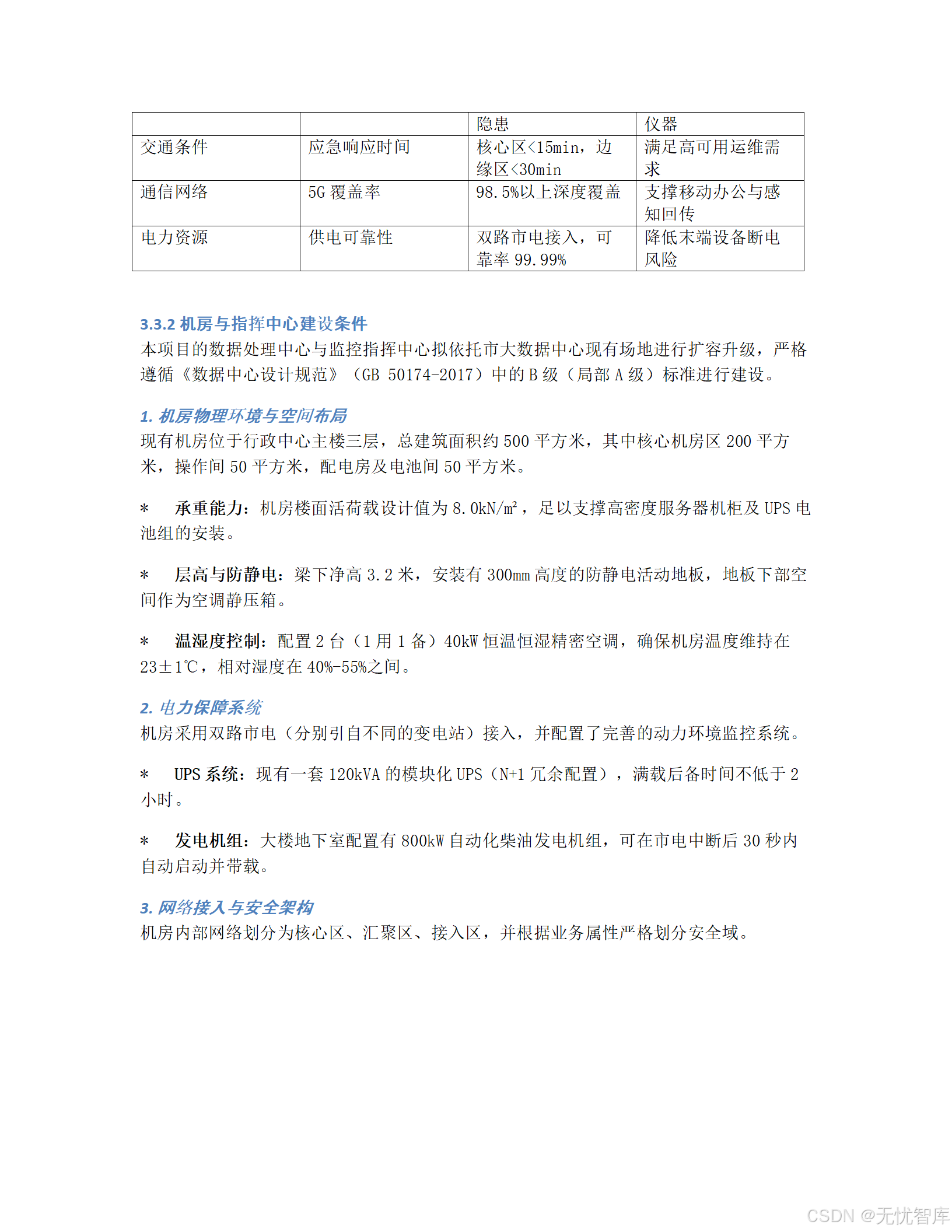
4.1 技术风险:筑牢系统稳定与安全的基石
| 风险类别 | 核心风险项 | 应对措施 |
|---|---|---|
| 设备适配 | 国产服务器与存量存储兼容性差 | 在信创适配实验室先行验证,选用明确兼容FC-SAN协议的鲲鹏服务器。 |
| 系统集成 | 跨部门接口协议不一、延迟高 | 成立专家委员会,强制要求接口响应<200ms,丢包率<0.01%,并通过网闸安全隔离。 |
| 性能瓶颈 | 高并发下数据库锁竞争 | 采用OceanBase/GaussDB等分布式数据库架构,从根本上解决单点性能瓶颈。 |
| 数据安全 | 敏感信息泄露(核心风险) | 严格执行等保三级,部署WAF、IPS、堡垒机,实施数据加密存储与动态脱敏,目标RPO=0(零数据丢失)。 |
4.2 资金风险:确保项目生命线不断流
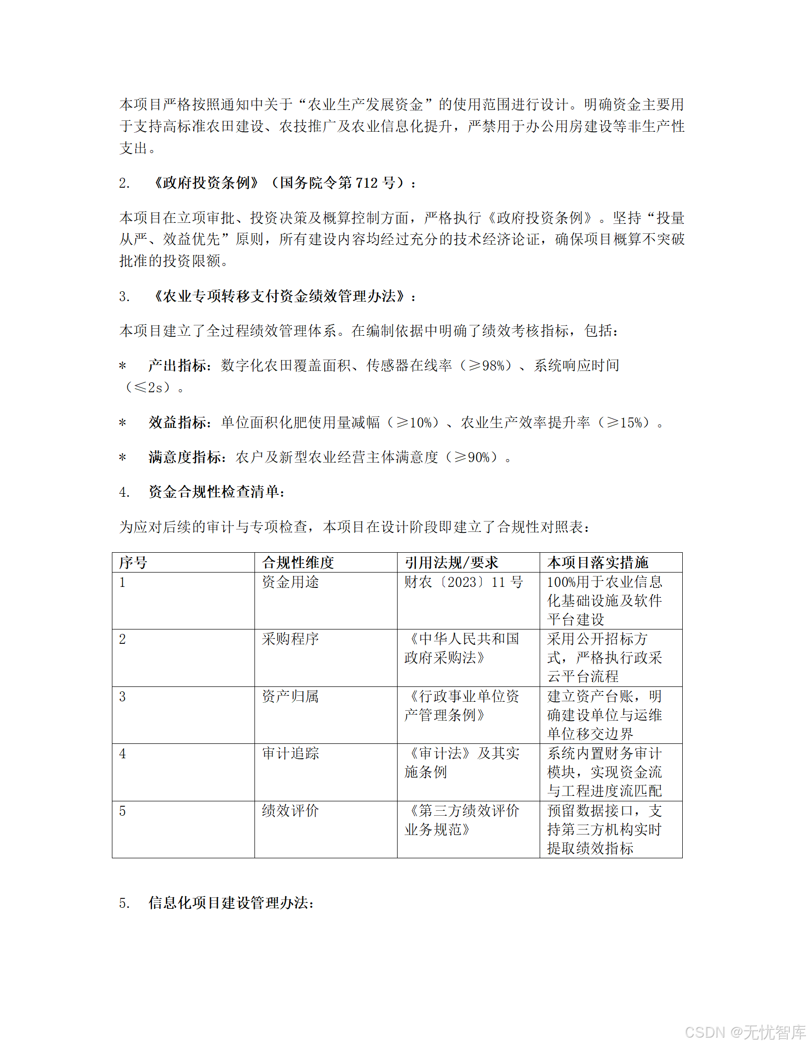
方案深刻认识到"重建设、轻运维"是政务信息化的最大陷阱,并提出了极具针对性的对策。
- 资金到位风险:量化分析指出,若首付款<30%且二期款延迟>3个月,项目停滞概率激增45%。因此,方案建议**30%-30%-35%-5%**的四阶段拨付比例,并与里程碑强绑定。
- 超概算风险 :建立变更审批红线 ,单次变更超总概算5%必须重新报批,并引入第三方进行跟踪审计,严控成本。
- 运维资金缺口 :明确提出年度运维费应不低于总投资的10%-15%,并将此纳入项目概算,从源头上保障系统长期健康运行。
4.3 运营管理风险:以人为本,构建长效机制
- 人员流失 :推行"双岗备份"机制,强制要求所有核心代码和文档在政务云知识库实时归档,确保知识不随人走。
- 设备损坏 :关键硬件(服务器、交换机)配置冗余电源 、RAID 10阵列 和2小时UPS,确保RTO<4小时。
- 长效运营 :参考ITIL/ITSS 标准,制定专属运维手册,明确SLA(服务等级协议),并每半年组织一次实战应急演练。
五、结论与展望:不仅"建得好",更要"用得稳、管得住"
该方案的结论部分掷地有声:项目建设时机成熟、方案合理、效益显著。其预期效益不仅体现在经济效益(年省运维150万,减少重复投入35%),更体现在社会效益(事项办理时限缩短40%,数据共享率达95%)。
然而,方案也清醒地指出了挑战所在:政策协同、人才配备、长效运维 。这恰恰是许多项目失败的根源。为此,方案提出的"分层、分类、分阶段 "人员培训计划和购买网络安全保险等风险转移措施,展现了极高的务实精神。
5.1 对行业的启示
- 从"项目交付"到"价值运营":未来的竞争不再是简单的软硬件销售,而是谁能提供贯穿"规划-建设-运营"全生命周期的服务。
- 数据是核心资产:谁掌握了高质量、全维度的农业数据,并能将其转化为生产力,谁就掌握了未来农业的话语权。
- 信创是必答题:拥抱国产化生态,不仅是政策要求,更是构建安全、可控、可持续技术底座的战略选择。
总而言之,这份《某县域"十五五"数字农业示范区与高标准农田物联网建设方案》为我们描绘了一幅清晰、可行、充满希望的数字乡村新图景。它不仅是该县的行动指南,更为全国同类地区的数字化转型提供了宝贵的"方法论 "和"路线图 "。











































































































