
摘要:本文全面、系统、深入地解析了某市《"十四五"教育信息化收官总结及"十五五"智慧教育2.0规划建设方案》的核心内容。文章从顶层设计、技术架构、资金规划、效益评估到绩效考核,全方位拆解了该市如何通过一场深刻的数字化转型,构建一个集约化、智能化、安全可信的智慧教育新生态。这不仅是一份地方规划文件,更是中国教育现代化进程中一份极具前瞻性和实操性的"方法论",为全国其他地区提供了可复制、可推广的宝贵经验。
引言:站在"十四五"终点,眺望"十五五"新局
2026年,站在"十四五"规划的收官之年回望,教育信息化已不再是锦上添花的"选修课",而是关乎教育公平、质量提升和治理能力现代化的"必修课"。某市作为区域发展的排头兵,其教育信息化建设也走到了一个关键的十字路口:如何在"十四五"打下的坚实基础上,乘势而上,开启"十五五"智慧教育2.0的新篇章?
这份长达数十页的规划方案,正是对这一时代命题的响亮回答。它摒弃了过去"重硬件、轻应用"、"重建设、轻运营"的粗放模式,转而拥抱一种以数据为核心资产、以业务价值为导向、以安全为生命线的精细化、集约化发展路径。本文将化身"解码器",带你穿透冗长的公文语言,挖掘出这份方案背后蕴藏的巨大价值与深刻洞见。
一、顶层设计:从"烟囱林立"到"云网融合"的战略跃迁
1.1 "十四五"的成就与反思:奠定坚实基础,暴露深层痛点
"十四五"期间,该市在教育信息化领域取得了显著成就:校园网络实现全覆盖,多媒体教室普及率大幅提升,初步建成了市级教育资源平台。然而,在高速发展的同时,一系列深层次问题也随之浮现:
- "数据孤岛"林立:各学校、各业务系统(如学籍、教务、财务)独立建设,数据标准不一,形成了一个个信息"烟囱",导致数据无法互通、业务无法协同。
- 重复建设严重:缺乏统一规划,各校在身份认证、消息推送、支付等基础功能上重复投入,造成了巨大的财政浪费。
- 应用深度不足:很多系统停留在"线上化"层面,未能真正融入教学、教研、管理的核心流程,教师使用意愿不高,沦为"面子工程"。
- 安全风险加剧:随着数据集中度提高,特别是涉及学生个人信息的敏感数据,安全防护压力剧增,亟需体系化的安全保障。
这些问题的暴露,恰恰为"十五五"的规划指明了方向------必须进行一场从底层逻辑到顶层设计的彻底重构。
1.2 "十五五"智慧教育2.0的核心理念:集约、智能、安全、普惠
面对上述挑战,"十五五"规划方案旗帜鲜明地提出了四大核心理念:
- 集约化:拒绝"烟囱式"建设,采用统一的政务云底座和业务中台架构,实现"一次建设、多次复用",最大化财政资金效益。
- 智能化:超越简单的流程线上化,利用大数据、AI等技术,实现精准教学、科学决策和个性化服务,让数据真正驱动教育变革。
- 安全可信:将网络安全和数据安全置于最高优先级,严格遵循国家等级保护要求,构建覆盖全生命周期的安全防护体系。
- 普惠公平:通过"三个课堂"等创新应用,打破时空限制,让最偏远地区的孩子也能享受到最优质的教育资源,切实缩小"数字鸿沟"。
这四大理念共同构成了"智慧教育2.0"的灵魂,确保项目不仅"建得好",更能"用得久"、"管得住"、"惠全民"。
二、技术架构:自主可控、弹性敏捷的现代化数字基座
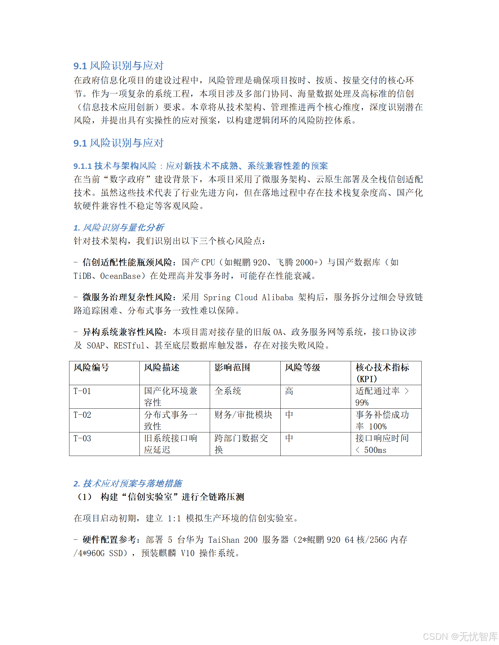
如果说顶层设计是"大脑",那么技术架构就是支撑整个智慧教育生态的"骨骼"与"血脉"。该方案在技术选型上展现了极高的前瞻性与务实精神。
2.1 坚守信创底线,筑牢安全根基
方案明确要求,所有硬件及基础软件必须完全适配国产化环境,支持鲲鹏/飞腾CPU及麒麟操作系统。这一决策意义重大:
- 规避"卡脖子"风险:从根本上杜绝了因国际技术封锁导致系统瘫痪或二次建设的风险。
- 响应国家战略:积极融入国家信息技术应用创新(信创)大潮,保障关键信息基础设施的供应链安全。
- 长期成本可控:虽然初期投入可能略高,但避免了高昂的商业软件授权费和潜在的维保陷阱,长期来看TCO(总拥有成本)更低。
2.2 构建"云-网-端"协同的智慧教育体系
方案描绘了一幅清晰的技术蓝图:
- 云(大脑) :依托统一的政务云,构建强大的教育云平台 。该平台包含业务中台 (提供统一身份认证、消息、支付等通用服务能力)和数据中台(负责数据汇聚、治理、分析和服务)。这种中台架构是实现集约化的核心。
- 网(血脉):升级全市教育专网,确保高带宽、低延迟的网络连接,为"三个课堂"等实时互动应用提供坚实的网络保障。
- 端(触角):覆盖教师、学生、家长、管理者等所有角色的终端设备和应用,包括PC端管理后台、移动端APP等,确保服务触达"最后一公里"。
2.3 采用主流开源技术栈,确保开放与活力
在具体技术选型上,方案大量采用经过市场验证的主流开源技术,体现了"自主可控"与"开放活力"的完美结合:
- 后端架构 :
SpringCloud Alibaba+Nacos,构建高可用、易扩展的微服务架构。 - 数据库 :
PostgreSQL 14(关系型)+Redis 6.2(缓存),兼顾数据一致性与高性能读写。 - 前端框架 :
Vue 3.2+TypeScript+Element Plus,打造现代化、响应式的用户界面。 - 运维监控 :
Prometheus+Grafana+AIOps,实现自动化、智能化的运维管理。
这套技术栈不仅性能卓越、社区活跃、文档丰富,更重要的是避免了厂商绑定,为未来的持续演进和低成本维护奠定了基础。
2.4 敏捷与瀑布结合的混合项目管理模式
为了平衡大型政府项目的严谨性与软件开发的灵活性,方案创造性地采用了宏观瀑布、微观敏捷的混合管理模式:
- 宏观(瀑布):在整体规划、里程碑(初验、终验)、资金拨付等层面,采用传统的瀑布模型,确保项目目标清晰、责任明确。
- 微观(Scrum):在具体功能模块的开发过程中,采用Scrum敏捷开发,每两周一个Sprint,快速迭代,及时响应需求变化。
同时,设立"需求变更评审委员会",严控开发中后期的需求蔓延,确保项目能在365个日历天内完成整体验收,将管理风险对进度的影响控制在5%以内。这种"刚柔并济"的管理哲学,是项目成功的关键保障。
三、资金规划:科学筹措、精细使用的"钱袋子"管理
再好的蓝图,没有科学的资金保障也是空中楼阁。该方案在资金规划方面堪称教科书级别。
3.1 多元化、结构化的资金来源
方案设计了一个稳健的资金保障体系,主要由三部分构成:
- 财政专项资金(75%):这是压舱石,包括争取中央/省级补助和本级财政预算安排,确保项目主体资金的稳定性和合规性。
- 部门配套与自筹(15%):整合原有分散的运维经费,实现"以存量带增量",盘活内部资源。
- 社会资本合作(10%):对于市场化程度高的非核心模块,探索PPP或特许经营模式,引入社会资本,缓解财政压力,并探索数据要素收益分成的创新模式。
这种"7:1.5:1"的比例分配,既保证了政府主导权和公益性,又巧妙地利用了市场机制,实现了风险共担、利益共享。
3.2 分阶段、精细化的三年投资计划
方案将36个月的建设周期划分为三个清晰的阶段,并匹配了相应的资金使用计划,体现了极强的计划性和执行力。
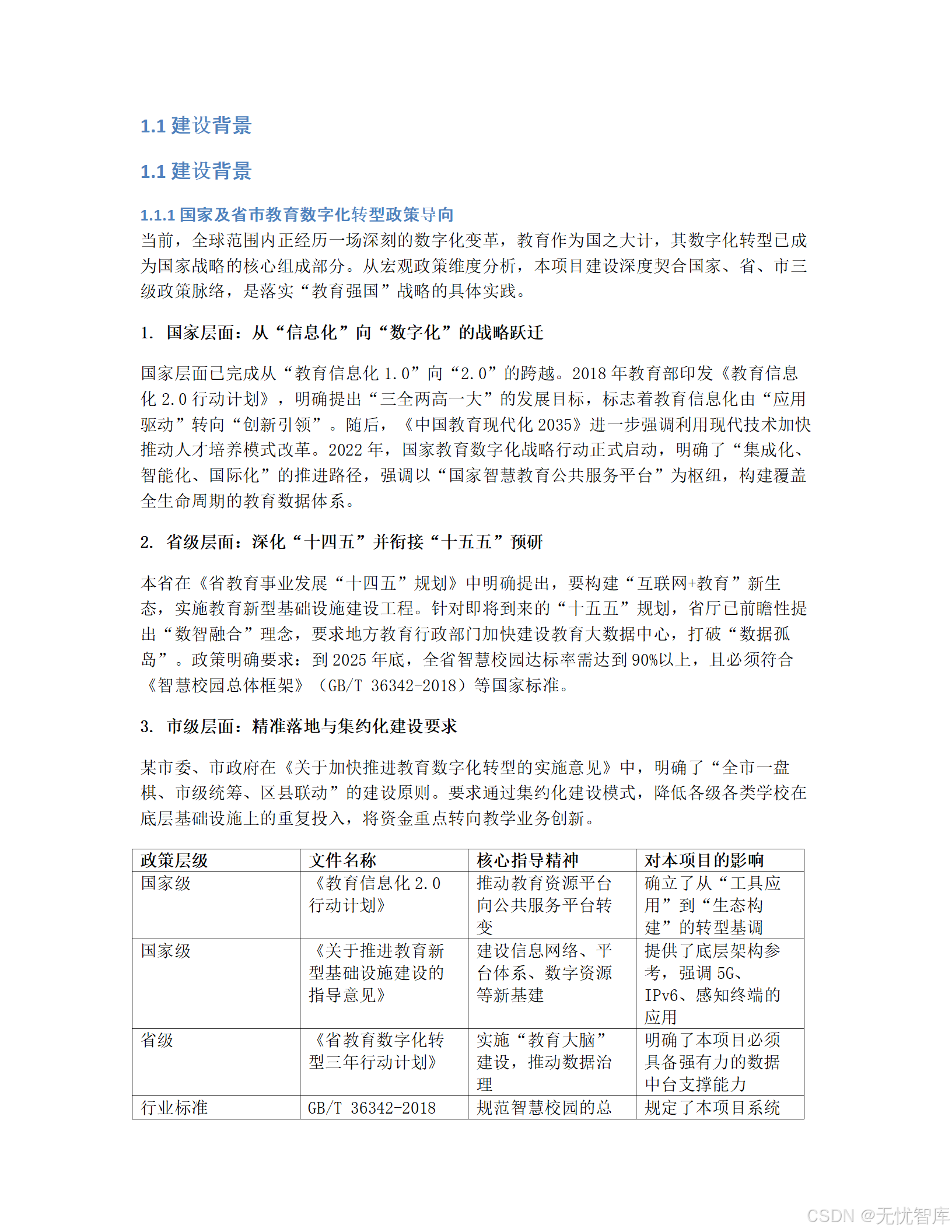
| 年度 | 建设阶段 | 主要建设内容 | CAPEX (万元) | OPEX (万元) | 年度合计 (万元) |
|---|---|---|---|---|---|
| 第一年 | 基础构建期 | 国产化服务器、存储采购;云平台、中台搭建;机房改造。 | 4,200 | 150 | 4,350 |
| 第二年 | 深化应用期 | 业务系统开发;数据治理;跨部门集成;移动端适配。 | 3,500 | 300 | 3,800 |
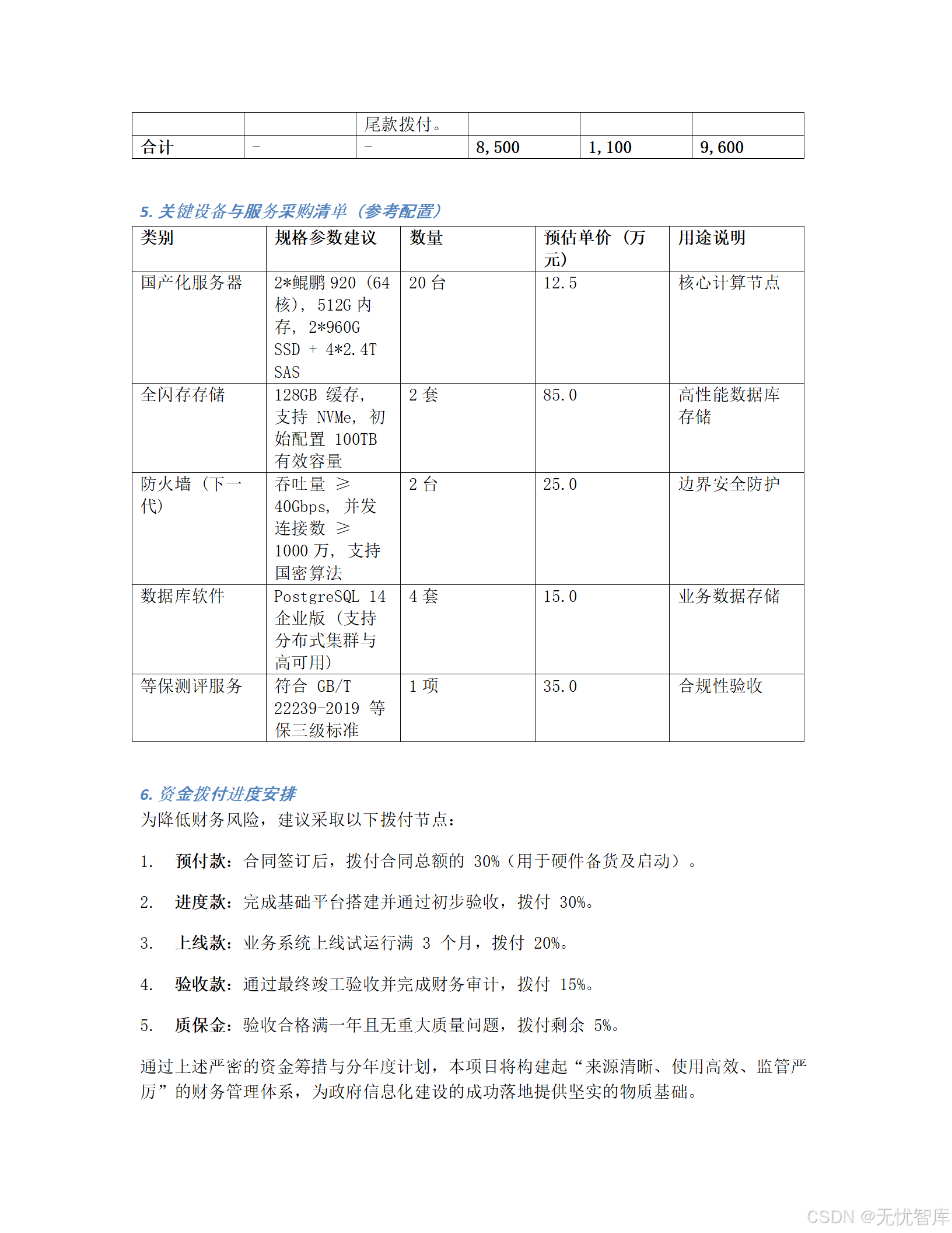
| 第三年 | 优化验收期 | 等保测评;监理审计;系统优化;首年运维;尾款拨付。 | 800 | 650 | 1,450 |
| 合计 | - | - | 8,500 | 1,100 | 9,600 |
亮点分析:
- CAPEX与OPEX分离:清晰区分资本性支出(硬件、软件授权)和经常性支出(运维、服务),符合现代财务管理规范。
- 重前期、稳后期:第一年投入最大,用于夯实底座;第三年CAPEX锐减,OPEX上升,体现了"建设-运营"重心的平稳过渡。
- 预留充足运维费用:OPEX占比超过11%,远高于行业平均水平,确保了系统"上线即落后"的悲剧不会重演,保障了可持续性。
四、效益评估:看得见、摸得着的社会与经济价值
任何政府投资都必须回答"值不值"这个问题。该方案从社会效益和经济/管理效益两个维度,给出了令人信服的答案。
4.1 社会效益:促进公平、提升质量、增强获得感
- 深度促进教育公平:"三个课堂"(专递、名师、名校网络课堂)利用4K超清、低延迟技术,让农村孩子"同上一堂课",是缩小城乡教育差距的利器。AI推荐算法还能将优质资源精准推送给薄弱学校的老师,实现"精准扶贫"。
- 驱动教育质量跃升:通过采集学生全过程学习数据,构建学生画像,生成个性化"错题本"和"提升建议",真正实现"因材施教"。AI课堂分析系统则能帮助教师科学反思,加速专业成长。
- 显著提升市民满意度:"一网通办"让入学报名从"跑断腿"变为"掌上秒办",极大提升了政务服务体验。家校协同APP让家长能实时了解孩子在校的非敏感信息,构建了透明、信任的新型家校关系。
4.2 经济与管理效益:降本、增效、赋能决策
方案通过详实的TCO(总拥有成本)分析,量化了集约化带来的巨大经济效益:
| 成本维度 | 传统分散模式 | 集约化模式 | 节约率/效益 |
|---|---|---|---|
| 硬件投入 | 各校自建,利用率<15% | 统一租用政务云,按需扩容 | 降低约45% |
| 软件开发 | 重复开发基础模块 | 组件复用率达70% | 降低约30% |
| 运维成本 | 各校配专职网管员 | 自动化运维,分钟级定位 | 人力成本降低60% |
| 数据治理 | 标准不一,清洗费高 | 统一标准,源头治理 | 集成成本降低50% |
此外,管理效能也得到质的飞跃:
- "一表通":每年为每位基层教师节省约120小时的非教学事务时间,让他们能更专注于教书育人。
- "教育大脑":通过大屏实时监控学位、师资、经费等关键指标,并能提前3年预警学位缺口,为科学决策和精准投资提供强大支撑。
五、绩效考核:用数据说话的闭环管理体系
为确保宏伟蓝图不沦为"纸上谈兵",方案建立了一套多维度、可量化、可追溯的关键绩效指标(KPI)体系,形成了对承建方的闭环管理。
5.1 技术性能指标:确保系统稳定可靠
- 系统可用性:≥99.9%,核心业务中断≤30分钟/年。
- 并发能力:支持5万+用户同时在线,页面加载<2秒。
- 灾备能力:RPO<1小时,RTO<4小时。
5.2 业务应用指标:衡量真实价值创造
- 覆盖率:全市中小学校接入率100%。
- 活跃度:教师周平均登录≥4天。
- 资源量:年新增结构化教学资源≥5万条。
- 政务效能:入学报名线上办理率≥95%。
- 数据准确性:基础库信息准确率≥99.9%。
5.3 安全保障指标:守护数据生命线
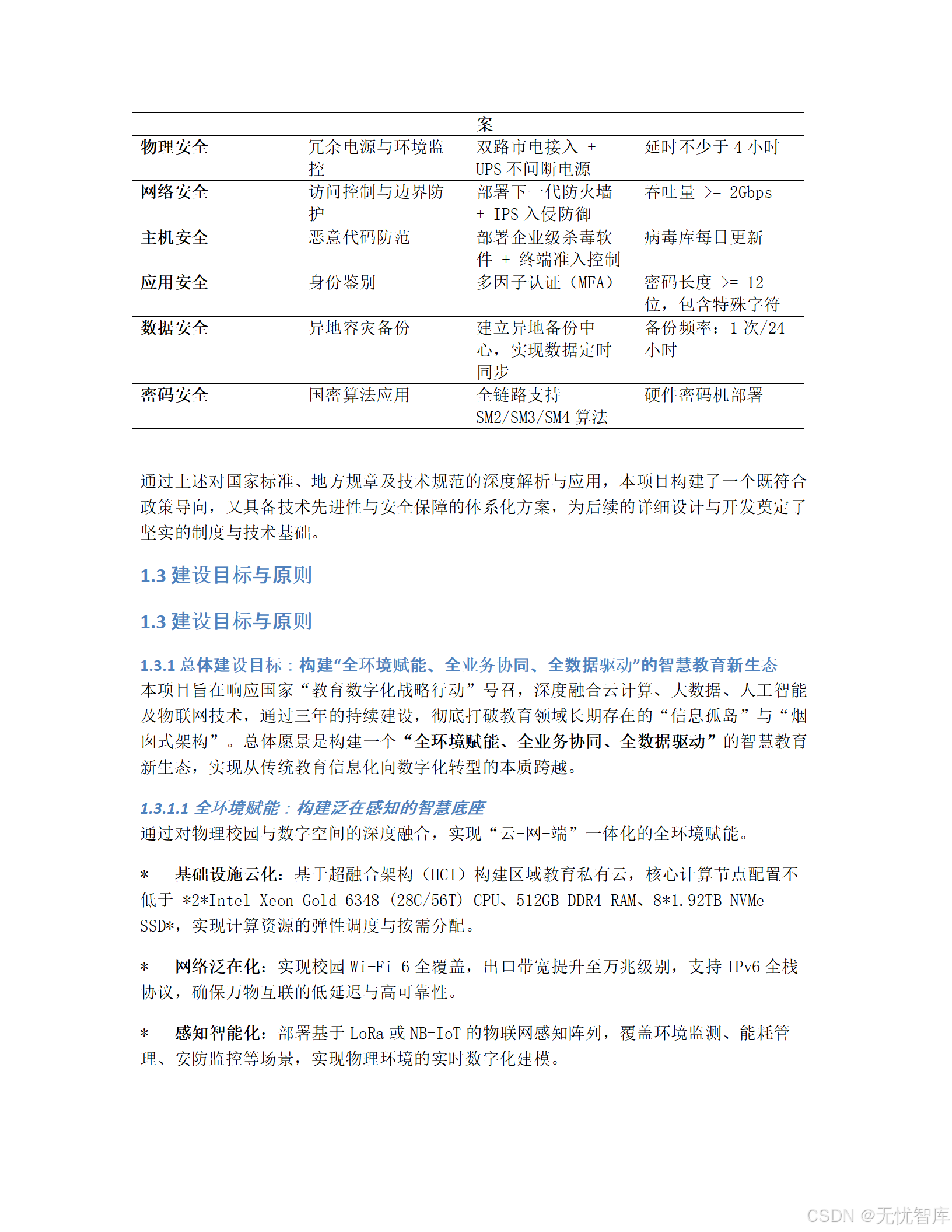
- 等保合规:必须通过等保三级测评。
- 漏洞修复:高危漏洞100%修复,周期≤24小时。
- 数据脱敏:学生敏感信息100%动态脱敏。
5.4 用户满意度指标:倾听最终用户的声音
- 教师满意度:≥90%。
- 家长满意度:≥92%。
- 培训覆盖率:管理人员和骨干教师100%。
这套KPI体系,从冰冷的机器性能到温暖的人文关怀,全方位、无死角地定义了"成功"的标准。它不仅是考核承建商的"尺子",更是项目团队自我检视、持续改进的"镜子"。
结语:一份值得全国借鉴的"智慧教育"方法论
某市的这份规划方案,远不止是一份地方性的政策文件。它是一次对教育信息化建设范式的深刻反思与重构,是一套融合了先进理念、成熟技术、精细管理和务实作风的完整"方法论"。
它告诉我们,成功的智慧教育建设,必须始于顶层设计的战略定力 ,成于技术架构的开放与安全 ,精于资金使用的科学与高效 ,证于社会经济效益的真实与可感 ,终于绩效考核的闭环与公正。
在国家大力推进"教育数字化战略行动"的今天,这份方案无疑为全国各地的教育主管部门提供了一份极具参考价值的"操作手册"。它证明了,只要坚持正确的方向,运用科学的方法,教育信息化就能真正成为推动教育公平、提升教育质量、实现教育现代化的强大引擎。
























































































