
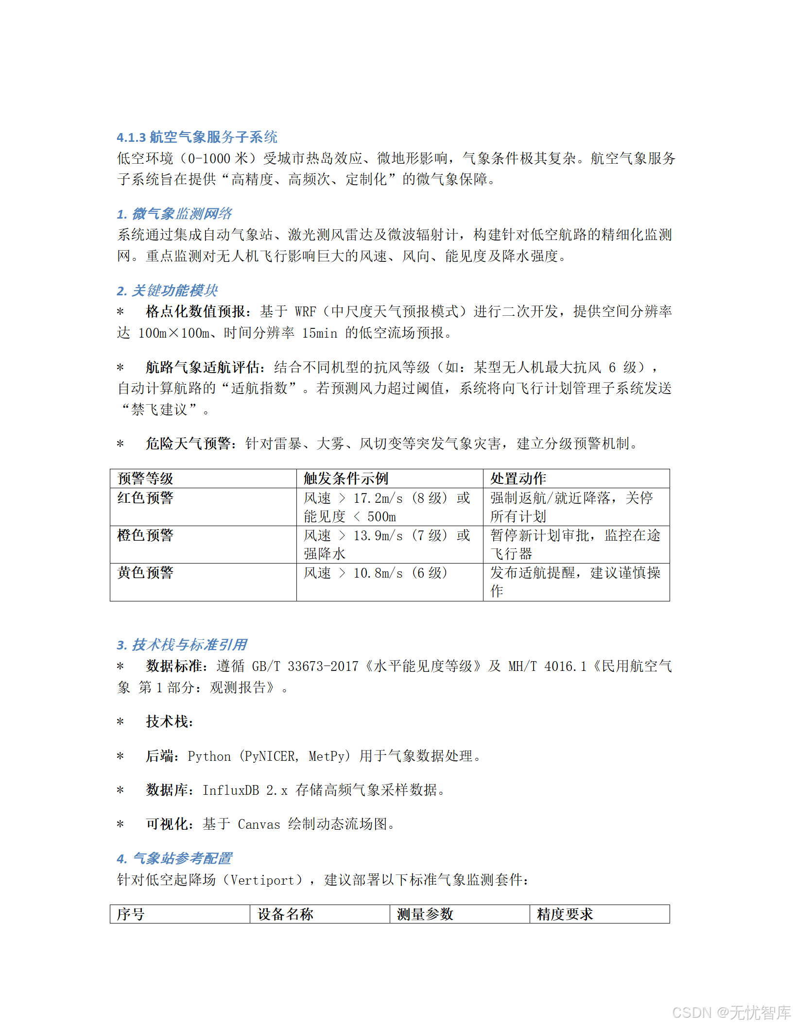
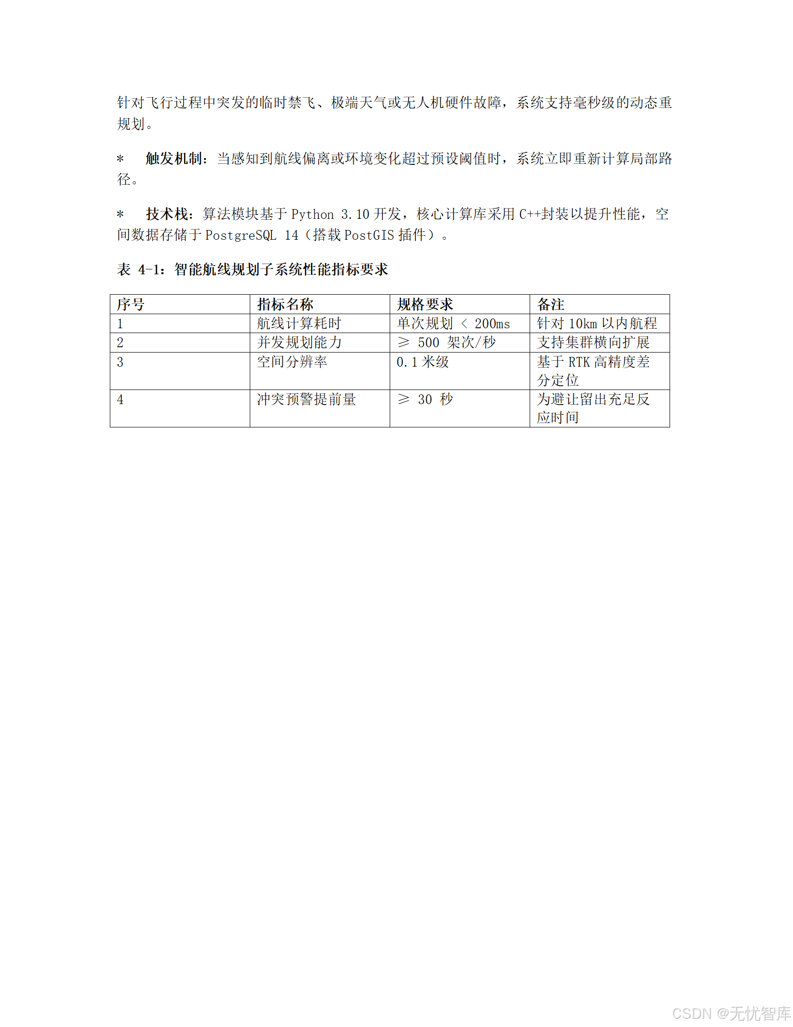
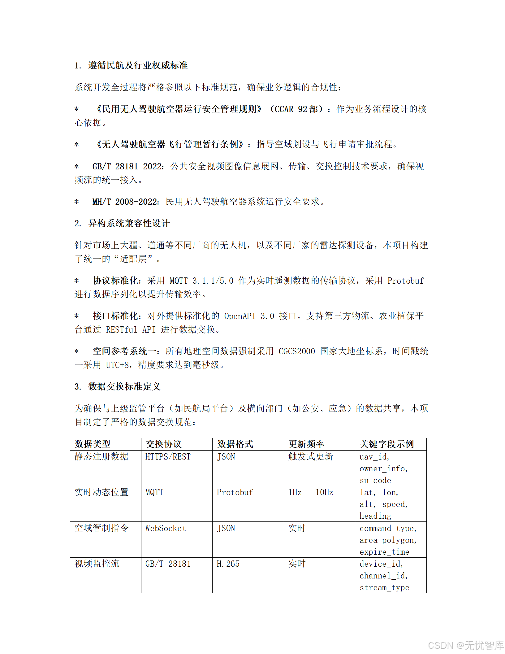
摘要:本文深度拆解一份极具前瞻性的政府信息化项目方案------《某低空经济试验区"十五五"通用航空机场与无人机物流网络初步设计方案》。该方案不仅规划了物理世界的机场与航线,更核心的是构建了一个覆盖"监、管、服、用"全链条的数字化智能平台。我们将从顶层设计、技术架构、安全体系、实施路径和运营机制五大维度,全面剖析其如何通过"数智化"手段破解低空经济发展中的监管难题,并为全国同类项目提供可复制、可推广的范式。全文超8000字,干货满满,建议收藏。
引言:低空经济,下一个万亿级新蓝海
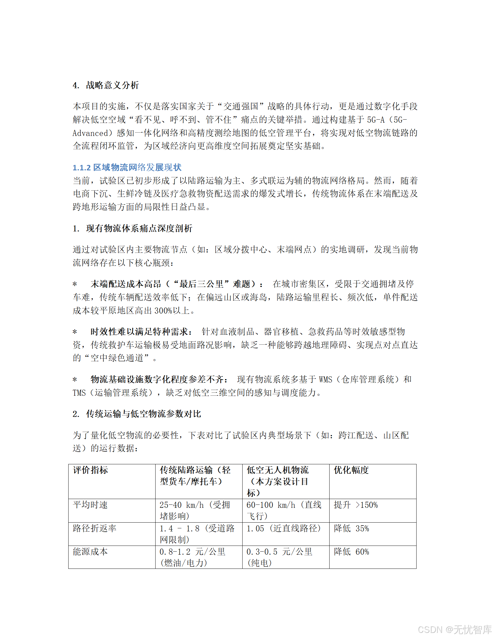
随着国家"低空空域管理改革"的深入推进,低空经济正从概念走向现实,成为继陆路、水路、高空之后的"第四交通空间"。无人机物流、城市空中交通(UAM)、低空旅游、应急救援等新业态蓬勃发展,但随之而来的"黑飞"、"乱飞"等安全隐患,以及空域资源分配不均、服务流程繁琐等问题,严重制约了产业的规模化发展。
在此背景下,一套科学、高效、安全、智能的低空经济综合监管与服务平台 ,就成为了产业健康发展的"压舱石"和"加速器"。这份《初步设计方案》正是对这一时代命题的系统性回答。它超越了传统基建思维,将重点放在了以数据为核心、以AI为驱动、以安全为底线的数字基础设施建设上,为我们描绘了一幅未来低空经济治理的宏伟蓝图。
本文将带你深入这份方案的核心,揭示其背后的设计哲学与技术细节。
一、顶层设计:分三步走,构建"监-管-服-用"一体化生态
方案最突出的特点是其清晰、务实且富有远见的三阶段演进战略。这并非简单的功能堆砌,而是遵循了"夯实基础 -> 全面覆盖 -> 智能赋能"的客观规律,确保项目能够"分步实施、快速见效、持续优化"。
阶段一:试点示范期(目标:看得见、管得住)
这是整个项目的"筑基"阶段,核心任务是验证技术路线、跑通核心业务、建立信任关系。
- 业务目标 :
- 实名制登记:所有在辖区内飞行的无人机必须完成线上实名注册,建立"机-人"绑定关系。
- 静态空域划设:明确划定禁飞区、限飞区,并通过电子围栏技术实现自动预警。
- 数字化建模:对试验区内的不少于50个起降点进行高精度三维建模,为后续精细化管理打下基础。
- 技术指标 :
- 系统并发处理能力 ≥ 500 TPS(每秒事务处理量)。
- 数据延迟 ≤ 2秒,确保监管的实时性。
- 关键交付物:《需求规格说明书》、《数据库设计文档》、试点区监管模块。
点评:此阶段聚焦于解决最迫切的安全问题,通过最小可行产品(MVP)快速形成闭环,体现了敏捷开发的思想。
阶段二:全面推广期(目标:业务全覆盖、协同治理)
在试点成功的基础上,将监管和服务能力扩展至全市范围,并打通多部门壁垒,实现协同共治。
- 业务目标 :
- 跨部门数据融合:集成气象、民航、公安等部门的数据,构建统一的低空态势感知图。
- 一站式服务门户:为用户提供飞行申请、气象查询、空域咨询等"一网通办"服务。
- 场景化应用:支持物流配送、电力巡检、森林防火等不少于5类典型应用场景。
- 技术指标 :
- 支持 ≥ 5000架无人机同时在线监管。
- 飞行申请审批自动化率 ≥ 70%。
- 系统可用性 ≥ 99.9%(即全年宕机时间不超过8.76小时)。
- 关键交付物:《一站式服务门户手册》、《多部门协同接口规范》。
点评:此阶段从"监管"向"服务"延伸,通过数据共享和流程再造,极大提升了用户体验和行政效率,是项目价值的关键释放点。
阶段三:优化提升期(目标:数智化赋能、生态闭环)
这是项目的"质变"阶段,利用前期积累的数据资产,引入AI和数字孪生等前沿技术,实现从"被动响应"到"主动预测"的跨越。
- 业务目标 :
- AI智能识别:通过视频分析算法,自动识别并抓拍违规飞行行为。
- 数字孪生底座:构建全市低空三维可视化模型,实现"上帝视角"的沉浸式监管。
- 大数据决策:基于运行数据生成《低空经济发展白皮书》,为政策制定和航路优化提供依据。
- 技术指标 :
- 违规飞行识别准确率 > 95%。
- 数据共享接口调用成功率 > 99.99%。
- 通过等保三级测评,并完成国密改造。
- 关键交付物:《AI算法模型评估报告》、《等保三级测评报告》。
点评:此阶段标志着平台从"工具"进化为"大脑",真正实现了数据驱动的精细化治理和产业赋能,形成了可持续发展的生态闭环。
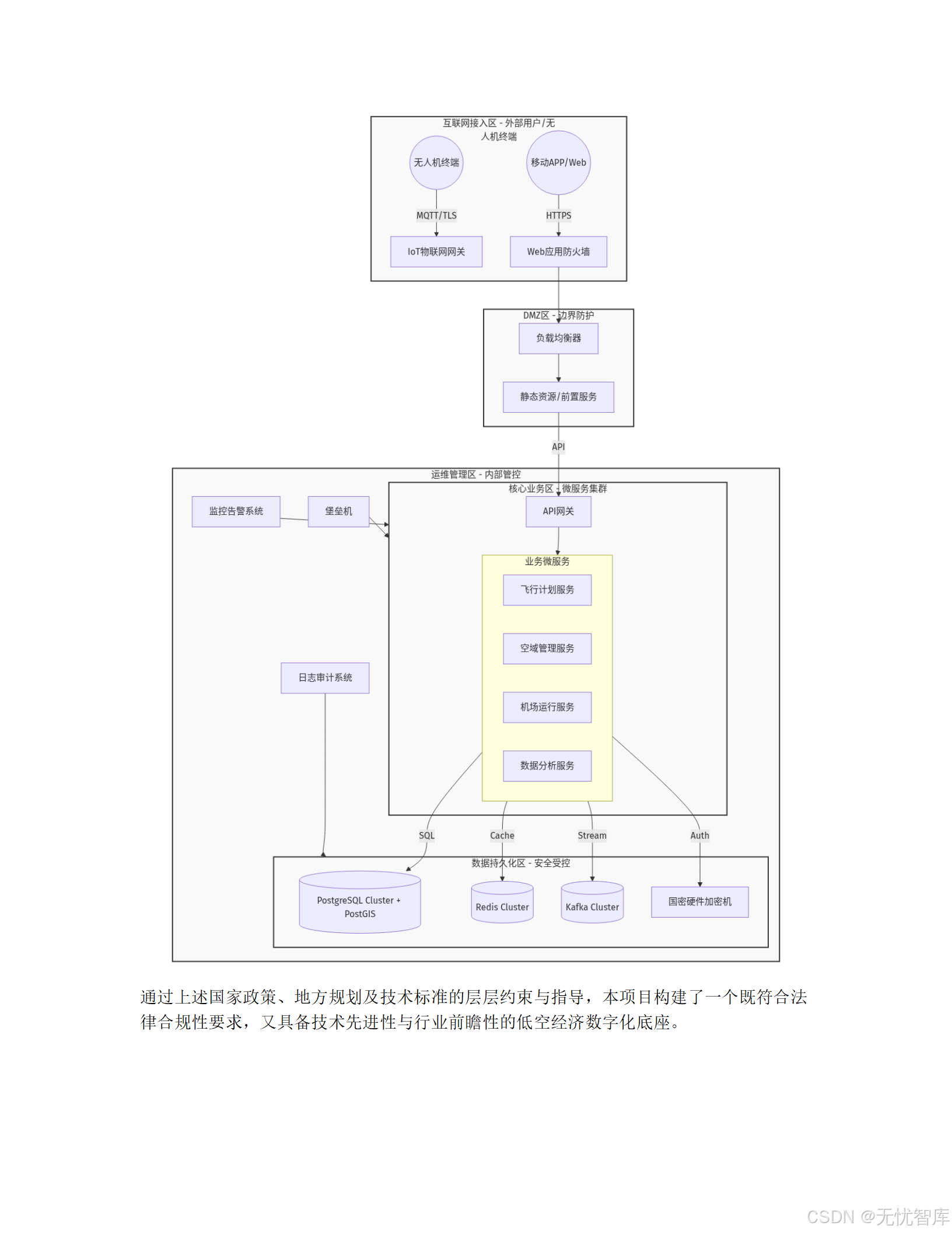
二、技术架构:国产化、微服务、云原生的坚实底座
一个伟大的愿景需要强大的技术来支撑。方案在技术选型上展现了高度的成熟度和前瞻性,尤其强调了自主可控 和云原生两大原则。
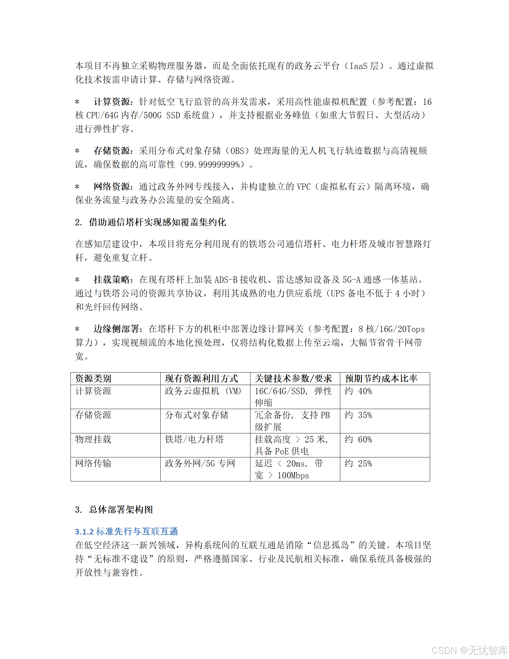
1. 国产化硬件基石
方案明确要求使用鲲鹏920处理器,这是华为基于ARM架构自主研发的服务器CPU,代表了国内计算领域的最高水平之一。具体配置如下:
| 设备类型 | 核心配置 | 数量 | 用途 |
|---|---|---|---|
| 应用服务器 | 鲲鹏920 (32核)/128G DDR4/2*920G SSD | 6台 | 承载业务微服务 |
| 数据库服务器 | 鲲鹏920 (64核)/256G DDR4/4*1.6TB NVMe | 3台(集群) | 存储核心业务数据 |
| AI推理服务器 | 2*A100 (80G) GPU / 128G RAM / 2TB SSD | 2台 | 运行AI视频分析等模型 |
这种软硬一体的国产化方案,不仅满足了信创(信息技术应用创新)的要求,也保障了系统的长期稳定性和供应链安全。
2. 云原生软件栈
在软件层面,方案构建了一套现代化的云原生技术栈:
- 后端框架 :
Spring Cloud Alibaba- 使用
Nacos作为服务注册与发现中心、配置中心。 - 使用
Sentinel作为流量控制、熔断降级的保障。 - 这套组合拳确保了微服务架构的高可用性和弹性伸缩能力。
- 使用
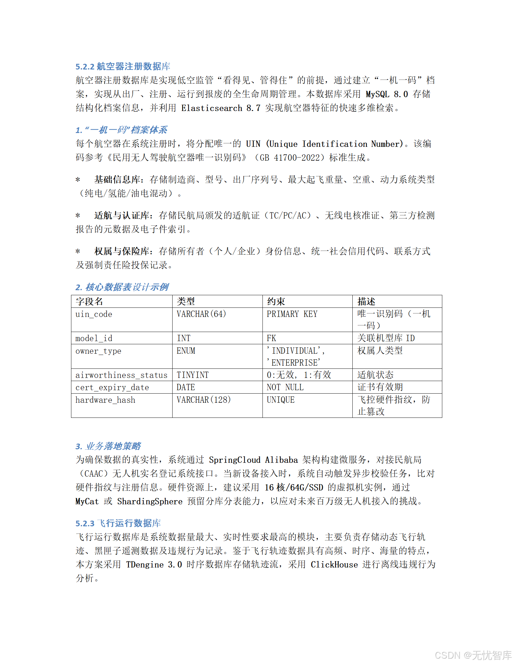
- 数据库 :
PostgreSQL 14 + PostGIS- PostgreSQL 是功能强大的开源关系型数据库,其
PostGIS扩展提供了业界领先的地理空间数据处理能力,完美契合低空监管中对位置、轨迹、空域等空间信息的管理需求。
- PostgreSQL 是功能强大的开源关系型数据库,其
- 前端框架 :
Vue 3.2 + TypeScript + Vite- 采用最新的前端技术栈,保证了用户界面的高性能、高交互性和良好的开发体验。
这套技术架构兼顾了先进性、稳定性、可维护性和社区生态,为复杂业务逻辑的实现提供了坚实保障。
三、安全体系:贯穿全生命周期的"铜墙铁壁"
在涉及公共安全和个人隐私的政务项目中,安全是生命线。方案构建了一个覆盖"人员、数据、系统、应急"四个维度的纵深防御体系。
1. 人员安全:权限最小化与终身追责
- 背景审查:所有接触核心数据的人员必须通过严格背景调查,并签署《终身保密协议》,从源头上杜绝内部风险。
- RBAC模型:实施严格的基于角色的访问控制。例如,DBA只能维护数据库结构,不能操作业务数据;审计员只能看日志,不能改数据。这种"权责分离"的设计是安全合规的基本要求。
- 离职审计:员工离职后1小时内,必须注销其所有系统账号,并进行安全审计,确保无后门遗留。
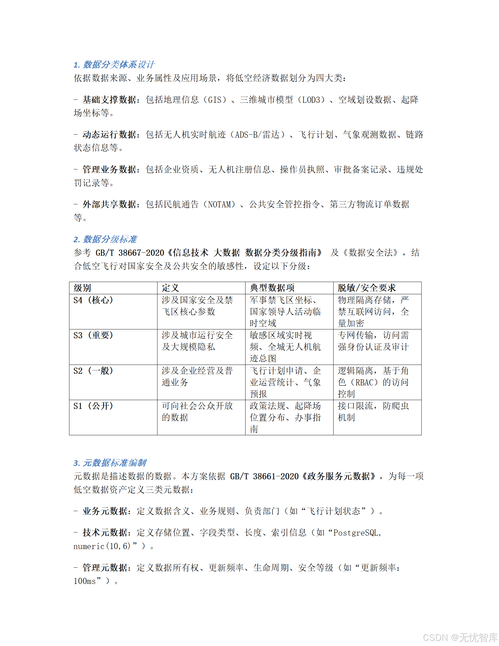
2. 数据安全:分类分级与全链路加密
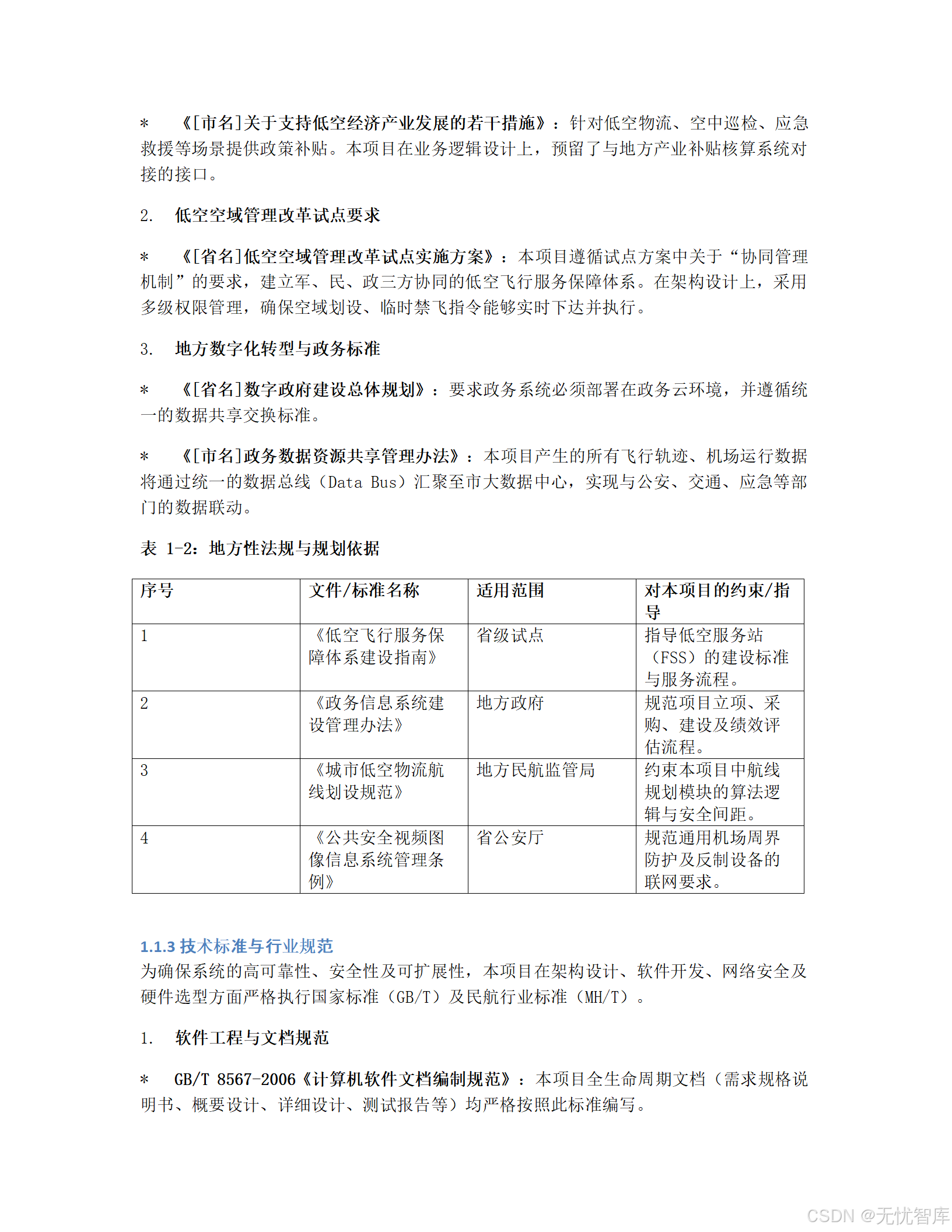
方案依据国标《GB/T 38667-2020》对数据进行四级分类,并施加不同强度的保护措施:
| 数据类别 | 典型内容 | 安全要求 | 存储方式 |
|---|---|---|---|
| 核心数据 | 宏观经济指标、决策指令 | 绝密,物理隔离备份 | 国密 SM4 加密 |
| 敏感数据 | 个人隐私、企业财务数据 | 权限受控,动态脱敏 | 数据库字段级加密 |
| 内部数据 | 内部公文、流程记录 | 仅限内部访问 | 逻辑隔离 |
| 公开数据 | 政策法规、公示信息 | 完整性校验 | 明文存储 |
特别值得注意的是,方案强制要求对身份证号、手机号等核心敏感信息使用国密SM4 或AES-256 算法进行加密存储,并在非生产环境展示时进行动态脱敏 (如 138****8888),这充分体现了对个人信息保护的高度重视。
3. 应急响应:RTO<30分钟的实战能力
再坚固的堡垒也可能被攻破,因此必须有完善的应急预案。
- 预案覆盖:针对勒索病毒、DDoS攻击、断电、宕机等常见威胁,均有专项预案。
- 实战演练 :每半年组织一次无脚本应急演练,模拟最极端的"删库"场景。
- 恢复指标 :要求 RTO(恢复时间目标)< 30分钟,RPO(恢复点目标)< 5分钟。这意味着即使发生灾难性故障,也能在半小时内恢复服务,且最多只丢失5分钟的数据。这是一个非常高且专业的标准。
4. 合规认证:等保三级是底线
方案明确要求在项目后期通过《GB/T 22239-2019 信息安全技术 网络安全等级保护基本要求 》的三级测评,并完成国密算法改造。等保三级是面向重要信息系统的基本安全要求,是政务云项目的"入场券"。
四、实施路径:18个月六阶段,瀑布+敏捷的混合模式
再好的蓝图也需要高效的执行力。方案制定了为期18个月的详细实施路线图,并巧妙地结合了"瀑布模型"的严谨性和"敏捷开发"的灵活性。
总体进度甘特图(简化版)
| 时间段 | 阶段 | 核心任务 |
|---|---|---|
| T+1 ~ T+2月 | 项目启动与需求分析 | 组建团队、需求调研、SRS评审 |
| T+3 ~ T+4月 | 系统设计与环境准备 | 架构设计、数据库建模、硬件部署 |
| T+5 ~ T+10月 | 核心功能开发 | 微服务编码、2周一个Sprint迭代 |
| T+11 ~ T+12月 | 联调联试与首飞准备 | 接口联调、链路测试、实地飞行验证 |
| T+13 ~ T+17月 | 试运行与全面推广 | 压力测试、等保测评、用户培训 |
| T+18月 | 验收与交付 | 竣工审计、文档移交、正式结项 |
关键里程碑:用硬指标卡住质量关
方案设立了多个关键的"控制点",只有满足严格的"准出条件"才能进入下一阶段,确保项目不跑偏。
- 需求冻结:所有核心业务流程图需经甲方业务科室签字确认。
- 代码冻结:进入集成测试前,代码覆盖率需≥80%,所有高危Bug清零。
- 首飞验证 :这是最具特色的里程碑,要求在真实环境中测试:
- 链路稳定性:4G/5G/卫星切换时,轨迹数据不丢失。
- 指令时延:平台下发禁飞指令到无人机响应 < 3秒。
- 并发压力:模拟1000架无人机同时接入。
- 正式上线:通过等保三级测评,试运行期间无重大故障,用户满意度≥90分。
这种"用事实说话、用数据验收"的做法,有效规避了传统项目中常见的"纸上谈兵"和"交付即落后"的风险。
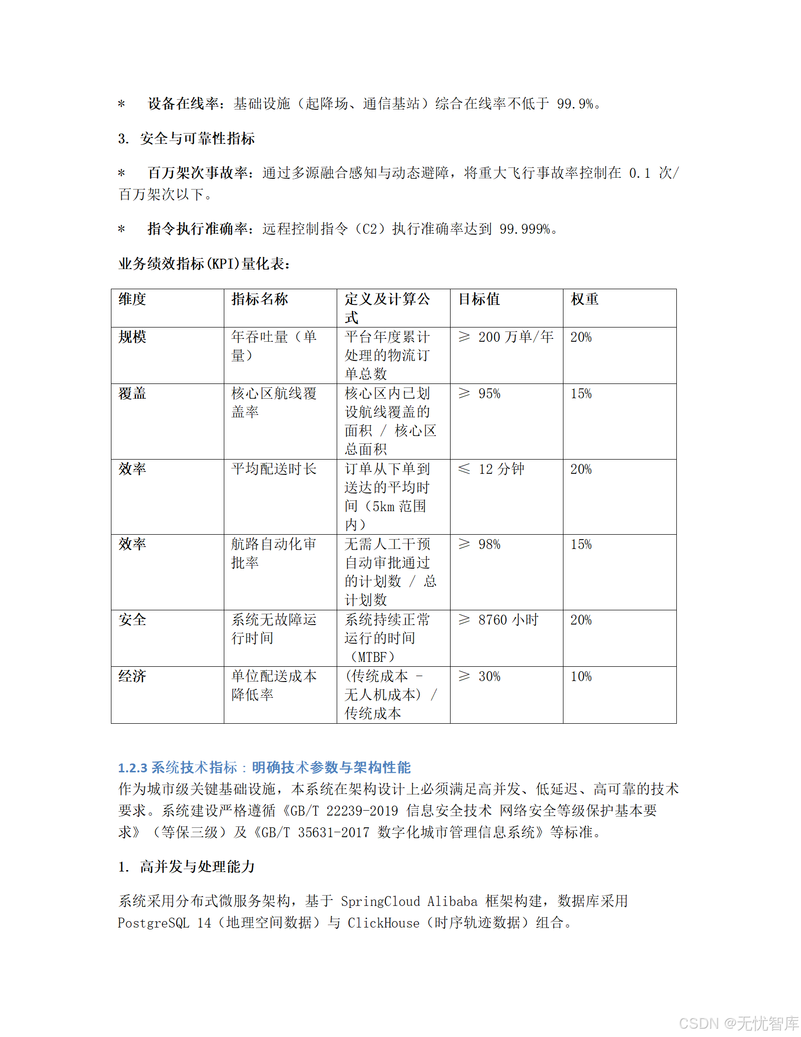
五、运营机制:用KPI考核驱动第三方服务商
项目的成功不仅在于建设,更在于长期稳定的运营。方案创新性地设计了一套量化、刚性、闭环的第三方服务商考核评价管理办法。
1. 考核对象与维度
- 基础设施运营商:负责云、网、硬件等底层设施。
- 应用服务商:负责软件开发和日常运维。
- 考核维度:可用性、及时性、质量、安全、满意度。
2. 核心KPI指标(SMART原则)
| 指标类别 | 指标名称 | 目标值 | 权重 |
|---|---|---|---|
| 可用性 | 系统可用率 | ≥ 99.9% | 30% |
| 及时性 | P1级故障响应时间 | < 15分钟 | 20% |
| 质量 | 高危缺陷修复率 | 100% | 20% |
| 安全 | 重大安全事故数 | 0次 | 20% |
| 满意度 | 用户评价得分 | ≥ 90分 | 10% |
3. 刚性奖惩机制
考核结果直接与服务费挂钩,形成强大的约束力:
- ≥90分:全额支付。
- 80-90分:扣5%-10%。
- 70-80分:扣20%,并约谈整改。
- <70分 :终止合同,列入黑名单。
同时,也设有激励机制,如对连续优秀的供应商在后续招标中给予加分。
4. 评价闭环管理
考核不是终点,而是改进的起点。方案要求形成"考核 -> 反馈 -> 改进 -> 提升"的闭环:
- 考核后3天内下发《考核反馈单》。
- 服务商5天内提交《改进计划书》(CAPA)。
- 项目组跟踪整改效果。
这套机制将传统的"甲乙方"关系,转变为一种基于共同目标的"合作伙伴"关系,从根本上保障了系统的长效、高质量运行。
结语:一份值得全国借鉴的"低空新基建"范本
综上所述,《某低空经济试验区"十五五"通用航空机场与无人机物流网络初步设计方案》是一份集战略性、系统性、专业性和可操作性 于一体的优秀范本。它深刻理解了低空经济发展的痛点,没有停留在空洞的口号上,而是通过一套完整的"制度+技术+运营"组合拳,给出了切实可行的解决方案。
其核心价值在于:
- 以终为始:从产业发展的终极目标出发,倒推设计监管与服务平台。
- 技术驱动:拥抱云原生、AI、数字孪生等前沿技术,但不盲目追求新潮,而是服务于业务本质。
- 安全为王:将安全合规贯穿于每一个环节,筑牢发展的底线。
- 闭环运营:通过科学的KPI考核,确保项目建成之后能"用得好、管得住、可持续"。
对于正在探索低空经济发展的各地方政府、产业园区和相关企业而言,这份方案无疑提供了一份极具参考价值的"施工图"。它告诉我们,未来的竞争,不仅是硬件的竞争,更是数字底座和治理能力 的竞争。谁能在低空这片新蓝海上率先建立起高效、安全、智能的"操作系统",谁就能掌握未来发展的主动权。























































































