
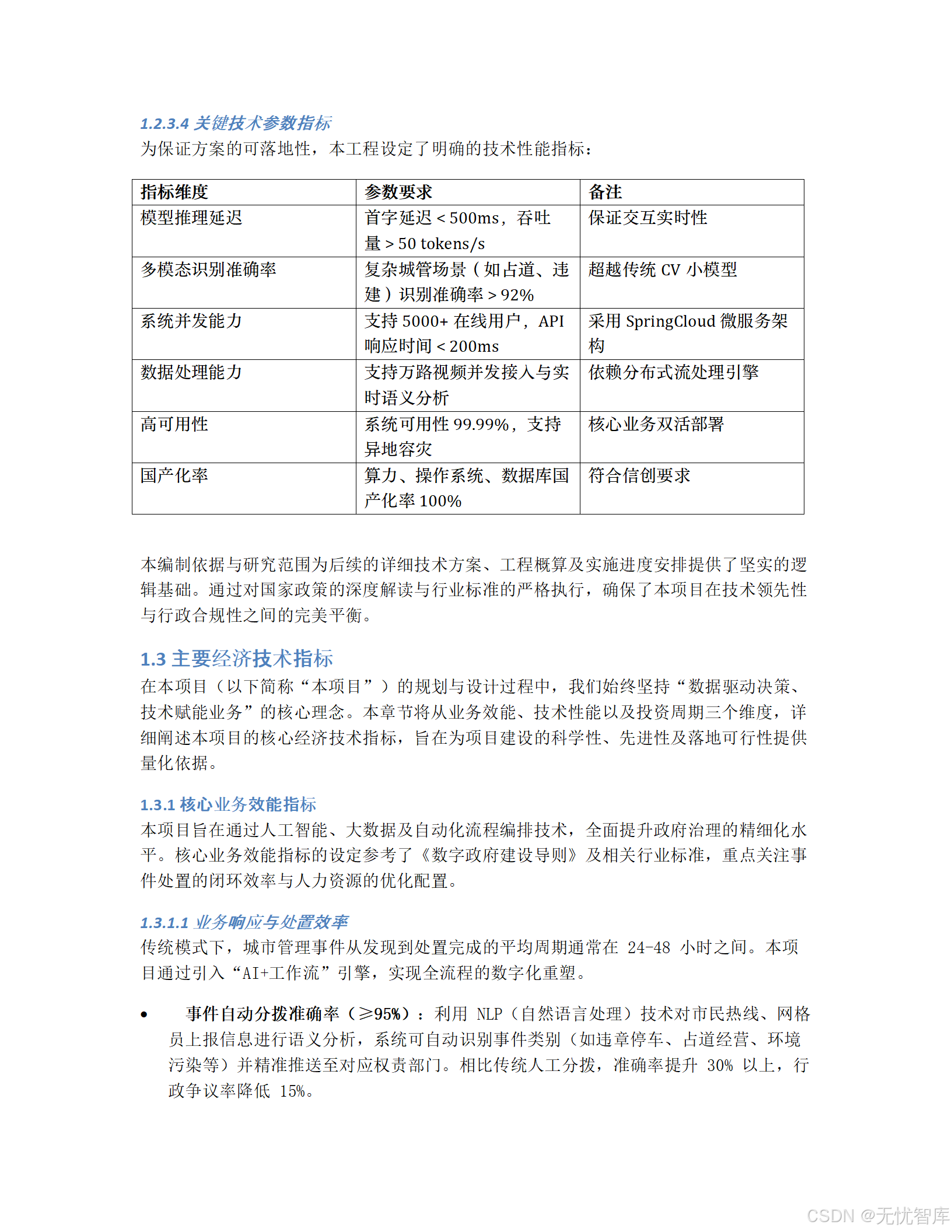
摘要:本文深入剖析《基于多模态大模型的城市运行"一网统管"智能体(Agent)系统可行性研究报告》,全面解读其技术架构、核心模块、数据体系与建设成效。报告提出以国产高性能大模型为底座,融合RAG、Agent、多模态感知等前沿AI技术,构建一个能"思考"、会"执行"的城市治理智能中枢。该系统旨在实现从"被动处置"到"主动发现"、从"经验决策"到"数据决策"的跨越式升级,为新型智慧城市建设和城市治理体系现代化提供了一套可落地、高可靠、强安全的AI赋能方案。
一、引言:AI驱动城市治理进入"智能体"时代
在数字化浪潮席卷全球的今天,城市作为人类文明的核心载体,其复杂性与日俱增。传统的城市管理方式正面临前所未有的挑战:海量数据沉睡、跨部门协同困难、突发事件响应滞后、市民诉求处理效率低下。如何将城市的"神经末梢"------遍布各处的摄像头、传感器、业务系统------连接成一个有机整体,并赋予其"智慧大脑",成为摆在各级政府面前的关键课题。
"一网统管"理念应运而生,其核心目标是打破信息孤岛,实现"一屏观全域、一网管全城"。然而,早期的"一网统管"平台多停留在数据可视化和工单流转层面,缺乏真正的智能分析与自主决策能力。随着以大语言模型(LLM)为代表的生成式AI技术取得突破性进展,特别是智能体(Agent) 概念的兴起,为"一网统管"注入了全新的活力。
本报告正是在此背景下,前瞻性地提出构建一个基于多模态大模型的城市运行"一网统管"智能体系统 。这不再是一个简单的IT项目,而是一场深刻的治理范式变革。它试图回答一个根本性问题:如何让AI从一个被动的"对话框"工具,进化为主动的、能理解复杂业务、能调用工具、能闭环执行任务的"数字公务员"?
本文将对这份极具前瞻性的可行性研究报告进行全方位、深层次的拆解,揭示其背后的技术逻辑、业务价值与实施路径,为关心智慧城市、AI for Government(AIGov)领域的读者提供一份详尽的参考指南。
二、顶层设计:构建三位一体的智能中枢
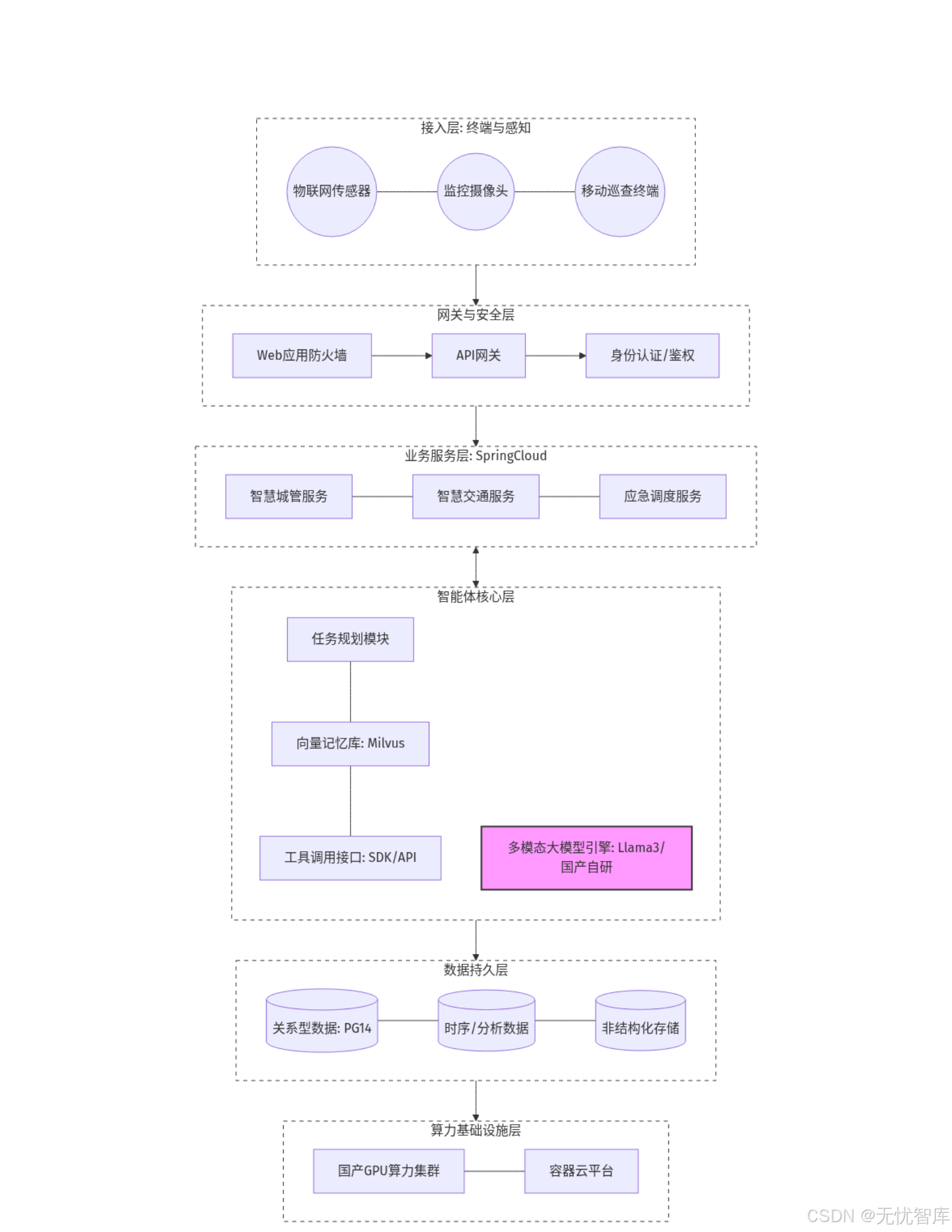
报告开宗明义,指出系统的终极目标是打造一个集"感知-认知-决策-执行"于一体的智能中枢。为实现这一目标,整个系统被精心设计为三个相互支撑、协同工作的核心子系统:
1. 城市运行大模型平台(感知与认知层)
这是整个系统的"大脑"和"知识库"。其核心任务是汇聚、处理、理解来自城市各个角落的多源异构数据,并通过大模型的强大泛化能力,形成对城市运行状态的深度认知。
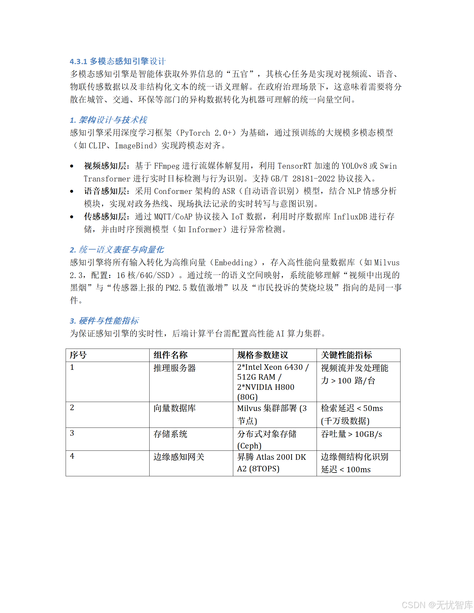
- 多模态数据融合:系统不仅要处理传统的文本数据(如公文、工单),更要能"看懂"视频监控画面、"听懂"语音投诉、"理解"物联传感数据。这要求底层模型必须具备强大的多模态(视觉-语言)融合能力。
- 垂直领域知识注入 :通用大模型虽强,但在政务场景下容易产生"幻觉"或专业性不足。因此,必须构建一个高质量的城市治理垂直语料库,并通过检索增强生成(RAG) 技术,确保模型输出的每一个结论都有据可依,符合法律法规和地方政策。
- 安全合规基座:所有数据处理和模型推理均在政务外网私有化环境中进行,严格遵循《个人信息安全规范》等国家标准,对敏感信息进行脱敏处理,筑牢安全防线。
2. Agent开发与管理中枢(决策与规划层)
如果说大模型平台是"大脑",那么Agent中枢就是"小脑"和"运动神经"。它负责将高层级的战略意图(用户指令)分解为一系列可执行的具体步骤,并协调各方资源完成任务。
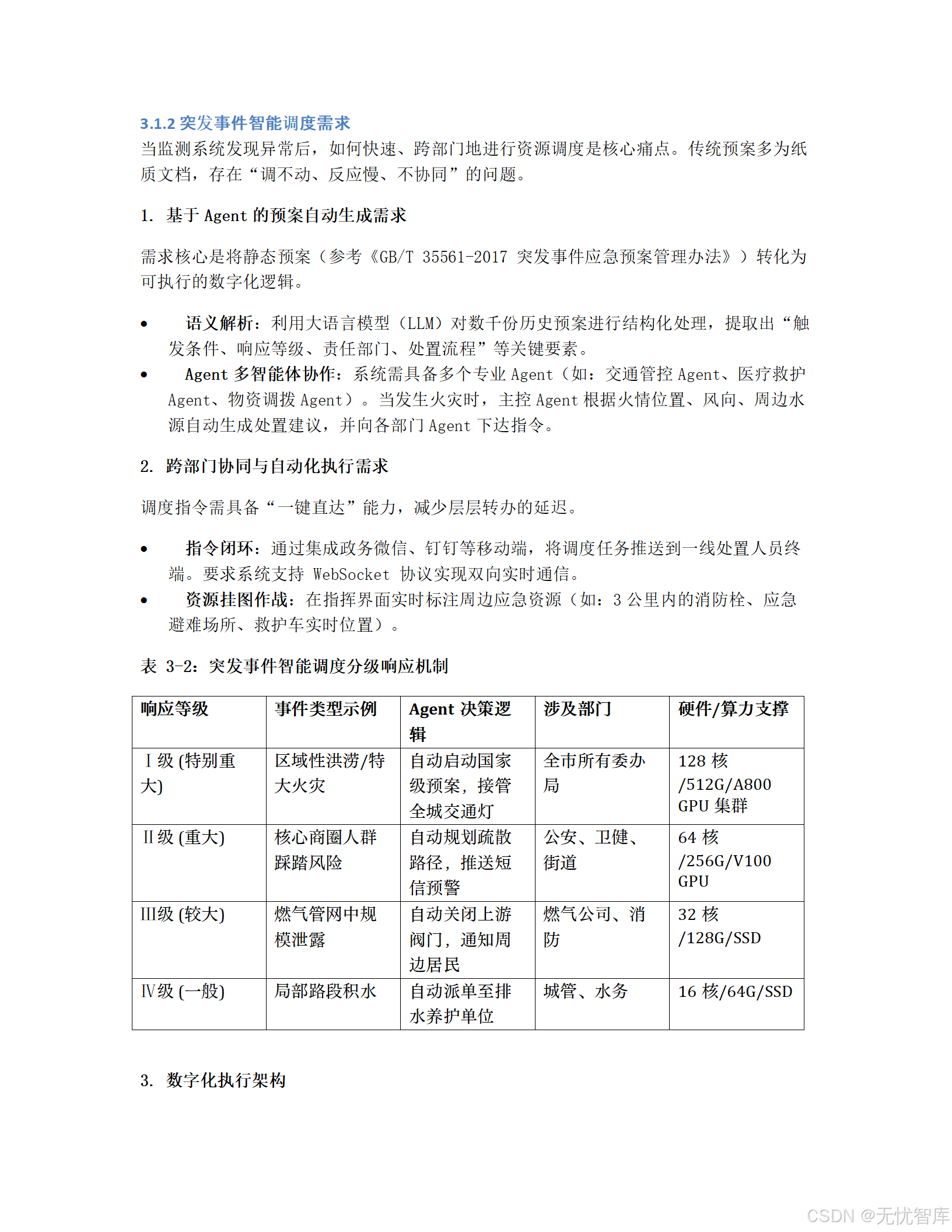
- 任务自主拆解 :采用ReAct框架,Agent能够像人类一样"思考-行动-观察"循环。例如,面对"处理某路段积水"指令,它能自主规划出"查天气→调监控→派工单→跟进度→回结果"的完整业务流。
- 记忆与上下文管理:通过短期记忆(Buffer)和长期记忆(向量数据库),Agent能记住历史交互,实现跨会话的业务连续性,避免重复询问。
- 插件化工具调用:系统构建了"城市插件超市",将城管、交通、住建等各部门的API封装成标准化工具。Agent可以根据任务需要,像人使用工具一样,动态调用这些插件来获取数据或触发操作。
3. 智能应用场景开发(执行与交互层)
这是系统能力最终落地的"手脚"和"嘴巴"。它直接面向政府管理者和市民,提供具体的服务功能。
- 政务助手:通过自然语言交互,实现指标秒查、报表自动生成、公文辅助起草,极大降低系统使用门槛。
- 民生诉求智能分派:利用NLP和语义模型,对12345热线等渠道的市民诉求进行精准分类,并自动分派给最合适的处置部门,大幅提升响应速度。
- 主动发现与预警:结合视频AI分析,系统能主动识别占道经营、违章停车、垃圾堆放等城市乱象,并自动生成告警工单,变"被动响应"为"主动治理"。
这三个层次环环相扣,共同构成了一个完整的、具备自我进化能力的城市智能体。
三、核心技术栈详解:国产化、安全、高效的AI引擎
报告在技术选型上展现了极高的成熟度和务实精神,尤其强调国产化适配 和安全可控。
1. 大模型底座:国产高性能模型微调
- 模型选择 :明确推荐选用Qwen-72B 或DeepSeek-V2等国产顶尖大模型。这不仅是出于技术性能的考量,更是响应国家信创战略,确保核心技术自主可控。
- 领域微调(SFT):在通用模型基础上,使用百万级的城市治理专业语料(政策法规、历史工单、应急预案等)进行监督微调,使其深刻理解政务领域的语言习惯、业务逻辑和专业术语。
- 价值观对齐(RLHF):通过人类反馈强化学习,建立专家评分机制,确保模型输出的内容符合政府公文的严谨性、合规性,杜绝涉密、歧视或违背公序良俗的信息。
2. RAG(检索增强生成)架构:确保事实准确性
这是解决大模型"幻觉"问题的关键。其工作流程如下:
- 用户输入问题(如"查询过去三个月城管类投诉前三的街道")。
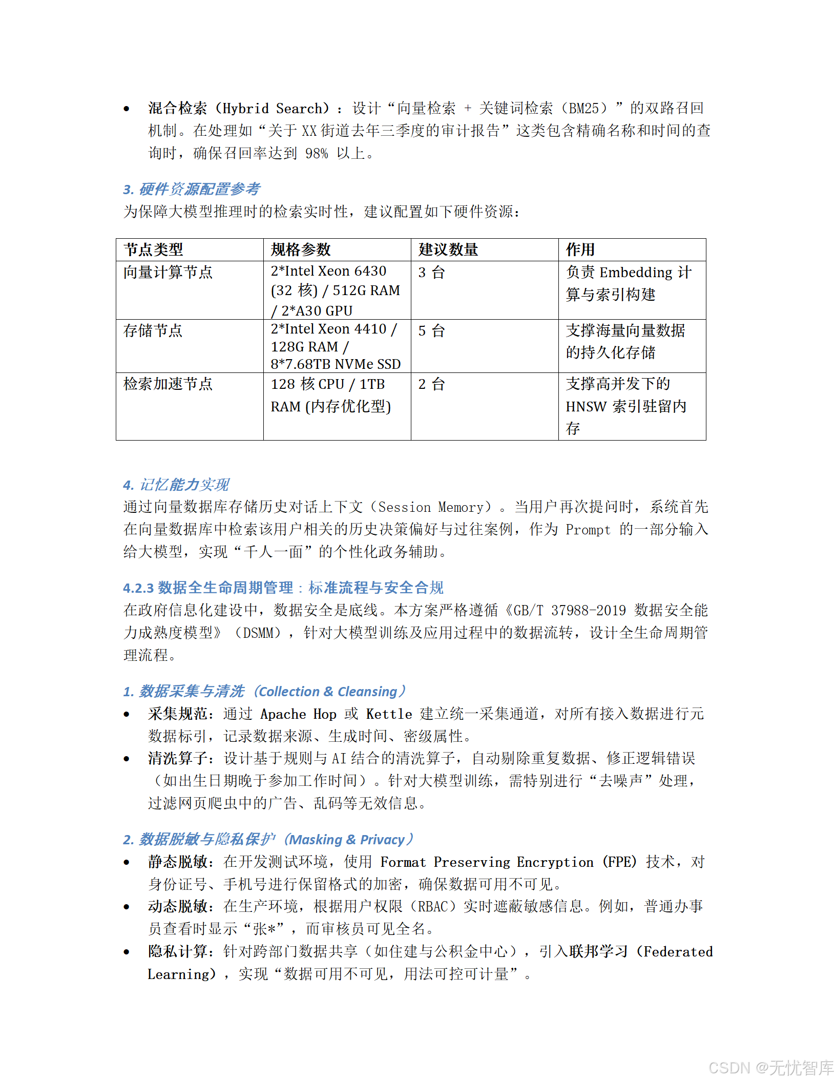
- 系统利用BGE-M3等中文优化的Embedding模型,将问题向量化。
- 在Milvus 2.3向量数据库中,检索与问题最相关的知识片段(如指标字典、历史案例)。
- 将检索到的上下文与原始问题一起,输入给大模型,引导其生成准确、有依据的回答。
- 引入Rerank重排序模型,对初筛结果进行二次精排,将Top-5召回率提升至95%以上。
3. Text-to-SQL引擎:打通自然语言与数据库
这是政务助手的核心能力之一。它能将管理者口语化的查询指令,自动转化为标准的SQL语句,直接查询后台业务数据库(PostgreSQL 14 + TimescaleDB)。这背后涉及复杂的语义解析和模式链接(Schema Linking)技术,是NLP在垂直领域的典型应用。
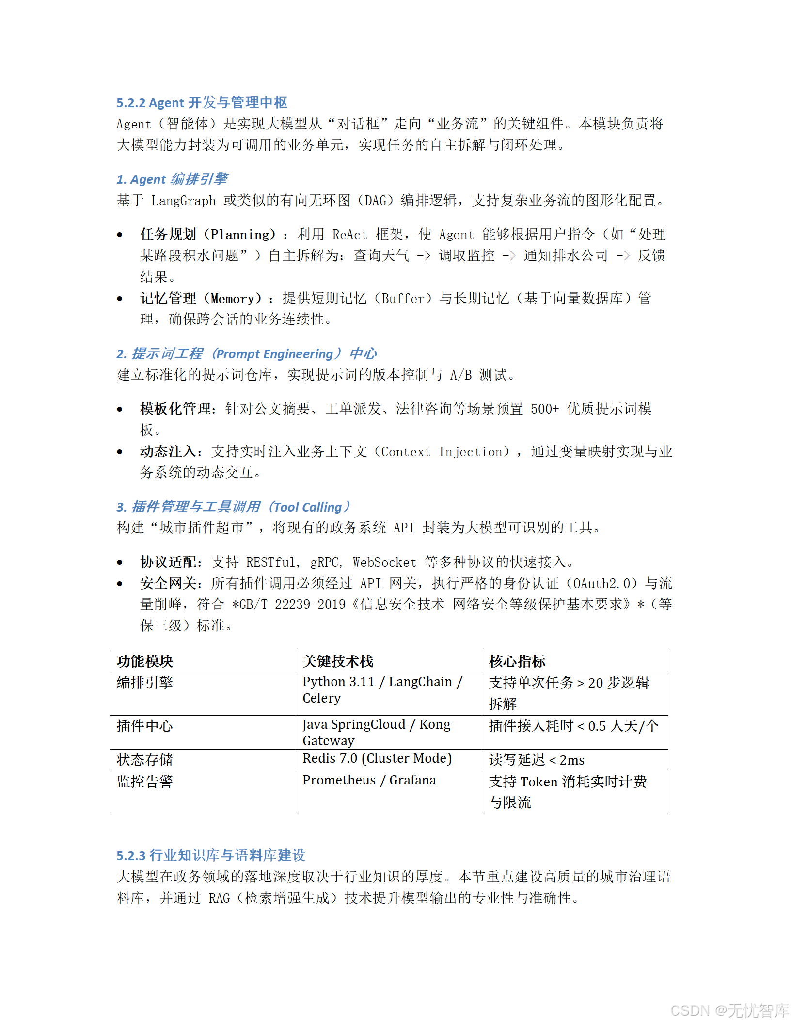
4. Agent编排与工具调用
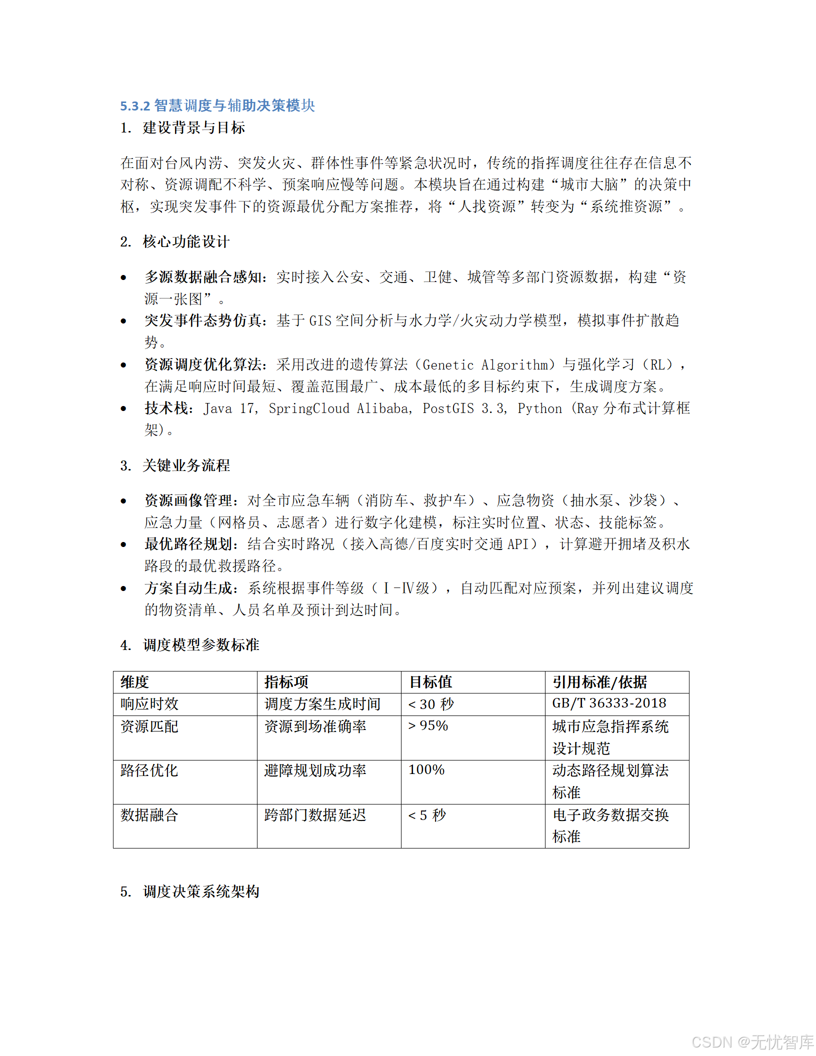
- 编排引擎 :基于LangGraph或类似DAG框架,支持图形化配置复杂业务流。核心指标要求支持单次任务超过20步的逻辑拆解。
- 插件中心 :采用SpringCloud 微服务架构,通过Kong API网关统一管理所有插件。所有调用都需经过OAuth2.0身份认证和流量控制,满足等保三级要求。
- 状态存储 :使用Redis 7.0集群,确保读写延迟低于2ms,支撑高并发的Agent任务状态管理。
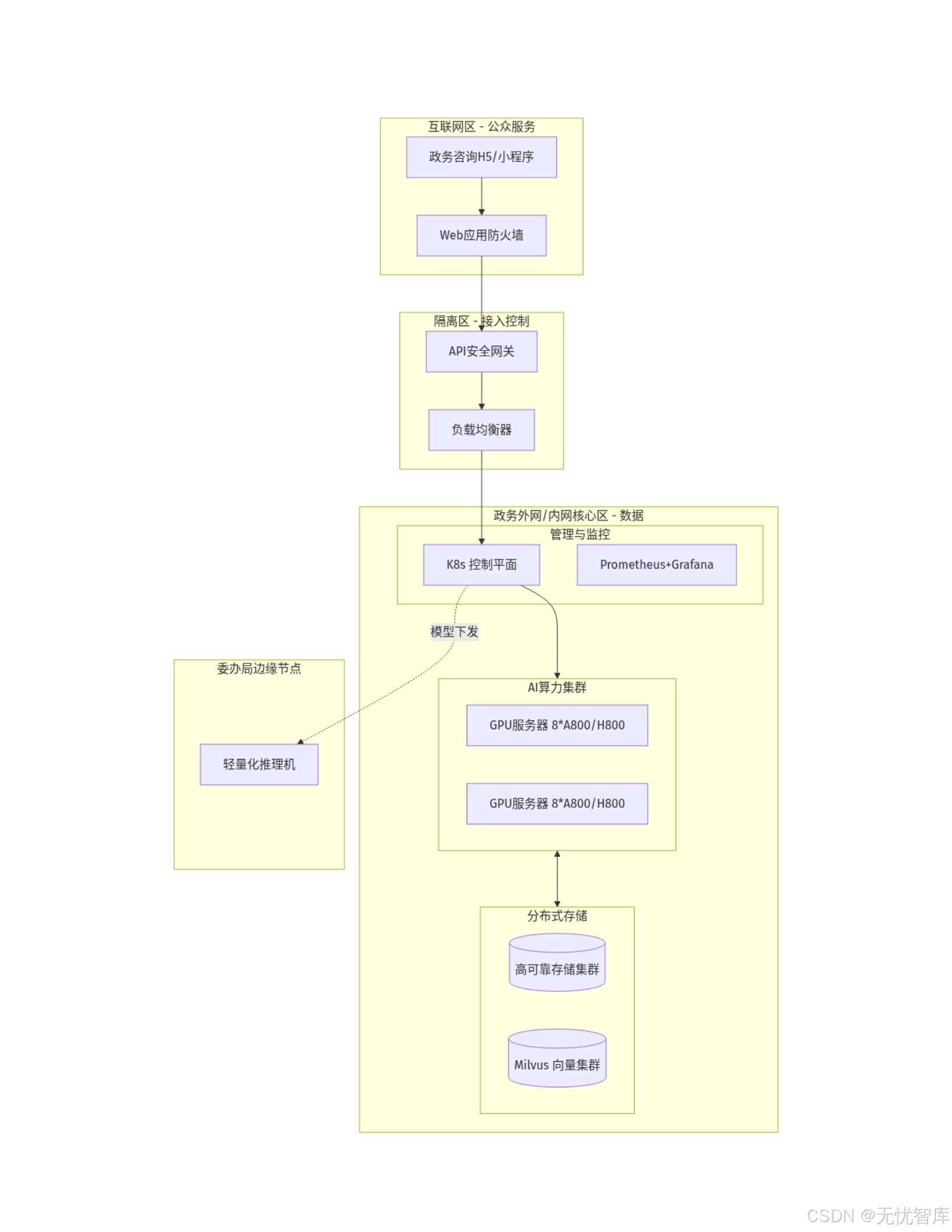
5. 软硬件一体化部署
- 操作系统:麒麟软件V10,完全国产化。
- 数据库:PostgreSQL 14 + pgvector扩展,兼顾关系型数据存储和向量检索。
- 推理服务器:配备国产处理器和NVIDIA A800(80G)GPU,4台规模足以支撑初期业务负载。
- 网络与安全:依托现有政务外网,构建"三网隔离、安全互联"的拓扑,确保数据不出政务外网。
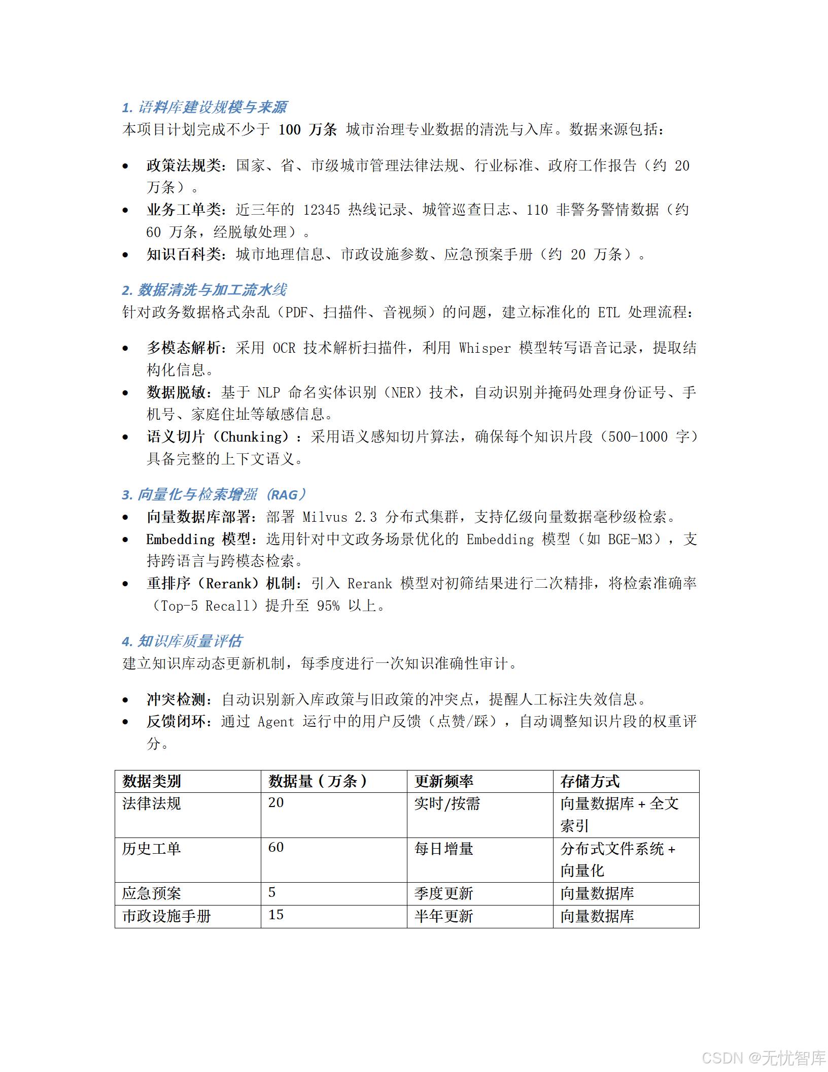
四、数据基石:百万级城市治理语料库建设
"巧妇难为无米之炊",再强大的模型也需要高质量的数据喂养。报告对数据需求的分析极为透彻,堪称典范。
1. 多源异构数据汇聚
系统需要处理四大类数据:
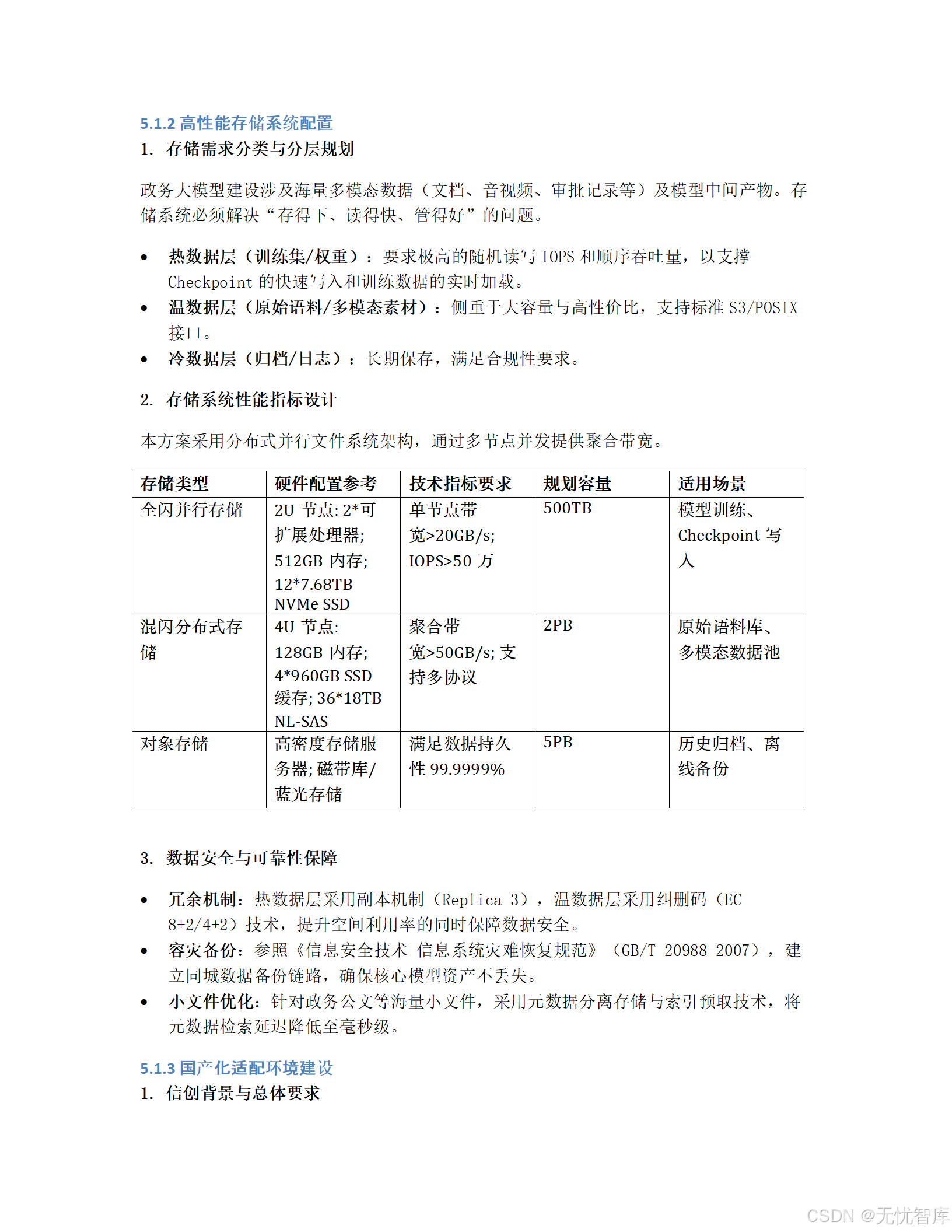
- 视频监控:日增量超500TB,需兼容GB/T 28181国标协议,并提取带时空标签的关键帧。
- 物联感知:日增量超10亿条,涵盖井盖、水位、空气质量等,需用Flink进行实时清洗。
- 政务公文:日增量5万份+,需用OCR(如PaddleOCR)将PDF/图片转为结构化文本。
- 空间地理:使用PostGIS存储和管理GeoJSON格式的地理信息数据。
2. 专业化语料库构建
计划清洗入库不少于100万条专业数据,来源包括:
- 政策法规类(20万条):国家到地方的法律法规、标准规范。
- 业务工单类(60万条):近三年脱敏后的12345热线、城管日志等。
- 知识百科类(20万条):市政设施参数、应急预案手册等。
3. 精细化数据标注
针对不同任务,制定了严格的标注规范:
- 文本QA:人工编写5万组"问题-答案"对,要求100%事实准确。
- 图像识别:对20万张城市违规图片进行像素级分割标注,mAP精度要求>0.95。
- 视频理解:对1万段视频进行时间轴动作标注,误差<0.5秒。
- 逻辑推理:对2万组案件进行思维链(CoT)标注,确保处置逻辑闭环。
这套数据体系不仅服务于模型训练,更通过知识图谱融合,将非结构化文本转化为"实体-关系"三元组,为大模型的复杂推理提供了结构化支撑。
五、核心应用场景:从"能用"到"好用"的跨越
报告描绘了多个极具吸引力的应用场景,直击政府工作痛点。
1. 智能交互与政务助手
- 自然语言指标问答:管理者只需说"展示上季度各区GDP增速",系统即可自动生成柱状图。
- 政务报表自动生成:一键生成周报/月报,系统自动计算同比环比,并用LLM生成文字总结与趋势预测。
- 公文辅助起草与审核:输入关键词,自动生成通知、简报初稿;并能自动检查错别字、敏感词和逻辑矛盾。
成效预估:报表获取时间从2小时缩短至30秒内,公文初稿撰写效率提升60%。
2. 民生诉求智能分派
系统能对市民诉求进行高精度分类,并自动分派:
- 环境卫生(如垃圾堆放):置信度>95%,分派至城管局,4小时内响应。
- 市场监管(如价格欺诈):置信度>90%,分派至市监局,24小时内到场。
- 交通管理(如路灯不亮):置信度>93%,分派至交警/路政,2小时内反馈。
这将彻底改变过去依赖人工分拣、效率低下且易出错的局面。
3. 主动发现与预警
通过接入视频AI分析能力,系统能7x24小时不间断地"巡视"城市:
- 自动识别占道经营、违章建筑、暴露垃圾等20余类城市顽疾。
- 结合物联数据(如水位传感器),对内涝、燃气泄漏等风险进行提前预警。
- 自动生成告警工单,并推送给相关责任单位,实现"早发现、早处置"。
六、选址与要素保障:高可靠、绿色节能的物理底座
再好的软件也需要坚实的硬件支撑。报告第六章详细论证了项目的物理部署方案。
1. 部署于市级政务云中心
- 机房等级 :严格遵循GB 50174-2017 A级(最高等级)标准。
- 电力保障:"双路市电 + 2N UPS + 柴油发电机"三重冗余,确保永不掉电。
- 环境控制:精密空调维持恒温恒湿(23±1℃, 40%-55%RH),PUE<1.35,符合绿色数据中心要求。
- 安全防护:七氟丙烷气体灭火、VESDA极早期烟雾探测、指纹+人脸双重门禁、90天视频监控。
2. 网络通信保障
依托现有政务网络体系,构建"三网隔离、安全互联"架构:
- 政务外网:承载核心业务和数据交互。
- 视联网:用于高清视频流的低延时传输。
- 互联网:通过严格的安全边界(如网闸、防火墙)与外部有限联通。
这种设计既保证了业务高效协同,又最大限度地防范了网络安全风险。
七、评测与持续进化:构建可信、可靠的AI系统
报告没有忽视模型的评测与迭代,提出了"三位一体"的评测体系:
- 客观评测:使用C-Eval、CMMLU等标准数据集,评估模型的基础常识和通用能力。
- 业务评测:构建包含2000条城市治理案例的私有评测集,重点考察公文写作、逻辑推理等垂直能力。
- 安全评测:建立敏感词库和价值观对齐机制,确保输出内容绝对安全合规。
更重要的是,系统设计了反馈闭环机制。用户的每一次"点赞"或"踩",都会被记录下来,用于自动调整知识库权重和优化模型。这使得系统的意图识别准确率能从上线初期的85%,逐步提升至98%以上,真正实现"越用越聪明"。
八、总结与展望:迈向城市治理新范式
这份可行性研究报告,不仅仅是一份技术方案,更是一幅描绘未来城市治理蓝图的画卷。它清晰地展示了如何将最前沿的AI技术(大模型、Agent、多模态)与最接地气的政务需求深度融合,打造出一个真正实用、好用、管用的智能系统。
其核心价值在于:
- 降本增效:将管理者从繁琐的数据查询和文书工作中解放出来,聚焦于更高价值的决策。
- 提升体验:为市民提供更快速、更精准的公共服务响应。
- 科学决策:用数据说话,用模型辅助,让城市治理从"拍脑袋"走向"看数据"。
- 安全可控:全栈国产化、私有化部署、严格的安全规范,确保了系统的主权和安全。
可以预见,随着此类"城市智能体"系统的落地,未来的城市管理者将拥有一位不知疲倦、博学多才、执行力超强的"AI副手"。城市治理的精细化、智能化、人性化水平将迈上一个全新的台阶。这不仅是技术的进步,更是治理理念的革新,标志着我们正稳步迈向一个更加智慧、高效、宜居的未来城市。






































































































