一、嵌入式
- 概念:
以应用为中心,以计算机技术为基础,软硬件可裁剪的专用计算机系统。
二、51单片机
- 1980年,Intel公司推出一款MCS-51系列(8051型号单片机),从MCU转型CPU市场。
- Atmel -> AT89C51、Philip(P89V51 增强型单片机,支持单片机ISP在线编程)、STC(宏晶半导体 STC89C51、STC89C52、STC89C52RC)。
三、相关概念
- MCU
Micro Ctroller Unit,微控制器,集成度高,将所有功能集成到一块芯片中(CPU、RAM、ROM、IO控制器、UART控制器、定时器、中断系统),成本低,简单控制
- CPU
Central Processing Unit,中央处理器,完成数据运算、指令处理,CPU性能越好,完成数据运算的时间就越快
- MPU
Micro Processing Unit,微处理器,集成度低,只有CPU模块,需要单独外接一些功能模块(存储、外设),成本高,复杂应用,可以跑Linux操作系统
- GPU
Graphics Processing Unit(图像处理单元),处理图形数据,图像渲染(GPU性能越好,图像处理质量越高)
- NPU
Neural Processing Unit(神经网络处理单元),AI推理、硬件加速、神经网络处理(华为 达芬奇NPU AI自动优化照片)
- FPU
Float Point Unit(浮点数单元),完成浮点数运算和处理(IEE754),集成在CPU内部
- SOC
System On Chip(片上系统),将多个功能芯片集成到一起
- ROM
Read-Only Memory,只读存储器,主要存放单片机程序和指令,单片机掉电数据不丢失
- RAM(片内RAM)
Random Access Memory, 随机访问存储器,主要单片机程序运行过程的变量,掉电数据丢失
256byte
- 51单片机芯片内部资源

四、单片机芯片
1.单片机型号
- HC6800-MS
- 普中51-MS
- 原理图
2.MCU单片机芯片:
1. 原理图:

2. 实物图:

STC:宏晶半导体
89C52RC:单片机芯片型号
DIP40:双列直插式,40个引脚
将40个引脚划分成了4组
- P0: P0_0 - P0_7
- P1:P1_0 - P1_7
- P2:P2_0 - P2_7
- P3:P3_0 - P3_7
网络编号:相同网络编号的引脚在实际电路是彼此互通,避免复杂连线
五、发光二极管:
二极管:
阳极、阴极
单向导通性
共阳极二极管:
将所有发光二极管的阳极连接到VCC,发光二级的阴极接到单片机的引脚,此时阳极输出
高电平,给对应单片机引脚低电平,满足发光二极管的单向导通性,电流会从阳极流向阴极,LED被点亮。
1.实物图:

2原理图:

六、位运算


练习:
cpp
1. unsigned char t = 0x64;
将t转换为对应的二进制,并将bit0和bit7置1
t |= (1 << 0) | (1 << 7)
2. unsigned char t = 0xFF;
将t转换为对应的二进制,并将bit2和bit6清0
t &= ~(1 << 2);
t &= ~(1 << 6);
七、51单片机程序开发流程:
- 安装资料包中的Keil4软件

- 打开Keil4软件

- 创建单片机工程
点击Project按钮

点击New Project创建一个新的单片机工程

在对应目录下创建新工程
选择单片机芯片型号(Atmel -> AT89C51),点击OK

点击否,不选择启动代码加入到工程中

将.c文件加入到Source Group1目录下

编写单片机程序
勾选 Create Hex File选项

点击左上角 Build,编译单片机程序
下载单片机程序:
1. 连接串口线
2. 在设备管理器中查看串口设备是COMx
3. 打开ISP软件
4. 选择51单片机芯片型号

5. 选择串口端口 COMx

6. 打开hex文件

7. 点击下载编程

8. 将开发板复位
9. 观察硬件现象
八、逻辑分析仪
- 以方波的形式获取引脚电平变化

CH0-CH7:逻辑分析仪通道,通过杜邦线将通道与引脚连接
GND:通过杜邦线将逻辑分析仪GND与单片机的GND连接
看到如下字样,代表逻辑分析仪连接成功:

点击如下按钮,可以新建调试窗口:

点击Device Setting按钮,可以设置通道和速率:

点击开始按钮,可以抓取引脚电平波形:

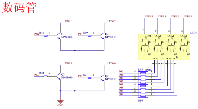
九、数码管

1. 数码管:
51单片机上搭载了4位共阴极数码管,每一个数码管可以独立显示一个数值,但在同
一时刻只能有一个数码管被点亮
2. 数码管显示:
- 先位选,再段选
将数码管对应的NPN三极管的基级(P10-P13)给定高电平,就可以去选中某一位数码管
给定对应段的引脚高电平,即可选中某一段
- 数码管动态显示:
数码管在同一时刻只能显示一位,但利用人的肉眼视觉暂留效应(余晖效应),在某一位数码管显示一个数值后,可以通过快速刷新延时,再去在其他位数码管显示数值