一、osi模型

主要的三大层:
-
应用层 (Application Layer) :这里的"居民"是我们熟悉的 HTTP, HTTPS, DNS。它们负责直接为用户的应用服务。
-
传输层 (Transport Layer) :这里的"搬运工"是 TCP 和 UDP。它们负责端到端的数据传输(管发不管送达是 UDP,使命必达是 TCP)。
-
网络层 (Network Layer) :这里的核心是 IP。负责寻址和路由,告诉数据包该往哪走。
二、http和https
HTTP 协议的发展,本质上是减少延迟 (Latency) 和 提高带宽利用率 的历史。
1. HTTP/1.0 vs HTTP/1.1:短连接到长连接
-
HTTP/1.0 (短连接):每次请求都要新建一个 TCP 连接,发完就断。就像送快递,送一个包裹就得重新打一次电话叫快递员,效率极低。
-
HTTP/1.1 (长连接 Keep-Alive) :引入了长连接。快递员送完一个包裹后不走,继续等待下一个包裹。
- 痛点 :虽然连接复用了,但请求必须排队 (串行)。如果前面的请求(大文件)处理慢,后面的请求(小数据)就得干等。这就是 应用层的队头阻塞 (Head-of-Line Blocking)。
2. HTTP/1.1 vs HTTP/2.0:从"串行"到"并行"
为了解决阻塞,HTTP/2.0 带来了革命性的改变:
-
多路复用 (Multiplexing) :不再按顺序排队,而是将数据切成二进制帧。所有请求和响应的帧在同一个 TCP 连接中乱序混发,接收端根据 ID 重新组装。
-
头部压缩 (HPACK):使用字典压缩 Header,不再重复发送 User-Agent 等冗余信息。
-
痛点 :虽然应用层不堵了,但底层还是 TCP。TCP 的队头阻塞依然存在------一旦发生丢包,TCP 协议会强行暂停所有数据流,等待重传。
3. HTTP/3.0:从TCP到UDP
既然 TCP 太死板,HTTP/3.0 直接抛弃 TCP,改用基于 UDP 的 QUIC 协议。
-
0-RTT 建连:极速建立连接。
-
连接迁移:基于 ID 识别连接,网络从 WiFi 切到 4G 不断线。
-
彻底解决阻塞:不同数据流互不干扰,丢包只重传丢失的部分。
4. 关于 HTTPS:更安全
HTTP 是明文传输(裸奔),HTTPS 则是 HTTP + SSL/TLS。
-
核心逻辑 :非对称加密 (RSA/ECC)用于安全的交换密钥,对称加密 (AES)用于快速传输数据。对称密钥就是加密解密同一把钥匙,非对成就是公钥加密,私钥解密。
-
流程简述:客户端索要证书 -> 验证证书 -> 算出随机密钥 -> 用公钥加密发给服务端 -> 双方达成共识,后续用随机密钥进行加密通信。
三、TCP 的核心 ------ 握手与挥手(重点)
前置知识
在研究三次握手之前,我们必须先看懂 TCP 报文格式包括里面的四个核心字段。它们决定了连接的状态和数据的顺序。

a. 序号 (Sequence Number, 简称 seq)
-
是什么:它是一个 32 位的数字。
-
作用 :给数据编号 。TCP 是面向字节流的,为了解决乱序问题,发送出去的每一个字节都有一个编号。
-
通俗理解:就像你写一本 1000 页的书寄给朋友。
-
第一页的
seq= 1 -
第二页的
seq= 2 -
...
-
这样朋友收到后,即使纸张乱了,看页码(seq)也能重新排好序。
-
-
注意 :为了安全(防止黑客伪造),最开始的序号(ISN)通常不是从 0 或 1 开始,而是随机生成的。
b. 确认号 (Acknowledgment Number, 简称 ack)
-
是什么:它也是一个 32 位的数字。
-
作用 :告诉对方"我想要什么"。
-
核心逻辑 :
ack = N表示 "N 序号之前的所有数据我都收到了,下一次请你从 N 开始发"。 -
通俗理解 :朋友收到了前 10 页,他回复你
ack = 11。意思是:"前 10 页都齐了,快把第 11 页发过来"。
c. 标志位:SYN (Synchronize)
-
是什么:一个开关(Bit)。
-
作用 :发起新连接。
-
场景 :当
SYN=1时,说明这是一个"请求建立连接"的包。
d. 标志位:ACK (Acknowledgment)
-
是什么:也是一个开关(Bit)。
-
作用 :确认收到。
-
场景 :只要连接建立后,所有传输的数据包
ACK开关都必须推上去(置为 1),否则传输无效。
TCP 是面向连接的、可靠的传输协议。它的可靠性体现在:我知道你知道了。
1. 三次握手 (Three-Way Handshake)

建立连接的过程,就是确认双方发送 和接收能力的过程。
-
第一次 (SYN) :客户端发包。含义 :"我是客户端,我想连你,我的初始序号是 X。"(客户端处于
SYN_SENT) -
第二次 (SYN + ACK) :服务端回复。含义 :"收到 X 了(ACK=X+1)。我是服务端,我也想连你,我的初始序号是 Y。"(服务端处于
SYN_RCVD) -
第三次 (ACK) :客户端回复。含义 :"收到 Y 了(ACK=Y+1)。连接建立,可以发数据了。"(客户端处于
ESTABLISHED)
为什么是三次?不是两次?
我们三次握手的目的是要让客户端和服务端都知道:自己和对方都可以发送和接收,而如果没有第三次握手的话,服务端它是不知道syn和ack是不是送到的,也就是它不能确定自己是不是发成功了,也不知道客户端是不是接收成功了。

案例:帮助理解
cpp
目标:凑齐 4 张拼图
客户端能发?
服务端能收?
服务端能发?
客户端能收?
我们来看看,如果是两次握手,这 4 张拼图能凑齐吗?
第一步:客户端 -> 服务端 (SYN)
动作:客户端发包,服务端收到了。
服务端心想:
"好的,我收到了你的信。" -> 证明了:客户端能发 (√),服务端能收 (√)。
缺憾:此时,客户端什么都不知道。
第二步:服务端 -> 客户端 (SYN + ACK)
动作:服务端回信,客户端收到了。
客户端心想:
"太好了!既然我收到了回信,说明我的信你收到了,你的信我也收到了。"
证明了:服务端能收 (√),服务端能发 (√),客户端能发 (√),客户端能收 (√)。
结论:对于客户端来说,两次握手后,它手里的 4 张拼图已经全齐了! 它知道连接是通的。
关键问题来了:此时服务端的视角
在发完第二步(SYN+ACK)之后,如果只有两次握手(没有第三步):
服务端心想:
"我把回信发出去了,但是......他收到了吗?"
"如果他没收到,那我发的数据岂不是都石沉大海了?"
"我现在只知道'他能发',但我完全不知道'他能不能收'!"
你看,对于服务端来说,拼图缺了两块:
服务端能发?(服务端自己不知道发出去能不能到)
客户端能收?(服务端不知道客户端耳朵好不好使)
第三步:客户端 -> 服务端 (ACK)
动作:客户端回一句:"我收到你的确认了"。
服务端心想:
"Nice!他收到我的回信了!"
补齐最后两块拼图:证明了 服务端能发 (√),客户端能收 (√)。
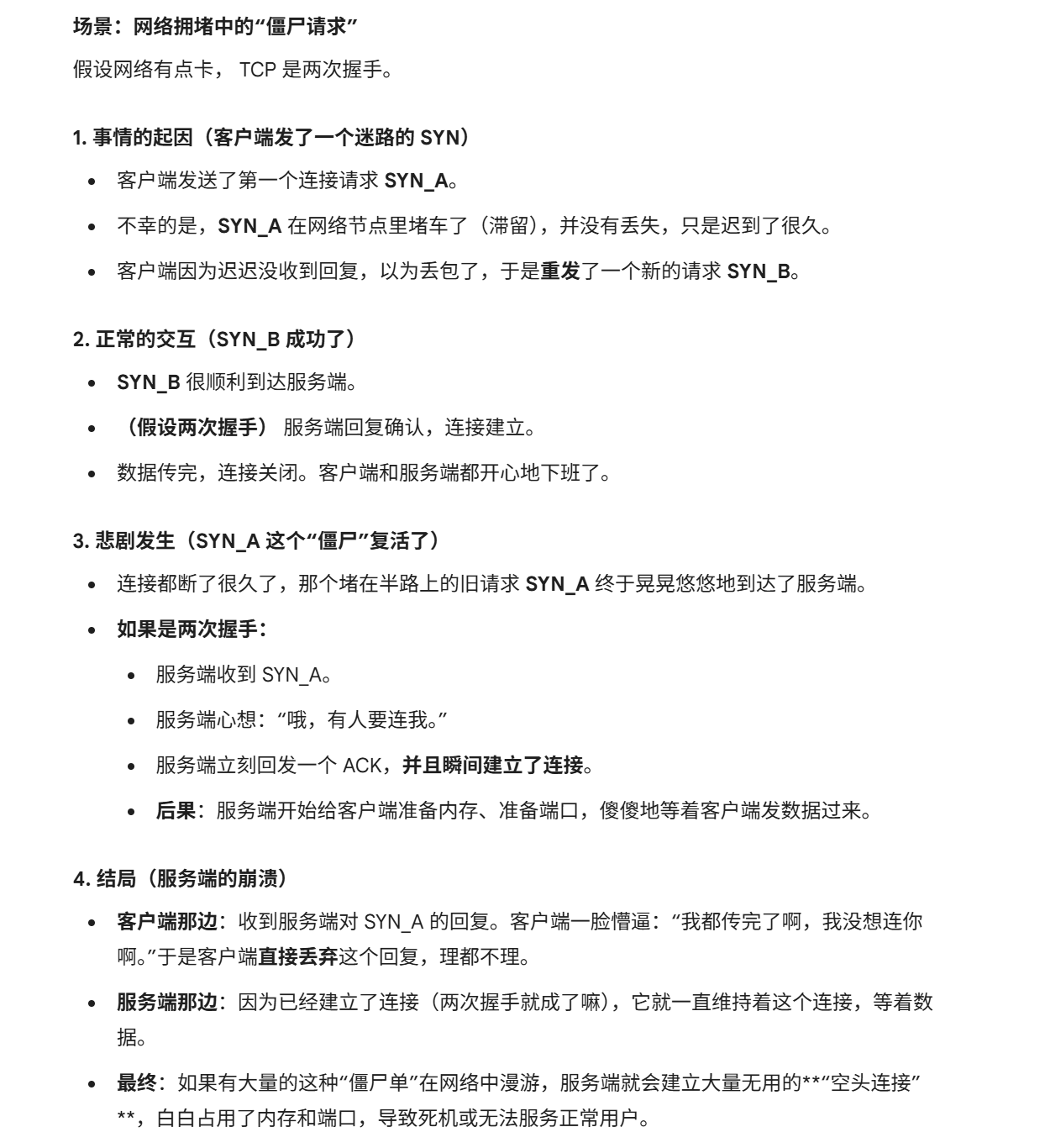
造成的问题:僵尸请求问题

2. 四次挥手 (Four-Way Wave)

断开连接时,由于 TCP 是全双工(双向)的,需要双方分别关闭自己的通道。
-
第一次 (FIN) :客户端说:"我没数据发了,我要挂了。"(客户端进入
FIN_WAIT_1) -
第二次 (ACK) :服务端说:"知道你要挂了,但我还有数据没发完,你先等着。"(服务端进入
CLOSE_WAIT,客户端进入FIN_WAIT_2)- 此时,客户端 -> 服务端的通道关闭,但 服务端 -> 客户端 依然畅通。
-
第三次 (FIN) :服务端数据发完了,说:"好了,我也没数据了,我也挂了。"(服务端进入
LAST_ACK) -
第四次 (ACK) :客户端说:"好的,拜拜。"(客户端进入
TIME_WAIT)
为什么是四次?
其实最本质的原因是tcp是全双工的。
因为服务端的 ACK(确认收到客户端的关闭请求)和 FIN(服务端自己的关闭请求)通常不能合并发送。中间那段时间服务端可能还在处理未发送完的数据。
3. 关键状态:TIME_WAIT
主动关闭连接的一方(通常是客户端),在发送完最后一个 ACK 后,必须等待 2MSL(报文最大生存时间的2倍)才能彻底释放资源。
-
为什么?
-
防丢包:万一最后一个 ACK 丢了,服务端会重发 FIN。如果客户端早已关闭,服务端就会报错。2MSL 是为了兜底。
-
防混淆:等待足够长的时间,让网络中所有残留的旧报文都自然消亡,避免影响新的连接。
-
总结
-
OSI/TCP 是架构基础。
-
HTTP 演进是为了更快(多路复用)和更强(QUIC)。
-
HTTPS 是为了更安全(混合加密)。
-
TCP 握手挥手 是为了保证在不可靠的网络中实现可靠的通信(序列号同步与确认机制)。