Gemini 3.0 在文献检索与管理这块,确实有个"外挂级"的优势:它直接连着 Google Search 🔥 所以它不只是个会对话的模型,而是一个能实时去学术世界"抓资料、筛资料、整理资料"的超级助手。
下面我按你说的"三项任务",给你一套能直接照抄照用的实操指南 ✅(每一步都配了可复制的提示词)
1. 语义搜索

以前做文献检索,最折磨人的就是拼 AND、OR 这些逻辑词,既费脑子,效果还不一定好。现在思路可以彻底换一换了:把"关键词搜索"升级成"自然语言提问" 🧠✨
只要你打开了 Gemini 的联网功能(Google 搜索扩展),就可以像和导师聊天一样,直接说明研究背景、研究问题,以及你希望得到什么样的结果。
过去我们可能只能干巴巴地搜一句 Machine learning AND climate change 结果就是:信息一堆,但杂乱无章,还得自己慢慢筛。
现在不一样了 👍 你只需要用一个更完整、更有指令感的提示词模板,把需求一次性说清楚,Gemini 就能直接帮你把文献检索、筛选、整理这些活全干完,效率直接拉满 🚀
:**推荐使用的 Prompt(可直接复制填空):
markdown
**"我正在进行关于 **[填入你的研究方向,例如:机器学习在气候变化预测]** 的研究。 请你利用 Google 搜索和学术数据库,帮我找出过去 **[3]** 年内,针对 **[具体细分领域,例如:极端天气事件预测]** 表现最好的几种 **[技术/方法,例如:深度学习架构]**。**请按以下格式输出结果:**
1. **领域综述:** 先用一段话概括目前的主流技术路线(例如:是用 Transformer 处理时间序列,还是用 GNN 处理空间数据?)。
2. **精选列表:** 列出 5-10 篇最具代表性的论文。
3. **核心解读:** 对每篇论文,请提供标题、发表年份、来源链接,并用**一句话精准总结**它的核心贡献或解决了什么具体痛点(例如:'解决了降水预测中的长尾分布问题')。"
这样一套流程跑下来,最后到手的不是一堆零散论文,而是一份已经帮你筛过、理清逻辑、提炼出核心观点的文献清单 。 基本等于直接告诉你:现在大家都在往哪个方向研究、哪些点最值得跟。需要用的时候,点开链接就能看,省时又省脑力 👍

2. 关联图谱构建

Gemini 虽然没法像 Connected Papers 那样画出炫酷的引用"泡泡图",但说实话,这一点也不耽误我们用它干活 😄。 我们更看重的是它超强的逻辑梳理能力 ,用来搭一份文字版的「学术脉络图」,效率反而更高。
通过这种方式,你可以很快搞清楚一个理论是从哪儿来的、经历了哪些关键演变 ,而不是只盯着当下最火的几篇论文 🔍。 如果你想深挖某个理论的"鼻祖",顺藤摸瓜地看清它一步步是怎么发展到今天的,那就可以用下面这个指令,让 Gemini 帮你把那些被时间掩埋的经典论文和思想源头统统翻出来 👇 :
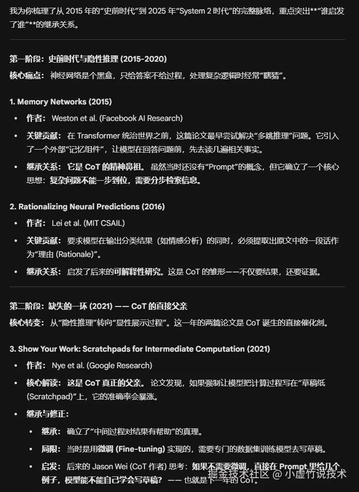
溯源 Prompt(可直接复制填空): "关于 [填入核心概念,例如:思维链 (Chain-of-Thought)] 这一概念,在这个术语正式大火之前,有哪些具有奠基意义的早期论文? 请利用网络搜索,帮我梳理一条从 [起始年份,如 2015] 到 [截止年份,如 2022] 的技术演进脉络。请详细说明每一篇关键论文是如何启发后者的,它们之间存在怎样的继承或修正关系。"

换个角度,如果你已经有一篇经典论文在手,想快速搞清楚这两年别人是怎么用它的 、在哪些方向上做了改进 ,甚至有没有人直接指出它的问题,其实也可以用这种方式来问。
本质上,这就相当于帮你做了一次智能文献筛选 🤖: 那些只是"顺手一引"、凑引用数的论文会被自动过滤掉,你能直接看到真正有价值的后续工作,一眼锁定高质量研究,效率拉满 🚀 :
追踪 Prompt(可直接复制填空):"以 [填入经典论文标题,例如:Google 的《Attention Is All You Need》]为核心,请帮我找出 [填入年份范围,如 2024-2025]年引用了这篇文章,并且在 [填入具体细分方向,例如:'计算效率优化'或'线性 Attention']方面做出了最重要突破的 5 篇论文。 请重点告诉我:这些新论文具体是如何改进原版方法的?它们解决了原论文的哪些局限性?"

3. 跨语言检索

跨语言检索绝对是 AI 最省事、也最好用的场景之一 🚀 很多冷门领域,中文资料少得可怜,但这根本不是问题。我们完全可以用中文思考,把啃英文资料的苦活累活全丢给 Gemini。
操作也很简单,只要在指令里定死一条规则就行: 👉 "英文搜索,中文回答"
这样一来,从专业术语理解、英文论文阅读,到最后的中文梳理和逻辑重组,Gemini 都能一条龙搞定。我们只负责提问和理解结果,效率直接拉满 ⚡️
下面这个「加强版 Prompt」就很好用,可以直接把 Gemini 调教成一个多语言科研助理,帮你在完全陌生的领域里,快速摸清背景、概念和关键脉络,省时又省脑 🧠✨ :
markdown
**跨语言调研 Prompt(可直接复制填空):**"请你扮演一名资深的 **[填入你的学科,例如:材料科学]** 研究员。
1. **检索:** 请用**英文**在 Google Scholar 和学术网络上,深度搜索关于 **[填入具体课题,例如:MXene 材料在海水淡化中的膜污染机制]** 的最新高质量文献,时间范围限定在 **[填入年份,如:2023年至今]**。
2. **阅读与分析:** 请仔细阅读这些英文文献的摘要或结论部分,提取关键信息。
3. **中文报告:** 请用**中文**为我撰写一份约 **[500]** 字的综述简报。
4. **简报内容要求:**
- **核心现状:** 目前学术界对该问题的主流观点是什么?
- **关键争议:** 不同的研究团队之间存在哪些主要的矛盾或未解之谜?
- **方法论:** 目前最常用的表征手段或实验方法有哪些?
6. **参考文献:** 请在简报最后列出你参考的文献的**英文原名**及链接,方便我进一步查阅。"
简单说,这个指令能让 Gemini 先懂中文、再用学术级英文去查资料 。它会自动把我们的中文需求,转换成精准的英文检索词(比如直接对齐到 membrane fouling mechanism 这种标准术语),快速扫完大量英文摘要后,把零散的信息重新梳理、融合 ,输出一份更符合中文学术写作习惯的报告 📚。
结果就是:
- 不用自己纠结专业英文怎么写
- 避开生硬、读不下去的机翻
- 还能拿到带原始文献出处的深度总结
一句话:少走弯路,信息密度拉满,效率直接起飞 🚀

进阶技巧:结合 Gemini 的长上下文窗口

如果你手里已经攒了几十篇 PDF 论文,其实真没必要一篇一篇点开去"人肉"查资料。 借助 Gemini 3.0 超强的长上下文能力 ,完全可以把它当成一个只服务于你当前课题的 "私人知识库管理员" 🤖📚。
操作也很简单: 直接点对话框里的 "+" ,把多篇论文一次性批量上传就行了。这个动作本质上等于------秒级搭建了一个基于本地论文的语义搜索引擎。上传完成后,论文之间的关联、细节对比,AI 都能帮你自动处理。
接下来,只要配合下面这 两个增强版指令,就能非常高效地完成👇
- 不同论文之间的观点交叉验证
- 关键实验结果、指标、结论的批量提取与对比
整个流程下来,查文献这件事会从"体力活"直接变成"动嘴活"😄,效率提升不是一点点。 :
观点梳理 Prompt(可直接复制填空): "基于我上传的这些文献,请深度分析它们对 [填入具体假设或争议点,例如:'A 药物对 B 通路的抑制作用'] 的态度。 请明确指出:
哪几篇论文(列出标题)是支持该假设的?
哪几篇是反对或提出质疑的?
请务必引用原文中的关键句子作为证据,并标注出现在的页码,以便我核对。"
数据提取 Prompt(可直接复制填空): "请仔细阅读这 [数量] 篇论文的实验方法(Methods)和结果(Results)部分,为我生成一个详细的横向对比表格。 表格的列名应包含:论文标题、[参数 1,如:反应温度] 、[参数 2,如:催化剂用量]、以及[关键结果,如:最终产率/P值]。 注意:如果某篇论文中没有明确提及某个参数,请在表格中标记为'N/A',不要臆测。"
国内直接使用Gemini 3 Pro
✅ 界面:Gemini官网的 1:1 完美复刻。(后台是Gemini 200美金/月的Ultra和20美金/月的pro会员。) ✅ 国内直连:无需魔法,开通即用 ✅ 支持Gemini 3 Pro、Gemini 3 Flash、Nano Banana Pro、Veo 3.1、Deep Research、Deep Think、Canvas

操作指导
AI平台 国内直接访问地址:gemini.xiaoxuzhu.cn/ 【输入授权码】登录【选择空闲的车,点击进入】

感受
好用的功能太多太多,我就不在这个一一列举了,有兴趣的可以自行尝试。
有提供免费的授权码可体验~
有提供免费的授权码可体验~
有提供免费的授权码可体验~
私信虚竹哥,获取体验码~ 国内可直接使用:gemini.xiaoxuzhu.cn/

我是虚竹哥,目标是带十万人玩转AI。