
目录
谷歌发布最新旗舰模型Gemini 3.1 Pro。

在 ARC-AGI-2 基准测试 中与上一代 Gemini 3 Pro,以及行业内其他顶级竞争对手(如 Sonnet 4.6、Opus 4.6、GPT-5.2 等)进行了全面对比。
在涵盖逻辑推理、复杂代码编写、科学知识、多模态理解等十几个高难度的测试项目中,Gemini 3.1 Pro 拿下了绝大多数的最高分。

在解答那些需要极高智力、没有现成套路的"逻辑脑筋急转弯"时,Gemini 3.1 Pro 是目前当之无愧的"最强大脑"。它不仅比上一代聪明得多,更是把所有竞争对手都甩在了身后。

在人工智能分析智力指数(v4.0)排行榜中,最新发布的 Gemini 3.1 Pro Preview 表现极为惊艳,以 57分 的最高分稳居榜首,击败了所有竞争对手。
图中特意画了一根显眼的紫色弧形箭头,从之前48分的旧版本(Gemini 3 Pro)跨越指向现在的 Gemini 3.1 Pro。这直观地展示了谷歌此次升级带来了突飞猛进的能力跃升。
国内使用Gemini 3.1 Pro
谷歌浏览器访问:www.nezhasoft.com
包含GPT-5.3、Gemini 3.1 Pro、Nano Banana Pro、Claude Sonnet 4.6、Codex、Grok4.2等模型。

Gemini 3.1 Pro初体验
1、版本号
你是什么模型,具体是什么版本号,知识截止日期是几号

2、写作
谷歌最新发布的 Gemini 3.1 Pro 在写作能力上迎来了革命性升级,主要体现在以下维度:
长篇逻辑与连贯性:得益于更庞大且深度的上下文窗口,Gemini 3.1 Pro 在撰写数万字的长文、连载小说或深度行业报告时,能完美维持背景设定与逻辑主线,上下文遗忘率和"幻觉"现象大幅降低。
极致的风格化控制:该模型彻底摆脱了刻板的"机器味"。它具备极强的指令遵循能力,无论是严谨客观的学术论文、富有情绪煽动力的营销文案,还是特定作家的文学笔调,它都能实现精准的语感捕捉与模仿。
提示词:请以鲁迅的风格,描述一下我没钱了,300字,中文

3、编程
依托极其庞大的有效上下文窗口,Gemini 3.1 Pro 能够一次性吞吐并解析整个大型项目代码库。它不仅能进行跨文件、跨模块的精准代码补全,还能透彻理解复杂的微服务架构和全局依赖关系,在进行系统级代码重构时,接口调用的错误率趋近于零。
提示词:Java读取MongoDB时报异常,什么问题?如何解决?java.lang.IllegalArgumentException: invalid hexadecimal representation of an ObjectId:
8BA34A1FCE2B4A20BF04A82EFD51EBC8

4、推理
Gemini 3.1 Pro 强化了类似人类"系统2"的深层思考机制。面对极其复杂的跨学科问题或长链路逻辑谜题时,它不再急于生成直觉性答案,而是能自主拆解问题边界,构建严密的思维链(Chain of Thought)。即使在包含数十个条件约束的推演中,也能保持逻辑主线不断裂。
提示词:农夫需要将狼、羊、白菜运过河,船一次只能带一样。狼会吃羊,羊会吃白菜。请给出最优解法并解释为何最优。

5、识别图片
Gemini 3.1 Pro 原生多模态架构再进化,实现了对实时音视频流的端到端直接处理。它能瞬间捕捉画面中的微表情、动态动作以及语音中的细微情绪,彻底省去了文本转译的中间步骤。这使其能够实现极低延迟、近乎真人的自然实时对话互动。
提示词:解答此题,给出答案和解题思路


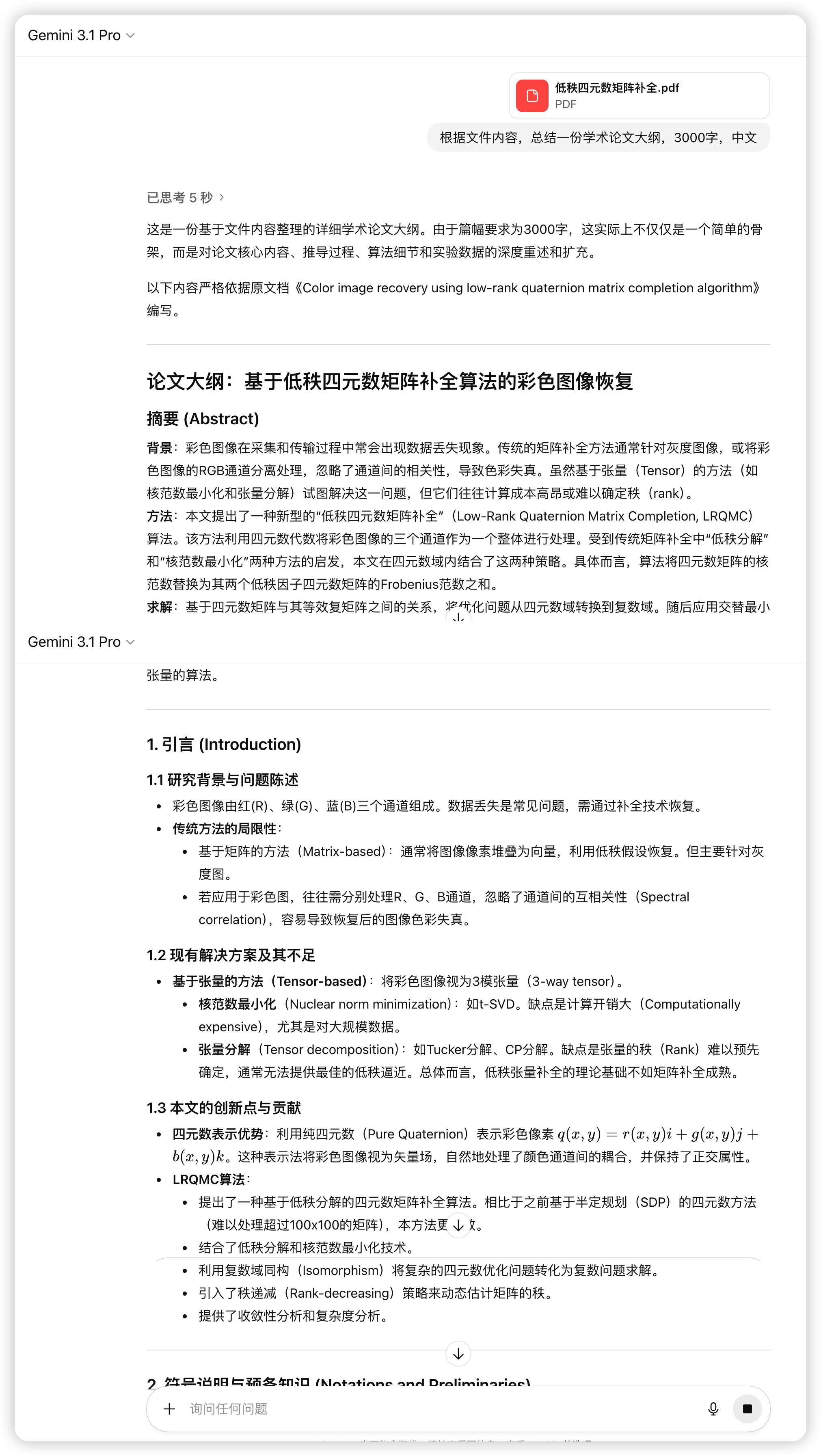
6、上传文件
提示词:根据文件内容,总结一份学术论文大纲,3000字,中文

7、AI绘画 - 香蕉Nano Banana Pro
提示词:用这张图片,做一个 3 * 3的photo booth grid,要使用不同的姿势和表情
