木木自由,专注更多数据分析,经营分析、财务分析、商业分析、数据治理、数据要素、数据资产干货以及资料分享 

木木自由· 数据分析·领地
在数字化浪潮席卷全球、市场竞争日趋激烈的当下,企业的生存与发展愈发依赖科学的决策。而商业分析,作为连接数据与决策的关键桥梁,其有效性直接决定了企业能否精准把握市场趋势、规避经营风险、挖掘增长潜力。在此背景下,"商业分析标准"的构建与践行,逐渐成为企业提升核心竞争力的重要抓手。
···
在此,【数据分析·领地】整理了一套《商业分析标准实践手册》。供大家更好的理解数据可视化,仅供学习交流!****
→《商业分析标准实践手册》****
商业分析标准(64页).pdf
商业分析能力.pdf
商业项目模型分析.pdf
十二商业模式.pdf
商业分析概论.pptx
100多页国外顶级商业思维模型PPT!帮你提升商业决策和管理能力!.pptx
读书笔记 底层逻辑2 理解商业世界的本质(138页 PPT).pptx
····

#商业分析

文来源:【数据分析·领地星球】以及个人实践总结
正文开始
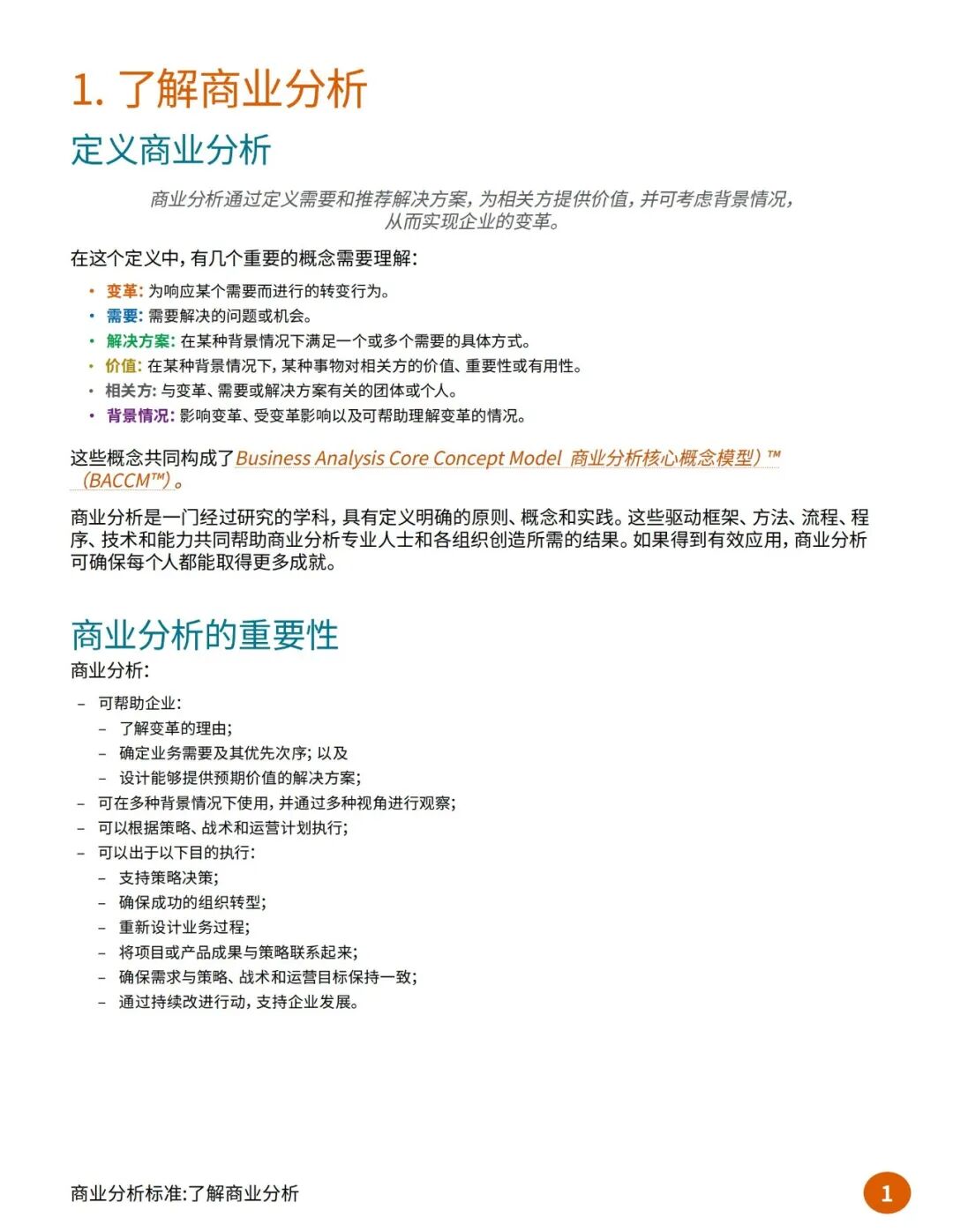
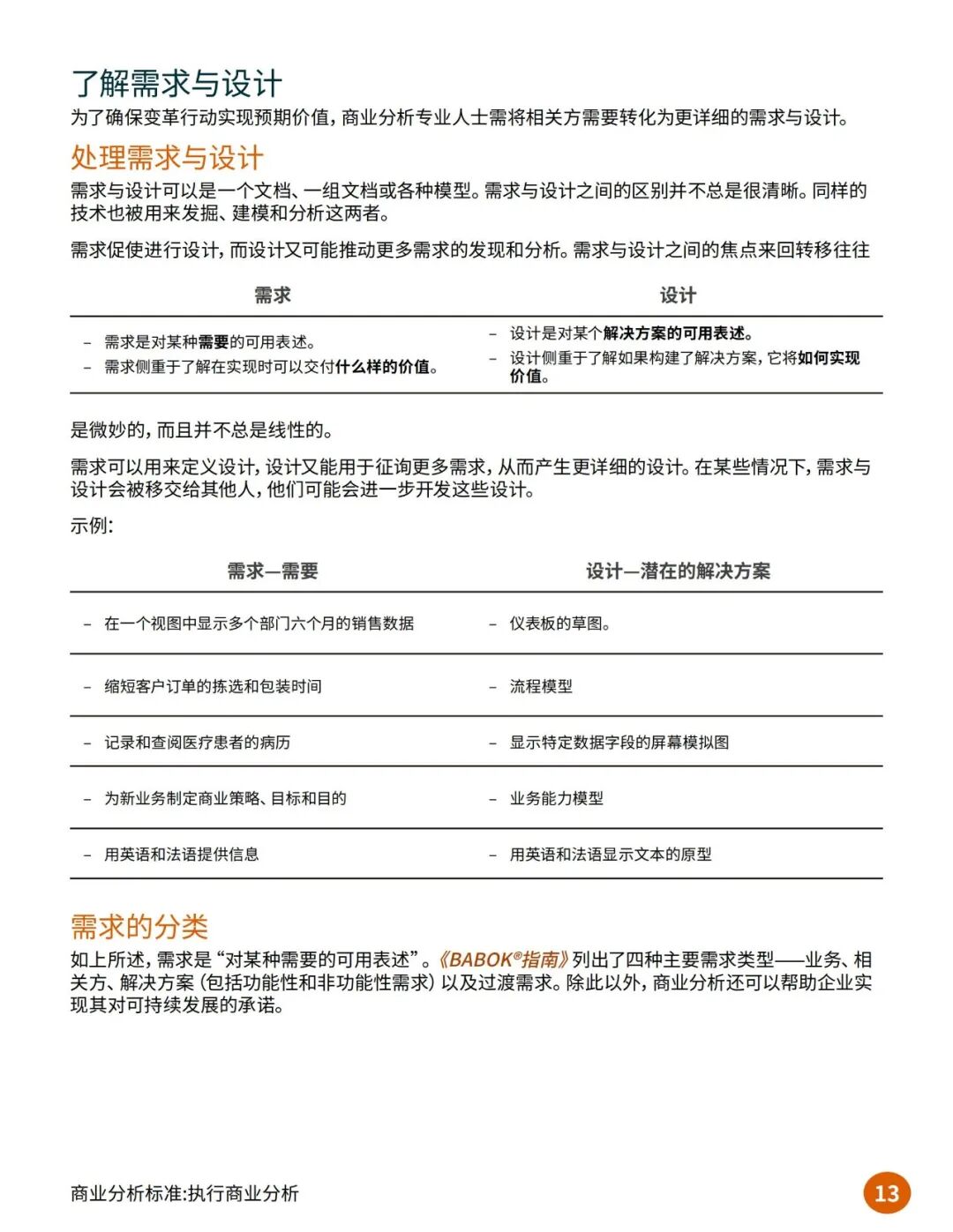
一、商业分析标准的核心内涵:是什么
商业分析标准,是指在商业分析全流程中,为确保分析过程规范、分析结果可靠、分析价值落地而制定的一系列统一、可复用的准则、方法、指标与流程体系。它并非单一的工具或指标,而是一套覆盖"数据输入---分析实施---结果输出---应用落地"全链条的标准化框架,为商业分析工作提供了明确的行动指南与质量标尺。
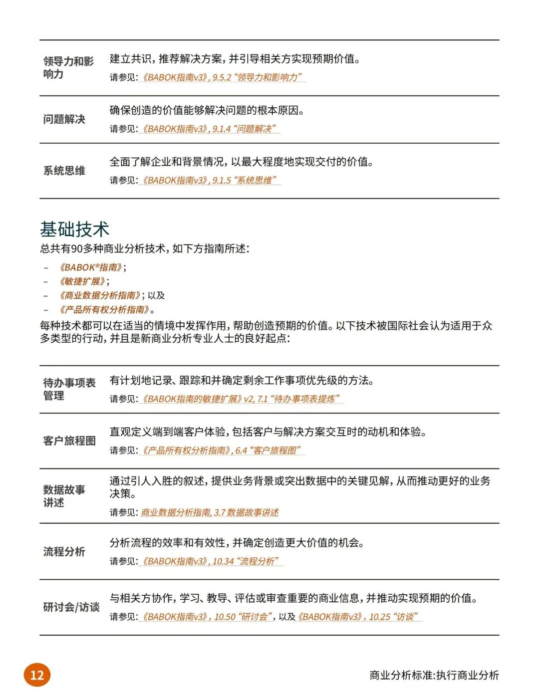
从核心构成来看,商业分析标准主要包含四个层面的内容。其一,数据标准,明确了商业分析所需数据的采集范围、质量要求、格式规范以及数据治理规则,这是商业分析的基础前提------只有确保数据的准确性、完整性与时效性,后续的分析工作才有意义。其二,流程标准,规范了商业分析的具体实施步骤,从分析需求的提出、分析目标的界定,到数据的采集与清洗、分析模型的选择与构建,再到分析结果的验证与呈现,每个环节都有清晰的操作规范与时间节点。其三,方法标准,明确了不同商业场景下适宜采用的分析方法,例如市场趋势分析可采用PESTEL、波特五力模型,企业经营分析可采用杜邦分析法、盈亏平衡分析,数据挖掘可采用聚类分析、回归分析等,避免了分析方法的盲目选择。其四,指标标准,建立了一套统一的核心指标体系,如盈利能力指标(毛利率、净利润率)、运营效率指标(库存周转率、资产周转率)、市场表现指标(市场占有率、客户留存率)等,确保不同部门、不同时期的分析结果具有可比性,便于企业进行横向与纵向的对比评估。
需要注意的是,商业分析标准并非僵化的"模板",而是具备动态调整特性的体系。它需要结合行业发展趋势、企业战略目标的变化以及技术迭代的需求,持续优化完善,以确保其始终具备针对性与适用性。
二、建立商业分析标准的必要性:为什么
在商业分析工作中,缺乏统一标准往往会导致一系列问题:分析流程混乱、数据口径不一、分析结果相互矛盾、决策依据不可靠等,这些问题不仅会降低商业分析的效率,更可能导致企业做出错误的经营决策,造成巨大的经济损失。因此,建立商业分析标准具有极强的现实必要性,主要体现在以下三个层面。
(一)提升商业分析的效率与质量
缺乏标准的商业分析工作,往往需要分析师在每次项目中重新界定需求、梳理数据、选择方法,不仅重复劳动多,还容易出现疏漏。而统一的商业分析标准,通过明确数据口径、规范流程步骤、固化成熟方法,能够大幅减少重复工作,提升分析效率。同时,标准对数据质量、分析方法选择、结果验证等环节的严格要求,能够有效规避分析过程中的主观偏差与逻辑漏洞,确保分析结果的准确性与可靠性,为决策提供高质量的依据。
(二)保障企业决策的科学性与一致性
企业的经营决策往往涉及多个部门,若各部门采用不同的分析标准,可能会得出截然不同的结论,导致决策陷入混乱。例如,市场部门与财务部门对"客户价值"的定义与计算口径不同,可能会对同一客户群体的价值判断产生偏差,影响客户战略的制定。而统一的商业分析标准,能够确保各部门使用相同的数据、遵循相同的方法、参考相同的指标,使分析结果具备一致性与可比性,帮助企业管理层全面、客观地掌握经营状况,做出科学的决策。此外,标准的存在还能让决策过程更具可追溯性,便于后续对决策效果进行复盘与优化。
(三)支撑企业战略落地与长期发展
企业的战略目标需要分解为具体的经营指标,并通过持续的商业分析进行跟踪与调整。商业分析标准所建立的核心指标体系,能够将企业战略目标与日常经营活动紧密衔接,使管理层能够实时掌握战略落地的进度与效果,及时发现偏差并采取调整措施。同时,随着企业的发展,商业分析标准会不断优化,能够持续适配企业战略升级的需求,帮助企业在不同发展阶段精准把握市场机遇、规避潜在风险,为企业的长期稳定发展提供有力支撑。例如,在企业从"规模扩张"向"高质量发展"转型的过程中,商业分析标准可将指标重心从"营收增长率"转向"净利润率""客户满意度"等质量类指标,引导企业经营方向的调整。
三、商业分析标准(64页)
商业分析标准 为Business Analysis Body of Knowledge®(《商业分析知识体系指南》)的未来发展指明了方向。它全面阐述了有效商业分析的基础,并将定期更新,以适应商业分析界不断变化的需要。
















···
报告PPT,篇幅有限只展示部分。(分享PPT在星球搜索"数据可视化")

附1: 《商业分析模型指南》
包括:建立系统的商业分析* 知识体系、商业分析 方法论、商业分析 书籍···等内容,供大家更好的理解商业分析**,仅供学习交流!*************
→《商业分析模型指南》********
24商业模型
70个商业分析框架
商业分析常用思维方法
3年10倍增长的5套商业模型(115页 PPT)
180套商业分析思维工具-超级思维方法库(199页)
商业模型大全 -119个商业分析模型
房地产商业分析-万物更新商业新趋势

→《商业分析相关书籍》

附2《商业分析相关学习指南》
包括:商业分析概论、商业分析的数据环境、商业分析的应用环境、商业分析的技术环境、【案例分析】uber商业分析、企业商业分析的价值与实践···等内容,供大家更好的理解商业分析,仅供学习交流!
商业分析相关学习指南完整版(400+页 PPT).pptx
商业分析相关学习指南完整版(400+页 PPT).pdf
企业商业分析的价值与实践(41页 PPT).pptx
商业分析BA(55页 PPT).pptx
商业分析过程的8个要点.pdf
商业数据的分析,挖掘,和应用(26页 PPT).pptx
【案例分析】小米商业模式分析.ppt
【案例分析】uber商业分析(23页 PPT).ppt
商业分析报告完整文档.docx
→ 商业数据分析课程56讲

附3: 商业分析工具:企业战略管理常用工具介绍(附各个工具案例分享)****





···(该PPT有SWOT案例分析word版)

(该PPT有生命周期案例分析word版)

(该PPT有利益相关者案例分析word版)


(该PPT有平衡记分案例分析word版)

(该PPT有战略地图案例分析word版)


(该PPT有战略树案例分析word版)
附4: 商业分析工具:CST咨询师常用战略分析工具汇总


【数据分析·领地】星球一起学习财务分析、经营分析、商业分析、数据治理、数据资产~等数据分析相关资料~
进星球获取更多~搜素关键词"数据分析 、指标体系" 完整资料~

完
即可各种数据分析思维、工具、课程、书籍、项目、运营、产品相关结构化体系资料~
内容持续更新,期待你来


免责声明:本号所载内容为原创或整理于互联网公开资料,版权归原作者所有。文章仅供读者学习交流,不作任何商业用途。因部分内容无法确认真正来源,如有标错来源或涉及作品版权问题烦请告知,将及时处理,谢谢!
