- 抓包看下有没有返回,如果返回了就是前端bug,没返回就是后端bug
前端bug修复重新部署后回归问题前清一下缓存或开无痕模式
服务端的问题部署完就可以测,客户端的问题要等待打新包验证 - Mock:一种测试手段
模拟不可控或比较复杂的请求结果(如第三方请求)通过请求参数控制达到自己期望的结果 - 本地Map:将某个请求进行重定向,用重定向后的内容来响应请求内容。
- webhook:一个API概念。微服务API的使用范式之一,也称为反向API。
即前端不发送请求,完全由后端推送
就是一个接收HTTP POST(GET PUT DELETE)的URL
一个实现了webhook的API提供商就是在事件发生时会向这个配置好的URL发送一条消息
与请求-响应式不同,使用webhook可以实时接收变化 - iOS截屏:home+电源键
iOS杀后台:home*2
vivo以前的机型截屏:home+电源键 - JIRA流程

jira转工单:
评论测试通过、分配运维组
看钉钉上线群的工单号MEDIAQA-11546
有工单号之后就可以测pre了
注意pre工单号和上线工单号不同,要记住工单号不要转错 - 四种环境
dev开发环境
debug测试环境(包含调试信息,不做优化)
pre预发布环境(线上数据+pre服务器+测试WLAN+sso-pre.corp.36kr.com)理解为另一套测试环境,只不过数据是线上的
release线上环境
研发人员可以代码中设置不启用该安全策略生成测试APP包,所以通常研发打的测试APP包是可以正常抓包。
正式发布对外的APP无法抓取https请求。 - 一整页的H5页面没有走服务器所以抓不到接口
手机:开发者模式→显示布局边界→布局边框是一整页的就是H5
web:PC
h5:浏览器
微信内
微信分享
微信复制链接
app内
为什么要单独兼容微信内置浏览器?
因为微信内置浏览器 的内核 是腾讯自己开发的 - 脏数据:从目标中取出的数据已过期、错误或没有意义。这种数据就叫脏数据。
"业务迭代 对数据的处理方式也有可能发生变化 旧数据对新处理方式不适应 就会乱掉"
洗数据:是指识别、修正或删除数据集中不准确、不完整、格式错误或重复数据的过程。其核心目的是将"脏数据"转化为满足质量要求、适用于当前业务目标的"干净数据"。 - 测试机网突然不通了,检查:
是不是开手动代理了
是不是调本地时间了
杀进程/重启手机
抓包看一下报的啥(gateway→inspectors→JSON) - Toast:安卓系统中一种消息提示框。在应用程序上浮动显示信息给用户
- 冷启动:当用户启动应用程序时,后台没有该应用程序的进程,这时系统会重新给应用程序分配一个进程。
热启动:当用户启动应用程序时,后台已经有了该程序的进程,这时再次点开APP马上能恢复到上次使用的状态,不需要再回到手机首页打开应用程序。 - 前端后端:代码上的区别(HTML、JavaScript、CSS)
前台后台:展现形式上的区别(JSP、javabean、dao层、controller层、service层、数据库)
前台:用户不进行登录就可以看到内容
百度首页、博客、企业官网
是呈现给用户的视觉和基本操作
后台:是指程序的使用人员、管理人员,经过密码或其他验证手段后才能看到的内容,往往可以进行一些操作
数据的增删改查
用户浏览网页时看不到后台数据跑动
后台包括前端和后端
- 对iOS的建议(基于经验)
iOS系统键盘的return可改为完成,点击收起键盘
-
iOS首次打开提示网络问题:首次安装用户未允许本地网络时,APP所有请求都是失败的,所以会产生此现象。由于拿不到用户是否允许网络这个事件,针对新安装用户做定时重试优化,每2秒进行一次请求,最多重试5次
-
显示异常可能与系统调字体有关
-
为什么分test-wifi和office-wifi?
officewifi用的人多,网慢
testwifi运维配置了host,可以不用在每个人的电脑上配host
-
同一个网址在手机和电脑上打开页面不同?
User Agent,用户代理(UA)是一个特殊的字符串标头
使服务器可以识别操作系统和版本、CPU类型、客户端使用的浏览器版本、浏览器渲染引擎、浏览器语言、浏览器插件等
网站通常会通过判断UA将不同页面发送到不同操作系统和不同浏览器

-
需求评审听什么?
①了解这期做哪些功能,有多大工作量
②站在测试角度看需求,有没有考虑不到或不明确的地方
-
UI验收:流程走通给UI老师验收。只要有设计图的都要给UI老师验收。
产品验收:测试没问题给产品老师验收
-
测客户端的时候最好安卓iOS一起看
-
热更新是一种App软件开发者常用的更新方式。简单来说,就是在用户通过下载安装APP之后,打开App时遇到的即时更新。特点:只需下载安装更新部分的代码
动态下发代码,它可以使开发者在不发布新版本的情况下,修复 BUG 和发布功能

-
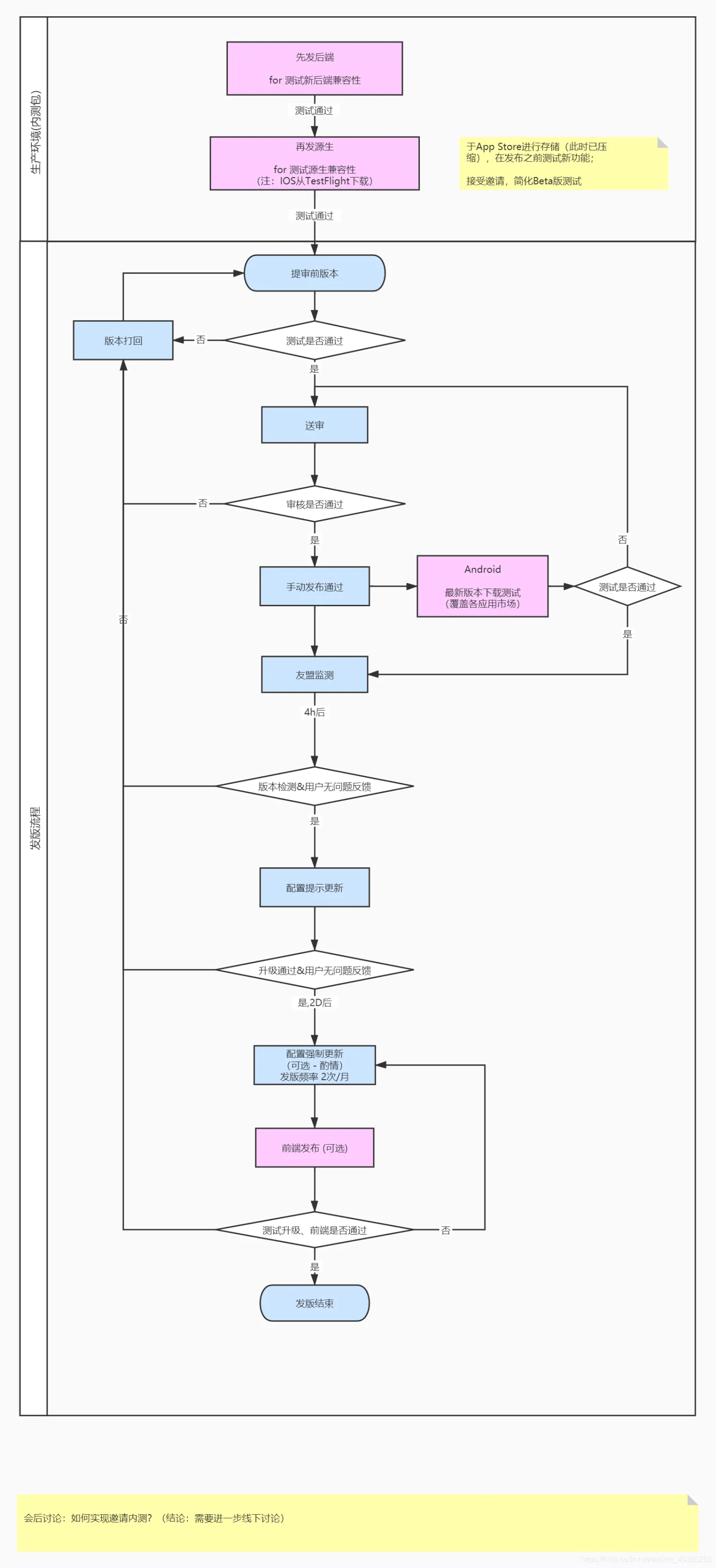
app发版流程

-
遇到问题找产品老师沟通判断对错,不要开发老师说什么就是什么
-
禅道:改bug状态→进入bug详情页→激活→改bug状态
禅道:看开发老师的任务:项目→36氪→迭代→App939
-
想知道的现有逻辑可以去线上看一下
-
swagger导入metersphere:
explore→F12→explore→doc.json→请求URL→新窗口打开→下载→新建下载
-
要有记录阻塞时长和阻塞原因的习惯
-
开发自测范围:主流程+会阻碍测试流程的部分
-
测试流程:
开发自测(冒烟)
系统测试(一轮)
每天发项目进度日报
二轮回归+服务端上线回归(旧数据分析,新功能上线后影响老数据的哪些项目)
线上回归客户端和服务器整体