一、核心源码结构与核心流程
1. 源码核心目录(基于 RocketMQ 4.9.x)
plaintext
rocketmq-client/src/main/java/org/apache/rocketmq/client/
├── producer/ // 生产者核心
│ ├── DefaultMQProducer.java // 生产者门面类(对外API)
│ ├── DefaultMQProducerImpl.java // 生产者核心实现类(所有逻辑落地)
│ ├── SendResult.java // 发送结果封装
│ └── SendCallback.java // 异步发送回调接口
├── consumer/ // 消费者核心
│ ├── DefaultMQPushConsumer.java // Push消费者门面类
│ ├── DefaultMQPushConsumerImpl.java // Push消费者实现类
│ ├── DefaultMQPullConsumer.java // Pull消费者核心类
│ ├── MessageListener.java // 消费监听器顶级接口
│ ├── listener/ // 监听器实现
│ │ ├── MessageListenerConcurrently.java // 并发消费监听器
│ │ └── MessageListenerOrderly.java // 顺序消费监听器
│ ├── PullMessageService.java // 拉取消息后台服务(Push核心)
│ ├── ConsumeMessageService.java // 消费消息服务(分并发/顺序)
│ └── offset/ // Offset存储实现
│ ├── RemoteBrokerOffsetStore.java // 集群模式(存Broker)
│ └── LocalFileOffsetStore.java // 广播模式(存本地)
├── common/ // 公共类
│ ├── Message.java // 消息封装(topic/tag/body等)
│ ├── MessageQueue.java // 消息队列(topic/broker/queueId)
│ └── consumer/
│ └── OffsetStore.java // Offset存储接口
└── MQClientInstance.java // 客户端核心实例(连接/心跳/路由)
# Broker端核心存储源码(rocketmq-store模块)
rocketmq-store/src/main/java/org/apache/rocketmq/store/
├── DefaultMessageStore.java // 消息存储核心类
├── commitlog/ // CommitLog存储
│ └── CommitLog.java // 消息写入/读取核心
├── consumequeue/ // 消费队列存储
│ └── ConsumeQueue.java // 消费队列索引管理
├── index/ // 索引文件管理
│ └── IndexFile.java // Key/时间索引实现
└── config/
└── ConsumerOffsetManager.java // Offset持久化管理(consumerOffset.json)
2. 生产者(Producer)核心流程
(1)核心类职责
DefaultMQProducer:门面类,仅暴露start()/send()等 API,所有逻辑委托给DefaultMQProducerImpl;DefaultMQProducerImpl:生产者核心,包含启动、消息发送、路由获取等全部逻辑;MQClientInstance:管理与 NameServer/Broker 的连接,维护路由信息,是生产者 / 消费者的公共依赖。
(2)完整发送流程(同步发送为例)

(3)核心方法代码片段
java
运行
// 1. 生产者启动核心(DefaultMQProducerImpl.start())
public void start() throws MQClientException {
this.checkConfig(); // 校验group、namesrv等配置
this.mQClientFactory = MQClientManager.getInstance().getOrCreateMQClientInstance(this.defaultMQProducer);
this.mQClientFactory.registerProducer(this.defaultMQProducer.getProducerGroup(), this);
if (!this.mQClientFactory.start()) {
throw new MQClientException("启动MQClientInstance失败", null);
}
this.startScheduledTask(); // 启动路由更新定时任务(默认30秒一次)
}
// 2. 消息发送核心(DefaultMQProducerImpl.sendDefaultImpl())
private SendResult sendDefaultImpl(Message msg, CommunicationMode communicationMode, SendCallback sendCallback, long timeout) {
Validators.checkMessage(msg, this.defaultMQProducer); // 校验消息
TopicPublishInfo topicPublishInfo = this.tryToFindTopicPublishInfo(msg.getTopic()); // 获取路由
if (null == topicPublishInfo || !topicPublishInfo.ok()) {
throw new MQClientException("找不到Topic路由信息", null);
}
MessageQueue mq = this.selectOneMessageQueue(topicPublishInfo); // 选择队列
return this.sendKernelImpl(msg, mq, communicationMode, sendCallback, timeout); // 发送到Broker
}
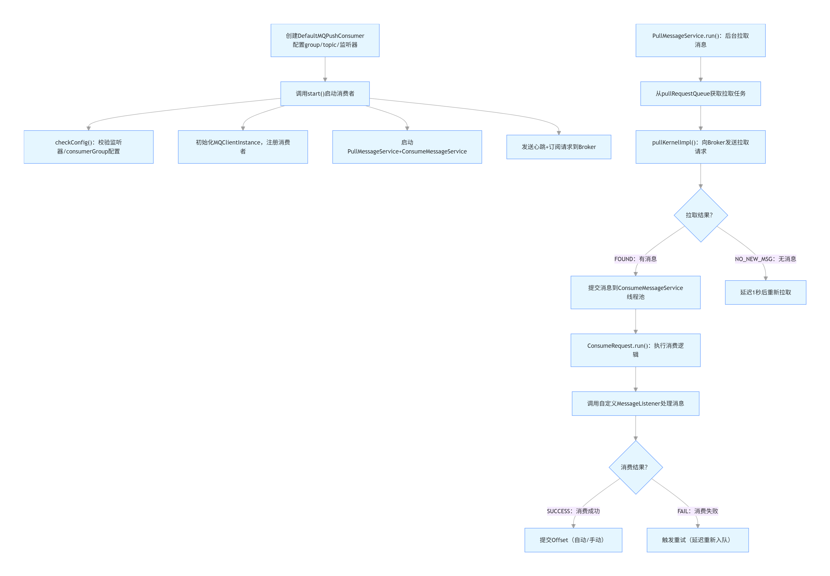
3. 消费者(Consumer)核心流程(Push 模式)
(1)核心类职责
DefaultMQPushConsumer:Push 消费者门面类,对外暴露配置和启动 API;DefaultMQPushConsumerImpl:Push 消费者实现类,管理拉取 / 消费全流程;PullMessageService:后台线程,循环从 Broker 拉取消息(Push 模式是 "伪推",底层主动拉);ConsumeMessageService:消费线程池,分ConsumeMessageConcurrentlyService(并发)/ConsumeMessageOrderlyService(顺序);OffsetStore:Offset 存储接口,分RemoteBrokerOffsetStore(集群模式,存 Broker)/LocalFileOffsetStore(广播模式,存本地)。
(2)完整消费流程

(3)核心方法代码片段
java
运行
// 1. 消费者启动核心(DefaultMQPushConsumerImpl.start())
public void start() throws MQClientException {
this.checkConfig(); // 校验监听器、group等
this.mQClientFactory = MQClientManager.getInstance().getOrCreateMQClientInstance(this.defaultMQPushConsumer);
this.mQClientFactory.registerConsumer(this.defaultMQPushConsumer.getConsumerGroup(), this);
this.pullMessageService.start(); // 启动拉取线程
this.consumeMessageService.start(); // 启动消费线程池
this.mQClientFactory.sendHeartbeatToAllBrokerWithLock(); // 发送心跳到Broker
}
// 2. 消息拉取核心(PullMessageService.pullMessage())
private void pullMessage(final PullRequest pullRequest) {
DefaultMQPushConsumerImpl consumerImpl = this.defaultMQPushConsumerImpl;
MessageQueue mq = pullRequest.getMessageQueue();
// 构建拉取请求头(consumerGroup/topic/offset/拉取数量)
PullMessageRequestHeader requestHeader = new PullMessageRequestHeader();
requestHeader.setConsumerGroup(consumerImpl.groupName());
requestHeader.setTopic(mq.getTopic());
requestHeader.setQueueId(mq.getQueueId());
requestHeader.setQueueOffset(pullRequest.getNextOffset());
// 发送拉取请求到Broker
PullResult pullResult = consumerImpl.pullKernelImpl(mq, requestHeader, consumerImpl.getPullTimeoutMillis());
// 处理拉取结果
if (pullResult.getPullStatus() == PullStatus.FOUND) {
// 提交到消费线程池
consumerImpl.consumeMessageService.submitConsumeRequest(pullResult.getMsgFoundList(), mq, pullRequest);
pullRequest.setNextOffset(pullResult.getNextBeginOffset());
this.executePullRequestImmediately(pullRequest); // 继续拉取下一批
}
}
// 3. 并发消费核心(ConsumeMessageConcurrentlyService.ConsumeRequest.run())
class ConsumeRequest implements Runnable {
@Override
public void run() {
MessageListenerConcurrently listener = ConsumeMessageConcurrentlyService.this.messageListener;
ConsumeConcurrentlyContext context = new ConsumeConcurrentlyContext(messageQueue);
// 调用用户自定义消费逻辑
ConsumeConcurrentlyStatus status = listener.consumeMessage(msgs, context);
if (status == ConsumeConcurrentlyStatus.CONSUME_SUCCESS) {
// 消费成功,提交Offset
if (ConsumeMessageConcurrentlyService.this.defaultMQPushConsumerImpl.isAutoCommit()) {
ConsumeMessageConcurrentlyService.this.defaultMQPushConsumerImpl.commitOffsetAsync();
}
} else {
// 消费失败,延迟重试
ConsumeMessageConcurrentlyService.this.submitConsumeRequestLater(msgs, mq);
}
}
}
二、持久化核心机制(补充消息 + Offset 全维度)
1. 消息本体持久化(Broker 端:commitlog + consumerQueue + index.file)
(1)核心文件结构(${ROCKETMQ_HOME}/store)
| 文件 / 目录 | 路径 | 核心作用 |
|---|---|---|
| commitlog | store/commitlog/ | 存储所有消息原始内容(追加写,默认 1G / 文件,文件名 = 起始偏移量) |
| consumequeue | store/consumequeue/{Topic}/{QueueId}/ | 每个 Topic / 队列的逻辑索引文件,存储「commitlog 偏移量 + 消息大小 + Tag 哈希」(20 字节 / 条) |
| index.file | store/index/ | 消息 Key / 时间索引,支持快速查询(非必需) |
| readQueue/writeQueue | 逻辑概念(映射 consumequeue) | writeQueue = 生产者发消息的队列,readQueue = 消费者读消息的队列,默认数量一致 |
(2)核心源码(Broker 端)
java
运行
// DefaultMessageStore.java 消息写入核心
public CompletableFuture<PutMessageResult> putMessage(final MessageExtBrokerInner msg) {
if (this.shutdown) {
return CompletableFuture.completedFuture(new PutMessageResult(PutMessageStatus.SERVICE_NOT_AVAILABLE, null));
}
// 1. 获取CommitLog的内存映射文件(MappedFile)
MappedFileQueue mappedFileQueue = this.commitLog.getMappedFileQueue();
MappedFile mappedFile = mappedFileQueue.getLastMappedFile();
if (null == mappedFile) {
mappedFile = mappedFileQueue.createMappedFile(null);
}
// 2. 写入消息到CommitLog(内存)
PutMessageResult result = mappedFile.appendMessage(msg, this.appendMessageCallback);
// 3. 同步生成ConsumeQueue索引
if (result != null && result.getPutMessageStatus() == PutMessageStatus.PUT_OK) {
this.commitLog.putMessagePositionInfo(result.getAppendMessageResult(), msg);
// 触发ConsumeQueue刷盘
this.consumeQueueService.wakeup();
}
// 4. 刷盘(同步/异步)
if (FlushDiskType.SYNC_FLUSH == this.defaultMessageStoreConfig.getFlushDiskType()) {
CompletableFuture<PutMessageStatus> flushResultFuture = mappedFile.flush(0);
flushResultFuture.get();
} else {
this.flushCommitLogService.wakeup();
}
return CompletableFuture.completedFuture(result);
}
// ConsumeQueue.java 索引写入核心
public boolean putMessagePositionInfo(final long offset, final int size, final long tagsCode) {
// 1. 计算当前索引位置(Offset对应ConsumeQueue的索引序号)
long logicOffset = this.getMaxPhysicOffset() / ConsumeQueue.CQ_STORE_UNIT_SIZE;
// 2. 获取ConsumeQueue的MappedFile
MappedFile mappedFile = this.mappedFileQueue.getMappedFileByOffset(logicOffset);
// 3. 写入索引(20字节:8字节commitlog偏移量 + 4字节消息大小 + 8字节Tag哈希)
ByteBuffer byteBuffer = mappedFile.sliceByteBuffer();
byteBuffer.putLong(offset);
byteBuffer.putInt(size);
byteBuffer.putLong(tagsCode);
// 4. 标记写入完成
mappedFile.wrotePosition(byteBuffer.position());
return true;
}
(3)读写队列核心逻辑
java
运行
// TopicConfig.java 读写队列配置
public class TopicConfig {
private String topicName;
private int readQueueNums = 4; // 默认读队列数
private int writeQueueNums = 4; // 默认写队列数
// 生产者选择队列:仅基于writeQueueNums哈希
public int getWriteQueueNums() {
return writeQueueNums;
}
// 消费者选择队列:仅基于readQueueNums哈希
public int getReadQueueNums() {
return readQueueNums;
}
}
2. Offset 持久化(消费进度:consumerOffset.json + 本地文件)
(1)集群模式:RemoteBrokerOffsetStore(存 Broker 的 consumerOffset.json)
java
运行
// RemoteBrokerOffsetStore.java 核心方法:向Broker提交Offset
public void updateOffset(MessageQueue mq, long offset, boolean increaseOnly) {
if (mq != null) {
AtomicLong offsetOld = this.offsetTable.get(mq);
if (null == offsetOld) {
offsetOld = new AtomicLong(offset);
this.offsetTable.put(mq, offsetOld);
}
// 仅当新Offset更大时更新(避免回退)
if (increaseOnly) {
MixAll.compareAndIncreaseOnly(offsetOld, offset);
} else {
offsetOld.set(offset);
}
}
}
// 提交Offset到Broker(同步)
public void persistAll(final Set<MessageQueue> mqs) {
if (null == mqs || mqs.isEmpty()) {
return;
}
// 构建提交请求
OffsetSerializeWrapper offsetSerializeWrapper = new OffsetSerializeWrapper();
for (MessageQueue mq : mqs) {
AtomicLong offset = this.offsetTable.get(mq);
if (offset != null) {
offsetSerializeWrapper.getOffsetTable().put(mq, offset.get());
}
}
// 发送请求到Broker,持久化到consumerOffset.json
this.mQClientFactory.getMQClientAPIImpl().updateConsumerOffsetOneway(
this.groupName,
offsetSerializeWrapper,
1000 * 5
);
}
// Broker端:ConsumerOffsetManager.java 持久化到consumerOffset.json
public void persist() {
String jsonString = this.encode(false);
if (jsonString != null) {
try {
// 写入consumerOffset.json
FileUtil.writeFileContent(this.consumerOffsetPath, jsonString);
} catch (IOException e) {
log.error("Persist consumer offset exception", e);
}
}
}
(2)广播模式:LocalFileOffsetStore(存消费者本地文件)
java
运行
// LocalFileOffsetStore.java 核心方法:持久化到本地文件
public void persist(MessageQueue mq) {
if (mq != null) {
// 构建本地文件路径:~/.rocketmq_offsets/消费者组/Broker/Topic/QueueId
String fileName = this.storePath + File.separator +
this.groupName + File.separator +
mq.getBrokerName() + File.separator +
mq.getTopic() + File.separator +
mq.getQueueId();
// 读取当前内存中的Offset
Long offset = this.readOffset(mq, ReadOffsetType.MEMORY_FIRST_THEN_STORE);
if (offset != null) {
// 写入本地文件(纯数字格式)
FileUtil.writeFileContent(fileName, offset + "");
}
}
}
// 从本地文件加载Offset(消费者启动时调用)
public long readOffset(final MessageQueue mq, final ReadOffsetType type) {
if (mq != null) {
String fileName = this.storePath + File.separator +
this.groupName + File.separator +
mq.getBrokerName() + File.separator +
mq.getTopic() + File.separator +
mq.getQueueId();
File file = new File(fileName);
if (file.exists()) {
// 读取文件内容(Offset值)
String content = FileUtil.readFileContent(file);
return Long.parseLong(content);
}
}
return -1; // 文件不存在,返回-1(从0开始消费)
}
(3)Offset 持久化文件格式(consumerOffset.json)
json
{
"ORDER_CONSUMER_GROUP": { // 消费者组
"ORDER_TOPIC": { // Topic
"0": 100, // 队列0的Offset(消费到ConsumeQueue的第100条索引)
"1": 95 // 队列1的Offset
}
},
"PAY_CONSUMER_GROUP": {
"PAY_TOPIC": {
"0": 200
}
}
}
3. 持久化完整流程(消息 + Offset)

三、Offset(消费偏移量)核心机制(含宕机恢复)
1. Offset 定义与作用
Offset 是 RocketMQ 标记 "消费者消费到哪个位置" 的核心标识,值为 "下一条要消费的消息在 ConsumeQueue 中的索引序号"(当前消费最后一条的索引序号 + 1),核心作用:
- 保证消费进度不丢失;
- 避免重复消费(正常情况下);
- 宕机后恢复消费的核心依据。
2. 宕机后查找 Offset 的方法
(1)集群模式(核心)
方法 1:mqadmin 命令行查询(推荐)
bash
运行
# 1. 查询指定消费者组-主题的详细Offset(每个队列)
sh mqadmin queryConsumerOffset -n 127.0.0.1:9876 -g CONSUMER_GROUP -t TOPIC_NAME
# 输出示例:Queue ID:0, Broker Name:broker-a, Queue Offset:100, Broker Offset:150
# 说明:Queue Offset=消费者进度(ConsumeQueue索引序号),Broker Offset=队列最新消息位置
# 2. 查询消费者组整体消费进度
sh mqadmin consumerProgress -n 127.0.0.1:9876 -g CONSUMER_GROUP
# 3. 查询Topic队列的最大/最小Offset(消息范围)
sh mqadmin topicStatus -n 127.0.0.1:9876 -t TOPIC_NAME
方法 2:直接查看 Broker 的 Offset 文件
bash
运行
cat ${ROCKETMQ_HOME}/store/config/consumerOffset.json
方法 3:API 查询(程序内)
java
运行
DefaultMQAdminExt admin = new DefaultMQAdminExt();
admin.setNamesrvAddr("127.0.0.1:9876");
admin.start();
// 查询指定队列的消费Offset
MessageQueue mq = new MessageQueue("TOPIC_NAME", "broker-a", 0);
long consumerOffset = admin.queryConsumerOffset("CONSUMER_GROUP", mq);
// 查询队列最大Offset
long maxOffset = admin.maxOffset(mq);
// 查询队列最小Offset
long minOffset = admin.minOffset(mq);
admin.shutdown();
(2)广播模式
- 直接登录消费者服务器,查看本地文件:
cat ~/.rocketmq_offsets/CONSUMER_GROUP/broker-a:10911/TOPIC_NAME/0; - 文件内容为纯数字(如 100),即该消费者在该队列的 Offset;
- 若本地文件丢失,无法恢复,消费者从 Offset=0 开始重新消费。
3. 宕机后 Offset 恢复策略
(1)命令行重置(手动)
bash
运行
# 1. 重置到指定Offset值
sh mqadmin resetOffset -n 127.0.0.1:9876 -g CONSUMER_GROUP -t TOPIC_NAME -o 100
# 2. 重置到指定时间点(如2026-01-19 10:00:00)
sh mqadmin resetOffset -n 127.0.0.1:9876 -g CONSUMER_GROUP -t TOPIC_NAME -s 20260119100000
(2)API 重置(自动)
java
运行
DefaultMQPushConsumer consumer = new DefaultMQPushConsumer("CONSUMER_GROUP");
consumer.setNamesrvAddr("127.0.0.1:9876");
consumer.subscribe("TOPIC_NAME", "*");
consumer.start();
// 获取该Topic的所有队列
Set<MessageQueue> mqs = consumer.fetchSubscribeMessageQueues("TOPIC_NAME");
for (MessageQueue mq : mqs) {
// 方式1:重置到指定Offset
consumer.resetOffsetToBroker(mq, 100, false);
// 方式2:重置到指定时间点
long timestamp = LocalDateTime.of(2026, 1, 19, 10, 0, 0).toInstant(ZoneOffset.of("+8")).toEpochMilli();
consumer.resetOffsetToTimestamp(mq, timestamp);
}
4. 手动提交 Offset(核心配置)
java
运行
DefaultMQPushConsumer consumer = new DefaultMQPushConsumer("CONSUMER_GROUP");
consumer.setNamesrvAddr("127.0.0.1:9876");
consumer.setAutoCommit(false); // 关闭自动提交(核心)
consumer.subscribe("TOPIC_NAME", "*");
// 并发消费手动提交
consumer.registerMessageListener((MessageListenerConcurrently) (msgs, context) -> {
try {
// 处理业务逻辑
processBusiness(msgs);
// 方式1:同步提交(可靠,阻塞)
consumer.commitSync(context.getMessageQueue());
// 方式2:异步提交(高性能,非阻塞)
consumer.commitAsync(context.getMessageQueue(), new CommitCallback() {
@Override
public void onSuccess(MessageQueue mq, long offset) {
System.out.println("Offset提交成功:" + offset);
}
@Override
public void onException(MessageQueue mq, long offset, Throwable e) {
System.err.println("Offset提交失败,重试");
consumer.commitSync(mq); // 失败重试
}
});
return ConsumeConcurrentlyStatus.CONSUME_SUCCESS;
} catch (Exception e) {
return ConsumeConcurrentlyStatus.RECONSUME_LATER;
}
});
// 顺序消费手动提交
consumer.registerMessageListener(new MessageListenerOrderly() {
@Override
public ConsumeOrderlyStatus consumeMessage(List<MessageExt> msgs, ConsumeOrderlyContext context) {
try {
processOrder(msgs);
context.setAutoCommit(false);
consumer.commitSync(context.getMessageQueue());
return ConsumeOrderlyStatus.SUCCESS;
} catch (Exception e) {
context.setSuspendCurrentQueueTimeMillis(1000);
return ConsumeOrderlyStatus.SUSPEND_CURRENT_QUEUE_A_MOMENT;
}
}
});
四、重试机制与死信队列(DLQ)
1. 重试机制核心逻辑
(1)触发条件
- 消费逻辑抛出异常;
- 消费返回
RECONSUME_LATER(并发)/SUSPEND_CURRENT_QUEUE_A_MOMENT(顺序); - 手动调用
sendMessageBack()触发重试。
(2)重试次数配置
java
运行
// 全局配置:设置最大重试次数(默认16次)
DefaultMQPushConsumer consumer = new DefaultMQPushConsumer("CONSUMER_GROUP");
consumer.setMaxReconsumeTimes(3); // 重试3次后进入死信队列
// Broker全局配置(broker.conf)
retryTimesWhenConsumeFailed=3
(3)重试队列规则
- 重试消息暂存到「% RETRY%+ 消费者组名」的重试队列;
- 每次重试间隔递增(1s→5s→10s→30s→1min→2min→...→30min);
- 顺序消费的重试仅在当前队列延迟,不进入重试队列。
2. 死信队列(DLQ)核心规则
(1)触发条件
- 消息重试次数达到
setMaxReconsumeTimes阈值; - 消息过期(默认 3 天)且未消费成功。
(2)死信队列创建核心源码(Broker 端)
java
运行
// ConsumerManageProcessor.java 处理死信队列创建
public RemotingCommand handleSendMessageBackRequest(ChannelHandlerContext ctx, RemotingCommand request) {
final SendMessageBackRequestHeader requestHeader = (SendMessageBackRequestHeader) request.decodeCommandCustomHeader(SendMessageBackRequestHeader.class);
// 1. 获取重试次数
int reconsumeTimes = requestHeader.getReconsumeTimes() == null ? 0 : requestHeader.getReconsumeTimes();
reconsumeTimes++; // 重试次数+1
// 2. 判断是否达到最大重试次数
if (reconsumeTimes >= this.brokerController.getBrokerConfig().getRetryTimesWhenConsumeFailed()) {
// 3. 达到阈值,创建死信队列并转移消息
String deadLetterTopic = MixAll.getDLQTopic(requestHeader.getConsumerGroup());
// 创建死信队列(若不存在)
this.brokerController.getTopicConfigManager().createTopicInSendMessageBackMethod(
deadLetterTopic,
1, // 死信队列默认1个队列
PermName.PERM_WRITE | PermName.PERM_READ,
0
);
// 4. 将消息发送到死信队列
MessageExt msgExt = this.brokerController.getMessageStore().lookMessageByOffset(requestHeader.getOffset());
Message newMsg = new Message(deadLetterTopic, msgExt.getBody());
newMsg.setTags(msgExt.getTags());
newMsg.setKeys(msgExt.getKeys());
// 发送死信消息
this.brokerController.getSendMessageProcessor().sendMessage(ctx, newMsg);
return RemotingCommand.createResponseCommand(null);
}
// 未达到阈值,发送到重试队列
String retryTopic = MixAll.getRetryTopic(requestHeader.getConsumerGroup());
// 创建重试队列(若不存在)
this.brokerController.getTopicConfigManager().createTopicInSendMessageBackMethod(
retryTopic,
this.brokerController.getBrokerConfig().getDefaultTopicQueueNums(),
PermName.PERM_WRITE | PermName.PERM_READ,
0
);
// 发送到重试队列
// ... 省略重试队列发送逻辑
return RemotingCommand.createResponseCommand(null);
}
(3)死信队列特性
- 队列名称:
%DLQ%+消费者组名(如%DLQ%CONSUMER_GROUP); - 死信消息不会自动重试,需人工介入处理;
- 死信消息的 Offset 存储规则与原消息一致(集群模式存 Broker 的 consumerOffset.json,广播模式存本地);
- 死信队列的消息过期时间与普通队列一致(默认 3 天)。
(4)手动创建 / 消费死信队列(实操)
bash
运行
# 1. 手动创建死信队列Topic(%DLQ%+消费者组名)
sh mqadmin updateTopic -n 127.0.0.1:9876 -c DefaultCluster -t %DLQ%CONSUMER_GROUP -b broker-a -r 1 -w 1
# 2. 查看死信队列消息
sh mqadmin queryMsgByQueue -n 127.0.0.1:9876 -t %DLQ%CONSUMER_GROUP -i 0 -s 0 -e 100
# 3. 重新消费死信消息(重置Offset)
sh mqadmin resetOffset -n 127.0.0.1:9876 -g CONSUMER_GROUP -t %DLQ%CONSUMER_GROUP -o 0
(5)代码中监听死信队列
java
运行
// 创建专门的消费者监听死信队列
DefaultMQPushConsumer dlqConsumer = new DefaultMQPushConsumer("DLQ_CONSUMER_GROUP");
dlqConsumer.setNamesrvAddr("127.0.0.1:9876");
// 订阅死信队列(%DLQ%+原消费者组名)
dlqConsumer.subscribe("%DLQ%ORIGIN_CONSUMER_GROUP", "*");
dlqConsumer.registerMessageListener((MessageListenerConcurrently) (msgs, context) -> {
try {
// 处理死信消息(人工审核、重试、标记异常等)
for (MessageExt msg : msgs) {
System.out.println("处理死信消息:" + new String(msg.getBody()));
// 示例:调用补偿接口处理异常消息
compensateFailedMessage(msg);
}
return ConsumeConcurrentlyStatus.CONSUME_SUCCESS;
} catch (Exception e) {
// 死信消息处理失败,记录日志并标记(避免无限重试)
log.error("处理死信消息失败", e);
return ConsumeConcurrentlyStatus.CONSUME_SUCCESS; // 死信消息不再重试
}
});
dlqConsumer.start();
System.out.println("死信队列消费者启动成功");
3. 死信队列核心配置(broker.conf)
properties
# 死信队列消息过期时间(默认3天,单位毫秒)
fileReservedTime=259200000
# 重试队列最大重试次数(全局)
retryTimesWhenConsumeFailed=16
# 死信队列是否开启(默认开启)
dlqEnable=true
# 重试队列消息刷盘方式(同步刷盘更可靠)
flushDiskType=SYNC_FLUSH
五、消费模式核心差异与最佳实践
1. 集群模式 vs 广播模式(全维度对比)
| 维度 | 集群模式(默认) | 广播模式 |
|---|---|---|
| 消费范围 | 消费者组内实例分摊消费全量消息 | 每个实例独立消费全量消息 |
| 消息存储依赖 | commitlog + consumerQueue(Broker) | commitlog + consumerQueue(Broker) |
| Offset 存储 | Broker 端 consumerOffset.json(易恢复) | 本地文件~/.rocketmq_offsets/(易丢失) |
| 重试机制 | 支持,重试次数可控,有死信队列 | 不支持重试,无死信队列 |
| 消费进度 | 组内统一 | 实例独立 |
| 适用场景 | 核心业务(订单 / 支付 / 库存) | 通知 / 配置推送 / 日志同步 |
| 宕机恢复 | 从 Broker 恢复 Offset,无重复消费(正常) | 本地文件丢失则从头消费(重复) |
2. 顺序消费核心配置(强同步 / 强顺序)
(1)生产端:保证消息发往固定队列
java
运行
DefaultMQProducer producer = new DefaultMQProducer("PRODUCER_GROUP");
producer.start();
String orderId = "ORDER_001"; // 分区键(保证同一订单的消息发往同一队列)
Message msg = new Message("ORDER_TOPIC", "TAG", ("订单消息:" + orderId).getBytes());
// 按分区键选择队列
SendResult sendResult = producer.send(msg, new MessageQueueSelector() {
@Override
public MessageQueue select(List<MessageQueue> mqs, Message msg, Object arg) {
String orderId = (String) arg;
int index = orderId.hashCode() % mqs.size();
return mqs.get(index);
}
}, orderId);
(2)消费端:保证串行处理
java
运行
DefaultMQPushConsumer consumer = new DefaultMQPushConsumer("CONSUMER_GROUP");
consumer.setConsumeThreadNums(1); // 必须设为1(核心)
consumer.subscribe("ORDER_TOPIC", "*");
// 使用顺序监听器(队列锁保证串行)
consumer.registerMessageListener(new MessageListenerOrderly() {
@Override
public ConsumeOrderlyStatus consumeMessage(List<MessageExt> msgs, ConsumeOrderlyContext context) {
// 串行处理订单消息(创建→支付→扣库存)
for (MessageExt msg : msgs) {
processOrder(msg);
}
return ConsumeOrderlyStatus.SUCCESS;
}
});
// 额外前提:消费者组仅部署1个实例(多实例会瓜分队列,导致乱序)
consumer.start();
3. 核心最佳实践总结
- 持久化配置 :
- 核心业务 Broker 开启
flushDiskType=SYNC_FLUSH(同步刷盘),非核心用异步刷盘; - Topic 的
readQueueNums=writeQueueNums(默认),扩容时先改 writeQueue 再改 readQueue;
- 核心业务 Broker 开启
- Offset 管理 :
- 核心业务用集群模式(Offset 存 Broker 的 consumerOffset.json),定期备份该文件;
- 核心场景关闭自动提交 Offset,业务处理成功后手动同步提交;
- 重试与死信 :
- 为核心消费者组设置合理的重试次数(3-5 次),避免过多重试占用资源;
- 部署死信队列监听消费者,及时处理异常消息,避免消息丢失;
- 顺序消费 :
- 线程数 = 1 + 顺序监听器 + 生产端固定队列 + 单消费者实例;
- 仅用于低并发、强顺序场景(如订单状态流转),高并发场景避免使用;
- 运维监控 :
- 监控 commitlog/consumerQueue 磁盘使用率,避免磁盘满导致消息写入失败;
- 监控 consumerOffset.json 文件完整性,避免 Offset 丢失;
- 监控死信队列堆积,及时告警人工处理。