大道至简,许多高深的技术往往并非隐匿于繁复的细节之中,它就陈列在最显眼的地方,反倒让人因习以为常而视而不见。Revit 的核心技术 ------ 联动更新,便是如此,它并未深埋在复杂的高级功能模块里,而是清晰记载于帮助文档的开篇部分,藏在快速入门章节的 "Revit 基础知识" 之中,静静承载着整个软件的 BIM 核心逻辑。

https://help.autodesk.com/view/RVT/2026/CHS/?guid=GUID-03565843-BB48-4707-B54C-39D6E8E51880
Revit作为BIM核心设计平台,其联动更新 与参数化建模是实现全项目信息一致性、提升设计效率的核心能力,二者依托参数化修改引擎与图元间的关联关系,构建起"一处更新,处处同步"的协同设计体系。
一、 参数化建模:Revit的底层逻辑
参数化建模的本质是定义项目中所有图元的关联关系 ,这些关系是Revit协调管理和变更同步的基础,其核心载体是参数 与族。
1. 参数的定义与作用
在Revit中,参数是定义图元关系的数字、特性或关联规则,分为两类核心应用形式:
- 数值型参数:用于限定图元的固定属性或尺寸关系,例如门与相邻隔墙的固定间距,修改隔墙位置时,门会自动保持该间距同步移动。
- 关联型参数:用于建立不同图元的连接关系,例如楼板/屋顶的边缘与外墙绑定,移动外墙时,楼板和屋顶会自动保持连接;钢筋的等间距布置规则,修改图元长度后,钢筋的等距比例特性仍会维持。
2. 图元的分类与属性规则

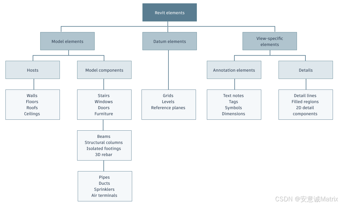
Revit中的所有设计对象被称为图元 ,图元的载体是族(包含几何定义与参数集合),图元分为三大类,各自承担不同的参数化功能:
| 图元类型 | 细分类型 | 定义与作用 | 典型示例 |
|---|---|---|---|
| 模型图元 | 主体图元 | 建筑的核心三维几何构件,在位构建 | 墙、天花板、结构屋顶 |
| 模型构件 | 依附于主体的附属构件 | 窗、门、梁、风管、配电盘 | |
| 基准图元 | - | 定义项目的空间上下文,作为参数化定位基准 | 轴网、标高、参照平面 |
| 视图专有图元 | 注释图元 | 二维归档构件,保持图纸比例 | 尺寸标注、标记、注释记号 |
| 详图构件 | 补充模型细节的二维内容 | 详图线、填充区域 |
3. 图元的属性体系:类型属性与实例属性
每个图元实例的外观和行为由类型属性 和实例属性双重控制,二者的区别决定了参数修改的影响范围:
- 类型属性 :同一族类型的所有图元共用,属性值统一。修改类型属性会影响该族类型当前及未来的所有实例。例如"桌"族中,60×30英寸族类型的所有桌子宽度均为60英寸,修改该类型属性的宽度值,所有同类型桌子会同步变更。
- 实例属性 :同一族类型的不同图元可拥有不同值,属性值与图元的位置或场景相关。修改实例属性仅影响选中的图元或待放置的新图元。例如窗的尺寸是类型属性,而窗在标高处的高程是实例属性;梁的截面尺寸是类型属性,梁的长度是实例属性。
4. 参数化关系的建立方式
Revit的参数化关系无需编程,可通过设计操作自动或手动建立:
- 自动捕获:设计者的绘图和建模行为会隐含建立关系,例如绘制楼板时对齐外墙边缘,软件会自动绑定二者的连接关系。
- 手动控制:通过锁定尺寸标注、对齐构件等操作,显式定义图元间的约束关系,例如锁定门与隔墙的间距尺寸,强制维持二者的位置关联。
二、 联动更新:参数化驱动的全项目协同
Revit的联动更新 是参数化建模的直接应用成果,依托参数化修改引擎实现,核心是"一处更新,处处同步"。
1. 联动更新的核心引擎
Revit的参数化修改引擎是实现联动的技术核心,其工作逻辑为:
- 实时监测项目中所有图元的修改操作(包括模型视图、图纸、明细表、剖面、平面等任意位置);
- 自动识别该修改涉及的所有关联图元及参数关系;
- 按照预设的参数规则,将修改同步到所有受影响的图元及表现形式中。
2. 联动更新的核心特性
Revit联动更新的能力基于两个关键设计创意,确保软件的智能化与高效性:
- 捕获设计关系:在设计者的建模过程中,自动记录图元间的空间、尺寸、连接关系,无需额外输入无关数据。
- 传播建筑修改:任何位置的修改都会通过参数关系链,自动传递到所有关联环节,确保模型、图纸、明细表的信息一致性。
3. 联动更新的应用价值
联动更新彻底解决了传统CAD设计中"图纸与模型脱节"的痛点,具体价值体现在:
- 无需手动更新:修改模型后,图纸、剖面、明细表等所有表现形式会自动同步,避免重复劳动。
- 保持信息一致性:全项目的设计数据基于同一个虚拟建筑模型,杜绝了图纸与模型的矛盾或误差。
- 提升变更效率:设计阶段的变更可快速传递到所有相关环节,大幅缩短变更周期,降低出错概率。
三、 总结
Revit的联动更新与参数化建模是相辅相成的核心能力:参数化建模 通过定义图元的关联关系和属性规则,为联动更新提供了底层逻辑;联动更新依托参数化修改引擎,将参数规则转化为全项目的信息协同能力。二者共同构建了Revit的BIM核心优势,实现了从"二维绘图"到"三维信息建模"的跨越,为建筑设计的协同化、智能化奠定了基础。