台达三相PFC程序 +艾默生充电桩15kw模块 软件源码加原理图BOM 艾默生充电桩15kw模块原版软件源码含核心算法,PFC+DCDC双dsp数字控制,原理图,BOM和PCB(但为PDF版),所有资料完全配套

大家好,今天我要和大家分享一个充满电力电子魅力的主题------台达三相PFC程序以及艾默生15kW充电桩模块的相关资料,从软件源码到硬件设计,再到PFC和DCDC双DSP控制方案的实现,这真的是一场技术的饕餮盛宴。虽然我不是专业的电力电子工程师,但希望能用最简单易懂的语言,带你一起走进这个充满挑战与乐趣的技术世界。
一、从PFC(功率因数校正)说起
首先,PFC,也就是功率因数校正,是电力电子系统中不可或缺的一部分。它的主要作用是改善电网的功率因数,减少谐波污染,提高能源利用效率。简单来说,PFC能让系统更"高效"且更"环保"。台达的三相PFC程序就是基于这一理念设计的。
1.1 PFC的控制算法
PFC的核心是控制算法,常见的有临界导通模式(CRM)和连续导通模式(CCM)。台达的三相PFC程序可能采用了双闭环控制:电流环和电压环。电流环负责跟踪输入电流的波形,而电压环则负责维持输出电压的稳定。
c
// 假设这是台达PFC程序中的一部分
float v_in = ADC_ReadVoltage(); // 读取输入电压
float i_in = ADC_ReadCurrent(); // 读取输入电流
// 电压环控制
float error_v = v_ref - v_out;
float u_v = Kp_v * error_v + Ki_v * integral_v;
integral_v += error_v * dt;
// 电流环控制
float error_i = u_v - i_in;
float u_i = Kp_i * error_i + Ki_i * integral_i;
integral_i += error_i * dt;
// 生成PWM信号
PWM_SetDutyCycle(u_i);
这段代码展示了PFC控制的基本流程,包括电压环和电流环的调节。这里的Kp和Ki分别是比例和积分系数,需要通过实际调试来优化。可以看出,PFC的控制逻辑并不复杂,但实现起来需要考虑很多细节,比如系统的稳定性、响应速度以及抗干扰能力。
1.2 双DSP控制的魅力
艾默生15kW充电桩模块采用了双DSP控制方案,分别用于PFC和DCDC变换。这种设计的好处是能够实现更复杂的控制算法,同时提高了系统的可靠性和实时性。
c
// 假设这是双DSP通信的一个片段
uint16_t pfc_status = DSP1_ReadStatus();
uint16_t dcdc_status = DSP2_ReadStatus();
if (pfc_status & PFC_OK) {
DSP2_SendCommand(DCDC_ENABLE);
} else {
DSP2_SendCommand(DCDC_DISABLE);
}
双DSP之间通过串口或并口通信,协调PFC和DCDC的工作状态。这种设计让系统在复杂工况下依然能稳定运行。
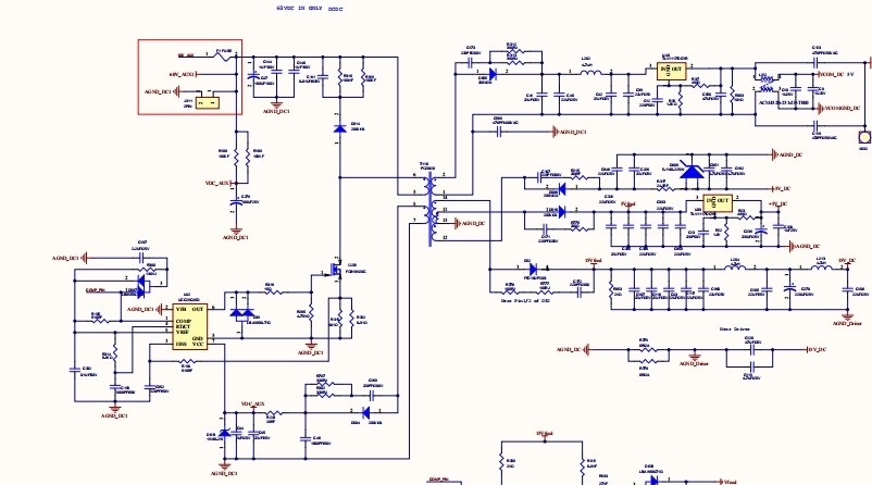
二、硬件设计:从原理图到PCB
艾默生充电桩模块提供了完整的硬件资料,包括原理图、BOM(物料清单)和PCB设计(PDF版)。这些资料对学习和开发非常重要,尤其是对硬件设计感兴趣的小伙伴来说。
2.1 原理图的分析
以PFC部分为例,其硬件结构通常包括输入滤波电路、功率因数校正电路和输出滤波电路。以下是PFC部分的简化电路图:
plaintext
+---+ +----+ +---+
|AC|---Filter---|PFC|---Filter---|DC|
+---+ +----+ +---+
滤波电路的作用是消除高频噪声,确保系统在电网中的稳定性。PFC电路通常由功率 MOSFET 或 IGBT 组成,负责调整电流波形。
2.2 BOM的重要性
BOM文件列出了所有元器件的型号和参数,这对采购和替换非常有帮助。例如,PFC模块可能需要以下关键元器件:
plaintext
- 功率MOSFET: IRFB4128PBF
- 电感:330μH, 400V
- 电容:470μF, 400V
- 控制芯片:DSPTMS320LF2407
通过分析BOM,我们可以了解系统的设计思路和成本控制。
2.3 PCB设计的细节
PCB设计直接影响系统的散热和电磁兼容性(EMC)。由于提供了PDF版的PCB文件,我们可以仔细观察其布局和走线方式。例如,功率器件通常会放在 PCB 的散热区域,而高频信号线则需要尽量缩短以减少干扰。
三、从理论到实战:充电桩的完整解决方案
艾默生15kW充电桩模块的完整资料(包括软件源码、原理图、BOM和PCB)为学习和开发提供了极大的便利。以下是该模块的主要特点:
3.1 软件源码的核心算法
除了PFC和DCDC的控制算法,软件还包含了充电管理功能,比如充电状态的检测、通信协议的实现等。以下是充电管理的一个示例:
c
// 假设这是充电管理模块的一部分
uint16_t battery_soc = ReadBatterySOC();
if (battery_soc < 80) {
SetChargeCurrent(MAX_CURRENT);
} else if (battery_soc < 95) {
SetChargeCurrent(MAX_CURRENT * 0.8);
} else {
SetChargeCurrent(MAX_CURRENT * 0.5);
}
这段代码根据电池的剩余电量(SOC)调整充电电流,体现了充电桩的智能化管理。
3.2 硬件与软件的结合
充电桩的硬件和软件是紧密结合的,软件需要实时监测硬件状态,硬件也需要为软件提供可靠的工作环境。例如,DSP会通过PWM信号控制功率器件的开关状态,同时ADC模块会采集电压和电流信号,供控制算法使用。
四、总结与展望
从台达的三相PFC程序到艾默生的15kW充电桩模块,这次探索让我对电力电子技术有了更深的理解。无论是软件控制的复杂性,还是硬件设计的精密性,都展现了现代电力电子技术的强大魅力。

台达三相PFC程序 +艾默生充电桩15kw模块 软件源码加原理图BOM 艾默生充电桩15kw模块原版软件源码含核心算法,PFC+DCDC双dsp数字控制,原理图,BOM和PCB(但为PDF版),所有资料完全配套

对于想要进入这一领域的小伙伴,我的建议是:多动手,多实践。无论是搭建小功率PFC电路,还是研究充电桩的控制逻辑,实际操作都能让你对理论有更深刻的理解。

最后,如果你也对电力电子技术感兴趣,不妨一起交流和学习,毕竟,技术的力量在于分享!
